Fórum témák
» Több friss téma |
- Ez a felület kizárólag, az elektronikában kezdők kérdéseinek van fenntartva és nem elfelejtve, hogy hobbielektronika a fórumunk!
- Ami tehát azt jelenti, hogy a nagymama bevásárlását nem itt beszéljük meg, ill. ez nem üzenőfal! - Kerülendő az olyan kérdés, amit egy másik meglévő (több mint 17000 van), témában kellene kitárgyalni! - És végül büntetés terhe mellett kerülendő az MSN és egyéb szleng, a magyar helyesírás mellőzése, beleértve a mondateleji nagybetűket is!
A 31b(-) és a 59a(+) kapcsokra adtam 20v-ot
A jelölt helyen s a kimeneten (49) is 17.2V-ot mértem. A rajz készítője kb 1 éve használja.
Nem, nem csináltam, de remélem, hogy egyszer fogok (csak most van elég befejezetlen projektem, páka szabályozó, UV levilágító, meg pár kisebb táp is kellene, szinte semmi felszerelésem, nem rég kezdtem elektronikával tölteni a szabadidőmet).
Segíteni meg nem sokat tudok, mert kezdőnek számítom magamat, de a két KIT közül, amit kérdeztél, az olcsóbbikat venném. Szerintem egy részről többet is tud (minimum hőfok beállítás, kézi ki- és bekapcsolás), más részről meg mikroprocesszoros. Persze az lehet, hogy kevéssé pontos a szenzorok meg egyéb alkatrészek eltérései miatt, de nem hiszem, hogy ez egy nyúl-lövős projekt lenne... 5 fok, vagy 7...
Lehet,hogy furcsának tűnik,de én hibás zenert csak zárlatosat találtam,szakadtat egyet sem. Tehát először áramkörön belül zárlatra ellenőrizz.
Üdv. Minap 2db erősítőpanellra tettem szert, német Compact 1100RFT lemezjátszókból. Viszont sanda gyanúm az, hogy a panell nem teljes, azaz a főbb tranyók valószínűleg külön hűtőbordán voltak és ezt kellene pótolnom. Az 1-es és 2-es ábrán maga a panell van. Felül 3 csatlakozás valószínűleg a bemeneti jel. Alul viszont 21 db csatlakozási lehetőség van. A 3-ik ábra a tényleges felépítés viszont ez egy kicsit magas a számomra. Abban kérnék segítséget, hogy az 1 vagy 2-es ábrát egy kiegészítőrajzal ellátni a 3-ik ábra segítségével. Kellenének az alkatrészek bekötései illetve adatai, tápellátás és annak polaritása és erőssége. (abban bízom, hogy ez valakinek max 5 percet vesz el az életéből
és segít rajtam. Ha kell még adat megpróbálok szerezni. A segítséget előre is köszönöm.
Illetve a teljes szervízkönyv is megvan de a mérete miatt azt külön tudom csak átküldeni (pl e-mail)
Lehet, hogy tetszik ez a panel( elég sok alkatrész van benne), de ez egy csapnivaló erősítő. 4W körül produkál, gyenge minőségű alkatrészekkel (MP21D), nem érdemes vele foglalkozni, ez a készülék gyári állapotában sem állta meg a helyét komolyabb összehasonlítás esetén. Csak csalódást fog okozni.
Az eredeti áramkört a Proxima rádióba tervezték, ez is egy gyenge hangminőségű készülék volt. :nemtudom:
sziasztok!
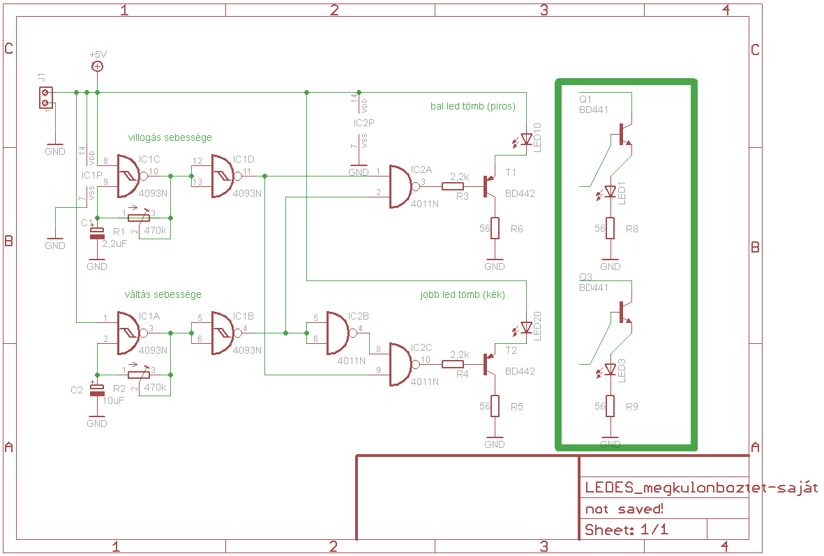
Az lenne a kérdésem(remélem nem szóltok le nagyon mert az első nyákomról tennék fel kérdést) Szóval csináltam egy 2ledes villogót csak az a baj h egyáltalán nem működik(még csak nem is világít).Többször átnéztem h lehet-e érintkezési gond de semmit sem találtam.Egyetlen dologra tudok gondolni, h a kondenzátort már a beszerelés előtt feltöltötte a haverom (mert szombaton nem akartam megkísérelni a boltot.Tehát lehetséges-e h a kondi pólust váltott és emiatt nem működik a rendszer?
Sziasztok!
PDA-mhoz csinálok egy külső akkumulátort hogy több ideig bírja a "terepen". Arra gondoltam hogy ha négy ceruza aksit sorba kötök és azt simán az 5 voltos mini usb csatlakozójára jó lenne. Valahol AZT HISZEM van is valami okosítás ilyenről... De SZERINTEM nem lesz tökéletes. Milyen alkatrészt rakjak bele, hogy ne töltse vissza a PDA az aksit? Tehát ha tele van a PDA aksija akkor ne töltse vissza a külső aksikba ami mondjuk félig van. Diódákra gondoltam esetleg 7805-re (nem tudo mennyivel kell tölteni egy ilyet) Mivel kezdő vagyok még önállóan kigondolni segítséget kérnék, mit és hogy kössek? Kösz... Legközelebb ilyenért warn jár! Frankye
nézd meg nyugodtan , de SZERINTEM nem fogsz hibát találni benne...
Legközelebb ilyenért warn jár! Frankye
Szia!
Ez még nagyon "első generációs" NYÁK, vagyis hűen követi a kapcsolási rajzot. Helyesebben még azt sem, mert - amennyire ki tudom venni a képből - a két kollektor közé van kötve az egyik kondi. A másik akkor - valószínűleg - a két bázis közé. A két tranyó bekötése szerintem nem egyezik meg, a bal oldalinak nem valószínű, hogy a LED a kollektorára menne. Ne gondold, hogy egy ilyen egyszerű áramkör valami rejtett ok miatt nem működik. Ha nem megy, az szinte biztos, hogy az áramkör felépítése hibás (ha az alkotóelemek hibátlanok).
Szeretném módosítani az áramkört, hogy a tranzisztor a pozitív oldalt kapcsolgassa.
Így működni fog? (A bekeretetett részt szeretném beépíteni.) A led előtét ellenállást hogy számítom ki? A trnzisztort is bele kell számolni?
Hali!
Szerintetek hogyan bírnám ezt a nyáktervet méretarányosan kinyomtatni? DPI alapján már próbáltam de az nem jött össze. Válaszaitokat előre is köszönöm!
Sziasztok!
Lámer kérdésem a következő: Egy villogót csinálok, kapcs rajzot itt találtam az alapoknál. Igenám, de! nekem egy led elég volna, tehát a másikat lecserélhetném-e egy diódára? Gondolom azonos értékűre kellene, de milyenre? Hogyan jelölik a diódákat, pl a vonallal megjelölt része a "-" csak onnan gondolom, hogy a felirat is úgy olvasható. Tehát úgy értem a vonal a záró irányból van? És az értékeit honnan tudom meg? Másik a tranzisztor. Olyanom nincs, de másféle igen, de az alkatrészkeresőben kusza egyvelegben nem igazodok ki. Hogyan mérem meg, hogy melyik a bázis, emitter, collektor? Meg hogy PNP vagy fordítva? A tranzisztorokról írtakat itt is elolvastam, meg még pár helyen, de erre semmi , azaz ezen nem látszik semmi jelölés, vagy mit kéne néznem?
Hello!
A diódának nincs + és - lába, csak anódja és katódja. A "vonallal jelölt" része a katódja. A Dióda akkor vezet, ha az anódra adott feszültség pozitívabb mint a katód. Ellenkező esetben zárva van. Tehát, pld. ha az anódon +10V van és a katódon +9V akkor vezet. (Pedig mind két kivezetése + feszültségen van, ezért nem mondhatjuk, hogy negatív lába.) A tranzisztor lábait a következő képen lehet kimérni: - A tranzisztorban látszólag a bázishoz képest két nyitóirányú diódát lehet mérni. Ha a bázishoz a műszer pozitív lába csatlakozott ekkor, a tranzisztor NPN. Ha a műszer negatív lába, akkor PNP. - A műszert "Dióda" vagy "OHM" mérés állásba kapcsolod. Nyitott bemenet esetén a műszer szakadást, vagy túlcsordulást fog jelezni. Ha összezárod nullát. Ha egy nyitott diódát talál, akkor dióda állásban kb. 600-at (Ez dióda mérésnél egyben a mV-ot jelenti) ohm állásban meg valami ellenállás értéket. - Most a műszer pozitív kivezetését a tranyó egyik lábára csatlakoztatod, a negatív lábával tapogatod a másik két kivezetését. Ha a pozitív lábhoz képest mind két másik láb vezet, akkor ez a bázis. Ha nem, akkor a pozitívot a másik lábra teszed és ismét tapogatod a másik kettőt. És így tovább keresed a bázist. - Ha nem találod így, akkor a negatív lábát csatlakoztatod a tranyó egyik lábához, és elölről kezded a tesztet. Ha megtalálod a bázist megállsz. - Ha megtaláltad a bázist és a műszer pozitív lába volt rajta a tranyó NPN. Ellenkező esetben PNP. A kollektor láb, ahol a kisebb nyitófeszültséget (vagy ellenállás) mérted. A másil értelem szerűen az emitter. - Ha valahol zárlatot mérsz, akkor a tranyó rossz. Ha az emitter-kollektor között mérsz, bármilyen polaritás mellett szakadást kell találnod. - A mérés nem alkalmazható Darlington tranyók vizsgálatára, mert ott a két soros nyitó irányú bázis-emitter diódát a műszer vizsgáló feszültsége már nem biztos, hogy ki tudja nyitni.(>1.2V) Nem alkalmazható Fet-ek vizsgálatára, valamint gyors kapcsolótranyók esetén, ahol a kollektor-emitter között esetleg gyárilag védődióda (Booszter), vagy a bázis-emittere között ellenállás van. (Ellenállás előfordul Darlingtonok esetében is. (JA, a villogóban a nem használt Led helyét, nyugodtan rövidre zárhatod.) üdv! proli007
A LED előtétellenállását nagyon egyszerűen ki lehet számolni. U=R*I képlettel. Sok sikert
![]() Amugy az oldalon van direkt erre a célra egy progi Bővebben: LinkRemélem igy már menni fog.
Üdv!
Ha másként nem megy akkor a SprintLayout-tal át tudod rajzolni úgy, hogy beteszed a rajzot a scanned copy menüvel. Átrajzolás után pontos lesz a nyomtatás. Eléggé gyorsan meg lehet csinálni.
Üdv!
Kösz a dióda okitást, hasznos, de még nem teljes a válasz. Azt honnan tudom, hogy mit bír az a dióda? Tehát hogyan jelölik az értékeit, és igaz-e a feltevésem, hogy a ledet egyszerűen lecserélem egy diódára? Vagy mérni tudok-e valamit a diódán?
Na a végét valahogy nem vettem észre, szerkeszteni meg nem tudok.
![]() Szóval akkor a diódát is betehetem, de rövidre is zárhatom (ezt már nem is mertem megkérdezni, de volt egy ilyen gondolatom, csak egyszer valaki azt mondta egy ledet nem lehet villogtatni) (Már értem hogy gondolta, de én így gondoltam, hogy a másodikat kiveszem egyszerűen). No a mérés félig sikerült, megvan a bázis Na de értékeket hogyan tudok meg? Pl egy diókán, ha az is kéne? Meg egy tranyón? Azaz mit kéne mérni és hogy? Vagy a jelzetből rá lehet-e jönni valamire? Mármint adatlap nélkül. Sajnos most nem tudok pdf-et nézni, remélem átmeneti. (A telepítéshez kéri az eredeti win-cd-t, azt meg sajnos nem másoltam le tartalékba, és az eredeti jogtiszta tönkrement)
Hello!
Alapból az adatlap tartalmaz minden adatot. Ezt mérni nem igen lehet az eszköz tönkretétele nélkül. De egy dióda három "alapadattal" rendelkezik. Maximális nyitóáram, maximális zárófeszültség (letörési fesz) és sebesség. Méréssel csak következtetni lehet. (Persze, ez csak sima szilícium diódára vonatkozik, mert pld. egy germánium, vagy schottky-nak a nyitófeszültsége más) Ha pld. egy diódára áramot adunk (tápról nem illő csak egy soros ellenálláson keresztül) akkor a nyitófeszültség méréséből kissé következtetni lehet a dióda maximális áramára. Ha az eléri az 1V feszültséget, akkor már tudható a maximális áram. De kis gyakorlattal a dióda méretéből is megsaccolható a nyitóáram, hiszen arról a hőt el kell vezetni. A zárófeszültséggel már problémák vannak, mert ha átkergeted a letörési szakaszon akkor az már bele is döglött. Általánosan ha a zárófeszültség növelése közben mikor éri el a záróáram az 5uA-t, az már utalhat a maximális zárófeszültségre. Sebesség töltéstárolás mérésről már nem is írok, mert ahhoz már generátor, szkóp és egyéb nyalánkság kell. De ilyen mérésekkel csak gyártók fárasztják magukat a Te érdekedben, amit az adatlapon hoznak nyilvánosságra.... Tranyónál, meg mindenféle karakterisztikákat kellene felvenni. Na de azért, mert nem látod a pdf-et... enyhén szólva badarság! Legfeljebb a Béta azaz áramerősítési tényező mérésével lenne érdemes bajlódni. üdv! proli007
A két kapcsolás nem egyformán kapcsol. Az eredeti akkor, ha a TTL L szintre kerül, a második verzió meg fordítva. De ne az E körbe tedd a LED-et, hanem C-be, ahogy az ellenállást is.
Sziasztok!
Van egy 11cm átmérőjű és 6cm magas trafóm.220v primer és 2x40 és 2x12v szekunder.Szerintetek kb hány wattotot tudhat?A két 40v-os kivezetés olyan 1,5mm-es huzalból van tekerve.
Üdv!
Kösz minden választ, esetleg olyan adatlap érdekel ami nem pdf-ben van. Hát igen, most nem látom. És sajna nem a pdf olvasó program kell, mert telepíteni nem tudok WIN miatt! (Hiányzó fájlok) namármost a telepítőlemez is hiányzik ![]() Vagyis az egész rendszerrel kell előbb valamit csinálnom, de ez ugye nem két perc, hiszen szépen mindent le kell mentegetnem, az meg ugye egy selejtezéssel is együttjár, ami így már napok ![]() De azért kösz, valahogy kihúzom addig, majd máshol megnézem az adatlapot. :vigyor2:
Hali!
Egy DIP kapcsoló mekkora áramot tud elviselni? Kipróbáltam egy 6V/4W-os izzóval (600mA), és a kapcsolón 0.012V esett. Tehát az ellenállása 0.02 Ohm, és 7.2mW disszipálódik rajta. Mit gondoltok, hogy ha áram alatt nem kapcsolgatom, csak a készülék kikapcsolt állapotában, akkor el fog viselni ekkora terhelést? Konkrétan egy akkutöltő áramgenerátorához szeretném használni, hogy többféle töltőáramot lehessen egyszerűen kiválasztani. Köszi Krisz
Üdv!
Villogó elsőre villogott! Hála a tanácsoknak! Most azon gondolkodom, kéne valami hangjelzést szerelni, ha kinyílik az ajtó. A problémám az, hogyan fog megszólalni egy hangszóró? Mitől dudál mondjuk? Mit olvassak el, van valami tanács? A kezdőknek szólónak vége lett a villogónál
Ha a villogó áramkörét meggyorsítod, akkor már hallható tartományban fog billegni. Pl. a kondenzátorokat kisebbre cseréled. A LED-eket bent hagyhatod, de nem lesz látható a villogása, mert a szapora villogást a szemünk nem képes lekövetni. Valami kis tranzisztort még kéne utána kötni, amivel a jelet erőteljesebbé tehetjük.
Kösz!
Az egy másik kapcsolás lesz, de akkor ezek szerint a villogó féle jó, csak a LED-et cseréljem hangszóróra? A kondival majd kísérletezek, de a hangszóró méretezésekről hogyan tudok majd valamit? Van szétszedett telefonból, nem tudom nem nagy-e? Talán valami kisebb is akad. Az sem baj, ha még villog is valami, (süketeknek jelzőfény) Kicsit OFF: Egyszer különben láttam ilyet, telefonra szerelt villogó, ha csöng villog. Kérdeztem minek, azt mondták süketeknek.
Sziasztok!
Én egy egyszerű aluláteresztőt szeretnék építeni egy kondenzátorból meg egy ellenállásból: a kérdésem az, hogy melyik az a képlet (...mert emlékszem, hogy volt egy...) amivel a kellő frekvenciahatár függvényében, a fent említett kondenzátor meg ellenállás értékét ki tudom számolni?
Így van, jó lehet, csak jóval kisebb kondik kellenek, nF nagyságúak. És nem árt még egy tranyót beépíteni, ami a hangszórót hajtja. Egy lehetséges megoldást majd felvázolok.
Kösz...ez nagyon durva! :nevetes1:
|
Bejelentkezés
Hirdetés |





és segít rajtam. Ha kell még adat megpróbálok szerezni. A segítséget előre is köszönöm. 












