Fórum témák
» Több friss téma |
Fórum » Kapcsolási rajzot keresek
Témaindító: Kallai Csaba, idő: Márc 11, 2006
Témakörök:
Sziasztok!
Ezt a kapcsolást szeretném kicsit továbbfejleszteni. Bővebben: Link Amivel szeretném bővíteni, az egy kijelző lenne, hogy a leolvasott érték biztos legyen. Nem vagyok nagy spiler a dolgokban így kitalálni nem tudom mit mivel de egy kapcsolási rajz alapján már megépítem. Ahogy utána nézegettem egy kétszegmenses kijelzőt kéne meghajtani a led helyére bekötve, hogy a kivillogott értéket megjelenítse, a két villogási sorozat közti szünetet is figyelembe véve. Tehát, írja ki nekem pl. hogy 25. Mód biztos van rá a kérdés, hogy segítetek-e? Remélem igen
A készülék lényege az egyszerűség, ha számmal akarod látni, ahhoz vagy mikrokontroller (egy tok), vagy legalább 4...6 különálló CMOS tokkal építhető áramkör, ami meghajtja a két digites 7 szegmenses kijelzőt. (két szegmenssel csak 1-est tudnál kijelezni
-jó, tudom,hogy csak elírás)Kell két számláló - vannak olyanok, amik meg tudnak közvetlenül is hajtani kijelzőt. Kell két monostabil, ami az időzítést adja, meg kapuk hogy kiválasszák a két számláló bemenetét (első digit, második digit) Szóval lesz mit csinálni, bár nem annyira ördöngős a dolog.
Biztos neked van igazad ez mint látszik a te asztalod. Konkrét kapcsolást is tudnál mellékelni ?
Hello!
Lehet számodra egy lépésszámláló is megfelelő, amit én az akkumulátor kapacitásmérő cikkemben használtam. Ennél olcsóbb kisebb és egyszerűbb dolgot nem találsz. üdv! proli007
Szia Sebi. Addig eljutottam hogy feszt adtam rá, be tudtam állítani a +-12V-ot a 100 és a 200V-ot, de amint rákapcsolom az F és a 18KV kimeneteire a vezetéket ami tovább megy az egyik a csőre, a másik gondolom a sokszorozó panelre, lefogja az oszcit elkezd sípolni, és a BD melegszik mint a rosseb. Nem tudom ilyenkor mi van? Segíts ha tudsz! Ha nem sikerül akkor eladom így hibásan valakinek.
Akkor a táprész nagyrészt jól működik, nincs trafózárlat vagy ilyesmi, ez biztató. Tehát a hiba lehet akár a sokszorozóban (dióda vagy kondi, ez utóbbi lehet, hogy csak akkor zárlatos, ha nagyfesz van rajta). Az F pont szerepe nem világos számomra, ezenkívül a 18kV is rettentő sok egy ilyen kis csőnek, gondold el, hogy egy 16cm átlójú TV-ben is csak 9..11kV a nagyfesz, pedig a teljes ernyő világít...
Az egyik a csőre megy direktbe, akár csak azt az egyet ráteszem akkor is beterhel.
Lehet, hogy azon a részen van valami elkötés... igazából ott alig van valami áram normál esetben.
Ennek a mínusz kV-nak a katódkörben a helye, valami sokmegás osztó környékén. Persze ezen rész kialakítása elég változatos lehet. A csőfűtés is megy? A pozitív nagyfesz jól bent van a klipszben? Nem sok tippem van így a távolból, pláne, hogy azt sem tudjuk, hogy bekövetkezett, vagy okozott hibát keresünk...
Kiszedtem a csövet, és láss csodát arról is le van kaparva a cimke. Nem tudom annak idején honnan seftelhették vagy 10 éve, de tényleg lehet hogy DDR volt. Szóval a csövön nincs nagyfesz lyuk. Csak egy nagy menetszámú tekercs, ami gondolom hogy a sugár forgatást csinálja.
Helyes. Akkor az odamenő kábel a sugárforgató tekercsé. Tehát a negatív nagyfesznek a katódon a helye. Ennélfogva a fűtéstekercsnek nagyfesz szigetelésűnek kell lennie, mert a csövek a fűtőszál-katód közt csak 3-400V-ot bírnak. (Úgyis átverne, tehát általában össze is kötik a katódot a fűtéssel).
Nem írtad, fűt-e a cső? Esetleg mégis a trafónál átvert a fűtőtekercs a talaj felé?
Az melyik lehet hány volttal fűtenek ezek?
Sziasztok
A dvd lejátszomhoz melynek tipusa Elta 8897 CS típusú szervizrajzot keresek. Ha esetleg valakinek van kérem segitsen. Elöre is köszönöm. További szép napot.
Sziasztok van egy pár ersa állomásom és nem találok hozzá páka bekötést esetleg akinek van ismertené!? LEGYETEK SZÍVESEK!
Az én fűtőbetéteim 4 kivezetésesek. Az ilyen "nyálasság" nem ide való! Frankye
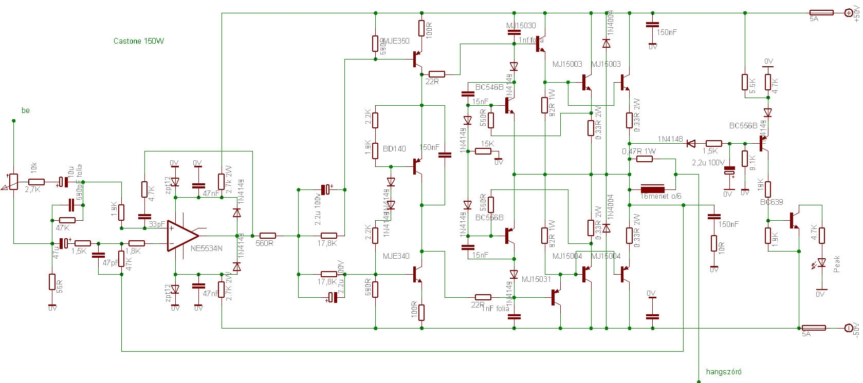
Rajzot keresek Reflex PPA 400 erősítőhöz
Guglival találtam egy oldalt (Elektro tanya) ahonnan nem regisztrált felhasználók naponta 1 rajzot tölthetnek le. Én leszedtem a 150W-os Castone rajzot, nem hiszem, hogy sokban eltérne a 200W-os verziótól. Van ott még egy 250W-os verzió is, de a limit miatt nem tudtam megnézni, javaslom fusd át azt is. (Reflex márkanév alatt fut, de Castone végfok van benne) Sok sikert a javításhoz
köszi megnézem, steve.
uhhh
De h*lye vagyok... Itt a 150W-os rajza.
Hello!
Van ez a funai tv-m amihez kapcsolási rajzot keresek mert összeugrott a kép rajta Elkókat már cseréltem de ha tud valaki valami okosat azt szivesen fogadom
Ha összeugrott akkor az eltérítő tekercsekkel lehet a gond nem?
A legritkább esetben szokott a tekerccsel gond lenni, de ami azt meghajtja, - vagyis az eltérítés (függ. vizsz.) - azzal lehet gond. De van olyan rovat, ahol a TV -k hibakeresése nem OFF.
Hali a tápfeszeket végigmértem mint a soron mint az eltéritö icén és elvileg stimmelnek
Valószinü hogy valami ellenálás nyulás lessz a gond de kapcs rajz nélkül nem tudom mihez képest mérjek
ja amugy a tv funai 28d-2016
Sziasztok!
A következő kérdéssel fordulok hozzátok. Meghalt az Oroin 2602 típusjelzésű dvd lejátszóm táppanelja. Tudnék hozzá venni 2705öshoz való táppanelt. A fő kérdés a kompatibilitás,vajon belepasszol-e?A csatlakozó tűszáma stimel... előre is köszönöm szépen a segítséget! Üdv Kicsa
Helló! Keresek egy olcsó TDA-s erősítő kapcsolást,ami nem túl bonyolult(kezdő vagyok),70-100W körül,meg sajnos csak 24V lehet a maximum tápfesz.Jó lenne mellé nyák is. Köszönöm!
Üdv! van egy lcd kijelzőm amit szeretnék meghajtani adatlapot nem találtam használhatót van rá megoldás mondjuk pc-re kötni monitorként. A kijelző típusa: tc018theb6
Van egy motorom (cd-rom-ból kiszedett, ami a tálcát mozgassa). Érdekelne egy kapcsolás, amely működése a következő:
1. mikrokapcsoló megnyomására elkezd forogni az egyik irányba 2. szintén mikrokapcsoló megnyomással (vagy másik, vagy ugyanaz, mindegy) megváltozik a forgásirány 3. újabb mikrokapcsoló leállítja teljesen 4. az első pontban említett mikrokapcsolóval újbol megindíthatjuk, majd szintén visszafelé kapcsoljuk, leáll és így tovább... Tud valaki nekem ebben segíteni?
Helló ! 1 db mikrókapcsoló prell mentesítve, 1 db CD 4017, 2db tranzisztor , 2db relé,2 db dióda. kb ennyi kell hozzá.
köszi szépen
kapcsolási rajzod van hozzá?
TDA 7294 , kapcsolást, nyákot, segítséget találsz itt a fórumon, nekem sikerült, jó munkát !
(nekem 2* 21 volt váltóról ment, teljesen jól) |
Bejelentkezés
Hirdetés |




-jó, tudom,hogy csak elírás)

