Fórum témák
» Több friss téma |
Fórum » Csöves erősítő készítése
Ne feledd betartani a fórum viselkedési szabályait, és a topik megmaradásának feltételeit. [link]
A téma átmenetileg fagyasztva lett, hozzászólni nem tudsz!
Szia!
Javaslom, hogy a doboz fehér keretét lapos, fehér kéteres szigetelt kábelből csináld úgy, hogy a sarkokat satuban összeszorítod. A folyamatos keret illesztését pedig ne valamelyik sarokban hanem a keret közepén alul csináld meg gondosan. Így a keret sokkal szebb lesz....
Még igencsak készülőben,mattfekete lesz,politúrozott fa oldallapokkal oldom meg
Sajna eddig nem volt időm rá,de ha minden igaz holnapra talán kész lesz.
Nagyon láccsó a kütyüd, Gratula!
Tehát a venti nem elektronikus zajára gondolsz? Nekem volt egy annyira halk ventim, hogy 1 méterről nem lehetett hallani, azt hittem, hogy ilyen csendesből van még 1, de rosszul gondoltam, azt ami volt, meg nekiadtam a rokonomnak[off], hogy hűtse vele a gépet, mert megfogni nem lehetett egy "jobb" játék után a vinyót. Én amúgy szeretek ilyen "bonyolultabb" dolgokat, szeretek nagyobb áramokat kapcsolni, mert ahhoz relé kell, aztán amikor behúzatom a relét egy kapcsolóval, "látszik", hogy van valami "élet" abban a dobozban
. Akár még egy kapcsolót (nem erősítőbe), amivel kapcsolok egy ventit, hogy ne forrjon az "agya" a készüléknek (<- ide jobb szót nem tudtam).>
Csőtesztelő készítésre van-e valakinek valami bevált megoldása, hogy kéne tesztelni őket? Arra gondoltam, rakok anód, katód ellenállást, a rácson meg potival tekerem a feszültséget, és mérem, meg az anódáramot is, aztán felirok pár értéket mindegyik csőre.
Igazából összehasonlító méregetésre kéne, ecc-khez, meg esetleg nagyobb pentódákhoz, 6p3sz-eket válogatni meg ilyesmi. Nem találtam rajzokat, pedig gugliztam sokat, valami régi magyar könyvben is biztos van.
Na megvan a PCL86 SE sztereó!!! Szól, már csak a PCL85-öt kell megépítenem hozzá, mélynyomóhoz.
Idézet: „Nekem volt egy annyira halk ventim, hogy 1 méterről nem lehetett hallani” Ilyen volt nekem is. Fél méterről viszont azt is lehetett látni, hogy áll.
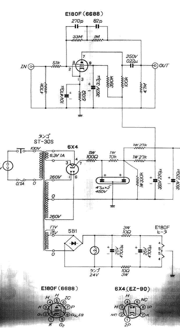
Szeretném a véleményeteket kikérni erről a kapcsolásról.Ezt a rajzot csak egy kapcsolás gyüjteményben találtam mindenféle szöveges információ nélkül.
Azt még tedd hozzá, hogy 30 cm-röl lehetett érezni a melegét
Helló itt egy kis segédlet hogyan is kellene bemérni, ha kell a többi csőfajtához is beszkennelem a kapcsolásokat.
A jó benne , hogy működne és egyszerű. .
Ami szerintem rossz , hogy kicsi a kimeneti szintje és nem terhelhető . Feltétlenül kellene mögé minimum egy fokozat , ami növelhetné az erősítését és a terhelhetőségét és így már nem is annyira egyszerű . Ezért ha másikat választanál az sem lene bonyolultabb , csak jobb .
Megjöttek a trafók!
Hihetetlen milyen gyors ez a posta! Nagyon érthető minden! Zoli Te egy úr vagy!
Köszi, este kipróbálom! Szívesen venném a többit is, de lehet, hogy elég, ha megmondod milyen könyvben van, elképzelhető, hogy meg is van, csak nem tudok keresni bennük.
Ebben a könyvben van, vaterán és még sok helyen be lehet szerezni fillérekért sok társával együtt mivel ez egy sorozat volt.
Ha valakinek kell, tudok adni, - meg van több példányban.
Jé, ez nem hogy nekem nincs meg, de még csak nem is találkoztam vele. Ha tényleg van belőle fölös példányod akkor én jelentkeznék...
Csak ebből van vagy a többi részéből is van fölösbe?
[off]Mármint "üzemelő" állapotban gondoltam. Amin lehet látni, hogy áll, olyan van még, de nem sok. Majd az utcában rákötöm a nagyfeszt a tápokra, addig itthon kihúzok mindent. Vagy inkább lekapcsolom a biztosítékokat. Az a csendes venti ugyanis egy tápban volt, de megadta magát a jó kis Acorp táp
! Persze nem az enyém volt.
Kaptam a szomszédtól egy bakelit csodát.
Használ valaki hasonló készüléket?
5kV
???? Minek neki annyi?! Vagy annyit ad le ott? Én azért nem mérnék rá !
Jaj! Ugyan már! Ez egy multiméter. Ott pedig 5kV-ig mérhetsz vele.
Azért kérdeztem mert mindenem meg van hozzá és a meglévő csőveim is nagyon jó minőségűek. Az alacsny kimeneti szint az valóban nem jó hir. Köszönöm és keresgélek tovább.
Kár hogy az én szomszédaim kőműves meg üzletkötő meg ács meg ilyen "uncsi" munkákkal foglalkoztak világéletükbe így nincs mit "kapnom" tőlük
Amúgy nagyon jól néz ki.
Jó lesz magnetron javításhoz is.
Fogom is használni.
Nagyobb a belső ellenállása mint a multimétereknek. Ez még csövekhez készült. |
Bejelentkezés
Hirdetés |


Sajna eddig nem volt időm rá,de ha minden igaz holnapra talán kész lesz.
. Akár még egy kapcsolót (nem erősítőbe), amivel kapcsolok egy ventit, hogy ne forrjon az "agya" a készüléknek (<- ide jobb szót nem tudtam).>



! Persze nem az enyém volt. 


Amúgy nagyon jól néz ki.
