Fórum témák
» Több friss téma |
Fórum » Csöves erősítő készítése
Ne feledd betartani a fórum viselkedési szabályait, és a topik megmaradásának feltételeit. [link]
A téma átmenetileg fagyasztva lett, hozzászólni nem tudsz!
Apááááááááám... De szép... Csak nem el akarod ajándékozni???
Azthiszem ebben a sorozatban van egy antennákról szóló rész csak vaterán se találtam rá de lehet pont azért mert nem ebben a sorozatban van.
Nna, megvan djvu-ben.
Szerintem a többi is meglehet, csak a hatóság leszedette az oldradio-ról. Ha szépen kérjük, biztos megkaphatjuk.
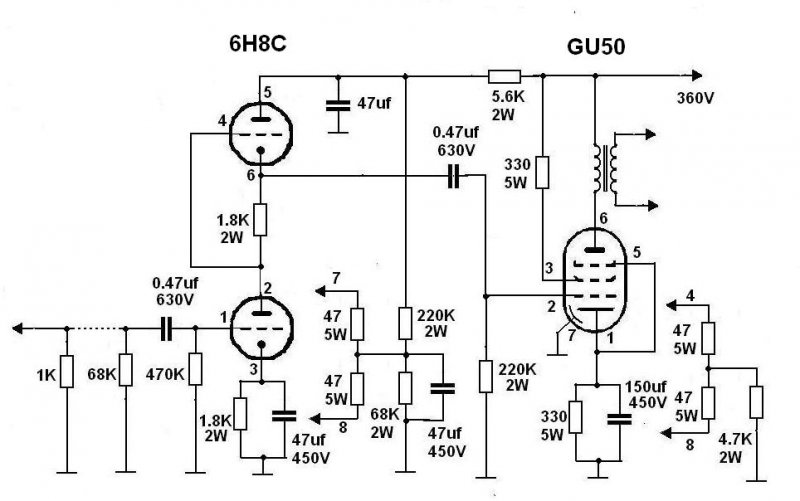
Idő közben elkezdett szaporodni a GU50-SE végfokom.
Össze raktam a másik oldalt is. És marattam még egy garnitúra nyákot. Felrakom a kapcsolási rajzot is. Az elő fok már más által korábban felrakott alapokra épül. A 6H8C cső ki közepelés CHZ mester által korábban leírt módon történt. A nyákot úgy képeztem ki hogy a végcső vezérlő rácsára lehet fix feszültséget is kapcsolni.
Ami azt illeti használni szeretném.
Csak nem gyűjtőd a régi műszereket?
Nem, ebben nem vagyok gyűjtő, (néhány Orion rádiót babusgatok,) de ez annyira megtetszett, hogy lehetne akár gyűjteményem egyetlen, vagy első darabja. :yes:
1 darabos gyűjtemény.. Az jó!!!
Én például gyűjtöm a régi műszereket is, ugyan még csak öt-hat darab van, de ez egy nagyon szép műszer, és a maga idejében nagyon keresett műszer volt, és csöves áramkörökhöz kiválóan alkalmazható.
Nagyon korrektnek tűnik a rajzod.
Nagyon jól összeállítottad. A fűtés közepelés meg különösen tettszik. Akkor a jövő héten jó neked valamelyik nap?
Köszi szépen.
Kipróbáltam egy rakás kapcsolást és módosítást mire elégedett voltam a hangjával. Eddig úgy tűnik hogy össze tudjuk hozni a jövő heti találkozót. Idézet: Hisz én is ugyan ezt a megoldást alkalmaztam a GU50 -nél ! Pedig nem beszéltünk össze a nyikolajjal ? „A fűtés közepelés meg különösen tettszik”
Jó ez a pdf amit feltettél, csak annyi kérdésem lenne, hogy milyen csövet lehetne használni a 6SN7GT helyett. A rajz tetszene, de ezt a csövet nem ismerem.
Sziasztok!
Igaz nem erősítő, de csöves. Szkópcsöves órát szeretnék építeni, és kiötöltem egy táprajzot a 6LO1I csövemhez. Szerintetek ez a rajz működőképes (saját)? üdv.
Attól, hogy két külön irányba folyik az áram, attól még azonos potenciálról levéve a feszültséget, nem lesz 640V különbség! (+ és - 320V)
(Ezen az elven 2 db diódával 3db sorbakötött 230 V-os égő világítana további áramforrás nélkül.)
Elég nehéz így poz.szám nélkül. A trafód felső kivezetése (AC 250V) rámegy 2db diódára, az egyiknél anódra, a másiknál katódra. Nem igaz az, hogy utána a másik oldalon, az előbbi katódja, és az utóbbi anódja között 640 V feszültséget tudsz mérni. (Itt dől meg a dolog. Minek kéne még "jó"-nak lenni?)
A két dióda katódja-anódja között tudok 640V-t mérni, mert egyszer már próbálkoztam, csak akkor nem jött össze.
üdv
Lássuk csak, mit tudunk...
jók a feszültségek, tehát jók az áramok is, ha jók az áramok, jók a csövek is (egyenáramúlag tehát minden rendben van). Állításod szerint minden a helyére van kötve (nincs felcserélve a pentódák segédrácsa és anódja sem, ami egyébként hasonló jelenséget produkálna). Ki kellene venni a kimenőtrafót és feszültségáttételt mérni (hangszórótekercsre 6,5 V váltót rákötni, és megmérni mekkora feszültség van a másik oldalon (erdetileg primer) a két anód kivezetés között, illetve a +táp, és az egyik, majd a másik anód kivezetés között is).
A kimenőtrafót már leellenőriztem így. A szekunderre kb 7V-ot kötöttem. Így a primeren a közös középkivezetéshez képest kb 95V-ot mértem. Egy nagyon kis eltérés van a két oldal között. A két vége között kb 190V-ot mértem. Nem értem miért nem megy.
De működőképes a táp rész, hiszen két egyutas csúcsegyenirányítót használsz, ilyenkor duplázódik a feszültség (fesz, kétszerező lesz), aminek a felzőpontja (trafó másik kivezetése, a pufferek közös pontja) lehet a test, ettől lesz +- os a táp. Arra oda kell figyelni ilyen alkalmazásnál, ha olyan pufferkondikat használsz, amelyiknek a háza a negatív kivezetés is egyben, azt el kell szigetelni a többnyire test potenciálon lévő szerelőlaptól.
Akkor a kimenőtrafó is jó.
Nézd meg mégegyszer, hogy véletlenül nem cserélted-e fel a pentódák segédrácsát az anóddal, mert az is hasonló hibát okoz (a segédrács is tud anódként működni (akkor egy kisebb teljesítményű valódi triódát kapunk, amelyik az anódfeszültséggel hangolható (munkapontba állítás), ilyenkor az anód akár testen is lehet). Nézd meg mégegyszer azt is, hogy a csatolókondik a helyükön vannak-e. A többi alkatrész jól kell legyen, mert különben nem állnának be a helyes egyenfesz értékek. Fülre milyen, nehogy a műterhelés szivasson, mérd meg a szekunder feszt 100 ohmos ellenálláson is (műterhelésnek 100 ohmos ellenállást használj)
Rendben, köszönöm.
Akkor holnap próba üdv: Müszi
Holnap átnézem már nem is tudom hanyadszorra. Hátha találok valami hibát.
Ma este koncerten voltam. Feltöltődtem "tiszta torzításmentes" hangokkal
Holnap pedig mivel most már talán minden megvan hozzá, Strubi "utasításai szerint" megpróbálom összerakni egy "kenyereskosárban" a G807-es A osztályú tetródás SE-t. A táp 200-250mA próbaterhelésen (egy-egy normál 40W és 60W-os ill. két 60W-os izzó sorbakötve) stabilan tudja a 410V-ot. Esetleg a zenerek cseréjével (BU508A áteresztő tranzisztoros táp) belefér még a 420V is, ennél több nem hiszem, mert az első szűrőkondi-sor után terhelve 438V-ot mérek. Ez már talán elég lehet? Ha megszólal majd biztosan jelentkezek a további kérdéseimmel...
Nem is kell 410 V-nál több, mert akkor már nagyon el kell menni a "B" osztály felé.
Ezen a koncerten voltál ? Bővebben: Link
Nem, dehogy
Bár őket is szívesen meghallgatom itthon, igaz ehhez tényleg kevés a 3W az EL 84-ből a Bowerseknek, de elég volt amit a Rotel "nyomott"... A Savaria szimfónikus zenekar előadásaira van bérletem Szombathelyre a Bartók terembe. Ez viszont nem hiszem, hogy felkerül a youtube-ra... |
Bejelentkezés
Hirdetés |


Szerintem a többi is meglehet, csak a hatóság leszedette az oldradio-ról. Ha szépen kérjük, biztos megkaphatjuk. 


