Fórum témák
» Több friss téma |
Fórum » Kapcsolási rajzot keresek
Témaindító: Kallai Csaba, idő: Márc 11, 2006
Témakörök:
Nekem egy sípoló kapcsolási rajzára lenne szükségem. Meg volt a rajz, csak elhagytam. Annyira emlékszek, hogy volt benne két tranyó bc212 és egy bc182 meg volt benne még egy két dolog, de valami nagyon egyszerű rajz volt és lehetett állítani a frekit is. Valakinek meg van a rajz, légyszíves tegye fel.
Van.
Nem az volt, ez egy másik.
Mégegyszerűbb.
Hello!
Ha 4017-el oldjuk meg, akkor az a különbség, hogy egy nyomógombbal lehet vezérelni, de csak sorrendben. (jobbra forog - balra forog - áll) Természetesen a stopp nyomógomb külön is lehet. Itt három gomb van, de függetlenül egymástól vezérelhető. üdv! proli007
Meg is osztod velem/velünk?
Hello,
Sürgösen keresek kapcsolasi rajzot ALPS BSJE3-565A tipusu szatelit analog vevöhöz. Esetleg egyeb tipusok kapcsolasi rajza is erdekel. Bocsi, az ekezetek hianya miatt... Üdv.
Köszi szépen! A 4017-es megoldásrol is van esetleg egy rajzod? köszi...
Hello!
Megrajzolhatom, csak az a kérdés, valójában mit (azaz milyen működést) szeretnél. Mert a prellmentesítéshez váltóérintkező kell (azaz a szebb), és ez még egy IC a 4017 mellett. Megéri? üdv! proli007
Szóval mikrokapcsolót megnyomom, elindul mondjuk balra forogni a motor, majd később mikrokapcsolok, elindul a másik irányba, végül ismét mikrokapcsolok és leáll az egész. Mikrokapcsolással pedig ismételten elindul balra, mikrokapcsolással jobbra, mikrokapcsolással leáll és így tovább...
Nagyon szépen köszönöm
Hello!
A 4017-el, valóban így fog működni. Holnap lerajzolom, ha nem késő. üdv! proli007
persze, hogy nem gond
Hello!
Na elég egyszerű lett a helyzet, hála égnek lassú órajellel is működik a 4017, így elég egy egyszerű RC prellgátlás. Bekapcsoláskor, mindig stop állapottal kezd, és a gomb elengedésekor lép. üdv! proli007
Hello.Colortron 4100-hoz kene kapcsolasi rajz.Ha van valakinek kuldje el.Elore is koszonom
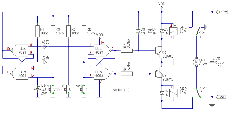
Helló! Jobban jártál proli007 rajzával két okból is .Mert egyszerűbb mivel én a prell mentesítést egy CD 4093 három kapujával oldottam meg. Plusz egy tranyó a bekacsolási alap helyzet. Én a reléket a 2-es és 7-es lábról hajtottam meg és a 10 lábról áll alap helyzetbe.Így a következő képen működik: Az első gomb nyomásra balra forog következő nyomásra megáll következőre jobbra forog majd megáll és kezdődik előröl. Nekem ez a kapcsolás a toló kapumat vezérli némi kiegészítéssel. A másik ok ,hogy a proli007-nek van egy rajzoló programja én meg vastag filccel rajzlapra csináltam meg, hát láttam már szebbet is.
Hello!
Ilyen programod neked is lehet könnyűszerrel! üdv! proli007
HELLO!!!
Enkeresnek 200W-os erositohoz kapcsolasi rajzot ha leheteges ne legyen nagyondraga !!!es szeretnem azert hamenne is Ez a kezdőhozzászólásod magáért beszél. Ha a következőkben szeretnél kérésedre választ is kapni, tiszteld meg a leendő válaszadót (aki neked segít) azzal, hogy érthetően, helyesen kérdezel. -szamóca
Hello!
Üdv a fórumon! De van itt számtalan erősítővel foglakozó fórum, ott jobb helye lett volna a kérésednek. Esetleg előtte körülnézhettél volna. (kereső? )Nagyon remélem, nem anyanyelved a magyar. Mert ha még is, akkor itt hamarosan leharapják a füledet. Mert ahogy látom a lakhelyed azért Magyarország! (szóköz, nagybetű,érthetőség) üdv! proli007
Üdv!
Van egy JVC A-K100-as erősítőm.Hibásan kaptam legyalázták a végtranyókat.Ha esetleg tudna valaki egy kapcsolási rajzot azt megköszönném vagy ha fény derülne a tranzisztorok típusára az is könnyebbség lenne. Köszönöm! Mielőtt témát nyitsz, használd a keresőt! Nem kell minden készülék kapcsolási rajzáért külön topikot nyitni! szamóca
Helló ! Most felcsigáztál és úgy hagytál. Egy pici segítséget még légyszíves. Köszönöm.
Idézet: „Sürgösen keresek kapcsolasi rajzot ALPS BSJE3-565A tipusu szatelit analog vevöhöz” Ez most mit jelent? Én keressek gyorsabban, vagy csak Te kapkodsz? Esetleg ostor is van a kezedben? Idejössz, beregisztrálsz, - és most mindenki dobjon el mindent...
Nagyon szépen köszönöm
bocsi, hogy csak most, de csk most jutottam ide. Esetleg a kapcsolás kiegészíthető, ha netán szükségem lenne egy "stop" gombra is? Mert valószínű szükség lesz rá (bocsi) meg ahogy elnézem ez a "stop" gomb nyomva lenne és amikor kapcsolom a mikrokapcsolót, hogy induljon el, elkezdődik a folyamat... Összefoglalva:gombnyomásra elindul, majd ismételt gomnyomásra visszaindul, aktiválódik a stop gomb, nyomva tartódik, leáll, majd ismételt mikrokapcsolásra elindul ismét az egyik irányba és így tovább. Tényleg bocsi, ha kellemetlenséget okoztam ezzel, de ha nem túl nagy a rajz kiegészítése, akkor megosztod velem? És mégegyszer bocsi :no:
Beíroda Google Képkeresőbe(Images): 3310 lcd .
Fogsz látni 1000 rajzot a Nokia kijelzők meghajtásáról,ki lehet találni a tiédhez is a megoldást azok vmelilyikéről.
Hello!
Nem egészen értem a fogalmazás módodat olyan "kici ócó nadon jóó" Természetesen könnyedén kiegészíthető egy stop gombbal. De egy stop gomb akkor STOP, ha annak nyomva tartása alatt nyomkodhatsz bármit, nem történik semmi. Egyébként meg nincs itt semmi nagy dolog. A léptetésre a számláló mindig odébb lép egyel. Ha elért a végére, visszaugrik az elejére. Tekintve, hogy akkor működik valami, ha valamelyik relé meghúz, csak akkor van fogás, ha a relémeghajtó tranyó bemenetén logikai magas szint van. Tehát ahogy a Nagy Hoho mondta, ha minden második kimenetre kötöd a meghajtót, akkor minden irány után egy stop állapot van. Tekintve, hogy a számláló törlésre visszaáll (Q0 kimenetre) a nullára, az meg üres állapot, így ha törlés van egyben stop is van. A kondi gondoskodik arról, hogy bekapcsoláskor ez az állapot legyen a kiinduló helyzet. (A Step nyomógomb prellmentesítése miatt, (hogy megnyomáskor ne adjon több impulzust csak egyet, mert a számlánc elugorna valahova) van az a helyzet, hogy akkor lép tovább, amikor megnyomás után, elengeded a gombbot.) Remélem így körülírva megértetted. üdv! proli007
Hali! Keresem a Delux DLS-2136 a típusú 2.1-es hangfalszettnek a kapcsolási- és a bekötésirajzát. Az is elég lenne ha tudnám mit hova kell kötni rajta. Mert ide hoztak eggyet és nincs kasznija mivel barbár ember hozta ide minden vezetéknek késsel futott neki. Akinek ilyen van és ha volna olyan kedves és szétszedé és leírná mi hova megy nagyon megköszönném. Egy Paint-es rajz is megtenné! Előre is köszönöm: Szikra
köszönöm szépen
Sziasztok! Van egy LCD-s panelom, és ezt szeretném a sz.gépre kötni. ami egy másik panelre megy szalagkábel ahova be van forrasztva, ezek vannak odaírva:
EAUX00 AUX2 AUX3 VCC GND CLK STB DATA és I2C_sci, de erre már nem megy a szalagkábel, üresen van hagyva. Ezt a panelt rá lehetne kötni a gépre LPT vagy soros porton keresztül? A VCC-re 5V kell neki, de arra ott az USB.
Ez egy HD44*** kompatibilis kijelző? Mert akkor LCD hype progival oltári jó dolgokat lehet művelni.
Nem tudom, de nekem a rajz kéne, hogy hogyan tudom gépre kötni. Ha van, felrakod? Aztán ha rá van kötve a gépre, majd kipróbálom. Van rajt egy vezérlő (a panelen).
Ez nem ilyen egyszerű, előbb ki kellene deríteni ki fia borja az a kijelző, ugyanis ha nem HD-s vagy kompatibilis, akkor az életbe nem lesz jó, illetve feleslegesen szenvedsz azzal a megoldással amit javasolnék mert nem fog működni, tudom mert én pont ezért lőttem el egy 2*16-ost.
Van tipusa, vagy valami? A vezérlő chip-re mi van írva? |
Bejelentkezés
Hirdetés |




Mégegyszerűbb. 

)
(bocsi) meg ahogy elnézem ez a "stop" gomb nyomva lenne és amikor kapcsolom a mikrokapcsolót, hogy induljon el, elkezdődik a folyamat... Összefoglalva:




