Fórum témák
» Több friss téma |
Fórum » Csöves erősítő készítése
Ne feledd betartani a fórum viselkedési szabályait, és a topik megmaradásának feltételeit. [link]
A téma átmenetileg fagyasztva lett, hozzászólni nem tudsz!
Na akkor. Lassan indul a GU-50. Foglaltokat vetetek a Börzén Mátéval, meg ECC83-at. Már megbeszéltük. Zolival meg azt, hogy keres fűtőtrafót hozzá. Már csak anódfesztrafó, meg kiemenő kell, (meg a doboz) és indulhat a GU-50. De előbb be kell fejeznem az EL84-et.
A tapasztalt "csőmesterekhez" lenne egy újabb kérdésem:
Létezik esetleg az ECC81-es kettős triódának egy oktálos lehetőleg egyszerűen beszerezhető orosz verziója, amivel könnyen kiváltható lenne? Most, hogy végre dobozba kerülnek az erősítőim, jobban tetszene a G807 elött valamilyen látványban is vele harmonizáló cső.
Ha engem kérdezel: 6SL7 alias paruszki 6H9C.
Az egyik kedvenc csövem szerint tartom számon. üdv
Sőt, Te még meg is tudod mutatni vasárnap a börzén hol vegyem
(Itt nem inkább az ECC83 helyett ajánlgatták ezt a csövet?)
Lassan készülgetek az ecl86os csodával..
Készen vagyok a kimenővel a sztereo vezrióra,már csak 1db ecl86ot kell szerezzek,aztán indul a hálótrafó meg a doboz.. Pár kép az alkotásról:a mag tipusa EI84a...(primer 1000+1000 szekunder 50menet) Egyenlőre a mikrós kimenő gondolatát lefujtam
asszem van sokszorozóm bontott színestévé panelen, ha kell valahogy eljuttatom. Fél évet ment, aztán eltört a képcső..
Ha estleg jössz a börzére 10.-én akkor elhozhatod, viszont nem nagyon van mit szolgáltatnom cserébe, esetleg színes tv-ből nagyfesztrafó.
Egész jól néz ki. Ennek 14V fűtőfesz kell. Ha veszel, vedd meg mind a 3-at, hogy legyen cserecső is.
Idézet: „Na akkor. Lassan indul a GU-50. Foglaltokat vetetek a Börzén Mátéval, meg ECC83-at. Már megbeszéltük. Zolival meg azt, hogy keres fűtőtrafót hozzá. Már csak anódfesztrafó, meg kiemenő kell, (meg a doboz) és indulhat a GU-50.” Tehát akkor a két GU50-es csöved van meg az erősítőhöz. Nade viccet félretéve vasárnap, amikor ott leszek a börzén akkor csörgök és megbeszéljük mit vigyek pontosan.
Dehogy kár! Én vettem meg.
(Végülis 350 db lett a vége...) Meg akarom törni Müszi egyeduralémát.
Köszi szépen!
A helyzet az hogy mindkettőből 1-1 van... ecl86ból és pcl86ból is..holnap megyek a bányába :yes: meglátom találok e valamit.....(AKSD)
Hát hallod,,betart egy jódarabig az tuti
...hátha kifogok majd én is valamit..Aztán ha lessz felesleges szólj időben
Nem, az még Zoli műhelyében "alszik". Egyelőre még csak a munkakedvem van meg. (Ami az EL84 kezdésénél hiányzott, ezért eltettem más napra, és láss csodát...
Tegnap megépítettem az EL84 másik felét. Megijedtem, mert az élesztésnél semelyik csatorna nem szólt, csak az 50Hz-ez brummot hallottam. Aztán este, amikor csináltam a CB-t, és a hangszórót akartam próbálni a CD lejátszóval (amiről az EL-t élesztettem), akkor megállapítottam, hogy a CD-lejátszó a gond. Majd meg kellem nézni, csak az SMD... A CB-be meg gondoltam, hogy meg kéne építeni az 1200V anódfeszültségű 70W AM-FM-SSB erősítőt .Na, de ez a probléma lassan megszűnik, mert kész a hanggenerátor, már csak dobozba kell belerakni, meg a saját tápegységével kipróbálni.
A felső dobozban, a nagy oktál foglatatos cső (talán EL34) alatt van egy cső, amiből "elszállt" a getter nézd csak meg.
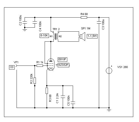
Egyszerű erősítők kedvelőinek figyelmébe ajánlom a következő SE kapcsolást . Egyetlen csővel kivitelezve , trióda módban , kb 1/2 órai munka és már szól is .
Nem tudnád felraki JPG-ben, vagy GIF-ben, vagy bmp-ben? Nálam alig látszanak az összekötések benne.
De feltudom ,a progi alapból csak ezt tudja ..
Milyen csőből érdemes ilyen erősítőt csinálni?
A rajzon látható , vagy 6E5P is nagyon jó lehet ..
Köszi! Ilyen csövet honnan lehet szerezni?
Szerintem sok ruszki TV-ben volt ilyen .
Én találtam itthon és nagyobb SE meghajtására akarom felhasználni , kisérletezés közben jött az ötlet . Mivel nagy az erősítőse , eléggé meredek , rákötöttem egy kimenőt és meglepően jól szól ...
Egy off kérdésem lenne: milyen progival csináltad a rajzot, hasonlít a Tinára, vagy tán az is?
Igen TINA , de szimulálni nem tudtam , nem tartalmazza ezt a csövet . Ezért a 3. rácsa sincs rajta a rajzon , az is az anódra van kötve ..
A Junoszty is ruszki. Abban biztos van, már csak egyet keresni kéne.
az jó az nekem is van
majd megnézem hogy lehet új alkatrészt rajzolni meg paramétert megadni hozzájuk hogy lehessen simulálni
Valóságban mértem , vacak kimenővel is eléggé jól teljesit , jól "megfogja" . Pár alkatrész , gyorsan kipróbálható , 2 V eff. teljesen kivezérli , ezt legtöbb CD teljesíti .
Cöves Junoszty nem volt? Nekem is van képcsövem, 5 is, azzal nem lenne gond.
|
Bejelentkezés
Hirdetés |




ecl86ból és pcl86ból is..holnap megyek a bányába :yes: meglátom találok e valamit.....(AKSD)
...hátha kifogok majd én is valamit..



