Fórum témák
» Több friss téma |
Fórum » Inverteres hegesztőtrafó
Így van rángatja a hálózatot ha nem elég a nafta a konnektorban, de ha az ember csinál egy erősebb gépet azzal tudunk gyengébb árammal is hegeszteni ami nem rángatja a hálózatot!
Legalább 16 Amper legyen ami csak a gépet szolgálja ki! De nem vesz fel ennyit 2.5mmes pálcával Még a lágy indításra is oda kell figyelni sok kapcsolás 10 Ohm 5W-ot ajánl ez nem az igazi mert még így húz egy nagyot a hálózaton ! Párhuzamosan kell kötni 2db 100 Ohm 5W-ot sokkal lágyabb az átmenet a hálózatra! Tubi56
A dupla 100 Amperes gépről egy két fotó!
Még itt nincs minden vezeték a helyén! Az áramváltó tekercset is jól látni a fő trafó mellett! Tubi
Még egy pár kép! A vezérlő modulon rajta van a leragadás védelem is (Erdgab fejlesztése)
Még valami! Ha a vezérlő modul gate meghajtó trafója az IGBT modultól távolabb van akkor a két oda vezető szél drótot tekerjétek össze mindkét oldalét külön külön!
Szia Tubi.Ilyen rajzhoz és panelhoz hol lehet hozzájutni ill. a nyákot ki tudna nekem készíteni(nem ingyen kérném).A terminálon nem nagyon válaszolnak.Szeretnék kísérletezni-próbálkozni inverter készítéssel egy cseppet.
Egy naív kérdés--van egy jó pár UC2843-as és L6569A-s integrál áramköröm ,ezek nem jók az ucc2808 helyett?
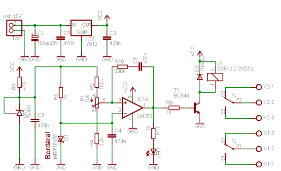
Na megyek építeni egy hő kapcsolót, mert csak 90C'-os klixonom van az meg sok!
Itt találtam egy ilyen kapcsolót a Hobbinál csak át kell alakítani egy kicsit, mert ezzel a beállítással nem jó a hiszterézisét kell módosítani a 330K helyett 1.2M ra és a 470nF kondit el kell hagyni! itt a rajza ja és a stab kocka sem kell, hiszen az van ! Ezt be tudom állítani 75C'-ra és 40C' nál kapcsol vissza!
Nézd meg a Datasheet-t!
Te magad is tudsz ilyen nyákokat készíteni! A Hqvideo-nál lehet kapni pl. különböző méretben!
Érdemes nyák készítéssel kezdeni ,hiszen a kapcsolást át kell alakítani nyák tervé ami viszont az alkatrészek függvénye! Lehet nyák rajzoló filcet is marató szert is és lakkot is kapni a Hq nál! Így szerzel tapasztalatokat és ismered meg az alkatrészeket és érted meg azok működését-kapcsolatát! Ha mással csináltatod meg akkor hogy méred össze illeszted a többi áramköri részhez! Hidd el jobban jársz ha magad csinálod! Inkább kérj segítséget ehhez itt a fórumon! Tubi
Oké--értem a viccet .....Ha tudnák angolul?Ha értenék az elektronikához annyira?Talán,na mindegy--majd valaki még utána néz vagy válaszol is e témában.
Üdvözletem! Nem biztos, hogy lendületből letegezhetnélek, pedig én sem ma kezdtem.
A fotókat nézve, elismerés! A kivitel mondhatni hibátlan! Erre szokták mondani, hogy magamnak sem tudnám jobban megépíteni!A valós tapasztalat nekünk olyan, mint a bébinek az anyatej.
A Terminál fórumos észrevételt osztom én is!
Én egy teljes-hidas kapcsolás után érdeklődtem (volna). Mivel csak részletek vannak meg a rajzból, persze a trafó végleges kivitele is tanúlságos lenne. Spafi építette meg véglegesen a készüléket, de eddig nem tudtam vele felvenni a kapcsolatot.
"Fehér ember nem haragszik de nem is felejt"--Tulajdonképpen én csak az"oldalvizeken" szeretnék elcsónakázni és nem akarok sok vizet kavarni.De ha nem fog sikerülni--és elég nagy rá az esély --akkor is egy csepp örömet okozott a próbálkozás.Viszont valamilyen szinten biztosan összehozok egy plazmavágót(háromfázisú 50 Hz-es) de ez még a jövő.
Milyen részletek vannak meg? Hátha tudok segíteni!
Nos amikor először felvetettem az: "Ismeri-e valaki a rajzot?" kérdést akkor Erdgab is és P_I is küldött néhány infót, hol bukkanhatok több részletre, de sajnos nem állt össze a kép. A rajzot értelmeznem alapvetően nem gond. Mindössze érdekelne, hogy a gyakorlatban milyen lett a trafója, amivel egész nap kerítést hegesztett a kivitelezője. Az alábbi kép volt a kiindulási pont, amiről a fenti kérdés szól.
Hozzátartozik, hogy olyan ferritet használt a srác mint ami nekem itthon is van, ami fő szempont.
Engem viszont a dupla hidas megoldás érdekelne mivel kicsi a hálózat teljesítménye(3x10 A) és ezen sokat nem tudok változtatni.
A HQvideo-nál postáznak is?Ja--és kérlek nézd el a tudatlanságomat de az ambícióm annál nagyobb.Az amúgy nem fog zavarni ha egy pár alkatrész elveszítek kárpótol talán a sikerélmény--még ha nem is sikerülne az inverter.
Igen, postáznak, ha úgy kéred.
Szia!
Nézted a Negulyaev féle könyveket? Itt és a terminálon is van link hozzájuk, abban van részletes leírás teljes hidas gépekről is. Üdv.
Nos Ismerem a rajzot, sőt meg is építettem ez a rajz Tab120 kollegáé!
Amit én módosítottam a végfokban nem HGTG12N60A4d, hanem HGTG20N60A4d használtam fel, mert igy egy kicsivel kissebb hűtést igényelt! A gép tudja a 100 Ampert De a trafó mivel ETD59-es elég körülményes megtekerni , persze meglehet! Ami változott azóta az a poti ami korábban 500 Ohm-volt és az azt lezáró ellenállás ami 390 Ohm-volt! Kapcsolás és pár kép rólla!
Még egy pár fotó!
Még egy pár fotó!
És még ezek is a 100 as gép képei!
Igen postáznak! De regisztráld magad előbb és akkor mindjárt kosárba teheted az alkatrészeket amíg nem küldöd el addig hozzá írhatsz-elvehetsz belőle! A Lomexnél is nézz körül, mert sok minden ott olcsóbb vagy csak ott kapod meg ! Itt is regisztrálj! A gépedben mindaddig benne marad az alkatrész lista amíg nem törlöd vagy el nem küldöd ! A házhoz szállítást jelöld be posta vagy futár!
Kösz a választ ,még járatlan vagyok ebben a témában is de majd belejövök.Egyenlőre bontott cuccokkal és csere-berével indulok neki ne "fájjanak"annyira a hibáim és ha lenne eredmény akkor irány és több pénzt bele.A panelon még gondolkodom mert van egy- kettő itthon és vennék vaskloridot a patikában megpróbálnám úgy.
Nézegettem én és elsőre olyan mintha jó lenne az UC2843AN ic az inverterhez.
Zerocross te hogyan "álsz" ,menyi van meg az inverterből neked?Vagy még csak tervezgeted te is?
mennyire bontottak és milyen bontott alkatrészekre gondolsz? :help:
Nem jó! Az UCC2808-2 kell vagy UCC3808-2!
Ugyanis ezeknek két kimenete van ami kell is míg az UC2843 nak csak egy kimenete van és amúgy sem lenne ide jó szerintem!
Nekem van ferrit mag, vörösréz lemez, prespán papír, kisebb-nagyobb zománcozott tekercselő huzal, többfajta vezérlő IC, nagyáramú diódák, ventillátor, hűtőborda, primer puffer, ESR kondik a szekunder oldalra (ha kell). Még az IGBT-re kellene költenem, meg néhány passzív alkatrészre.
Tehát a rajz ami még nem forrta ki magát. Éppen P_I-vel beszéltük néhány lappal ezelőtt, hogy a hobbi építésnél szinte egyenrangú szempont a szakmai megfelelőség és az egyéni benyomás (teccik - nemteccik) a kapcsolási rajznál épp úgy, mint a kivitelnél. |
Bejelentkezés
Hirdetés |













A kivitel mondhatni hibátlan! Erre szokták mondani, hogy magamnak sem tudnám jobban megépíteni!




















