Fórum témák

» Több friss téma
Fórum » Csöves erősítő készítése
 
Témaindító: seedz, idő: Márc 31, 2006
Témakörök:
Ne feledd betartani a fórum viselkedési szabályait, és a topik megmaradásának feltételeit. [link]
A téma átmenetileg fagyasztva lett, hozzászólni nem tudsz!
Lapozás: OK   567 / 2208
(#) EcoPityu válasza Imi65 hozzászólására (») Máj 20, 2009
Idézet:
„Van az a kis cucc olyan, hogy megállná a helyét a "nagyok" között is.”


Én is viszem a 6AS7G-t, az se nagy, de remélem megállja a helyét...
(#) nyikolaj válasza Mate78 hozzászólására (») Máj 20, 2009
Szerencsés vagy nagyon jó vételt csináltál.
Ilyen áron én is szívesen vásárolnék "roncsokat"
(#) nyikolaj válasza (Felhasználó 13571) hozzászólására (») Máj 20, 2009
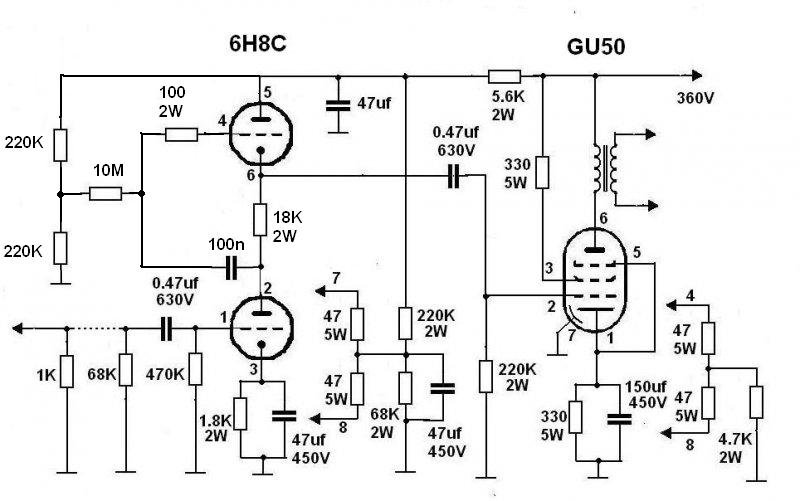
Elnézést mostanra tudtam előkeríteni.
Ehhez a kapcsoláshoz kellene a kimenő.
Szépen muzsikál de a mélyek nem az igaziak.

GU50-SE.jpg
    
(#) Imi65 hozzászólása Máj 21, 2009
Sziasztok!
Hapro mester szürke 760/C-je eljutott meghallgatásig.
Egész hallgatható, szerintem nem is sokkal gyengébb, mint az APX (azért az a 800V, az nem kevés delej). Igazán akkor lehet véleményt alkotni, ha mindkét példány fog üzemelni. Ennek most elsődleges akadálya, hogy Hapro mester véletlenül - egy formavilágában teljesen hasonló - AZ1-es csövet hozott az AZ4 helyett. Ha meghozza az egyencsövet - ami egyébként a birtokában van - akkor rögtön a helyére illesztjük, és indulhat a teszt.
(#) CHZ hozzászólása Máj 21, 2009
Kicsit felkavarom ezt a nagy csendet ..
Nagy segítséggel hozzáfogtam dobozolni az ECL86 PP-t . A doboza még a fa kiegészítőkre és az erősítő meghallgatásra vár . Mérések szerint ok .

PP AMP.JPG
    
(#) Imi65 válasza CHZ hozzászólására (») Máj 21, 2009
A színvonal a szokásos. Ehhez már nem is lehet többet hozzáfűzni.
(#) CHZ válasza Imi65 hozzászólására (») Máj 21, 2009
Köszönöm , ez annyira egyszerű , hogy szereléssel nem igazán lehet elszúrni a belvilágát .
(#) mayky válasza CHZ hozzászólására (») Máj 21, 2009
A hálózati pont úgy áll mint a kimenők ?

Nem szórja így meg nagyon a kimenőket ?

(#) CHZ válasza mayky hozzászólására (») Máj 21, 2009
Ezt beépítést megelőzően teszteltem , így ok , nagy a távolság .
Szkóppal mérve bal oldalban találtam 10mV 50Hz brummot a kimeneten (ez sem volt igazán hallható), a fűtést közepelő egyik ellenállás földelése ott rossz helyen volt , javítottam , így már semmi brumm .
(#) llaci56 válasza CHZ hozzászólására (») Máj 21, 2009
A múltkor én is mértem valamin néhány mV brumit szkóppal, de egyszerűbben oldottam meg a dolgot.
Kikapcsoltam a szkópot!
(#) CHZ válasza llaci56 hozzászólására (») Máj 21, 2009
Nem rossz megoldás , pedig nem is vagy strucc .
(#) lpcollector válasza CHZ hozzászólására (») Máj 21, 2009
Jól látom, hogy a dobozon belül a jelvezetéken nincs árnykoló harisnya? Csak sodrod a két-két vezetéket és egy testre kötött nyáklemez-csík mögé teszed? Ezek szerint a bemenet földjét nem rögtön viszed a közös testpontra?
Jobb így a trafókat egy kivágásba "süllyeszteni"?
Arra gondoltam, hogy én csak simán rögzíteném a trafókeretet a szerelőlapra és csak a vezetékeket bújtatnám alá. Így a kimenők "nem látnák" a szerelőlapról a dobozba belógó toroid hálózatit.
Vagy van más előnye a kivágásnak?
(#) Imi65 hozzászólása Máj 21, 2009
Beindult Hapro mester barna AV760/C-je is. Érdekes, hogy van némi különbség köztük. A barna "gyengébb", éppen hogy tudja a 80W-ot ( ez lehet az újabb). A kimenők azonosak, ezért megvizsgáltam a tápfeszültséget, üresjárásban 55, névleges terhelésnél 80V "hibádzott" a szürkéhez képest. Ez teljességgel magyarázza a tudásszint béli különbséget.
(#) CHZ válasza lpcollector hozzászólására (») Máj 21, 2009
Árnyékolt vezetéket nem szoktam használni , merev UTP , a nyák csak a kábelekek tartására van , ne lógjon , persze ha már ott van , akkor GND-re kötve .
Trafókat így könyebben tudtam rögzíteni , mivel az eredeti szerelvények hiányoztak .
Teljesen jó a Te elképzelésed a trafók felszerelésére , semmi hátránya nem lesz . A kimenők vasát úgy el is tudod szigetelni a váztól , ami sokszor előnyös is lehet .
(#) lpcollector válasza CHZ hozzászólására (») Máj 21, 2009
A mostani doboz-megoldásod hasonló lesz mint a phono erősítődnél?
Így már nem kapna felülről külön rézborítást? Ezen felülről akkor látszani fognak a csavarok?
Ez a másik eldöntésre váró kérdés a dobozoláskor, mi legyen a csavarfejekkel?
Ha látszana, gondoltam a menetes szárra dobozon kívül zárt anyával, ez pontos és szimmetrikusan elrendezett furatokat igényelne.
Ha pedig a glett és a festék alá kerülne, akkod a lemezbe simuló süllyesztett fejű jelenthetne megoldást.
Azt sem tudom, mit kezdjek a novál foglalatokat leszorító gyűrükkel (az UX5-ös foglalat alulról szerelhető, az nem gond). Fessem azokat is?
(#) l48 válasza lpcollector hozzászólására (») Máj 21, 2009
Ebböl a megfontolásból szoktam kettösfalú dobozokat késziteni. Jól bevált ha a belső doboz könnyen megmunkálható horganyzott vaslemez, amin minden szerelvény: foglalatok, potméterek,terminálok és egyebek felszerelhetök gátlástalanul, csavarokkal. A külső doboz amit látni lehet tetszés és elképzelés szerint, csavarok nélkül. Az sem baj ha látszik néhány, csak a dobozhoz méltó igényességel készüljőn.
(#) lpcollector válasza l48 hozzászólására (») Máj 21, 2009
Igen CHZ mester módszere is ez.
De dupla doboz dupla munka, és ezzel is nehezen haladok.
(#) lpcollector hozzászólása Máj 21, 2009
Hát a 6C33C SE kimenő vasainak ügyében viszont semmit sem haladtam előre, pontosabban körbe-körbe járok.
A fórumon is ajánlgatott importőr cégnél udvariasan lebeszéltek arról, hogy két SM102b vasat megrendeljek: sok a szállítási költség, drága a német vas, Ők dehogy forgalmaznak hazai tolnait. A hazai gyártó készséges és viszonylag olcsó, de limithez köti a megrendelést.
A "profi" ahol korábban készítettem a G807 SE kimenőit EI106/47 magra meg nem ad el csak vasat (pedig ez a vas vélhetően ezt a csövet is kiszolgálná), viszont bármit elkészít, csak ugye a munkadíjuk...
Bármelyik ujjamat harapom fáj...
Így ez most parkolópályára kerül, viszont ezért több energiám jut a dobozolásra...
(#) CHZ válasza lpcollector hozzászólására (») Máj 21, 2009
Fa oldallapokat kap még , felső borítás már nem lesz rajta . Csavarok nem látszanak , belső oldalra hegesztve vannak a panel távtartói . Zárt anyák alkalmazása , szerintem esztétikailag is megfelelőek .
Doboz lehet teljesen fából és a fedélhez facsavarokkal minden rögzíthető , ami sárgaréz lemezzel lefedhető , így egyetlen csavar sem látszana .
Ilyen dobozt kapott a lassan , de készülő másik PP ,amit már láthattál .

PP
(#) mark.budai válasza CHZ hozzászólására (») Máj 21, 2009
A Ready Led az anódfesz létét jelzi?
(#) Müszi válasza CHZ hozzászólására (») Máj 21, 2009
Már alig várom, hogy egy olyan végfokot mutass be, ahol egy szem félvezető nincs. Minden csőből.
Varázsszem nélkül én el se tudok képzelni egy végfokot, mindíg kihagyod, pedig az teszi rá a KORONÁT!
Ez nem ócsárolás, csak egy szerény kérdés!

Amúgy gyönyörű munka :kalap:
(#) EcoPityu válasza CHZ hozzászólására (») Máj 21, 2009
Háát talán , így még örülök is, hogy nem jössz Kecskemétre, talán labdába rúghatok az erősítőimmel...

Megint irigylésre méltót alkottál!
(#) CHZ válasza mark.budai hozzászólására (») Máj 21, 2009
Igen a késleltetés megszünését , az anódfesz megjelenését .
(#) CHZ válasza Müszi hozzászólására (») Máj 21, 2009
Köszönöm !
Varázsszemet pont mostanában adtam oda, gondolkodtam .. , sajnos így már nem lesz felhasználva . Sokáig tervezgettem , hogy egyszer beépítem de mindig a helyének kialakítása miatt elmaradt .
Félvezetőktől én nem annyira iszonyodom , sokszor jobb velük , mint nélkülük , persze nem mindig .

Van bőven választékod amit vihetsz és aratni is tudsz velük , ebben biztos vagyok , már láttam .
A kör biztos veled lesz ..
(#) Müszi válasza CHZ hozzászólására (») Máj 21, 2009
Idézet:
„Van bőven választékod amit vihetsz és aratni is tudsz velük , ebben biztos vagyok , már láttam .
A kör biztos veled lesz ..”


Ezt a mondatod nem nagyon értem. Az iskola kifáraszt, és kicsit nehéz ekkor a felfogásom..

Bocsi: Müszi
(#) CHZ válasza Müszi hozzászólására (») Máj 21, 2009
Sajnos elrontottam a választ , második fele EcoPityu részére ment volna .
Elnézést , ezt nagyon elszúrtam .
Nem Te vagy fáradt ...[OFF][OFF]
(#) lpcollector válasza Müszi hozzászólására (») Máj 21, 2009
Szerintem ezt már EcoPityunak szánta ... Úgy tudom, Neki van a "köre".
(#) mayky válasza CHZ hozzászólására (») Máj 21, 2009
Idézet:
„de készülő másik PP ,amit már láthattál .”


De itt már tekertél egyet a hálózatin/kimenőkön

(#) CHZ válasza mayky hozzászólására (») Máj 21, 2009
Igen , itt ez a megoldás jó csak , nagyon közel vannak .
(#) lpcollector válasza CHZ hozzászólására (») Máj 21, 2009
A régi rádióimhoz van néhány tartalék varázsszemem, ha mégis úgy döntenél, hogy beépítenél egyet.
Következő: »»   567 / 2208
Bejelentkezés

Belépés

Hirdetés
XDT.hu
Az oldalon sütiket használunk a helyes működéshez. Bővebb információt az adatvédelmi szabályzatban olvashatsz. Megértettem