Fórum témák
» Több friss téma |
A lényeg, hogy a záromotor a zárrudazattal párhuzamosan, akadásmentesen mozoghasson. A végén beállitod, ahogy elöttem leirták.
A hátson ajtotol ne félj, behuzod egy hajlékony gégecsöbe, és átvezeted a gumidugokon. Az elsö ajtoátvezetövel lesz inkább szopás. Opelnál a hátsö ajto távirányitos felpattintása szerintem felejtös, de egy 5. záromotorral ugyanugy beköthetö a központi zárba, mint a másik négy. Átvezetö adott, helye van, már szereltem be. Ha biztonságosabbnak érzed lezárt autoban utazni, a mai riasztokban gyakran van egy olyan funkcio, ami indulás után lezárja az ajtokat, aztán meg ki is nyitja. Ezeknél a féklámpakapcsolora van kötve egy vezeték (az 1. fékezésnél zár be, másra is köthetö, izlés szerint)
Köszi a válaszokat! Egyelőre az infókat próbálom összeszedni, remélem, hétvégén lesz rá időm, hogy lebontsam az ajtót és foglalkozzak a zárakkal. Ha esetleg elakadnék, majd még lehet, hogy kérdezek.
Annyit kiegészítésként az eddigiekhez, hogy nekem úgy rémlik az F Astrákon a motor felfogatása adott a lemezen, ott a két luk. A motor pálcáját pedig, ha jól emlékszem meg lehet úgy hajlítani, hogy a gomb alján levő műanyag idomban levő gyári lukba passzoljon... Szinte gyári lesz a cucc, anno még ilyennel szerelhette az Opel is?
![]() A kombinál nem tudom, de az 5 ajtósnál a csomagtartónál szintén volt valami hely a zárnál, ahova benyúlt az egyenes pálca, így lehetetlen volt benyomni a gombot. Sőt a tanksapkának is van egy füle, amibe a pálca benyúlhat és így az is záródik... A csomagtér együtt zárása a többi ajtóval és a csomagtér külön gombra nyitása nem azonos probléma. Az első ajtónál olyan átvezető van, ami csatlakozós. El kell tekerni és úgy lehet széthúzni. Csak annyi saru lesz benne, amennyi az autó gyári felszereltségéhez kellett. Ilyen sarut beszerezni lehetetlen (legalábbis én sehol sem találtam, az Opelnél sem). Marad az átdugós megoldás, kicsit fel kell bővíteni a saruk helyét, persze mindkét oldalon olyanokat, amik szembe esnek egymással. Aztán átvezetni és fél kézzel feszíteni a vezetékeket, közben próbálni visszadugni a helyére, majd ha sikerült visszatekerni a rögzítőt. Sok sikert! ![]() Üdv Inhouse
Köszi neked is!
A csomagtér nyitásánál én nem arra gondoltam, hogy a kulcsos zárat piszkálja valami elektronikusan, hanem arra, hogy a kulcsos zár bezárt állapotánál is elektronikusan ki lehessen pattintani a zárszerkezetet és nyitható legyen az ajtó. Valahogy úgy, mint ahogy korábban a Suzukimon a vezető mellől egy karral nyitható volt a csomagtér, ami egyébként kívülről semmiféle gombbal nem nyitható. A gombbal kívülről felnyitható csomagtértől borsózik a hátam, hogy így járkáljak a városban. Sajnos nem egyszer sikerült már nyitva hagyni (benyomható állapotban) a kulcsos zárat, ezért is akarom, hogy ne is kelljen a kulccsal piszkálódni ott, az mindig legyen bezárva, az ajtót viszont tudjam elektromosan nyitni.
Ha jol ertem felpattintani akarod a hatso ajtot nem nyitni zarni.Ez viszont csak ugy lehetseges hogy eloszor felszereled a nyito zaro motort amit a kozponti zar vezerel, az ajto felpattintasat meg egy kulon motorral tudod megoldani.Van egy gany megoldas is hogy kiakasztod a kulcsos zaroszerkezetet akkor a kocsi mindig nyitva lessz hatul de csak elektromos uton pattinthato a csomagtarto(lasd fapados VW ami csak belulrol mehanikusan nyilik )
A zár konstrukciojábol adodoan ez nem (vagy csak nehezen) kivitelezhetö. Ez a megoldás pont olyan autokhoz valo, mint pl. a Suzuki, ahol belülröl bowdennal nyitod, és egy ilyen ajtozáro motor nagyon kevés a megbizhato müködéshez, oda inkább egy elektromágnes kell.
Szerintem gondolkozz az 5. motoron, és azon, hogy van-e a riasztodon olyan automatikus zárási lehetöség, amit lentebb irtam, akkor nem kell aggodnod, hogy kipakolnak.
Ma kb. 2 órát szenvedtem a jobb első ajtóval. Én sehol nem láttam gyári lukakat a motornak, sőt, igazából jó helyet sem találtam neki, végül úgy tettem fel, hogy az ajtó B oszlopnál lévő élén a legalsó bolhát ki is kellett venni, mert pont a luk mögött van a motor. A zárszerkezethez nem fértem hozzá, mert a vízszintes borda mögött van az egész, annyira meg nem akartam szétszedni, hogy a végén ne bírjam összerakni, holnap még haza is kell menni az autóval valahogy
![]() Mindegy is, úgy tűnik, hogy a motor tenné a dolgát, működne, ha be lenne kötve. Ellenben az ajtó élében lévő hanszóróátvezető csatlakozót (?) nem bírtam szétszedni, annyira meg nem feszegettem, mert nem akartam, hogy eltörtjön. Arra tudtok mondani valamit, hogy hogyan lehetne megbontani? Vagy inkább érdemes egy másik átvezetőt csinálni a zárnak?
Olyan lyukat nem találsz, ami megfelelö lenne a motorodnak. A gyárit (?) egy külön alu tartolemezre szrelik rá. De 10 perc alatt beszerelhetö egy motor, a hozzá adott csavaros bilincseket használd az összekötésre a rudazattal.
Az átvezetöt ugy tudod megbontani, hogy az ajtonál egy negyed fordulattal elcsavarod a müanyagot, és széthuzod. Én egy nagyobb lyukat (10-12mm) szoktam furni mindkét félbe, és ott átfér minden vezeték, a hangszoroét is összekötöm fixre.
Akkor lehet, hogy csak a hátsónál lesz luk, de én határozottan emlékszem erre az Astránknál...bár az már régen volt. Lehet, hogy volt kaszni váltás azóta...
Az átvezetőnél el kell tekerni a "bumszlit", aztán szét lehet húzni. Ahhoz, hogy kifúrd, ki kell pattintani a lemezből a másik felét is... Én nem fúrnék rá 12mm-es lukat...Üdv Inhouse
Sziasztok Van egy skoda feliciám 1.4 benzin 2004 és gyári kulcsos kpzár megszeretném csinálni távirányitosra.Lehetséges-e?
Nem kötelezö nagy lyukat furni rá, de mivel megfelelö érintkezök nélkül az eredeti funkcioját ugyis elvesziti a csatlakozo, egyszerübbé teszi a munkát, meg az esetleges késöbbi javitást is.
Veszel egy olcso riasztot, és azzal összekötöd.
tehetsz bele thunder taviranyitos central modult az olcsobb mint a riaszto es kapsz meg 4 centralmotrot is amivel tunningolhatod a csomagtartonyitast vagy az esetleges meghibasodott motrokat potolhatod.A bekabelezes minimalis, a megfelelo kabelek megtalalasahoz segiteni is tudok.
Üdvözlet mindenkinek!
Caesar CT-210U típusú Autóriasztóhoz szükségem lenne bekötési rajzra. Szervízben építették be. 5 évig jól működött... Most nem hogy indításgátlóként funkcionál hanem pont ellenkezőleg. Nem lehet az autót leállítani. Gyújtás le kulcs ki és az autó tovább ketyeg. csak ha kinyitod a vezető oldali ajtót akkor áll le a motor. Nem vicc. (Lásd videó). Azt gyanítom hogy a riasztó vagy a benne lévő relé adta meg magát. Ha valakinek van esetleg rajza hozzá vagy volt hasonló tapasztalata kérem ossza meg velem. Köszönöm.
Caesar-nal ugy tudom az összes vezeték fekete, tehát nem sokra mennél a bekötési rajzzal. Meg kell keresni azokat a vezetékeket, amiket átvágtak, és közé kötötték a riasztot, azokat visszakötni.
De szerintem ez nem a riaszto büne! Inkább a töltés szokott ilyen huncutságokat csinálni.
Szia!
Igen minden vezeték fekete. De ha a lábkiosztás megvan akkor nekem már mind1, hogy milyen színű. A lényeg hogy tudjam mi hová van vezetékezve. Valóban a töltés is okozhat hasonló galibát. De a helyzet az hogy áll az autó. Kulcs nincs benne. És ha becsukod az ajtót akkor a műszerfalon lévő visszajelző lámpák nagyon halványan világítanak. A kis figyelmeztető hangszoró halkan nyekereg. Ha leriasztod akkor rögtön riasztani kezd. Előfordul viszont az is hogy sokadik ajtó csukásra minden normálisan üzemel. (Riasztó relé kattan) A lámpák nem világítanak. A hangszoró nem nyekereg. Elindítod és ha leveszed a gyújtást meg is áll a motor... És le is tudod riasztani. De indítás után megint megbolondul. Ezért gondoltam hogy a riasztóval történt valami. CT-211 és CT-215 ös típusokhoz találtam de CT-210 hez. nem. Elképzelhető hogy azonos valamelyikkel.
Még mindig ugy gondolom, hogy nem a riaszto. De ha az megnyugtat, keresd meg az elvágott gyári vezetékeket, és kösd össze. Ezeket a fekete vezetékek lekövetésével hamar megtalálhatod, azt hiszem, 3 ponton tud a riasztod megszakitani. (tehát 3X2 vezetéket keress.)
Amugy milyen auto?
Igaz hogy nekem 205-ös van de szinte ugyanaz.Küldöm a leírást,bár szerintem sem a riasztó a bűnös kérdéses hogy a beszerelő mit szakított meg indítás tiltás címen,a gyujtást vagy az önindító áramkört(nálam az önindító van szakítva.
Egy bjútiful Chevrolet lacetti.
Ha a parajelenség fenáll akkor a Motor térben a "Main" relé veszettül kattog. És egy számomra ismeretlen alkatrész. (Levegőszörőből egy gumicsicső és a gázbovden megy bele. valamint egy 4 vezetékes csatlakozó.) Az pedig sípol.
Valószínűleg a folytó szelep. Vagy alapjárati motor amiről beszélek. Sajnos nem tudom pontosan nem vagyok autó szerelő.
Helló. Inhouse-.
Elkészült, amiről régebben beszéltünk. Megfordítottam a diódát, és megcsináltam a nyákot. Ha jónak gondolod, akkor nekiállok a gyakorlati kivitelezésnek is. Csáó
Ilyen egyszerű rajzot ilyen átláthatatlanul rajzolva ritkán látni, de jónak tűnik. A NYÁK-ot nem néztem, remélem nem baj...
Üdv Inhouse
Sziasztok
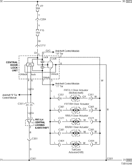
Chevrolet Kalos -om van gyári nem távirányítós központival. Szerintetek megoldható e hogy ezt a központit egy bicskakulcsossal vezéreljem riasztó helyett? Mellékeltem a gyári központi rajzát. Előre is köszönöm a válaszokat.
Ha a 4. ill. 6. lábra testet adsz, akkor csukni ill. nyitni fog. Ha ezt tudja teljesiteni a bicskakulcs belsö modulja (és miért is ne tudná), akkor semmi akadálya.
Köszönöm szépen a segítséget, ha megvettem a központit írok, hogy sikerült e összehozni.
Most nekem lenne szükségem segítségre...
Adott faterom Skoda Fabia Praktikja, egy sima kombi, csak az első üléstől hátra más, nincs kárpit, hátsó ülés, ráccsal van leválasztva. Kell neki bele riasztó és központi zár. Riasztónak a Spal AS90-est néztem ki, központi egy sima mezítlábas lesz... Megnéztem az autót, motortháztető nyitást jelző kapcsolót nem lesz egyszerű szerelni... A 2 hátsó ajtóba raknom kell kábelátvezetőt, viszont nagyobb baj, hogy ajtónyitásérzékelő sincs. Az elsőket megnéztem, a zárban van. A kérdés az, hogy a hátsókban is benne van-e a zárban, csak átvezető híján nem volt bekötve, vagy ha nincs benne bele lehet-e valahogy rakni... Az első mit kapcsol, testet vagy plusszt? Esetleg, ha lenne valakinek egy rajza hozzá...megköszönném! ![]() A csomagtartó ajtójában megint a zárban van a kapcsoló... Üdv Inhouse
Hopp, egy kicsit utánanéztem...ebben nincs gyárilag riasztó, sem központi (ezért kell belerakni), viszont azt írják, hogy can-bus-os...de a can-bus-os riasztóknál 99%-ban arra alapoznak, hogy a gyári távirányítóval kell kapcsolni...az meg nincs...
Kezdem látni, hogy régen nem szereltem már riasztót...kiöregedtem... Szóval ha can-bus-os, attól még be lehet rakni egy sima riasztót? Gondolom a can-bus előtt meg lehet találni a pontokat... Olvastam 1 vezetékes indexet...na de izzók ott is vannak, nem? Vagy vennem kell egy Can-bus->analóg átalakítót? Az ajtókapcsolókkal kapcsolatban találtam linket a vaterán, ahol annyi látszik, hogy az utólagos beszerelhető cucc egy normál mikrokapcsoló, 2 vezetékkel, és 5800Ft... ![]() Üdv Inhouse
Én a B-oszlopba furnám a kapcsolokat hátul.
A motortérhez létezik állithato kapcsolo hosszu menetes szárral, az könnyen beszerelhetö bármibe. |
Bejelentkezés
Hirdetés |















