Fórum témák
» Több friss téma |
Fórum » Csöves erősítő készítése
Ne feledd betartani a fórum viselkedési szabályait, és a topik megmaradásának feltételeit. [link]
A téma átmenetileg fagyasztva lett, hozzászólni nem tudsz!
Olyasmi... A japán csöves erősítők végén szokott lógni, ezzel finomítják a hangot.
Puskás trafó még próbára sem jó, kár is megpróbálni.
Hálótrafók közül egy időben én rengeteg típust kipróbáltam, csak az SM 74-es világítótrafónak volt jó hangja (SE-nek), ez mérve is nagyon jó volt színusszal is, négyszöggel is, valahova alighanem beraktam egy csomó oszcillogrammot is a mérésekről. 100 Hz-60-70 Khz-ig egyenes frekvenciamenete volt visszacsatolás nélkül is, és első osztályú négyszögátvitellel rendelkezett. Megállta a helyét gyári állapotában is, olyan zenéknél, ahol a dögös mélyek kevésbé dominálnak. (szép mélyei voltak amúgy, de észrevehetően esett, a kevés primer menetszám miatt, azonban osztás nélkül is jó frekimenete volt felfele a vastag, enyhén vadtekercselt primer miatt. 9 V-ra levéve a szekundert, nagyon jó kompromisszum volt, bár kicsit mélyhiányos).
Úristen, mekkora csövek azok, ha a GU81 M a 3ik legkisebb a sorban
nem hinném, esetleg SRPP-ben, vagy kaszkódban
Készül a PCL 86 panelja. nem szép, de legalább csúnya ...
A pontos közmondás: "Olyan csúnya, hogy az már szép!"
De ez nem csúnya, ez egyedi. Ettől szép!
Jó lesz ez! Az a lényeg, hogy javításnál igazodj ki rajta, már ha kell javítani.
Szia Műszi!
Már bezsélgettünk erről MSN-en is de kifejtem itt is, ha nem baj ![]() Idézet: „Szerintem jó a hálótrafó kimenőnek, én spec. nagyon szerettem.” Lehet, hogy Te nagyon szereted, attól még nem jó! Értsük mármeg, hogy a hálózati trafó semmilyen paramétere nem alkalmas kimenőnek! nem ismerem a Te hangrendszeredet 8csak felületesen ), de ha jól emlékszem SAL hangszóróid vannak, méretezetlen dobozban, ez NEM minőség! Ezen lehatllgatni talán a a hálótrafós kimenős, és egy komoly High-end berendezést sem hallanánk különbséget! A SAL egy nagy "energiatemető" . A hangfrekis teljesítmény nagy része a tekercs melegítésére fordul ! Amellett a membrán anyaga, a perem, illetve a többi alkateleme sem teszi alkalmassá zenehallgatásra ! Idézet: „Engem még az Atya Úristen se vesz rá hogy tekercseljek kimenőket. üdv” Hát pedig, egyszer "ki fogod nőni" a mostani cuccodat (remélem), mert az ember, ahogy öregszik, a megszerzette tudással, tapasztalattal az igényei is nőnek, és valakinek rá kell vennie, hogy tekerj kimenőt, vagy tekertess, vagy vegyél! Jó tudom, nem olcsó mulattság, de kapcsolatokat kell szerezni, drótbeszerzésre, "bányászni" kell vasat, tekercseléshez szükséges anyagokat, készíteni kell gépet. Én kisvárosban is meg tudtam oldani ezeket, kicsi pénzből, meg bartelből. javaslom, regisztrálja vaterára, sok jó holit lehet olcsón szerezni. van aki azt sem tudja mit árul pár száz forintért! Nem szabad annyiban hagyni a dolgokat! Mondtad, hoyg inkább a rádiorestaurálás érdekel! Az is egyszép hobbi, de majdnem olyan költségigényes, mint az erősítőépítés 8 ha az ember profin akarja csinálni ). Mondjuk mit csinálsz akkor, ha van egy teljesen jó esztétikai állapotú, hiánytalan rádiód, ami mondjuk "álmaid készüléke", és meg tudtad szerezni olcsón, de le van égve a hálózatija, vagy ne adj isten zárlatos a kimenő ( csévetest nélkülö trafóknál a klíma meg tudja "enni" rendesen a tekercset ), akkor is tekerned kell, ha szeretnéd hallani a hangját! Szóval nem szabad így "beszűkülni" Ne érts félre, meg ne haragudj meg, ez nem letolás, csaka saját véleményem, a dolgok komolyanvételéreől ![]() Üdv : Kócos
Erről énis hallottam, bár a fülemmel még nem hallottam ( a különvséget, de csak a lehetőség híján )
Véleményem szerint e jelenleg elérhető legvékonyabb lemezvastagságú mag a hypersil. bár hypersil magos kimenőt sem hallottam még. Én egyébként "gyűjtöm" az ilyen régi, főleg M magos trafókat, mert szerinterm ezekből jó kimenőt lehet ésíteni (már van is 6 pár különféle 0,35-ös lemezcsomagom [ennél vékonyabbal még nem találkoztam ] ). Bár a "másik" fórumon (hangmester) letoltak, hogy minek bugázom ezeket a régi "rozsdás" vasakat, és miért nem veszek Új német vasat ( ami egyébként kiváló minőségű, de 0.5-ös )? Megnyugtatás képpen írom, hogy venni fogok olyat is, mert van egy nagy monstre kiemnő összehasonlító project terve a fejemben, talán nyárra (addigra elkészül az új tekercselőgépem), úgy gitár-, mint Hifierősítőkben. mert én nem nagyon hiszek ezeknek a neten (főleg külföldi nyelvű9 fórumokon terjedő "híreknek", hogy ez jó, vag yaz jó, hanem inkább úgy vagyok vele, hogy hiszem, ha hallom... Egy jó példa: A "másik" fórumon sokáig szidtak engem,(meg mást is) hogy remix kondikat használok csatolónak (kerámia csöves, légmentesen lezárt, a katonai körülményeknek is megfelelő olajpapír kondik ), mígnem valakitől hallották, hogy az milyen jó, és már nekik is olyan kell .... De addig hiába mondtam én, hogy jól szól, míg egy a szakmában igen elismert kolléga nem közölte velük, hogy de, az valóban jó! Na erről ennyit ....
nem, az olyan kis élőlény, ami a trafóban a kis puttonyában viszi az elektronokat
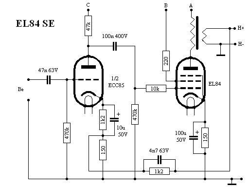
nekem az EL84 SE megzabolázta a gyári kazijaimat, az öreg Technics deckről! A krómos maxell szalagra CD-ről , Denon professzionális deck-kel készült felvételeimről nem is beszélve
Kimenőnek a minél vékonyabb lemezvastagság a jó, a 0,35-ös már elmegy, de sokkal jobbak a 0,2-es 0,1-es vagy még vékonyabb lemezek. Azt a német kimenővasat szerintem elnézhetted, mert 0,05 mm-es a szokás, nem a 0,5 mm-es.
Én is csináltam így bátyámmal annak idején krómos EMTEC ( akkor még BASF ) szalagra
Idézet: „Az gyári, jól méretezett, biztos hogy jól szól. ” Az , hogy is mondják, "közszülségleti" célok kielégítésére volt tervezve, nem "értő" zenehallgatásra ...
Elég tetszetős! Gratulálok, és "egészséggel használd"
Köszönöm! Úgy van tervezve a panel, hogy katódbiasos, és fix előfeszültség is kialakítható rajta. Most a katódellenállásos megoldás van, egy szimmetrizáló huzaltrimmerrel a két cső között. A másik oldalát nem látod ( ahol a szegecseket fejeztem), azért mondod, hogy jó
Kösz! Papíron megtervezetm, szóval könnyű lesz eligazodni rajta ( ha nem hagyopm el a tervet
), de aztán is, mert nem egy nagy bonyolultságú áramkör
Az hálózati trafó vas, azért 0.5-ös. Gitárhoz jól szól (0,7 T indukcióval, 100 Hz faval, 3 részre osztott primerrel), meg hálózatinak is jó hatásfokú trafókat teker belőle egy ismerősöm. De hifinek nem tudom milyen lehet, ki kellene próbálni ...
Sziasztok!
No... Megint kérdezek: Ez a rajz milyen lenne visszacsatolás nélkül? Jól szólhat? Jobb lehet, mint ez? Amelyik jobban szól, azt építem meg Szerk.: Lemaradt! A linkelt (nem fetöltött) rajzra nem tenném be a trióda rácsára a 22ohm-os ellenállást. Vagy így már sokat erősítene?
Magnónál kulcskérdés a magnó minőségén kívül, hogy milyen jelforrásról sikerül felvételt készíteni. Régen egy jó szalagos magnóval gyakran túlszárnyalható volt akár a bakelitlemez minősége is, mert a rádióadónál jobb minőségű szalagos (acélhuzalos) felvételek voltak, mint amit bakeliton el lehetett érni, és ha jó volt az adás minősége, keskeny látószögű nagy nyereségű antennával, kiváló minőségű rádióval a felvétel is jobb lehetett egy GX 2000-en, mint a bakelit (hogy a CD-t ne is említsem, de az akkor nem volt még). Ma is lehet némelyik rádióadóról magnóval jobb minőségű felvételt készíteni, mint amilyet egy olcsó cd produkál (pl. a Swiss jazz, Swiss classic, de vannak mások is). Sajnos a rendes szalagos technika nemigazán érhető el ma, kazettás deck-ből viszont kevés van, amire rá lehetne fogni, hogy igazán HI-FI, de jól hallgatható azért van bőven (főleg 2-3 motoros deckek közt). Az olcsó CD-knél szerintem egy jó deck-kel és egy jó rádióval (műholdvevővel) jobb minőség érhető el, ha valakinek van ideje és türelme babrálni vele (főleg, ha figyelembe veszem, hogy a drága CD is csak drága CD-játszón szól iazán jól).
A SAL hszeket már csak a gép mellé használom egy FET-es végfokkal. A mostani általam készített legjobb hangú hangfalam az a Videoton HA20/12K és egy Videoton HD6,5-ból álló kb. 20l-es doboz.
Az idős szomszéd bácsi tanított meg trafót tekercselni, akkor csináltuk meg a nagy labortápom hálózatiját (230--> 3,6,9,12,24,36,48V-os szekunderek), és alig búg, tizedvoltos pontossággal tartja a trafó a feszt. Hogy miért nem építek erősítőt? Sok oka van: Fogy az anyagom, nincs rá szükség, csak útba lenne szegény, és keveset használom. Nagyon keveset hallgatok zenét mostanában, a EBL-t is legább 3 hete hogy nem kapcsoltam be. Egyszerűen nincs rá szükségem, remélem megérted Nah megint regényt írtam, remélem nem öltök meg ez miatt üdv: Müszi
Idézet: „Főleg, ha figyelembe veszem, hogy a drága CD is csak drága CD-játszón szól igazán jól” Ez olyan, mint amikor vesz valaki a PCL86-hoz 1kW-os hálótrafót, meg 50cm2-es kimenőt, és monda rá: na ez nem 3W-ot fog tudni. Pedig ha a cső akkor is csak annyit tud, hiába köt ilyen teljesítményű trafókat szegény PCL-re.
Márk, miért félsz attól az 1 vacak ellenállástól, és konditól? Tedd csak bele azt a ... visszacsatolást, nem fogja elrontani.
Idézet: „Nah megint regényt írtam, remélem nem öltök meg ez miatt” Nem. Megölni amiatt fogunk, mert eltanultad vtsoftware azon rossz szokását, hogy bocsánatot és elnézést kérsz amiatt, mert túlléptél egy bizonyos, nem létező 20 szóból álló határt... fölösleges ilyen dolgokon agyalni és ezen sajnálkozások leírására az időt pazarolni, hogy mindig bocsánatot kérsz az ilyenekért.
Márk, a minőség nem azonos a mennyiséggel.
[OFF]Hogy más területről vegyek példát, a kis serdülőfiú megfogja, és 30 húzással elintézi a kérdést, napjában 3x. Mikor 30 éves lesz, elég lesz 3 naponta 1 menet, de az aztán olyan lesz, hogy a süldőgyerek még álmában sem tételezi fel, hogy ilyen egyáltalán lehetséges......
Bár én csak nagyon körülményesen tudnék most kazettás decket kötni az elkészült csöves erősítő elé (még dobozolásra vár, nem hordozható kivitelű, és abban a szobában ahol van csak hanglemez hallgatásra vagyunk "berendezkedve"), de a "gyári" kazettáktól már a 80-as 90-es években sem voltam elvarázsolva (abból az időből származnak a megmaradt kazettáim és a magnóim). Elöbb egy Orion 1025-ös deckem volt, késöbb lett egy Rotel társa is (ma is megvannak), és mindkettővel már azokban az időkben is jobb felvételeket lehetett készíteni BASF v. TDK krómos kazettákra hanglemezről mint a gyári felvételek. Utóbbi magnóval még zajtalanabbat is. Akkoriban még a kazettás másolatoktól féltették a lemezipart, és állították a tasakokon, hogy az öli meg a zenét, ma pedig már a másolatokkal sem bajlódik az aki beéri a gyengébb minőséggel, letölt ...
Keresd vissza az általam tervezett 6P7SZ SE kapcsolást és próbáld meg honosítani a 807-hez ha könnyen tudsz szerelni a dobozban, összehasonlíthatatlanul jobb hangú, mint egy ilyen hagyományosnak nevezhető kapcsolás, igaz kicsit macerásabb a beállítása, de hidd el megéri a kavarást.
Idézet: „Egyszerűen nincs rá szükségem, remélem megérted” Nem. Az ember ne ragadjon le egy szinten. Az EBL nem a csúcs. Azt még bőven lehet továbbfejleszteni. Az a baj, hogy nem tudsz mérni. Ha ez összejönne, láthatnád, hogy az erősítődnek még számos problémája lehet (lineáris, és nem lineáris torzítások, stb...). Hidd el, még lenne mit fejleszteni rajta. Ha jobb lenne mérve, jobb lenne az hallgatva is, leginkább. A doboz - persze - maradhatna.
DJHans rajza óta valahogy nem szeretem ezeket a visszacsatolásokat. Jobban szeretem nélküle az erősítőt, úgy, hogy semmit nem kötök a hangszóróra, hanem csak a kimenőt. De szólnia kell anélkül is, mert az anódom van a kimenő.
Tudod mit? Megpróbálom visszacsatolással, meg nélküle is, ahogy jobban tetszik, úgy hagyom. |
Bejelentkezés
Hirdetés |





