Fórum témák
» Több friss téma |
Fórum » Erősítőhöz való hangsugárzó védelem (koppanásgátló)
Témaindító: Thom, idő: Márc 14, 2006
Témakörök:
Tetszik ez a relé
Honnan rendelted és mennyiért? Én eddig Schrack és Omron tipusokat használtam, ilyet és hasonlókat.
Mi tetszik benne? Szamomra ugyanolyan mint amit te linkeltel csak mas a szine ![]() Egyebkent ITT vettem de nem ajanlom ezt a kocsogot. En harmat rendeltem es kettot kaptam, azota irom az email-eket de semmi valasz. Ha megis vennel tole, akkor paypallal fizess, ugy legalabb visszakapod a penzed ha nem kapod meg a cuccot.
Vársz még tőlem valamilyen közreműködést? Amit gondoltam, azt lerajzoltam, szerintem ide egy két morzés relé kell (bal+jobb csatorna). Ha a tiéd nem ilyen, akkor az kínos.
Alkotó
Tudom, es koszonom! Az majd jo lesz a sztereo erositohoz a masik fajta relevel, de most ezzel a relevel kellene megoldanom egy hazimozi melynyomojanak a vedelmet, ami ugye nem ket hangszorobol all hanem csak egybol, es ahhoz allitolag eleg ez a rele is.
Oke, akkor kossz megegyszer
![]() Hetvegen ugy nez ki lesz idom, akkor hozza is kezdek.
Sziasztok!
Azt szeretném kérdezni tőletek hogy van egy hangfalvédelmem beszeretném kötni kell neki a trafóról 35 volt és még kell neki 12volt azt honnan érdemes leszedni mert a trafómon nincs külön tápegység kell neki vagy ahol mérek 12 voltot a végfokon onnan is jó? Előre is köszi a segítséget!
Hello!
A végfok feszültségeit, nem érdemes közösíteni egy relét tartalmazó áramkörrel. Kivétel, ha ez közvetlen a pufferkondi. Azt meg hogy gondoltad, hogy valahol találsz 12V-ot a végfokba, akkor oda kötöd a védelem tápját? Elég perverz elgondolás.. :yes: üdv! proli007
Sziasztok!
Pár dolgot kijavítottam, illetve konkretizáltam az IC-s védelemmel kapcsolatban. Az áramkör kapott egy LED kijelzős bővítést is, így már ennek a kritériumnak is megfelel. Folyamatban van még az ármvédelemmel való bővítés, ugyanis ezt a funkciót is szépen tudja az IC, tettem pár kísérletet ennek érdekében. A DC védelemmel is kísérleteztem és ott is jó tapasztalatokat gyűjtöttem. Majd ha véglegesítve lesz az áramvédelem is, azt is felteszem. A pdf-ben található "alap" védelem nyáktervét megépítették, és működőképes. Az utolsó oldalon szereplő LED-es bővítéshez tartozó nyákterv, csak terv, azt még senki sem készítette el, így nem tudom, hogy jó-e, de remélem, hogy valaki megépíti és megrősít a működőképességéről!
Sziasztok!
Egy kis kiegészítés dbase hangfalvédő erősítőkhöz c. cikkéhez. Az ötlet nem az enyém, a Rádiótechnika 92/2 591. oldalán leközölt kapcsolásból lett átemelve egy részlet. Az ott lévő áramkört kb. 5 éve használom, egyszer már bizonyított is. A lényeg, hogy egy tranzisztor figyeli a váltófesz meglétét, ami a védelmet tápláló trafó szekunder tekercsére van kötve. Az áramkör kikapcsolásakor a relé azonnal elenged, nem pedig a tápelkó "lemerülése" után. Van benne egy nyomógomb is kézi tiltás céljából. A trimerrel -2...-2,5V közötti feszültséget kell beállítani, ami a kondin mérhető. Kisebb kapacitás gyorsabb elengedést eredményez, de így ahogy van pont jó. Így lehet használni kétutasan egyenirányított tápot is. Nagyjából ennyi. Használjátok egézséggel
Még egy kis tipp.
Ha az eredeti kapcsolásból kivesszük a kondival párhuzamos 1Mohm- os ellenállást, majd a pozitív lábáról egy 1kohm-os ellenállással elmegyünk a váltófesz meglétét figyelő tranzisztor kollektorára, akkor az áramkör kikapcsolása után a kondi gyorsan kisül. Így ha ki-be kapcsolgatjuk a cuccost, akkor nem fog a relé azonnal meghúzni és nem fog lecsökkenni az időzítés amiatt, mert a kondi még töltött.
Hello!
Itt az 1kohm-al, valami nem kerek... Mert valóban olyan gyorsan kisül a kondi, hogy "fel sem töltődik". üdv! proli007
Sziasztok!
Olyan kérdésem lenne, hogy ki milyen módszert használ a hangfalak magas sugárzóinak védelmére? Mivel hangosítással is foglalkozok, így jól jönne egy védelem a magas sugárzókra. Az izzós módszert ismerem de hallottam tranzisztoros védelemről is. Ha valaki tudna kapcsolási rajzot hozzá azt megköszönném. De ha valakinek van egyéb jó ötlete az is érdekel.
Rengeteg kapcsolás van a témában ami a komplett hangfal védelmét szolgálja. Nézd meg a téma képeit...
Meg van építve a sima nekem is de van vele egy problémám!
Nekem az erősítő +/-30-ról megy így át kellett cserélni 3 ellenálást. R4-R6-R8 ezek így sorban R4=15K, R6=330ohm, R8=10K és ha elősször kapcsolom be a végfokot akkor csak cippan eggyet a relé de elengedve marad ha a tápot kikapcsolom és vissza be akkor elindul rendesen. Lehet hogy az R6 értékét kissebre kell vennem? Na de mennyire vegyem ? Illetve elsőre miért nem húz be csak az újraindításra?
Na senki sem erősítőzik mostanában?
Vagy nem rak senki sem védelmet?
De erősítőznek, csak a konditeremben vannak! Úgy a 10000 és 20000µF között.. :-P
szia!
Milyen reléd van (hány ohmos?) Gondolom a képlet alapján számoltad R6-ot. Nálam 42V-os tápfesszel simán működik nem produkál ilyen tüneteket. R6 értékét próbáld változtatni, Esetleg mérj rá, hogy hány voltot kap a relé, amikor be kéne kapcsolnia, ill. amikor bekapcsol, akkor mekkora a ráeső feszültség. C7 értéke mekkora? Reméljük, hogy rá fogunk jönni, hogy mi lehet a baj, még megkérdezek valakit, aki megépítette ezt a kapcsolát, és neki is jól működik. Majd jelentkezem.
Szia!
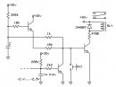
Működik a dolog legalább is nálam, már tesztpanelen megépítettem és használtam is, nem "remeg" a relé, határozottan megtud húzni. Itt van a teljes rajz, bizonyos részek nem az én ötleteim, csak más rajzból lett átrakva ide. Mint az AC és DC figyelés. A piros LED a relé elengedett állapotában világít. A zöld meg működés közben. Az SW1 nyomógomb kézi működtetés, amíg nyomva tartjuk a relé elenged. Ide lehet tenni valami hőfokfigyelő áramkört, ami helyettesítheti a nyomógombot.
A relé amit írtak hozzá 1100ohm a c7 értéke 22mikró számolás szerint nekem a tápról 275ohm kellene a reléhez de 330 van beletéve(ez volt hirtelen itthon).
Furcsa az az egészben hogy csak néha ha úgy kapja el a védelem akkor van az hogy csak cippan a relé de legtöbbnyire jól meghúz. Azon filóztam hogy a táp és az erősítő feléledésekor a végfok kilendülhet valamelyik táp irányába és az megtiltja a védelmet, ami ugye úgy is marad ergo csak újraindítva húz meg rendesen. Mondjuk most reggel is első bekapcsra határozottann meghúzott . De elképzelhető hogy koppanásgátlónak több idő kellene , hogy a cucc feléledése utánn jóval kapcsoljon csak be mert eléggé gyorsan meghúz (relatíve szerintem).
Szerintem megvan a hiba forrása. C7 értékét növeld meg min. 33µF-ra. Még régebben tesztelgettem. R7,C7 értéke adja meg a késleltetési időt. A C7 lábain mértem feszültséget. A relé akkor húzott be, amikor a C7 elért egy bizonyos fesz. értéket (már nem emlékszem pontosan az értékre, pár voltról van szó)
Lehet hogy a 22µF-al túl gyorsan töltődik fel a kondenzátor, és ez nem tetszik neki. Megkérdeztem az illetőt, aki szintén használja ezt a védelmet. Ezt válaszolta: Idézet: „+- 37V pufferfeszültséget használok, R4=15k, R8=11k. Az általad említett jelenséget nem tapasztalom.” Remélem C7 növelésével javulni fog a helyzet.
Hello!
Őszintén szólva nem értem. Vagy valami álruhás van itt, vagy nem a rajz szerint (esetleg alkatrész érték) van elkövetve. Csak számolgattam: - Ha a 32V-ról az R1 220kohm-os ellenállás tölti a kondit, akkor ott maximum 145uA áram folyhat. Ez az áram folyik be az R7-en keresztül a T2 bázisba. Az 510ohm-on így 74mV feszültség esés van. Ez a feszültség nem képes kinyitni a T1 Bázis-emitter diódáját, tehát R2,T1,R3 olyan, mint ha ott sem lenne, ott kollektor áram nem folyhat T2 bázisa felé. - Tekintve, hogy a 145uA áram a T2 bázisába folyik be az R7-en keresztül, a kondiban ennek a két feszültségnek összege lehet. UC2=UBE+UR7, itt ez kb. 725mV. (erre írtam, hogy gyakorlatilag fel sem töltődik. - A T2 145uA bázisáram és a katalógus szerinti 100..630 béta mellett, annak kollektorárama 14,5..91,3mA között lehet, típustól függően. Tehát a kapcsolásban 50mA-es átlagos meghúzású 24V-os relét figyelembe véve, T2 minimális bétája 344. Tehát a T2 bázisáramának megválasztása elég necces képet mutat számomra. (azaz éppen csak-csak elégséges) üdv! proli007
Üdv!
Tényleg hülyeséget csináltam. Először a teszt áramkör épült meg, aztán lett kész a rajz, és ez most tűnt fel. Annyira nem vagyok benne a témában, a fenti számolásod után most már világos. Viszont diódával lehet gyorsítani a kondi kisülését. Jóval gyorsabban mint az ellenállással. Így már minden ok.
Hello!
Szerintem is így a helyes. Örülök, hogy világos a dolog. Lényeg, hogy tisztázódik valami, és hogy az ember elgondolkozzon rajta. üdv! proli007
az erősítők építése topikba már föltettem a kérdéseimet, de már látom hogy nem a legjobb helyre, szóval:
Sziasztok! Építettem egy bridged lm4780as erősítőt és szeretnék hangszóróvédelmet hozzá(még a próbapéldányokkal kinyírtam hangszórót egyen fesz gerjedt stb...). A majki féle kapcsolást néztem ki ez ideális is lenne csakhogy 2 problémám van az én erősítőm 120W a kapcsolás pedig 40w ra van azt vágom hogy a reléből nagyobbat veszek pl.: ezt de mit kell még átalakítani? 2x35voltról megy az én erősítőm is... A másik kérdésem a peak led annak mind1 hogy 40 vagy 120W? Ahogy elnézem valami olyasmi lehet hogy figyeli a bemeneti feszt és ha közelít a kimeneti jelszint akk világít a led... Szóval a kapcsolásban mit kell hés hogyan átberhelni? Köszönöm a segítségeteket előre is! Dávid Ja! A bridged erősítő kimenetén nincs földpont... ez is lehet probléma még nem?
Sőt! Relének szerintem ez jó lesz. Ráadásul megtaláltam az Alkotó kéle kapcsolást és nagyon tetszik. Csak abban a relének a lábai eléggé máshogy vannak sajnos. Ha 35Vról hajtom, még mit kell módosítani a kapcsoláson? köszönettel Dávid
Sziasztok!
Nekem is ez kellene, a magassugárzók túláramvédelme, azaz úgy működjön, hogy ha túl nagy a hangerő, akkor ne égjen le a magassugárzó (nyilván a középre és a mélyre is jó lenne, de most éppen a magassugárzóim romlottak el). Volt már itt egy hozzászólás erről, de nem érkezett erre a részére érdemi válasz. Persze ez nem az erősítő védelméről és nem is a koppanásgátlásról szól. (Így nem értem, hogy miért ide lett áthelyezve djgombi #448492-es hozzászólása.) Én végigolvastam ezt a témát, hátha erről is szól, de nem. Mégis, gondoltam, hogy először ide írok, mielőtt új témát nyitnék. Amit én eddig találtam, az a polyswitch, más néven polymeric positive temperature coefficient device (PPTC). Illetve találtam egy elég bonyolult, szabadalmaztatott megoldást, ami Reed relét, állandó mágnest és pár más alkatrészt alkalmaz. Nekem a polyswitch jobban tetszik, de nem tudom, hogy a gyakorlatban mennyire működik? Van valakinek tapasztalata ebben? Üdv, Pepe
Erre egy ésszerű dolog jut eszembe. Tudod mekkorák a hangfalaid. Ne tekerd fel a hangerőt annyira hogy tönkretegye őket és kész is.
Köszi, jó ötlet, de attól tartok, hogy nem működik, mert nem tudom, hogy hol van ez a határ. Ha tudnám, hogy hol van a határ, akkor nem tekertem volna tovább és nem romlottak volna el.
Ezen kívül a zene spektrumától is függhet, hogy mikor mennyire lehet feltekerni. Más például a rock és más a klasszikus zene és én mindkettőt hallgatom. |
Bejelentkezés
Hirdetés |




Mi tetszik benne? Szamomra ugyanolyan mint amit te linkeltel csak mas a szine 




