Fórum témák
» Több friss téma |
Sziasztok!
Egy 7 szegmenses hőmérőt szeretnék csinálni(2 van belőle). Nem tud valaki ebben segíteni? Előre is köszi!!!!
Légyszi konkrétabban!
ledes?PIC-es? (mit jelent az hogy van 2 belőle?)
ledes. 2db 7 szegmenses kijelző, pic-hez meg nem igazán értek. Arra kellene, hogy nyáron mérje a kinti hőmérsékletet.
[link=http://www.hobbielektronika.hu/kapcsolasok/_homerok.html]http://www.hobbielektronika.hu/kapcsolasok/_homerok.html[/link]
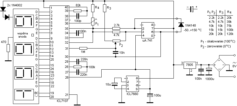
szerintem neked ez kéne ICL 7107-tel...
Az lcd helyett simán rá lehet kütni a 7szegmenses kijelzőket?
Sziasztok!
Én is meg szeretném építeni ezt a hőmérőt, de az én kérdésem is az lenne, hogy pl.: egy VQE13-as kijelzővel hogyan lehet megcsinálni? A másik, pedig az, hogy olvasgattam ezt az oldalt és tényleg egy közönséges 1N4148-as dióda méri a hőmérsékletet!!! üdv: stefi
vqe13
ennyit találtam...a bekötést könnyü kirajzolni egy 330 ohm és +5V segítségével....
találtam 1 rajzot!
csat.
SZiasztok!
azt szeretném kérdezni, hogy egy 7 szegmenses Ledkijelzőnek hogyan van a láb kiosztása? mindegyiknek más?? vagy hogy működik? nekem an itthol két különböző ezek vannak az oldalára írva: - TFK-447 TDDO 5250 K a másik -Tr327 és mindegyiknek 18 lába van. Ha alaki Tudna rajtam segíteni az legyen olyan kedves és írja meg! köszönöm geri
Sajnos, egyikükről sem találtam semmit.
A lábkiosztás elég változatos, szóval marad a kísérletezés. Sajnos...
köszi szépen! megoldottam... fogtam a jó öreg próba panelt és a plusz és minusz drótokat egy diódával fűszerezve azt bumm neki! mindkettőn meglett!
azt had kérdezzem meg hogy közös Katódú led kijelző is létezik?mer nekem ez mind2 közös anódú!
Ez is jó lehet valamire.
Igen, egyaránt használatos közös anódú és közös katódú LED kijelző. Ennek megfelelően kell megválasztani a meghajtást.
Köszi Sebi!!! megintt okosabb lettem!!!
gerry ezen a kapcs rajzon most milyne IC az a nagyobbik? azt lehet vajon kapni boltokban? vagy keressek egy másik rajzot??? vmi olyan kéne ami nem PIC es mer nem tudok még olyat programozni bár nagyon nagoyn érdekel... ha ezzel kapcsolatba valaki tud vmi olvasmányt azt szívesen venném! már régen nézvegettem ezt a képet amit csatoltam de nem tom milyne termisztor kéne oda meg hogy alapba ez működik-e?!
Üdv!
Persze, hogy lehet kapni. Elektrokontha, Mscbp, ATtiny2313 néven. Felprogramozni is egyszerű, csak a config biteket kell pontosan belőni. Csak egy printerport kell hozzá ![]() üdv
Valaki megcsináltma már ezt?
pl az a 470 ohmos ellenállás minek/hova kell ? gondolom a két dióda a plusz?
a két diódán esik 1.2V az ellenállás meg előtét ellenállás.
üdv
Sziasztok!
Nekem egy olyan kapcsolás kellene, amivel lehet folyadékot mérni, lehetőleg 7 szegmenses kijelzővel, és hőkapcsolóval. Deniel
Nézzétek meg
[link=http://www.avrprojects.net/articles.php?lng=en&pg=58]http://www.avrprojects.net/articles.php?lng=en&pg=58[/link]
En hasonlot terveztem,csak 2x7 szegmensessel,mivel volt itthon belole.Most varom a DS1621-et,egyebkent kesz van.Ha teljesen elkeszul akkor felteszem valahova.
nekem elkészült a nyák kipróbálom és leíróm a tapasztalokat ÉS felteszem a nyákot. pár nap múlva amikor kibróbáltam
Legegyszerübb ha LM35-ös IC-t használsz mert nagyon pontos, celsius fokonként 10mV jőn ki a kimenetén és kész.
Sziasztok!
Keresek olyan 7 szegmenses led kijelzős hőmérő kapcsolást ami lehetőleg pic-es és a kijelző meghajtása 7447-es vagy valami hasonló "BCD" IC-vel történik. Azért van rá szükségem mert szeretnék egy nixie-s hőmérőt építeni és a fent említett kapcsolások egyszerűen átalakíthatóak. Találtam eddig 2 kapcsolást, az egyikkel az a problémám, hogy alapból nem működik a másik pedig rendkívül pontatlan (analóg szenzoros, szinte lehetetlen pontosan beállítani, itt esetenként több 10 fokos eltérésre gondolok). Ha tudtok segítsetek léci!
Bocs, hogy mégegyszer megkérdem, de nincs senkinek ötlete?
Üdv! Az lenne a kérdésem hogy ez aDigitális Hőmérő kapcsolás működne e úgy hogy az lcd kijelző helyett 7 szegmenses kijelzőt használnék???
Hali! Én is hasonlót szeretnék épiteni...
Azt szeretném kérdezni hogy a következő kapcsolás helyes-e és megépitette már valaki? : http://www.hobbielektronika.hu/forum/files/55/55dc0cf611c141acb013a...4a.gif Köszi elöre is. |
Bejelentkezés
Hirdetés |















