Fórum témák
» Több friss téma |
Mielőtt kérdezel, a következő két dolgot ellenőrizd!
I. A helyes tápfeszültségek megléte.
II. A kimeneten van-e egyenfeszültség.
Élesztés.
Köszi
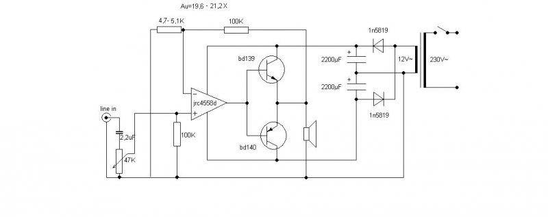
És íme a legújabb és legjobb shaman, a monoblock ! Próbálgattam sokféle opamp-ot, a jrc4558d -nek van a legszebb hangja ebben a kapcsolásban, nagyon szépen szól, a sztereó tér is kitűnő. Régi cd-lejátszóból termeltem ki...
Nyugalmi áram 0, melegedés szobahangerőn 0, pedig még hűtőborda sincs a tranyókon, és komolyan nem hallható semmilyen torzítás, tudom ezt páran nem hiszik el. Teljesen dc-csatolt, nincs kondi a jel útjában és ez hallatszik is. Nagyon finom, nyílt hangja van. Ja és a potival soha nem volt semmilyen probléma, nem szakadt fel a visszacsatoló hurok egy pillanatra sem. Ha valaki akar egy igazán különleges kis erősítőt akkor maximálisan ajánlom, nekem nagyon bevált. Idézet: Nagyon jó, energiatakarékos megoldás. Akár elemről, vagy akkumlátorról is sokáig működhet. „Nyugalmi áram 0, melegedés szobahangerőn 0”
Ja tényleg, és mivel nincs nyugalmi áram, nem is használok hozzá be/ki kapcsolót, mert ha nincs bemenő jel akkor nem ad ki semmi hangot, síri csend van. A kis opamp meg eszik vagy 4mA-t max...
Hello! Nagyon tetszik ez a kapcsolás! Szeretném megépíteni szerintem ma neki is látok, és azt szeretném kérdezni hogy ez hány ohm os és hány wattos?
Kb. 2x16V tápfeszültséggel számolva, az IC max 14V-os kimenőjelet produkál. A tranzisztorokon esik még 1V, így a kimenő jel maximális csúcsértéke 13V körül lesz. 13^2/(2*8)~10. Szerintem 10W-ot ki tudsz csalni belőle 8 ohmon, viszont akkor már hűtened kell a tranzisztorokat.
Nem tudom mennyit lehet belőle kihozni, én csak kis teljesítményre csináltam meg, kicsi trafóval. De talán ha a tápfesszel felmegyünk a maxra amit elbír az opamp (+-18V) és a táp is bírja akkor talán 10-20w közt ? Nekem kb. 2*2W-os van. Vagy azt is lehet hogy külön tápot adsz az ic-nek, és akkor lehet nagyobb fesz a tranyóknak. Ja meg persze nagyobb tranyók kellenek akkor. Harry Lythall az oldalán +-20 volttal 20 wattot ír erre a kapcsolásra. A terhelésre totál érzéketlen szerintem, a jellege miatt. Bármilyen hangszórót meghajt.
http://web.telia.com/~u85920178/begin/opamp00.htm
No pontosan ez az az erősítő amire ránéztem, és első gondolatom az volt, vajon ez mit akar?
Eddig nem építettem meg, mert valahogy nem vitt rá a lélek, túlzottan egyszerűnek tűnik. De most, hogy Te már megtetted... lehet nekifogok. Kíváncsi leszek rá.,..
Hali urak, lenne egy kérdésem, tudna nekem e adni ehez a kapcsoláshoz egy tápfesz tervrajzot? az tda2003 massal van meghajtva ez a monoblokk, viszont úgy kellene hogy 2 blokkot hajtanék mert ugye úgy stereo
. Az adatok ott vannak. már megépítettem működik csak nincs megfelelő tápom hozzá és elég kezdő vagyok erőlködő építésben és abetáp részét abszolút nem ismerem. Idézet: „Vagy azt is lehet hogy külön tápot adsz az ic-nek, és akkor lehet nagyobb fesz a tranyóknak.” Ez itt nem járható út a teljesítménynövelésre.
Na akkor jó hogy ilyen verziót nem építettem...
Én eddig 3 példányt csináltam ebből, mind jól működik. Az első már legalább 1 éve volt...
Persze, és ez egyúttal az ic erősítése is, ennek vannak előnyei.
P1 (feszültségosztóként)változtatásával tulajdonképpen a kimeneti feszültséget (Au=feszültségerősítési tényező) változtatjuk itt invertáló kapcsolásban R2/R1 szerint. R2 alatt a kimenetről a csuszkáig, míg R1 a csuszka-bemeneti pályaszakasz értendő. A nem épp elegáns (inkább minimalista)megoldással, spórolhatsz két ellenállást.
Igazad van , csak tenném hozzá , hogy ezzel a bemeneti impedancia is folyamatosan változik , egyéb hátrányok mellett.
Csináltam egy nyáktervet a kapcsoláshoz. Nem vagyok egy nyáktervező zseni. Légyszi átnéznéd hogy jó e? Vagy, ha neked van egyszerűbb feltennéd? Sprint Layout 5-tel készült.
Két milyen fix ellenállással helyettesíthetném, hogy a bemeneti imp és az erősítési tényező is jó legyen?
Én még sosem csináltam nyákot
Meg ilyen programom sincs... szóval megnézni sem tudom... de olyan egyszerű hogy nem feltétlenül kell ehhez nyák... pl. én perforált próbapanelt használok többnyire. Vagy légszerelést.
Kicsit alakítottam rajta , talán egyszerűbb .
Ha 1x 12V van a trafón akkor az AC pont összekötve .
Uhhh, köszi
Csöppet egyszerűbb és szebb lett mint amit én csináltam
Letöltöttem viewert ehhez a formátumhoz és megnéztem őket. Az elsőn több hiba is van... A másodikon nem értem a tápot. Nem jó így szerintem.
Ja meg amúgy jobb sztereóban csinálni mert az ic alapból dupla. Tehát csak egy ic kell a sztereóhoz.
Fujjj, ez már egyáltalán nem shaman-os...
A trafó csatlakoztatása 2x 12V AC-ra is jó + a G jelű csatlakoztatási pont . , de ha csak 1x 12V AC , akkor az AC csat. pontok összekötve és szintén G pont a másik ...
Persze sztereóban is megcsinálható , de én csak egyszerűsítettem DJ Szabcsa munkáját .
Egyszeri 12V AC esetén , akkor így .
|
Bejelentkezés
Hirdetés |




Nyugalmi áram 0, melegedés szobahangerőn 0, pedig még hűtőborda sincs a tranyókon, és komolyan nem hallható semmilyen torzítás, tudom ezt páran nem hiszik el. Teljesen dc-csatolt, nincs kondi a jel útjában és ez hallatszik is. Nagyon finom, nyílt hangja van. Ja és a potival soha nem volt semmilyen probléma, nem szakadt fel a visszacsatoló hurok egy pillanatra sem. Ha valaki akar egy igazán különleges kis erősítőt akkor maximálisan ajánlom, nekem nagyon bevált. 
. Az adatok ott vannak. már megépítettem működik csak nincs megfelelő tápom hozzá és elég kezdő vagyok erőlködő építésben és abetáp részét abszolút nem ismerem. 







