Fórum témák
» Több friss téma |
Csepptöltéshez a 700mA nem kevés de a dc/dc konverter épp azért van, hogy ez jóval magasabb legyen. A tegnapi próbámon amikor a napelem termelt 45V/750mA-t akkor konverterből kicsikartam 24V/1.15A-t és ezt még messze nem a legidálisabb összeállítással. Nem akkut akarok vele tölteni hanem egy 24V-os szivattyút hajtani de ha erre beválik akkor akku töltésre még jobb.
Nem let-e véletlenül a napelemek belső összekötéseivel variálni, mert gyanítom, hogy ez 4 db 12 V -os sorbakötve.
Ha lehet, egyszerűsödik a helyzet, nem kell konverter. 2 - 2 sorosan, és 2 párhuzamosan 24 V, mind a 4 párhuzamosan 12 V.
Egyetlen kivezetése van, s én bizony nemigen merek belenyúlni. Hátha van hozzáértőbb!!
SLEVE, nem nézed meg?
Ez már másban is felmerült, bennem is de nagyon bizonytalan a végkifejlet ismerni kellenne a pontos gyártástechnologiát.
Én megkísérlem megtudni a gyártól a részleteket.
Sleve!!!
A gyártól megtudtam, hogy egybeöntött a szerkenytű, nem lehet megbontani. DE: a http://www.panelectron.hu/MPPT_napelemes_toltesvezerlok.html oldalon egy kifejezetten az én napelememhez jó töltésvezérlőt találtam! Úgyhogy - mivel sajnos, az elektronika nem erősségem -, vásárolok egyet.
Ha meg lesz a töltésvezérlő légy szives írj egy visszajelzést arról, hogy hány amperrel képes tölteni.
köszi, sleve
Arra gondolsz, hogy hány amperrel tölti az akkut? Valószínűleg kedden hozom el a napelemet és a töltésvezérlőt is. Ha lesz Nap
), akkor kipróbálom, s feltétlenül megírom!
Hello!
Segitseget kernek, lenne egy trafo 2X20 voltos, 3.12 Amper(egyeniranyitva ) ebbol kellene en kihozak sima 15Voltot, s minimum 3Ampert. Ehez kellene egy kapcsolasi rajz a leheto legegyszerubb
Senki nem mond semit?
En az Lm317 re gondoltam de az csak 1.5 amerig birja, esetleg tudtok pl valami Lm + 2N rtanzisztoros konbinaciot?
Parhuzamosan kotve, tenleg mukodne?
Probalta mar valaki hasznalja igy?
Lenne meg egy kerdes 2X20 V trafot hogy hasznalsam egyszerukent, pl 40V foldet ha nem kotombe ugy jo lesz?
vagy pl egyik agat is lehet hasznalni egyedul?
Miért ne működne? Ha az egyiknek valamivel magasabb a feszültsége, akkor 1,5A-ig (gyakorlatban inkább 2A-ig) az viszi a terhelést, a másik csak ott van. Amikor az elsőnek elkezd működni az áramkorlátja, akkor egy kicsit esik a feszültség, ekkor belép a második szabályzó, és így együtt viszik a terhelést 3A-ig, miközben az első áramgenerátorként működik, a második pedig feszültséggenerátorként. 3A felett (a gyakorlatban inkább 4A) lép működésbe a második szabályzó áramkorlátja, és innen áramgenerátoros üzembe vált a tápegység. A két szabályzó mehet egymás mellé, közös hűtőbordára.
Helló mindenkinek szeretnék venni vagy végső esetben magam csinálni ami 12v egyenáramból csinál 36v +- föld egyenáramot pufferelve egy 100 w-os erősítőhöz kéne a kocsiba! a válaszokat előre is köszi!
szia volt már itt pár kapcsolás ez ügyben de amejik tuti jol mü xik az sokba kerül és sok idődet elvesz de belinkelek párat az első az 40 v os de lehet állitani a feszültségét biztosan rá jössz hogyan ha nem tudod akkor ne kezd j bele a bonyolultabbat ajánlanám jo sok kondival és jo hütéssel de rád bizom
van még 1xübb de az nem ér sz@tse
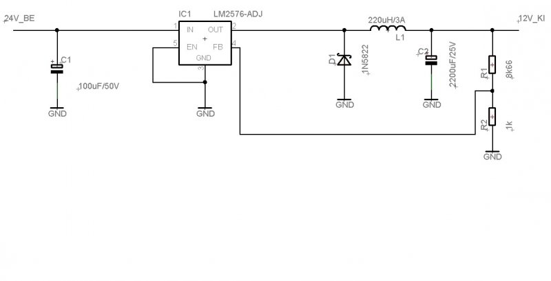
LM2576-ADJ -vel megépítettem egy tápot.24V-ból csinál 9.6V-ot.Hordozható DVD-s tv-t hajt meg, ami max 1.97A-t vesz fel.Tehát az IC megfelel, mert 3A-ig bírja.A 100uH-s tekercs kb:6-7mm átmérőjű éskb:9-10mm magas.3A-est rendeltem.Nem hiszem, hogy ez bírja a 3A-t.Melegszik is.Kimeneten van egy 2200µF-os kondi, bemeneten pedig 100µF-os.Minden a rajz szerint van megépítve.
Az a gondom, hogy hűtéssel is legalább 60 fokos az IC, és teljes(2A-es) terhelésnél leesik a kimenő fesz. A kimeneti kondival variáljak, vagy a tekercs nem jó, vagy esetleg a fesz osztó ellenállások a melegtől elváltoznak? Vagy minden együtt? Itt van a rajz, meg egy kép a tekercsről.
Tudnál rakni fel fényképet is az áramkörről? Sok múlhat az elrendezésen is.
Nagyon kicsinek tűnik az a tekercs!
Ezt te fényképezted le otthon?
Nem saját kép a tekercs, de lesz kép róla.Amúgy tényleg kicsi.
A képek...
Üdv!
Egy olyan kapcsolás elkészítésében kérném a segítségeteket, amely +5V-ból állít elő -20V-ot. A maximális áram 20mA. Egy LCD-hez lenne tápegység, kontrasztfeszültségnek kell a negatív feszültség. Előre is köszönöm a segítséget!
Nekem nagyon kicsinek tűnik a tekercs. Szerintem betelítődik 2A felett, azért esik le a kimenő feszültség, és ezért melegszik az IC is.
MC34063 kell neked, Voltage inverting converter részt nézd. A 953 ohm helyett tegyél 1k-t, 8,2k helyett meg 15k-t, akkor pont -20V-ot kapsz a kimeneten.
Köszönöm a gyors választ! Megpróbálkozom vele.
Szerk.: mivel HEstore-ról próbálom beszerezni az alkatrészeket, felmerült egy olyan probléma, hogy nincs 88uH-s induktivitás. A legközelebbi 100uH. Ez még megfelelő? |
Bejelentkezés
Hirdetés |




), akkor kipróbálom, s feltétlenül megírom!













