Fórum témák
» Több friss téma |
Mielőtt kérdezel, a következő két dolgot ellenőrizd!
I. A helyes tápfeszültségek megléte.
II. A kimeneten van-e egyenfeszültség.
Élesztés.
Nahh még valamivel gyarapodtam!
Köszi!
ez a TDA-s megoldás nagyon tetszik... meg ránéztem a DoZ-ra is csak azzal az a bajom hogy 40Vos táp kell neki... nekem meg csak 24Vosom van de egy rakat... persze 2ugyanolyan nincs
![]() A shift gombot elvitte a cica? szamóca
ja és ami fent van TDA nekem pici szerintem... 14W-os, nagyobbat szeretnék na...
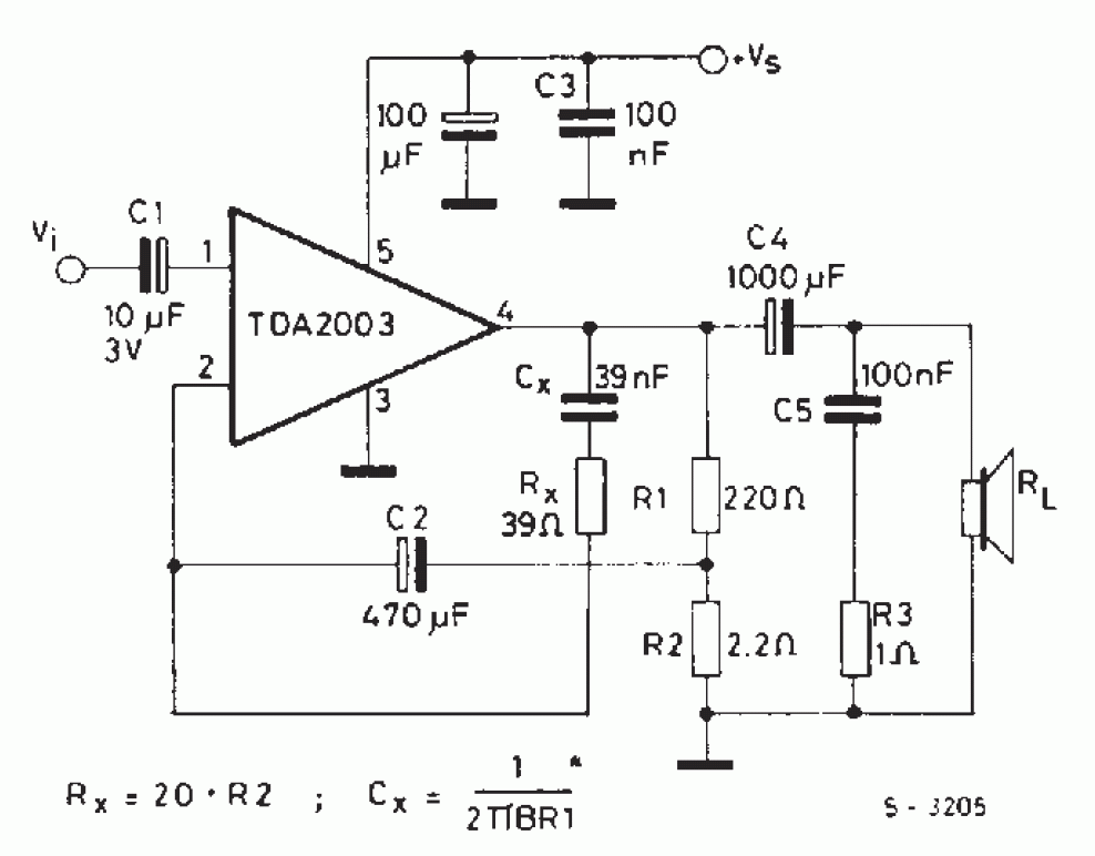
Tda 2030 egy nagyon régi cumó, viszont helyetesíteni lehet 2003 massal nekem egy 30w monoblokkom van belőle bd245c és 246c vel szól mint az ágyú, a hangja is megfelelő, sal xbs 2030 asokat hajtok vele.
TDA2030 egy BD249-cel és egy BD250-nel kiegészítve már elég szép teljesítmény leadására képes.
Bővebben: Link
24Vos trafóról elmegy? 100VA-os... próbanyákra tervezem amúgy összerakni...
Szia!
Idézet: „Tda 2030 egy nagyon régi cumó, viszont helyetesíteni lehet 2003” Nem lehet közvetlenül cserélni őket, más a kapcsolásuk. A TDA2003 egytelepes(autós) felhasználásra készült!
Tőlem építhet quad-ot is, csak első erősítőnek szerintem pont jó...
Nekem is van BD-s tranyós kapcsirajzom, abból a 40W-ot ki lehet hozni... szerk.: itt a kapcsirajz: Bővebben: Link Részletek: Bővebben: Link
Helló
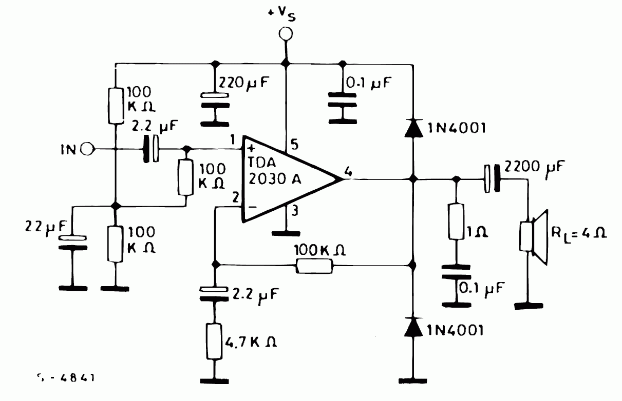
Megépítettem ezt az erősítőt, amit az oldalon találtam. 2-t csináltam mivel 2 hangszóróm van(8 ohm, 3W). Minden értéket hagytam ugyan úgy mivel ezt tanácsolták korábban. Az a baj v nem tudom hogy ez baj-e mikor rádugom az 5V-ra és még nincs rá kötve az MP3 ra akkor is már búgnak a hangszórók. ( számítógép tápról hajtom) A másik baj hogy elég halkan szól nem tudom hogy miért. Én 1 picit hangosabbra számítottam. A segítséget előre is köszi!! üdv szaky27
Hello! Azal a kérdéssel fordulok hozzátok tisztelt erősítő fanatikusok, hogy az STK 6153 tipusú IC-re épűlő erősítő kapcsolási tervét illetve az erősítő megépítéséhez szükséges dokumentumokat (gondolok itt a nyáktervre és egyebekre) el e tudnátok küldeni a Prof.takacszoltan@******,*** e-mail címre. Előre is köszönöm segítségeteket.
A fórumszabályzat I.pontjából :-A fórum arra van, hogy írjunk bele, nem pedig társkeresőként szolgál. A fórumba írt kérdéseket és válaszokat mások is olvashatják és tanulhatnak belőle, már csak ezért is jobban megéri az ilyen jellegű segítségkérést publikusan intézni. szamóca
Ezt kifejtenéd bővebben mert nem értem! A lábkiosztásuk azonos, illetve én egy szimmetrikus tápról hajtom a 30w os blokkot, 18Vrol és tökéletesen mőködik, noha 2030 van az eredeti rajzban!
Szia!
Nézd meg a katalógus szerinti kapcsolási rajzokat, és a belső felépítéseket! Míg a TDA2030 egy teljesítmény OPA bemeneti differenciál erősítővel, a TDA2003 egy hagyományos bemenetű erősítő, ahol a visszacsatolás az emmiterre megy vissza. A TDA2003-nál a kimenet Ut/2-je automatikusan beáll, a TDA2030-nál a műveleti erősítőknél szokásos módon kell beállítani!
Régebben,míg nem voltam olyan jól hangdobozokkal ellátva,sokszor használtam a 100'-as Quaddal 20-30-40W-os hangszórókat.Túlterhelésből eredő meghibásodás soha nem fordult elő.Viszont egy 20W-os h.szóró 5-10W-nyi négyszögjellel gond nélkül likvidálható,-akár.
aha látom, viszont nekem 2003 mas van a kapcsolásomban szimmetrikus táppal, mégis működik! Akkor most mi a helyzet, lehetséges hogy hamis alkatrész vagy mi a csuda?
Szia!
Hát messziről elég nehéz megmondani, de ha nem megy túl nagy feszültségről nemigen lesz gond, a 2003 18V alatt érzi jól magát.
Sziasztok! Látom sokan sokféle erősítővel próbálkoztatok és szeretném én is kifejteni a tapasztalataimat és véleményem. A jó öreg (TD)A2030-ról is szó van. Életem első erősítőjét (13 évesen) ebből építettem(később rengeteget), (először nyák helyett kartonta, alul összedrótozva) sikerrel.Után a 40w-os BD-s változat, 100w-os... de az utóbbi 2-vel elég sok problémám volt. A (TD)a2003-at sose szerettem (volt vele néhány próbálkozásom). És jött a nagy "szerelem" a Quad405. És mind a mai napig tart. Próbáltam már több tranzisztoros és fet-es vagy épp IC-s etősítőt, de szerintem a Quad405 a legjobb választás. jelenleg 2db 2x14w-os (TDA2030)és 2db 2x100w-os és egy még befejezetlen Quad 405 büszke tulajdonosa vagyok. (a többitől vagy megváltam, vagy kinyírtam, vagy lebontottam).
A Quad-ról is mondanak sokan sokfélét,de a hangja olyannyira jól"el van találva",hogy bizony jóideig még nemigen lehet diszkvalifikálni... Továbbá készen kapható hozzá nyák,és a fő fegyvertény;házilagos megépítésnél is biztosan"hozza"a paramétereit.Ez sok más hi-tech kapcsolásról nem mondható el.
helosztok
szükségem lenne a tanácsotokra ill véleményetekre.. van egy KISO 10csatornás keverő erősítőm. 2*300wattos kimenettel rendelkezik, és kimenetenként van rajta kivezérlés jelző. (dB-t mér) nos az lenne a kérdésem, h vmi nem jo rajta v nemtudom ,mert mikor akarom halgatni a zenét akkor az egyik kimeneten tiszta zene jön ki de nem hajtja meg a ládát ,mert pirosban ég al ed.(prot felirat van mellé irva) de mikor gondol egyet átvált zöldre és szépen meghajta a ládát.. szowal az a bajom ezzel h kibe kapcsolgat benne vmi relés izé és ecce szol ecce nem ... segitsetek... drága dolog egy ilyen megcsinálása? ksözi Jav.szamóca
A protect (védelem)LED nagy valószínűséggel azért világít, mert egyenfesz. van a hangszórókimeneten.
Sziasztok!
Létezik-e olyan program ami képes áramköröket szimulálni? Azaz nekem egy olyan program kellene amivel 1-3 tranzisztoros erősítést tudnék szimuláltatni és megnézni hogy milyen lett a bemeneti jelhez képest a kimeneti. Létezik-e ilyen program és ha igen akkor mi a neve? (Előre is elnézést ha butaságot írtam.)
Hello. Nekem pont 1ien erősítőre lenne szükségem és az lenne a kérdésem hogy ez komojan lead 600wattot???
Mert ha igen akkor megépítem ....ja és erről a kapcsiról mi a véleményetek??? állítólag 500 watt.....érdemes belefogni vagy nem ??? előre is köszi a segítséget. Ráragadt az ujjad az enter billentyűre? Figyelj hogyan írsz! A szlenget itt nem toleráljuk! jav:szamóca
Óva intenélek ekkora teljesítményű erősítő építésétől. Nem látszik, hogy meglenne a szükséges hozzáértés. Egyébként, igen, ekkora tápfesszel elképzelhető az 500W.
És mit kezdhetek vele?
Egy feszültségmérővel először bizonyosodj meg hogy biztos ez a probléma.
Ha egyenfeszültség van a hangszórókimeneten, akkor az nagy valószínűséggel valamelyik végfokozati alkatelem hibája, (vagy csak a kimeneti ofsettet kell beállítani) amit csak további mérésekkel tudsz kideríteni. De ha nem vagy otthon az elektronikában, inkább vidd el javíttatni.
sziasztok! lenne egy kérdésem. kaptam egy rossz HECO mélynyomó erősítőt amiből már pár kondit ki is termeltem, mert nem volt cél akkor a megjavítása, most sem az, hanem a trafójával szeretnék valamit építeni. linkelem az erősítő képét, ez 2 MJE2955T tranyós erősítő, nemtudom hogy ez mekkora teljesítményre képes valaki ezt megtudná nekem mondani? a trafójával szeretnék valami sztereó 30-30W-os kis erölködőt készíteni még nem mértem meg hány voltos a trafója, de erre lennék kíváncsi hogy mit lehetne szerintetek ebből kihozni? elvileg szimmetrikus tápja van, mert kijön egy GND meg 2 piros vezeték a secunder körről. ha kell rakok fel arról is képet, nem egy nagy trafó, de szerintem egy ilyen 50-60W-ot kellene neki szolgáltatni ha mélynyomót hajtott... bár lehet rosszul gondolom...
Szép kis dög! Kezdőként ajánlom hogy tényleg ne építsd meg mert nagy valószínőséggel nem fog működni, vagy nagyon megrázod magad. Tápellátást tudod mit hogyan kell biztosítani? Hidd el egy egyszerű tda 2030 as 2 tranyós szimmetrikus erősítő megépítése ami 30w ot tud, ami megjegyzem elég komoly már, igazán problémás tud lenni kezdőnkét, és ebben nem éppen sok alkatrész van!
nekem kb 1 teljes hetembe került mire pontosan belőttem, igaz ez volt gyakorlatilag az első "igazi" erősítő amit megépítettem, nem számolom bele kb azt a 80-90 darab gitár effektet amit csináltam illetve utánépítettem! |
Bejelentkezés
Hirdetés |

















