Fórum témák
» Több friss téma |
Lemez trafó is bőven megfelel ha találsz 60Watt körülit ami 18 vagy 24 voltos szekunderrel rendelkezik. Nekem a TDA 2030ak hiperszil trafórol mennek ami kb 80watt lehet és 2db sztereo TDA2030as végfok modul megy róla.
Hogy mit jelent az a VA azt énsem tudom pontosan, csak annyit hogy azis a trafó teljesitményére utal.
Mi is az a voltamper ???
Leirni egy kicsit hosszadalmas lett volna igyhát be szkenneltem ...Hogy mikre vállalkozok én is ??? :eek2:
A trafóra vonatkozó 5 dik kép kimaradt.....
Hát az a felbontás jó gyenge lett...
Azért a lényeg remélem kivehető......
A hozzászólás-író ablakban van egy képméretezési beállítás, ha azt letiltod, illetve beállítod a megfelelőre képek feltöltésénél, akkor eredeti méretükben mennek fel a csatolmányok! :yes:
Sziasztok!
Belekezdtem egy ilyen erősítő építésébe, "egytelepes" megoldásban gondolkozom mindenképpen a meglévő trafóm miatt. Első kérdés; tudok egyenirányítás után kb 31 vagy kb 42 voltot is adni neki, melyik lenne az ideálisabb? 4 Ohm os hangszórók lesznek vele hajtva, akkor inkább 31? A másik pedig, hogy a hangszóróval sorbakötött kondenzátor méretét ha növelem elvileg szebb lesz a mély, nade meddig lehet növelni? Érdemes 4700µF fölé menni? Esetleg romolhat is a minőség ha túl nagy? Előre is köszi!
Üdv!
Én is elég kezdő vagyok ,csak annyit szeretnék kérdezni hogy lehetséges-e az hogy az ic lábai között 10Mohm-okat mérek?Válaszokat előre is köszönöm!
Üdv!
Hát most nincs keznél egy 2030 as,de ha jól emlékszem ennél nagyobb értékek kelenek hogy legyenek a lábak közt. De miért fontos ez neked hogy tudd ,és melyik lábak közt van az a10 mega ???
Üdv!
Hát van itt egy erősítő (javításon)és erre gyanaxok Tehát: A non inverting input(1) és az inverting input(2) közötti ellenállást nem tuja a müszerem... A -vs(3) és az output(4) között mérek 10 Mohm-ot. És az output és a +vs között is 10Mohm van. Nemtudom én azt hittem hogy kisebb ellenállásnak kéne lennie köszi
Gondolom kiforasztva mérted ezeket ez értékeket, mert ha nem ugy, akkor mérhettél mást is, van ott még néhánykondi meg ellenállás is a tda körül .... Igy azok is beleszólhatnak a mérésbe...
Üdv!
hát annyira azért nem vagyok kezdő Ezek szerint rossz lehet az ic?
Próbáltál brummot vinni az IC be ?
Az 1 s lábat érintsd meg egy csavarhuzóval, ekkor erős búgás kellene hogy hallatszodjon a hangszórókban. Ha van hang akkor még az ic jó lehet, s egyéb lehet a hiba. De mi is a konkrét hiba, nem szól , vagy zajos, esetleg torzit ?
Üdv!
Nem próbáltam! Az 1 es lábat be kell forrasztani?hogyha brummot akarok? Amikor össze van rakva hangosan búg, és gyorsan melegszik ez az ic!
Hát be kéne forrasztani , de nem csak az 1-st hanem mindet, hogy kipróbáld. De ha hangosan bugott mikor kiprobáltad akkor én a kimeneti csatoló kondira gyanakszom, he az zárlatos lett akkor egyenfesz kerul a hangszórókra, onnan származhat a bugás és az IC melegedése. Ellenőrizni kellene a kimeneti cst kondit (nagyobb elektrolit kondi a 4 es lábon).
Ugyanilyen búgás keletkezhet akkor is, ha a bemeneti lábra kerül egyenfesz ! Ellenőrizd hogy az Ic bemenetén (1 láb) és a kimenetén (4 láb) ne legyen egyenfeszültség ...
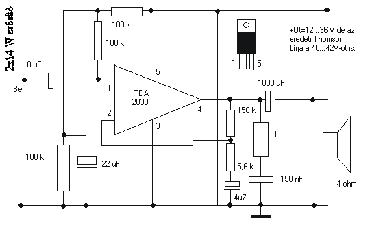
Sziasztok!
A véleményetekre lennék kiváncsi ezzel a kapcsolással kapcsolatban.
Helló.
A 3. és az 5. láb közé tegyél tegyél egy 22µF-os kondit és akkor jó lessz máskülönben azonnal durran . Jártam már úgy hogy nem volt ott és repeszgránátként robbant szét. Természetesen elkót tegyél és a kondi negativ pólusát a 3. lábra a pozitivot pedig az 5. lábra . Sok sikert a megépitéshez.
Köszönöm!
Szóval ezen kívül más kínja nincs?Melegszik valamelyik alkatrész erőteljesebben?Kell az IC-re hűtőborda,vagy zászló?Szépen erősít,viszonylag kis torzítással?12V megfelel neki(adatlapján 15-t írnak)?
Akkor most melyik legyen,100n vagy 22u?
Most látom ,hogy a csatolt képen megcseréltem a polaritást.Javítottam:
Üdv !
1 db 100n és 1 db 100u, kelleni fog a tápnak ezek nélkül ugyanis nagy az esélye van, hogy begerjed az erőssitő (és akkor tényleg lehet bumm). A kimenő csatoló kondi értékét pedig (1000u) én még "megtoldanám" egy ezressel, vagyis az ezermikro helyett tegyél egy 2200u at.
22µF teljesen jó és az utolsó képen a polaritás is jó.
Nekem ezen kapcsolásirajz alapján van megépitve és már 5 éve használom. Ideális tápfeszültsége olyan 37V, de ha feltekerem 75%-ra a hangerőt szabadtéren még a 3. utcából is lehet hallani hogy zenét hallgatok.
ROSSZ képet linkeltem!!
Szóval így gondoltad?
Tehát Neked ez alapján van megépítve és semmi gond?
Helló.
Persze semmi gond nincs vele, működik ahogy kell ez az eredeti urbános rajz a 22µF-os kondival már teljesen ugyanaz. Csak a rövidzárlatot vedd ki belölle. Ha már a 22µF-os kondi benne van akkor már nem kell bele a 100nF-os és a 100µF-os sem |
Bejelentkezés
Hirdetés |




...Hogy mikre vállalkozok én is ??? :eek2: 















