Fórum témák
» Több friss téma |
Fórum » Labortápegység készítése
Igen, lesz.
Ezt a labortápegységet nem magamnak készítem, hanem elsősorban a többi hobbistának. Ők úgy általánosságban közel sem annyira ódzkodnak a vezetékektől mint én, úgyhogy miért ne legyenek.Hogy mit fog tudni? A weboldalamon még ma frissítem a hozzá tartozó oldalt, de leírom röviden itt is: Az Utánépítő emberke döntheti el hogy 30, 40 vagy 50V legyen-e a max kimenő feszültség, az áram pedig 1, 2, 3 ... 10A lehet. Előszabályozó modul nélkül maximum 50V6A, vagy 40V7A vagy 30V10A. Előszabályozó modullal maximum 50V10A. Ez annak a függvénye hogy hány darab áteresztő fetet ültet be a kedves utánépítő a nyákba. Emellett: négyvezetékes kimenet, elektronikus DC ON/OFF kapcsoló, beépített hővédelem, opcionális feszültség/árammérő fogadására szolgáló csatlakozósorok, opcionálisan használható előszabályozó modul, az áramkorlát értéke a táp rövidrezárása nélkül is kimutatható. Illetve a feszültséget és az áramot állító potikkal is lesz egy kis móka, meg úgy eleve az elektronikájában is van pár egyedi dolog, amit máshol nem láttam eddig. Ja és direkt a legolcsóbb és a legkönnyebben beszerezhető/helyettesíthető alkatrészekből építkeztem a leendő Utánépítők kedvéért. Alkotó! Köszönöm.
Szia!
Leírnád nekem 2 mondatban, hogy mi is ez a "négyvezetékes kimenet" és mire jó? Előre is köszönöm, Kocsgab002
Szia!
Valahova leírtam részletesen, de most nem találom... na mindegy. A négyvezetékes kimenet esetén a szabályozási (és mérési) pontok kikerülnek közvetlen a készülék kimeneti csatlakozóira (vagy ahová kötjük). Ez azért jó, mert így nem számít a vezetékeken eső feszültség. Két mondatban kb ennyi.
Szia!
Ez csodaszép lesz! (Kész alkatrésztemető )Pioneer
Megint offolok kicsit ,bocs !
Melyik RT-ben van a Pioneer féle kapcsolás eredetije ? Nézem a topicot ,úgy emlékszem leírta valaki de csak nem találom ![]() Köszi .... ON
RTÉK1985-150.oldal körül.
De az a rajz, halovány árnyéka sincs a PIONEER féle 2.6-os verziónak. CSAK EZT érdemes építeni, a többi előd mind "biceg". Az eredeti meg egyenesen tökéletlen. Alkotó
Üdv! Jobban tudnám terhelni a tápom ha a feszstab. IC hűtését maximalizálnám! Ha igen mennyivel jobban?
A 2.6 verzió azzal több -ha jól értelmezem - ,hogy a D2 -ből kettő db sorban van és a kondi az IC 1-2 és a 8-9 lába között ?
Nem .....
Látom már sok különbség vam ![]() Erről nincs véletlen nyákterv ?
Szia!
De van Alkotó féle nyákterv, azzal a különbséggel, hogy azon még nincs rajta a két 1nF-os kondi, amit a panel hátoldalára kell forrasztani és a D1 dióda anódját nem a T1 bázisára, hanem egy 1kohm-os ellenállással az IC 10-es lábára kell kötni.
Tehát akkor a 2.6 verzióhoz át kell ezt a nyáktervet még alakítani
(kár hogy úgy fogtam neki a legelső változatnak hogy nem olvastam végig a topikot, rengeteg kínlódástól spórolhattam volna meg magam )üdv!
Kicsit át kell, de ha tudsz várni egy-két napot, akkor átalakítom magát a tervet 2.6-hoz.
Alkotó
Tesztelgetem az RT-s tápegységet, 40V/5A beállításban.
Már a műszereket is rákötöttem, belőttem az osztókat is prímán. Minden hibátlanul megy. De senkinek ne legyen olyan illúziója, hogy komoly hűtés nélkül meg lehet úszni. Rövidrezárva 5A-es áramkorlátnál, kb. 3 perc alatt 70°C- körül van! Pedig nálam elég nagy borda van, olyannyira, hogy mindkét tápot, erre az egy bordára akarom tenni. Tehát 4 db 2N3055 ide vagy oda, bizony azt a 200W fölötti teljesítményt azt hővé kell alakítani! Lényegesen jobb a helyzet, ha csak 3A-el gyötörtem. Illetve szintén sokkal kevesebb a "meleg", ha nem zárjuk rövidre, csak mondjuk 24V-on terheljük 5A-el (kipróbáltam, épp ahogy várni lehetett a "matek" alapján) Összefoglalva, aki nekifog, már az elején gondoljon jó nagy bordára, és esetleg ventilátorra is, legalábbis ha a legszélsőségesebb esetre is fel akar készülni. Alkotó
Alkotó nagyon tetszik a tápod, a tranzisztorok nincsenek közel egymáshoz?
Teljesen igazad van. Nekem egyszer Pafi barátom mutatott egy hűtőbordát, durván 30x20x10cm-es (!) befoglaló méretei voltak és azt mondta hogy ő ezt tesztelte és 150-200W-ot éppen hogy el tud disszipálni folyamatos üzemben.
Én személy szerint ezért tartom fontos dolognak a hővédelmet, mert egy idő után (5 perc? 10 perc? 45 perc?) szinte minden labortáp bordája túlhevül (és így a félvezetők is). A hűtőborda mérete csak arra van elsősorban hatással hogy mennyi ideig tart mire felforrósodik. Ahhoz hasonlítható ez, mint amikor egy lyukas vödörbe tölt az ember vizet. Ha kicsi a lyuk a vödrön, akkor egy idő után tele lesz azzal a vízzel amit felülről beleöntök. Minél nagyobb a lyuk és/vagy minél lassabban öntöm bele a vizet, annál tovább tart mire a vödör megtelik. Ha a lyuk olyan nagy, hogy több víz folyik el rajta mint amennyit közben beletöltök, akkor sosem telik meg a vödör.
A most készülő kapcsolásomba már beleterveztem a hővédelmet is. Hamarosan közzé teszem.
Persze hogy tudok várni, addig beszerzem az alkatrészeket. Az a gondom hogy nincs 24 voltos, csak 30 voltos transzformátorom ami elég erős ehhez a labortáphoz, venni viszont elég költséges lenne most nekem, tehát baj lenne ha 30 voltot adnék neki? Ha igen, mit változtassak hogy jó legyen?
Köszi, üdv!
Szia!
Természetesen jó lesz a 30V-os trafó is, csak egy-két ellenállás értékét kell változtatni. Holnapra megmondom melyeket mekkorára, ma már nincs hozzá hangulatom kiszámolgatni ![]() Üdv: Pioneer
Labortáp építők!
Van-e valakinek tapasztalata olyan mutatós műszerrel kapcsolatban, amiben benne van egy digitális kijelző, ami ráadásul egy másik mennyiséget is mér. 1. Egyáltalán van ennek értelme? 2. Nem zavaró a két féle mennyiség "egymásbansága" ? 3. A mutató mozgása, ami persze a digitek előtt mozog, nem okoz leolvasási gondokat? 4. Mivel szűken férne csak el a számjegyes kijelző, ezért az alsó skálát meg is kell csonkolni. Ez is elég szokatlan a szememnek. Hevenyészve lerajzoltam, milyen lehetne például. Vélemények? Alkotó
Szerintem ha alatta helyezed el a műszert azzal jobban jársz, a két műszer így egymásban zavarja a leolvasást, szerintem, engem legalábbis zavarna, az is zavarna ha a digitális műszeren lenne világítás, lcd esetén háttérvilágítás és az analógon meg nem, ami viszont tetszene az például az áramlimit led beletétele az analóg műszerbe. Felhasználási példaként: egy urh végfokot szeretnék behúzni adott frekvenciára, a kimenő teljesítménnyel nő az áramfelvétel, meghatároztam például 4 A es határt, ezt nem szeretném túllépni, így egyszerre tudom leolvasni az áram hozzávetőleges értékét és azt is látom hogy mikor lépi túl a megengedett értéket az áram.
Persze nagyfrekis teljesítménymérőt is használhatok, sőt majd a karakterisztika miatt valószínű kell is, de az áramfelvétel és a kimenőteljesítmény általában egyenesen arányos egymással. Itt pedig a gyors változásra vagyok kíváncsi, a digitális műszerről meg le tudom olvasni a pontos áramfelvételt, ez jól jöhet ha tápot készítek hozzá.
A szokásos hitvitáktól eltekintve én praktikusnak tartom (különösen labortáp esetében az árammérőnél), csak házilag nehezen kivitelezhető. Például azért mert a Deprez műszer mechanikája útban van... Nem véletlen hogy jobbféle multimétereknél szokás analóg jellegű "bar graph" kijelzést is alklamazni. Mellesleg ilyen kombinált műszerek kaphatóak is, persze gondolom szép ára lehet... Bővebben: Link
A kijelző, és az őt vezérlő panel a műszer mögött lenne. Csak a műszer hátlapját kell kivágni, ahová beilleszkednek a kijelző számjegyei.
Mechanikailag elfér, nem is ez a kérdés. Sokkal inkább a "praktikus kontra hülyeség" határát próbálom feszegetni. Alkotó
Megnéztem a linkedet. Szinte biztos vagyok abban, hogy azok nem analóg műszerek, hanem egy jó nagy LCD kijelző, ami úgy van megszerkesztve, mintha analóg lenne. Tehát nem az, de olyan hatást kelt.
Abban igazad lehet, hogy nem amatőr kategória, hanem jóval a feletti szint. Alkotó
Helló!
Most élesztem a tápomat. A te NYÁK terveddel készült Spafi tápot. Az egyik oldal 0-51,6V-ig szabályoz. Viszont a másik oldal csak 0-31,6V-ig. Egyik alkatrész sem melegszik, izzóval próbálom, és nem világít az izzó sem. Alkatrészek helyesen vannak beültetve, bemeneten ugyanannyi feszültség figyel mint a másikon. Hol keressem a hibát? Köszi!
Sziasztok!
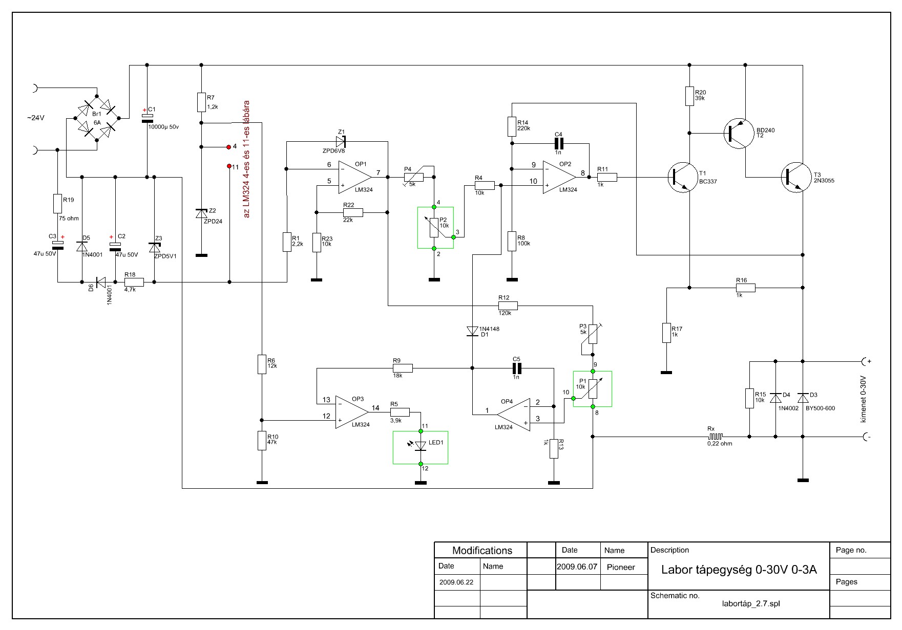
Eszközöltem egy utolsó javítást ehhez a labortápomhoz, mivel a referencia feszültséget előállító részt nem találtam teljesen stabilnak, plusz még egy két dolgot és ellenállás értéket módosítottam. Íme a 2.7-es verzió.
Szia!
Két külön szekunder tekercsről táplálod? A két áramkör sehol sem kapcsolódik egymáshoz, csak a kimeneten?
Helló!
Különálló a szekunder. És mindkét áramkör le van szigetelve a hűtőbordától, nameg a kimenetek is különállóak.
Mekkora trafót használsz? Amikor teljesen felcsavarod a feszültséget , világít e az áramkorlát led?
Üdv
Helló!
A trafó jó. Mivel a másik oldal ugyanakkora szekunderről megy, 52V AC amúgy. A pufferen 80,5V van. De mint mondom, a másik fele jó. Nem itt a hiba. Jah és 600W-os, tehát elég. |
Bejelentkezés
Hirdetés |




Ezt a labortápegységet nem magamnak készítem, hanem elsősorban a többi hobbistának. Ők úgy általánosságban közel sem annyira ódzkodnak a vezetékektől mint én, úgyhogy miért ne legyenek.

(kár hogy úgy fogtam neki a legelső változatnak hogy nem olvastam végig a topikot, rengeteg kínlódástól spórolhattam volna meg magam
)






