Fórum témák
» Több friss téma |
Lehet hogy gubanc van....
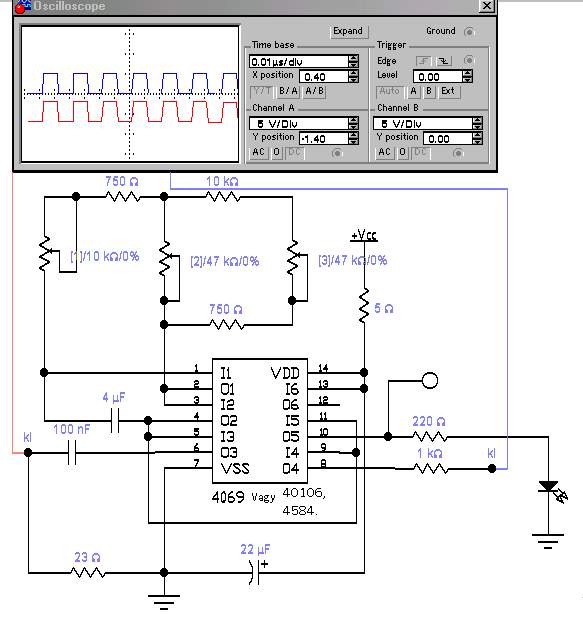
az áramkörben az IC 14 lábú a 4049 meg 16
Nem olyan nagy a gubanc, a CD4049-es 16 és 13-as lába nincs bekötve (NC jelőlés ezt jelenti), a táp + az 1-es lábon van. Az orosz változatban gondolom a szokásos helyen, a 14-esen lehet, de ezt te az áramkörödből jobban tudod.
Az áramköri környezet menyire felel meg a 4049-nek?
Visszafejthető-e egy logikus kapcsolás a nyákból, a 4049-essel? A 4069-est logikailag betudod illeszetni abba az áramkörbe? (Áramköri környezetbe?) Az orosz alkatrészeknél sohasem lehet tudni, hogy a tok mit tartalmaz.
Sziasztok!
megpróbálok kapcsrajzot készíteni róla és majd felrakom ide,addig is köszönöm a segítségeteket!!!
Egy kapcsolási rajzon találtam. Semmi különleges nincs a 561ЛН2 bekötésében, a táp a 14-es és a 7-es lábon, (14-es +).
Helló!
itt a kapcsrajza remélem nem néztem elsemmit
_JANI_! Az oroszban, pontosabban a cirill ABC-ben a H a latinbetűs ABC N-jének felel meg. Ezért az лн megfelel a latinbetűs LN-nek.
:nevetes2: :nevetes2: Régi szép idők, mikor még az orosz volt a kötelező - és egyetlen! - nyelv az iskolában.
Én amúgy utáltam :boxer:
Csak most néztem a topicra, de délután, amikor a kertben molyoltam, eszembe villant, hogy a mai fiatalok ismerik-e a ciril betűket és lám kiderül, hogy nem
, de ez nem olyan nagy baj. Kösz Frankye
OK.
Közben kicsit kutakodtam, és erre az oldalra találtam: [link=http://tsoe.unas.cz/data/dokument/74xx%20v%20azbuce.htm]http://tsoe.unas.cz/data/dokument/74xx%20v%20azbuce.htm.[/link] Itt az orosz alkatrészek egyéb CMOS-TTL megfelelője található... Ja! [link=http://www.qslnet.de/member/ly3bg/2tg/2tg.html]Mikroshemos 4069 rusiškas analogas K561LN2 (K176LN2),[/link]
... és a link ahol rátalláltam erre "Mikroshemos 4069 rusiškas analogas K561LN2 (K176LN2)." a mondatra.
Idézet: „Régi szép idők, mikor még az orosz volt a kötelező - és egyetlen! - nyelv az iskolában. Én amúgy utáltam” Megsúgom: Én is! De a munkám miatt sokáig használnom kellett... Így bevésődött, rendesen! Idézet: „a mai fiatalok ismerik-e a ciril betűket és lám kiderül, hogy nem” Így igaz! Az ukrán csempészett cigarettán se tudják elolvasni, hogy az "Ukrán egészségügyi miniszter rendelete: A dohányzás káros az egészségre!" (Fordítás tőlem, szó szerinti.) Tehát a miniszter elrendelte, hogy a dohányzás káros... No comment! Nagyon szívesen!
Hello!
Egy névtelen tv-ben találtam egy CTV222S tip. ic-t. Van valakinek ötlete, hogy mire szolgálhat? Egyéb feliratok: T49915.1 valamint kSm9423 A tv panelre ez van irva: RECOR RC4021A-5 - gondolom valami gyártó és tipus megjelölés.
Sziasztok!
Köszönöm mindenkinek a segítséget és _JANI_ naka kapcsrajzot!
Sziasztok!
Nagyon régen szétszedtem egy rádiót és abban voltak ilyen tranzisztorok (kép). Most elő kerültek a fiók mélyéről, de nem találok adatlapot hozzájuk. :nemtudom: Alldatasheet-en kerestem, de pontos egyezést nem talált csak olyat amiben benne van a keresett szó. Pl.: c558b -> bc558b. A kérdésem az, hogy ha ezek tényleg tranzisztorok, megegyezhetnek-e a BC szériával?
ugyanaz, csak szeretik lehagyni a b betűt egyes helyeken...
A 2. képen VDR-ek találhatók... + az IR-vevő.
Sziasztok!
Volt nekem egy fénycsőgyújtó áramköröm. Szép kis kétcentis íveket húzogattam vele. Aztán egy borús őszi napon fordítva adtam rá a feszt. Szinte az összes alkatrész porrá égett. Kiműtöttem belőle az inverter trafót, eredetileg 24V-ból csinált 110V-ot. A kisfeszültségű primer körnek 6 kivezetése van! A szekundernek szerencsére csak kettő. Szeretném ezt működésbe hozni. Van valakinek valami ötlete?
OK, már tárgytalan. Kísérletezgettem, és jönnek a voltok bőven.
én találtam egy ilyen csodát és szeretném tudni mire való.
sztem ez valami lézeres "gyógyító fej" lenne de csak tipp.
adjrá 3V -ot sztem pirossan fog vílágítani! üdv
Egy robbantott (szétszerelt) képet tudnál készíteni a tecnikáról!
Igy első látásra akár egy napelemes szonda is lehetne...
sziasztok!
tegnap apám haverjától kaptam egy rakatnyi ic-t. megnéztem őket mindenhol, a 7406-os egy inverter ic, de a többivel nem tudtam mit kezdeni. lécci segítsetek megondani hogy mire valók, és ha lehet valami kapcsolási rajzot is küldjetek hogy ne álljon már a polcomon a típusok siemens hyb 41256-12 8848 motorola mc14508bcp qqqtr9008 (24 láb) zilog zo844004psc z80 sio/0 8705 (40 lába van )a segítséget előre is köszi |
Bejelentkezés
Hirdetés |

















