Fórum témák
» Több friss téma |
nem lehet hogy a motor indukcios feszültsége az ellenállásokon keresztül lökdösi a feteket? és ezért kibillennek??
kinlódok.Rátettem 1 nagyfloppy fejmozgató motorját de ezzel is ugyanezt csinálja.nagyobb frekin téveszt,sipol
Remélem nem vársz ezektől a motoroktól 2-3000es percenkénti fordulatot. Azon a maximális fordulatszámon, amit el érsz vele lépésvesztés nélkül, van még ereje? Lehet, hogy a motor eleve nem tud többet!? (bár ez nekem is kevésnek tűnik) Azzal a 15 lépéssel hány fokot fordul a tengely?
Ha most még nem melegszik, jólenne megpróbálni 24V-al. Ugyanis az a 10 Ohm a DC ellenállása, magas frekin az indukció miatt ez lényegesen nagyobb érték.
Én léptetőmotorjaim: 6V, 8 ohm, 1.8fokos lépés. Ez 12V-on, 8ohmmal sorbakötve 1.6ms-os léptetési sebességet bír. Ez kb 3fordulat/másodperc. De ezek profi motorok.
Te motorjaidról még nem láttunk képet, meg semmi infónk nincs róla.
Na arra jutottam hogy pwm is fog kelleni,valszeg a fesz miatt ilyenek,mert a floppy motor egész szépen megy a nagyok meg nem igazán.a floppy 5voltról téveszt 12 pedig gyönyörüen megy,a nagyoknak még a 12 is kevésnek tünik.Kipróbáltam 40 voltról is nagy step frekivel száguldanak,de kisseb fordulatnál lehal az irf520n,sok áramot zabál gondolom,úgyhoga 40 volt táp és szabályoznom kell a feszt hogy állandó 2A legyen az áramfelvétel.Na erről mi a véleményetek?
hali szerintem:
-átlapolással(0011,0010,0110 vagy valami ilyesmi érted a lényeget ) hajtsad mindenképp a moccokat, azaz van olyan állapot amikor 2 tekercs aktív..-legyen pwm ha másnem akkor a tartófesz az néhány volt legyen,a Step jel után rögtön a max feszt kapjon , majd pár sec után vissza tartó feszre pl 12v, nekem próbapanelon ez működött, tudta magát tartani, és szépen lépegettek melegedés nélkül.(állásnál nem melegedtek) -nekem van olyan motorom amit 24v ról üzemeltetek és kisebb mint a tied.. kb 110ohm az ellenállása scennerből van.. ez fele feszültségen olyan dög lassan forgat hogy ihajj.. ám 35v körül kergeti magát.. csak nagyon melegszik akkor..(arra célzok ha nem tudod a gyári fesz-t akkor lehet érdemesebb feljebb mászni) -van valami ami felzabálja (dióda) a rugásokat? lehet valamit rángat a táplálásnál mint ahogy írtad az elöbb. 100n os kondikat az ic-k elé lehetőleg ha valahonnan jön egy kis tüsi(fene tudja honnan), felharmonikusok? én inkább csak gépészkedek(megpróbálok 1-2 ötletet adni) ha leírták előttem szorri használsz 7805 ic-t? szoktak gerjedni lábakra 100n kondikat(kerámiát, mert elkó nem elég(nagy induktiivitás) )
a fetek meghajtásáról , elektronikáról nem teszel fel képet?(nekem van sajátomnem kopizni akarom
, de lehet neked tud valaki segíteni). nekem atmega8-ak hajtanák , ha újra összeraknám a vezérlést(dugdosós panelon volt) terveztem bele hőfok figyelést, helyzetérzékelőt a végekre, ha unatkozom, akkor lépés tévesztést ellenőrizném. minden mocchoz 1 atmega8 párosul, ami kiszolgálja, akár pwm, akár 2 diszkrét feszültség kapcsolgatása, sőt akár pwm el szinuszhoz hasonló jellel lehetne hajtani, ami nem tudom hogy jó-e de sok helyen láttam hogy mikrolépésekkel játszanak, program kérdése. Atmega8 ba szerintem beleférnek ezek. persze step-dir rendszerben. egyedül azon filóztam legyen-e interrupt a lépés vagy belefér ha csak"néha" rálesek, esetleg counter0-1-2 re csapom .. valószínű hogy interrupton marad, az a tuti, csak nem szabad kikapcsolni . már jópár hónapja foglalkoztat ez a téma, csak pénz hijján vagyok.. arra pályázok h egy rendes marógépet valahonnan kukázok és felújítom, automatizálom, onnan már elboldugulnék ha lenne gy jó mechanikám, vázam. szervós meghajtáson töröm a fejem, Deguss-nak sok sok jó ötlete van , arra már rájöttem. van vkinek olyan kapcsolása ami kiváltja a P csatornás feteket a sima H-hídból? mert azoknak nem túl nagy az áramkorlátjuk. +- tápfeszre gondoltam, de halom alkatrészt kéne használnom hozzá, az én elgondolásom szerint, ha valakinek van épkézláb megoldása rápillanthatok? ha egyszer készen lesz a masina akkor remélem jó dolgokat fogok vele művelni robot gyártás beindulna
hehe ez a srác oda járt ahol én most végzek XDXD
Kolos powa. (kár hogy ennyi volt becsukják konkrét kapcsrajzot még nem találtam, keresgélek.. Sir- te milyen funkciokkal látod el a saját megás vezérlésedet? ha nem titok persze vagy még korai fázisban van? esetleg ez a srác te lennél?
Ez a srác én lennék...
Kapcs rajz egyszerű: bármelyik pic-es vezérlővel megegyezik, max a megszakítás lesz másik lábon... funkciók: semmi... szó szerint. Jelenleg nem érzem szükségesnek tartóáramnak, vagy pwm-nek a használatát. Féllépést tudni fog. Egyenlőre ennyi.
Elmondásod alapján akkor még meg kéne próbálni, hogy félléptetéssel hajtod a motorokat az elég rendesen emel a maximális fordulatszámon, de ha nem is félléptetéssel, mert a te kapcsolásodban nem tudom, hogy kivitelezhető, de akkor úgy, hogy egész lépéssel, de egyszerre két tekercset gerjesztve! Ezzel sokkal bikább lesz az a motor!
Mellesleg nem tudom egy ilyen nagy ellenállású motornak mekkora lehet a max. fordulata, de az én motorjaim: U: 35V R: 0,21Ohm I: 6,5A Ezeket 35V-ról 3,5A al hajtva 6000-es percenkénti fordulatot is mennek terhelés nélkül és nem tudom kipróbálni mi a maximum, mert efölött már nem bír megfelelő STEP jeleket kiadni a PC ami a Mach3-at futtatja ,szóval nem tudom a tiédnek mit kéne bírnia! Bár úgy tudom a nagy tekercs ellenállású/nagy induktivitású (ilyen lehet a tied) motorok maximális fordulatszáma elég gyér! Lehet ez lehet a gond nálad! Amit én megpróbálnék a helyedben, bár ez elég nagy átalakítást igényel: - bipoláris meghajtás (nagyobb nyomaték) - microstep (nagyobb nyomaték, egyenletesebb járás->nagyobb fordulat szám) - nagyobb feszültségről hajtás PWM-mel (nagyobb maximális fordulat szám) De, hogy ne csak a levegőbe beszéljek nézd meg a videóimat, azért van különbség, a te általad leírt sebesség és a videón látható között! Nem hiszem, hogy ekkorának kéne lennie! LINK1 LINK2 LINK3
Hello mindenki! Addig addig probálgattam,mig lehalt a 4 fet(irf520n)12v on 5A zabál 5v on 2A ha nincs áramkorlát.4-5 hz step jelig szépan megy 12 volton ,gyorsabban téveszt,gondolom emelni kellena a feszt,ezt abból gondolom hogy ha a vezérlőre 1 pici motort rakok(nagyfloppy fejmozgatómotor)és 5 v a tartó 12v a léptető fesz,ez gyönyörüen megy a vezérlőmmel kb 100 hz-ig .A nagy motorokon ahol most a hajtás van ,azon a végén 1 resolver rendszerű encoder volt,de az nem megy a mach-al,egyébként is talált mocik és sehol nem találtam róluk semmit.dióda van a fetben.
Ugye a FET-eket hűtőbordára szerelve használtad?! Ennyit bírniuk kellene HA kapnak elegendő Gate feszt. A motor egyik tekercsét kösd direktben a 12V-os ágra, és mérd meg, mennyire csökken a feszültség. Ha 8-9V alá, akkor nem nyitnak teljesen a FET-ek, ebben az esetben kell a meghajtáshoz egy segéd táp (akár egy pár mA terhelhetésű DC-DC is megteszi).
Nos 1értelmüen emelnem kell a feszt,a 12v nem elég nagyobb fordulaton,ezért van egy 40 voltos 400w tápom,na ehhez kéne pwm vagy valami áramkorlátozás,ez egy rági quad405 erösítö de már nem használom,ebből kéne valahogy tápot fabrikálnom 2-5A körül stabilan,akkor menni fognak a nagy mocik gondolom.Kinek mi a véleménye?
Üdv!
Elvileg megvan a CNC mechanikám, rajta a léptető motorok. Bővebben: Link Az a gondom, hogy nagyon zörög a mechanika. De ez nem mechanikus hiba, az egyben van. A motor zörgeti az asztallal együtt. Nagyon tépdesi a lépéseket ![]() 6V-os motor 12V-ról hajtva; soros ellenállással 6V-ot kap a motor. Alacsony, és magasabb léptetési sebességben is zúg búg az egész. Valaki mondta, hogy ez a vezérlés "szögletessége" miatt van. De ő nem tudta, hogy milyen megoldást szoktak alkalmazni. Tud valaki ebben segíteni? Mi lehet a megoldás? Féllépéssel (két tekercs együttes gerjesztése, ezáltal fele akkora szög) is próbáltam. Motor: 6V 1.8fok 0.85A
Pedig ott a válasz:
"Féllépéssel (két tekercs együttes gerjesztése, ezáltal fele akkora szög) is próbáltam." Kérdés, hogy valóban féllépés volt e, mert ugye a féllépés az nem simán két tekercs együttes gerjesztése, hanem 1tekercs-2tekercs-1tekercs-2tekercs! Nálam a lépés szám növelése egyértelmű javulást hozott ilyen téren is, egész->fél>negyed->nyolcad->tizenhatod és mindig halkabb lett,finomabb lett!
Idézet: „1tekercs-2tekercs-1tekercs-2tekercs” Igen ez volt, emiatt jön ki a feleakkora szög is, erre gondoltam. Én sima egyenárammal, és sima logikai jelekkel, azaz nem PWM és nem szinusszal vezérlem a motort. Illetve nálam egy fordulat 200 lépés, és a menetesszár emelkedése 1.25mm/fordulat. Ebből kijön hogy 1 lépés az 6.25um azaz 0.00625mm. Namost ez megfeleződik, ha féllépéses üzemmódban használom. 1-1.5ms-os léptetési idővel kb 3 fordulat/másodperces sebességet tudok elérni üzembiztosan. Ez ilyen sebességet idéz elő. Én már ezt nem szeretném még elosztani 16-tal Azt hiszem elég érthető voltam a sebességeim terén. Szóval akkor a hangja maradni fog?
Jaj de jól néz ki a géped!
Bárcsak az enyém ilyen állapotban lenne már. De egyszerűen nincs idő/pénz. :no: Akkor a hang marad, de nem értem mi az összefüggés, a 16-os osztás és a sebesség között! Mi a szűk keresztmetszet ezen a téren a rendszeredben? Nem tudom mivel hajtod a gépet, de csak akkor tudom ezt elképzelni, ha a PC a gyenge. Egyébiránt, ha növeled a felbontást és ezzel arányosan a lépésszámot akkor még a géped sebessége is nőni fog, mert a finomabb járás miatt nagyobb fordulatszámot érhet el a motor. Sokan félreértelmezik a felbontás növelés értelmét. Még egy 10mm emelkedésű orsón is egy 200lépéses motor egy egész lépése 0,05mm emelkedést okoz. Ez bőven elegendő pontosság. Extrém esetekben (nem hobby) ha 1/4 lépést alkalmazunk, akkor már 0,0125mm, és akkor egy elég nagy menetemelkedésű orsót használunk. Szóval 1/4 lépésnél nagyobb felbontásnak, nem a gépfelbontás növekedés az előnye, hanem a gépsebesség növekedés, a már fentebb leírtak miatt! Persze mindez csak akkor áll fent, ha a PC képes ilyen sűrű STEP jel kiadására. Sajnos nekem Celeron 2.6GHz sem bírja kihozni a maximumot a mocikból, bár hozzá teszem elég jó lett a vezérlő és a motorok sem rosszak! De, ha neked nincs PWM-ed akkor sajnos nem lesz nagyobb felbontás és marad a zörgés. A zörgés egyébként az alacsony felbontás miatt van és az alacsony sebesség miatt. Ha megtudnád emelni a sebességet azonos felbontás mellett, akkor elhalkulna.
Ahhááá (belémcsapott a felismerés)
Értem! Én jelenleg nem PC-ről működtetem, hanem saját készítésű AVR-es léptetőmotor tesztert hoztam létre. Een dip kapcsolókkal állíthatő be a két lépés közötti késleltetés, és a lépés/féllépés mód. Mivel saját fejlesztés ez is, így annyira nem mentem bele a dolgokba, hogy számomra bonyolult PWM-et is tegyek bele. Az erre szánt PC egy kb 600mhz-es P3, de mint mondtam, jelenleg a teszterem sem képes 1.6ms-os léptetésnél gyorsabban meghajtani a motort. A teszter bírná a 10us-ot is kiadni, viszont a motorom nem hajlandó 1ms-nál gyorsabb lépésre, még féllépéssel se. Valaki meg mondta, hogy 1ms-nál gyorsabb step jelet ne várjak a PC-től se. Ezek szerint ezt te megcáfolod? Milyen vezérlőt használsz?
Dehogy cáfolom! 100kHz? Ó, ha az én gépem tudna annyit! Egyébként általában a vezérlőknek a felső határfrekvenciája szokott pont 100kHz lenni, de kérdem én: Ki? És mivel hajtja meg azt a vezérlőt ennyivel?
Akkor ezek szerint nálad csak a PWM segítene! Feszültség emelés és felbontás növelés. A vezérlőmről itt egy pár szó: LINK
Óóó, a bigyóba már...
Már vagy 8-szor találkoztam a videóiddal is, meg a képekkel is, a motorok nagyon babák! A vezérlőm elvileg 1.6us-os lépést is tud, de lényegében a szoftvert bármikor át tudom írni benne. Két gombos: egyik gomb: start/stop, másik gomb:irányváltás. De mint mondtam nem tudom jelenleg levinni sajna a lépések közti időt. Jah, motorok: 6 kivezetéses unipoláris mocik. Sajna abszolút nem tervezem hogy átállok a PWM és a mikrostep-re. De akkor meg megőrülök 3 perc alatt a hangjától... arról nem is szólva, hogy szét fogja rázni önmagát
Semmilyen technikai információt nem közöl, ami alapján ez lemásolható, utánépíthető lenne. Ezt úgy ahogy van meg tudod tőle venni.
A leírásból látszik, hogy egy sima PIC mikrovezérlőt használ, és kifejezetten egy olyan szoftver fut rajta, ami max 2.5MHz-es encoder jelet fogad (és persze a step/dir-t is), és vezérli meg hardware-es PWM-ben a szervo motorokat. Semmi különleges nincs benne. Persze ha veszel egyet tőlük, akkor szívesen várjuk a technikai információkat.
Üdv!
Párszor már be lett linkelve ez az oldal: Cenece C4 Most építettem meg, és örömmel tapasztaltam, hogy tartóáramként PWM-et használ 50%-os kitöltéssel: kb 2mp-enként 10%-nyi kitöltést csökkent a tartó Fet-en. Van benne egészlépés, féllépés, és van benne duplatekercses gerjesztéssel egészlépés is. Egy plusz áramkörrel, avagy simán áramgenerátorral az áramot is lehet figyelni, avagy korlátozni.
Ez igen! Gratula a vezérlődhöz! Esetleg dokumentációt feltennéd? Vagy esetleg titkos? Mennyi pénzbe van egy ilyen modul?
egy kicsit beleolvasgattam...
valójában amennyire le lehet szükíteni a költségeket, az ha jól látom a felprogramozott PIC-ek ára... a többit meg lehet építeni a doksik alapján. A Pc-re való progik azok szabadon letölthetők, a hiányzó láncszem a PIC-ekbe a "firmware"... Többször éreztam erős késztetést egy ilyen cucc összedobására, de valami láncszem nekem is hiányzott, ez általában a "huf" volt... az oldal ahonnét oda jutottam egy ingyenes nyák tervező, ezt is belinkeltem a "modulrendszerű pic..." topic-ba
Helló mesterek! Odáig jutottam,hogy a mocik (10ohm/tekercs)35volton 10A zabálnának/tekercs,de ezt kicsit sokallom mert 1 perc alatt langyosodik a moci,és az irf520-ak ezt a terhelést már nem igazán bírják.pwm-nek próbáltam az 555 el több kapcsolást is irfz48-as fet-tel.az 555 12volt de így is döglenek sorba.a tekercseket párosával hajtom így jó erős 3cm tengelyen nem tudom lefogni.Az igazi probléma az áramszabályozás motoronként.valami ötlet?(van itthon 2n3055 4db,irfz48 3db ne555 3db és egyéb aprólék)
Üdv!
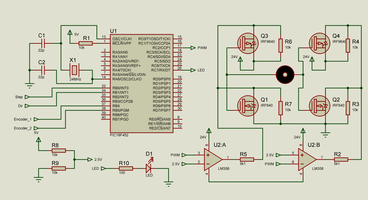
Ezek szerint Te is DC motorokkal akarod megcsinálni? Készítettem az én megoldásomról kapcsolási rajzot, és csatoltam a forrást is. MikroPascal Pro 2009-ben írtam a progiját, ezért mivel ezt nem sokan használják, áttírtam úgy, hogy a PID-hez szükséges konstansokat EEPROM-ból olvassa be, így majd csak azt kell módosítani a beállításhoz. A programról: -A PID számoláshoz 32 bites változókat használtam. -Dizájn kedvéért van benne LED-kezelés (nagyobb Integrál löketeknél állapotot vált a led) -Step jeleket RB0 interruptal figyeli, -az Encoder változását pedig az RB4..7 állapotváltozás interruptal. A hardwerről: -A kapcsolási rajzon nem rajzoltam be a szűréseket, a fesz.stabot, és a PC oldali leválasztást -A motor álló helyzetben is gerjesztés alatt van -max 30-35V-ig bírja -kvarcnak gyakorlatilag bármekkorát tehetsz bele, nekem 22 MHz-es volt kéznél, de elégnek bizonyult ez is. -A PLL-t ne használd, mert előszeretettel lefagy pár perc után. Eredmény: max nyomatékkal nekicsapja a kocsit valamelyik szélének. -motornak jobb olyant választani, amit kézzel megtekerve nem lehet nagy lüktetéseket érezni. A behangolásról: EEPROM címek: 0x00 : Kp_High 0x01 : Kp_Low 0x02 : Ki_High 0x03 : Ki_Low 0x04 : Kd_High 0x05 : Kd_Low 0x06 : Dt Mind a 4 változó egész típusú, Kp a hibát szorozza a beállított értékkel, Kd a deriválás értékét. Dt a várakozási idő usec-ben. A Ki az nem szorzás, hanem az Integrál értéket osztja a beállított értékkel. Az én gépem beállításai: -Kp : 9 -Ki : 110 -Kd : 60 -dt : 1 u.i.: Sok sikert!
Szia! Vannak újabb tapasztalataid a vezérlővel? Ezt az áramkört szemeltem ki az épülő cnc-mechanikámnak, és minden hasznos info érdekel! (Végállások ráköthetők?)
Üdv!
Én átalakítottam kicsit fizikailag, azaz modulosra építettem meg, így bele tudtam tervezni még néhány bemeneti csatlakozást. Ezek lesznek a végállások, de van még rajta néhány bemeneti lehetőség. Szerintem tervezd te is át kicsit, alakítsd saját célod szerint Jelenleg egyetlen modullal tesztelek egyetlen motort, de eddig szépen megy. Fontos tapasztalatom: nincs benne se optós leválasztás, se zavarszűrés! Bár jelenleg most tanulom Mach 3 irányítását is, így rengeteg buktatón vagyunk már túl (Beállítások miatt) |
Bejelentkezés
Hirdetés |






) hajtsad mindenképp a moccokat, azaz van olyan állapot amikor 2 tekercs aktív..
, de lehet neked tud valaki segíteni).
ha egyszer készen lesz a masina akkor remélem jó dolgokat fogok vele művelni






