Fórum témák
» Több friss téma |
Nem hulye a kerdes
Alapvetoen a tapfeszultsegtol es a terhelo impedancia erteketol fugg a max. kiveheto teljesitmeny ha mas korlat nincs. Minel nagyobb a tapfesz ill. minel kisebb a terhelo impedancia erteke annal nagyobb teljesitmenyt lehet kivenni egy erositobol (ha nincsenek egyeb korlatok). Forditva pedig ugy igaz, hogy minel kisebb a tapfesz es minel nagyobb a terhelo impedancia erteke annal kisebb teljesitmenyt lehet kivenni az erositobol. A zenerek a muveleti erosito tapfeszultseget allitjak elo a nyers tapfszebol. 15V-os tapfesz talan szerencsesebb mert picivel nagyobb lesz a kivezerelhetosege a muv. erositonek (nagyobb tartalekkal rendelekezik), de nem annyira kritikus ez. 12V ala azonban nem celszeru menni.
Szia!
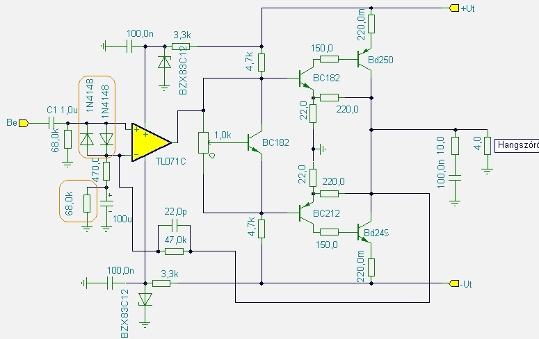
Idézet: „„A végtranyóknál a védő (0,22-es) ellenállást én 0,47-es 5 wattosokra cseréltem mert az volt itthon” Ezzel semmi gond, az áramvédelem kicsivel hamarább lép életbe.” Hát vagy én vagyok vak, de ebben az erősítőben nem látok túláramvédelmet. Idézet: „Ez azt jelenti hogy kisebb lesz a kimenőteljesítményed” Ez igaz, de nem a túláramvédelem miatt, ami szerintem nincs is. Idézet: „Ez azt eredményezi hogy a végtranyó bázisa és emitere azonos potenciálra kerül és lezár.....” Ez ennél a kapcsolásnál nem következhet be a vezérlés kialakítása miatt. Idézet: „Hát vagy én vagyok vak, de ebben az erősítőben nem látok túláramvédelmet.” Pedig van! Méghozzá a 0,22 Ohmos ellenállás! Mivel az az emitter ellenállása, ha megnő rajta az áram akkor azon bizony feszültség is esik! Ha az átfolyó áram által ejtett feszültség meghaladja a 0,7V-ot akkor bizony a végtranyó lezár és nem vezet! Igy van megakadályozva egy kimeneti rövidzár miatti leégés! Hogy megnyugtassalak, nálam működik is! Nem mondom hogy vak vagy, de nézd meg egy QUAD végfoknál mi állítja be azt hogy 4 Ohmon és 8 Ohmon is 100 Wattot ad le a végfok! Ott is van két ellenállás ami visszakorlátozza a végfokot hogy ne legyen nagy a kimenőáram. Nézd! Meddő vitákba nem megyek bele. Ha gondolod megépíted, ha gondolod akkor nem! 20 éve elektronikai műszerész vagyok és csak felismerek egy áramvédelmet egy tranzisztoros kapcsolásban........... Persze ha van építőjellegű kérdésed akkor írj, és szívesen válaszolok, de ha csak kötekedni akarsz építés nélkül, akkor hanyagoljuk a párbeszédet! Idézet: „„Ez azt eredményezi hogy a végtranyó bázisa és emitere azonos potenciálra kerül és lezár.....” Ez ennél a kapcsolásnál nem következhet be a vezérlés kialakítása miatt.” Már többszörösen idézek! Nem a vezérlés határozza meg a túláramvédelmet hanem maga az emitter ellenállás! Ha nem értesz velem egyet akkor lehet vitatkozni, de én nem fogok! Pl: olyan tápom van ami az emitter ellenálláson figyeli a feszt és ha átlép a kimenő áram egy bizonyos korlátot akkor letilt! Ugyan ez van a TEXAS-ban is! Csak ott ez emitter a bázispotenciálra kerül, így nincs nyitófeszültsége a végtranyónak és lezár! Abban ugye egyetértünk hogy egy tranzisztor akkor van nyitva ha az emitter és a bázis között 0,7V feszültség különbség van nyitóirányban!
Szerintem 3,3Kohm helyett 1,8kohm/2W bőven elég a 13V zenerek elé,akár +-41Volt tápra is.Nálam ugyanis ez van,emmiter R-s BD-249-250hez 0,47ohm 7W van,igy működik az áramkorlátozás amikor kell hatékonyan.Bc182 munkapont tranyó helyett jobb a Bc556 többet bír.+hajtó tranzisztoroknak Bd139-140 Philips,Thomson,Texas,Mot.gyártmányút ajánlott berakni.Ezeknek jó a bétájuk válogatni sem kell.Végtranyok bázisaiba 68ohm/2W tégy be,150R helyett igy nem torzit be csutka hangerőn sem.Nagyobb +hajtóáram miatt.Végül után gyártott olcsó,bizonytalan eredetű tranzisztorokat ne használj sok munkát idegességet spórolsz meg.
Jól tetted hogy 0,47ohmot tettél be,sokan 0,1Ohmot vagy tekercset tesznek emmiterbe merthogy nincs más itthon az is jó +hogy nagyobbat szól.Aztán csodálkoznak hogy tönkre megy +-34V-ról amikor bemenethez ér pl.csavarhúzóval az illető.
Nem kotozokodesbol de azt kell mondjam lapose-nak van igaza! Azok az emitterellenallasok nem tularam ellen vedenek. Ebben az erositoben nincs tularam vedelem (aramkorlat).
Az viszont igaz, hogy amikor a vegtranyok teljesen kinyitnak akkor ezek az ellenallasok koraltozzak a maximalis kialakulo aramerosseget de ez nem a klasszikus ertelemben vett aramkorlat amit Te gondolsz. Raadasul ez ellentmondasban van azzal amit a vegtranyok lezarasarol irtal. Tehat az sem igaz, hogy ha ezeken az emitter ellenallasokon 0.7V-nal nagyobb feszultseg esik akkor lezarnak a vegtranyok es nem folyik rajtuk aram. Szimulaltam az erositonek egy egyszerusitett rajzat a Tinaban. Csatoltam a kapcsolasi rajzot es a DC analizis eredmenyet. Egy kis magyarazat az analizishez es a gorbekhez muszaj, hogy ertelmezni tudjuk amit latunk. Tehat: VM1 a vegtranyo bazis-emitter feszultseget "méri", ez a fekete szinu gorbe. A VM2 az emitterellenallason eso feszultseget mutatja ez a kek szinu gorbe, a zold pedig a vegtranyon atfolyo aramot mutatja. A valtozo parameter a szimulacio soran a meghajto tranyo bazisellenallasa volt ami 250k es 1k kozott valtozott (csokkent), ez egyebkent a koordinatarendszer vizszintes tengelye. A kapcs. rajzon pedig ez az R1-es 1Mohmos ellenallas. Az abra vizsgalatat celszeru a vizszintes koordinata vegerol, azaz a 250k-s ponttol kezdeni es az origo fele haladva ertelmezni a gorbeket. Lathato, hogy a legnagyobb, azaz 250k-s bazis ellenallasnal a legkisebb a meghajto es igy a vegtranyo BE feszultsege (fekete gorbe), tehat ekkor kevesbe van nyitva es ezert kisebb aram is folyik rajta (zold gorbe). Amint csokkentjuk a bazisellenallas erteket (a vizszintes egyenesen az origo fele kozelitunk) annal inkabb kinyitnak a tranzisztorok (tehat a vegtranyo is!) es annal nagyobb aram folyik a vegtranyon keresztul. Figyeljuk meg, hogy a kek gorbe (emitter ellenallason eso feszultseg) kb. a 200k-s pontnal eri el a 700mV-os erteket. Ha igaz lenne amit irtal bgsf, akkor innentol kezdve el kellene kezdeni lezarnia a vegtranyonak es csokkennie kellene a BE feszultsegnek, az atfolyo aramnak es igy az emitterellenallason eso feszultsegnek is. De nem ez tortenik!!! Folyamatosan emelkedik a BE feszultseg, ezert folyamatosan emelkedik a tranyon atfolyo aram es az emitterellenallason eso feszultseg is. Ez az emelkedes kb. addig tart amig a meghajto tranyo bazisellenallasa eler egy bizonyos erteket (ez a szimulacio soran kb. 18kohm). Ennel a pontnal a meghajto tranyo korlatozza a vegtranyo maximalis kollektor aramat, mert nem tud nagyobb bazisaramot biztositani a vegtranyonak. Ezert van a gorbe elejen egy majdnem egyenes szakasz ahol nagyjabol allando a kollektoraram. Ez ugyan csak egy szimulacio tehat a konkret aram es feszultseg ertekek nem feltetlen egyeznek meg a valosaggal, azonban a mukodest es az elvet nagyon jol mutatja! Egy szo mint szaz ez az erosito nem rovidzarvedett tehat nem is tularamvedett. A mukodesebol kifolyolag van egy bizonyos merteku "termeszetes" vedelem a kapcsolasbol adodoan, de erre nem lehet alapozni. Neked valoszinu szerencsed volt ezert nem ment tonkre az erositod amikor rovidzarba vitted (vagy csak olyan rovid ideig volt rovidzarban a kimenet ami ido alatt nem tudott elfustolni egyik tranyo sem). Gyerekkoromban en is megepitettem ezt az erositot, nagyon sokat kibirt en is szerettem. Ha lesz idom ujra megepitem es megnyuzom egy kicsit mit bir, mit tud es mennyire ugy mukodik mint ahogy a szimulacio mutatja.
"Ha nagyobbra cserélem a visszacsatolásnál a kondit,elkezd hallhatóan sípolni valami iszonyat nagy frekvencián".
Hát igen...éppen ez a baj.A visszacsatoló ellenállást általában nem szabad közvetlenül átblokkolni kondival,ui.a magasfrekin bekövetkező fázistolás miatt lehet,h épp pozitívvá válik a csatolás,és ezzel a machinációval akár haza is lehet vágni a végfokot.Ilyenkor mindig kössünk a kondival sorosan néhány (4-8)kohm ellenállást,és ezt a soros RC-tagot párhuzamosítsuk a vcs-ellenállással.A nyugalmi áramot pedig csakis műszeres ellenőrzés mellett állítsuk,mert a texasnál teljes nyitásba lehet vezérelni a "végeket".=tranyóhalál.
Szia!
Amit le szerettem volna írna azt leírtad helyettem, megmentettél a gépeléstől. Köszi. Annyit azért tegyünk hozzá a többiek kedvéért, hogy egy ellenállás nem rövidzár vagy túláram védelem! Az igaz, hogy az ilyen védelmek egy kis értékű ellenálláson figyelik a feszültséget, de ha megnézzük akár a hivatkozott Quad kapcsolási rajzát látni lehet, hogy az ellenállásra rá van kötve egy kisjelű tranzisztor, ami figyeli az ellenálláson eső feszültséget, és ha az meghalad egy bizonyos értéket, áramgenerátoros üzemre állítja át a végfokot(pongyolán fogalmazva). A Quad és a 120W-os erősítő rajzán a T5-T6 tranzisztor a hunyó, az ő működésüket kell elemezni.
Ebben a végfokban nincs rövidzárvédelem,mert akkor a 0,22(0,47)ohmról egy "védőtranzisztor"bázisához kellene kapcsolódni,azon tranzisztor kollektorának pedig a végtr.bázisához,így nyitás esetén a bázist az emitterhez "húzná"=lezárna a vég.Csakis ekkor beszélhetnénk túláramvédelemről,szó szoros értelemben.
Kinyírtam a 249-es Bd-t. Kicserélem 245/246 párosra átmenetileg mert az van itthon. Hogy állitsam műszresen a nyugalmi áramot?
Látom kisebb vita alakult ki a védelmmel kapcsolatosan. Most ha egészen egyszerűen egy 2 amperes biztositékot teszek a kimenetre az nem jó?
Szia!
Mérd a végtranzisztor emitter ellenállásán a feszültséget, és abból ohm törvénye alapján ki tudod számolni a nyugalmi áramot.
Látom jó kis vita kialakult itt! Bár nem tudom ki olvasta ennek az erősítőnek az eredeti leírását is....
Abban másfél oldalon le van írva mi és hogyan is működik. Sajna elszállt a múltkor a gépem, de Skori oldalán olvasható a leírás. Jövő héten hozzák a könyveket ami megnyekkent a vinyóval együtt, és akkor az ide vonatkozó részt felrakom. Idézet: „Hát igen...éppen ez a baj.A visszacsatoló ellenállást általában nem szabad közvetlenül átblokkolni kondival,ui.a magasfrekin bekövetkező fázistolás miatt lehet,h épp pozitívvá válik a csatolás,és ezzel a machinációval akár haza is lehet vágni a végfokot.” Nézd! A kapcsolást nem amatőrök és hobbisták tervezték hanem a Texas mérnökei. A kapcsolás úgy jó ahogy van. Semmit nem kell rajta változtatni, csak be kell tartani néhány elemi szabályt és pöccre indulni fog, mint nekem és működni is fog 20 évig, mint nekem..... Csak azt tudnám hogyan lehetne meggyőzni néhány lelkes amatőrt az igazamról?
Udv,
En nem talalok semmifele reszletes leirast Skori oldalan errol az erositorol. Viszont olvastam a Radiotechnika 1977-es evkonyveben a leirast errol az erositorol ill. az 1980-as evkonyvben is benne van egy elofokkal/hangszinnel kibovitett valtozata. Ha esetleg olvastad az 1977-es evkonyvet abban volt egy Texas mernokei altal tervezett erosito ami teljesen diszkret tranyokbol epult fel. Na abban volt szaggatott vonallal berajzolva az az aramkorlat amirol tobben is beszelunk es ami hianyzik ebbol az erositobol. A cikk szerint ez a muveleti erositos kapcsolas a tovabbfejlesztese az eredeti kapcsolasnak.
Látom vita van..
Elkezdtem dobozt épiteni az erősitőnek. Amolyan kezdetleges első erősitő doboz.. egy fiók volt Hely van benne bőven. Szerintetek milyen elrendezésben tegyem bele a dolgokat hogy ne zavarják egymást? Van egy toroidom egy szűrő egyenirányitó egység, a két végfok, és az elejére szeretnék épiteni egy hangerőszabályozót. A kérdésem az, hogy érdemes elrendezni a dolgokat hogy ne nagyon zavarják egymást (pl a bemenetet gondolom nem illik a trafó mellett elhozni) Csináltam egy kis rajzot igy gondoltam. Hangerőpotinak milyet javasoltok? 1K-s log? Hogy kössem be sztereoba?
Szia!
Idézet: „Csak azt tudnám hogyan lehetne meggyőzni néhány lelkes amatőrt az igazamról?” Nagyon egyszerűen: Úgy mint mi: Lamalas leszimulálta a működését, én leírtam a védelem hiányát részletesen. Amennyiben te úgy látod, hogy van benne védelem, írd le annak működését lépésről lépésre, az egyes alkatrészek szerepét a védelemben, vagy mutass egy olyan szimulációt ahol világosan látszik az áramkorlát beavatkozása a kimeneti jelbe.
Hatékony 100%os védelem tényleg nincs benne gyárilag.Ettől függetlenül azt mondom hogy nem megy tönkre csakúgy magától pl.ha félhangerőn pill.ra rövidre zárom a kimenetet hangszóró vezetéken keresztül akkor sem.akinek sikerül stabilan gerjedés mentesen +építeni annak nem lesz vele gond.BEkapcs/kikapcs.nál sincs pukkanás enyémben.
Szia!
Idézet: „Ettől függetlenül azt mondom hogy nem megy tönkre csakúgy magától pl.ha félhangerőn pill.ra rövidre zárom a kimenetet hangszóró vezetéken keresztül akkor sem.akinek sikerül stabilan gerjedés mentesen +építeni annak nem lesz vele gond.” Én nem is mondtam, hogy rossz a kapcsolás! Sőt a kapcsolás érdemeit is kár vitatni, mert ez az erősítő nagyon sok formában létezik, még gyári erősítőket is építettek ezzel a kapcsolástechnikával. Csak abból indult a vita, hogy én nem látom benne az áramvédelmet továbbra sem. De ha valaki elmagyarázza akkor elhiszem.
hello!
van itt olyan felhasználó aki regelve van a texas insturments honlapjára és a sampeleket is kihasználja vagyis a bemutató IC-ket rendel??? találtam most ott egy erősítő IC-t elég komoly és most a bemutató IC-k között van. mellékletben csatolom az adatlapját véleményeket kérek szerintekek ebből én mint mezei emberke tudnék csinálni egy fasza erősítőt??
"Kinyírtam a 249-es BD-t" Gratulálok.Ez mindannyiónkkal előfordult már...a tanulópénzt mindenkinek meg kell fizetni.
"Hogy állítsam műszeresen a nyugalmi áramot?" Egyszerűen. A műszert bekötöd sorosan valamelyik(+/-)tápágba,árammérés üzemmódban,VAGY párhuzamosan rálépsz vmelyik emitterellenállásra feszültségmérés üzemmódban.Kontakthibák miatt utóbbi a biztosabb.A trimmert véghelyzetbe tekerve indítsd be a tápot,mégpedig úgy,h a poti csúszkája a középső tranzisztor(terpesztőtranyó)KOLLEKTORÁN legyen.Ilyenkor ez kinyit,a C-E között a legkisebb a feszültség.Ahogy az emitter felé tekersz,a terpesztőtranzisztor egyre inkább lezár,a kompozit-darlington páros pedig folyamatosan nyitásba megy.Ha minden oké,a trimmer középtáján kell lenni az optimális beállításnak.A 2A-es bizti jó (lenne) a kimenetre,de általában semmit nem ér.Másképpen;a félvezető az az alkatrész,amely bármi módon,akár a saját élete árán is megvédi a vele sorbakötött biztosítékot...
"A kapcsolást nem hobbisták és amatőrök tervezték,hanem a texas mérnökei."
Ezt egy percig sem vontam kétségbe.ETTŐL FÜGGETLENÜL sok erősítő épp ekkor kezd menthetetlenül gerjedésbe.Próbáld meg ezt egy TDA 7294-nél,pl. Valószínűleg kigyullad az ic,miután lerobbant róla a tokozás... Láttam már ilyet.
A RT 1973 04 szám 129 oldal.
Ennél többet akartam írni, de meggondoltam magam, meg azután ilyesmit nem is lehet leírni, hogy érdemes e keresni xarban az ütőeret......
Közérdekű!
Most volt időm és beleástam magam a végfokomba és az itt megjelent rajzokba, és hozzászólásokba! Szóval! a skori féle rajzról (és az enyémről is!) hiányzik a visszacsatolásnál egy ellenállás! Mégpedig a 100mikróssal párhuzamosan kötött 68kOhm! Ezért volt az hogy 1kOhm-ot kellett rakni a bemenetre. Ha ez az ellenállás hiányzik akkor egyenfeszültségű szempontból nem stabil az IC! Egyenfeszültségű szempontból nincs azonos potenciálon a két bemenet! Az IC invertáló és neminvertáló bemenete közé paralel kötött diódákat kell rakni, ez akadályozza meg a túlvezérlést. peterpan! Miért nem írtál többet? Kíváncsi lettem volna a véleményedre! Xarból is lehet várat építeni ha elég kemény!
Lerajzoltam az általam megépített erősítő kapcsolási rajzát! Remélem nem hibáztam!
Ez a kapcsolás működik 20 éve és még sosem volt gond vele! A rajzon pirossal be van karikázva az eredetihez képest hiányzó alkatrészek!
Igazad lehet,enyémet +néztem most tényleg van 100mikroval párhuzamosan 68kohm R.Ami a zener előtéteket illeti +-26Volt tápra méretezve 13V diódák esetén 1,2kohm/1,5W ellenállás kell.Ez 10mA zeneráramot biztosít I=U/R ennyi kell az Ic.nek hogy stabilan működjön.A kivezérléskor ugyanis esik a táp mint tudjuk akár 4-5Voltot is.Ez az érték a zeneren mérve kb.0,5V-ot csökken TL071 áramfelvételét figyelembe véve 3,5mA.A hangszóró bizti nem hülyeség sok régebbi nyugatról hozott erőlködöben alkalmazták ezt a +oldást.Nálam 4Amp.gyors bizti +-36V tápról járó végfok Bd250c tranyója lett zárlatos,pill.alatt kiégett megvédte a leégéstől vidi 50W-os mély hangszórómat.Ilyenkor a kimeneten féltápfesz.g jelenik +kimenetiáram a 10-20Ampert is elérheti Trafótól fűggően.
Tennél fel egy módosított kapcsi rajzot az elgondolásról?
Most építek egy dobozolható verziót, de ezt 35 voltra kell méreteznem. Ja bocsi, már látom tettél fel rajzot... Kicsit lassan frissült az oldal
No,igen...kimeneten alkalmazott bizti erre az egyre jó,a hangszórót valóban megmenti a leégéstől,helyes méretezés esetén,viszont a félvezetőt nem védi meg,az mindig gyorsabb.Azonkívül,mivel csekély ellenállást képvisel,valamivel rontja a damping faktort,ezért minőségi készülékekben nem alkalmazzák,ill nem EZT a megoldást választják.
35voltnál még a 2,7kohm is megfelelő.Ennél feljebb nem ajánlatos menni a táppal,mert instabillá válhat a munkapont,és ajánlott a nagyobb meghajtó(BD 139-140),de a BC 182 akár maradhat is.A 68kohm-os ellenállást valóban érdemes beépíteni,ez ui.nem mindegyik rajzon van feltüntetve!
|
Bejelentkezés
Hirdetés |









"Hogy állítsam műszeresen a nyugalmi áramot?" Egyszerűen. A műszert bekötöd sorosan valamelyik(+/-)tápágba,árammérés üzemmódban,VAGY párhuzamosan rálépsz vmelyik emitterellenállásra feszültségmérés üzemmódban.Kontakthibák miatt utóbbi a biztosabb.A trimmert véghelyzetbe tekerve indítsd be a tápot,mégpedig úgy,h a poti csúszkája a középső tranzisztor(terpesztőtranyó)KOLLEKTORÁN legyen.Ilyenkor ez kinyit,a C-E között a legkisebb a feszültség.Ahogy az emitter felé tekersz,a terpesztőtranzisztor egyre inkább lezár,a kompozit-darlington páros pedig folyamatosan nyitásba megy.Ha minden oké,a trimmer középtáján kell lenni az optimális beállításnak.A 2A-es bizti jó (lenne) a kimenetre,de általában semmit nem ér.Másképpen;a félvezető az az alkatrész,amely bármi módon,akár a saját élete árán is megvédi a vele sorbakötött biztosítékot... 





