Fórum témák
» Több friss téma |
- Ez a felület kizárólag, az elektronikában kezdők kérdéseinek van fenntartva és nem elfelejtve, hogy hobbielektronika a fórumunk!
- Ami tehát azt jelenti, hogy a nagymama bevásárlását nem itt beszéljük meg, ill. ez nem üzenőfal! - Kerülendő az olyan kérdés, amit egy másik meglévő (több mint 17000 van), témában kellene kitárgyalni! - És végül büntetés terhe mellett kerülendő az MSN és egyéb szleng, a magyar helyesírás mellőzése, beleértve a mondateleji nagybetűket is!
Sziasztok autóba szeretnék egy erősítőt csinálni kb 200wattosat ehez kellene valami jó kapcsolási rajz.
Sziasztok!
Egy nagyon érzékeny nyomás szenzorhoz kellene 4V referencia feszültség. A kapcsolásban, amit a neten találtam az MC78LC40-as IC-t használják, de ezt itthon egyik boltban sem találtam. Esetleg tudnátok ajánlani helyette valami mást? Köszi
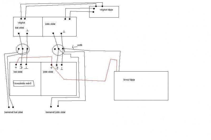
Sziasztok.Van egy házi készítésű végfokom.Akartam beletenni egy-egy kivezérlésmérőt a csatornákra.Tettem bele egy pici trafót hogy,ne a végfokéról menjen.A bementet szabályzó poti közepére kötöttem a kiv.mérőt (ahol a végfokra megy).A poti szélén volt a test.Mikor beindítottam a kiv mérővel a végfoknak kicsi,zajos,torz,erőtlen hangja volt.Mikor levettem a a kiv mérő + kábelét akkor megint jól szólt a vég.Mi lehet a gond??Esteleg az hogy,a trafó - kivezetése a potin kersztül a végfok árnyékolásával(hidegpontal)össze van kapcsolva???Mert csak így tudtam megoldani mert a kiv mérőn a hjideg pont meg tápfesz - ága egyszerre van kötve.Mi a baj???
Milyenre gondolsz??
Már csináltam csak az a gond hogy,paintal és bmb nem enged feltölteni
Hú hát én azt hittem hogy van mellé egy órajel is, akkor ez egy kicsit bonyolultabb lesz.
Órajellel be latcholni aztán egy 555öt a latch impulzusra tenni ami egy darabig nyitva hagyja a kimeneteket. De itt az nem jó sajna. Megkérdezem de, túl egyszerű lenne Szoftveresen nem állítható a hossza?
Itt egy-két segédábra a megértéshez:
LINK_1 LINK_2 És ami a megoldást adta volna: http://osilek.mimuw.edu.pl/index.php?title=Grafika: PS_M11_Slajd9.png A kettőspont utáni szóköz törlendő a linkből, egyébként nem emésztette meg a HE "agya". Tehát PCM-ről van szó az ábrán, amiről kérdeztél.
Halló!
Szeretnék egy Stirling motort építeni hétköznapi tárgyakból ( műanyagflakon...). Hogy fogjak hozzá? Köszi
Állítható! De csak 1-4us között. Szerintem nekem egy 10us már jó lenne
Sziasztok!
Van egy nemhasználatos TV antennám, mit tudnék belőle csinálni? Esetle hangerősítőt? Köszi előre is?
Értem, gyorsan méricskéltem ezt azt. A mellékelt képen levő elvi ábrával sikerült elérnem hogy nagyjából megduplázzam, megháromszorozzam egy pulzus hosszát, a kondi 1nf volt.
Egy rögtönzött négyszögjel generátor volt a bemenet, 2nf kondival már átfedték egymást a pulzusok. Játszani kell az értékekkel. Remélem sikerül megoldani.
Hmm, ez túl egyszerű lenne
Ez nem tenne kárt a PC lpt portjában? Kicsi a kondi, de a bekapcsolás pillanatában rövidzárnak minősül, vagy ez annyira nem vészes?
A stirling motor nem igazán árammal működő eszköz
![]() Én azt javaslom, mivel ez egy elég kényes szerkezet, otthon megtalálható tárgyakból nehéz lesz megépíteni, ezért én meg sem próbálnám. Persze ha ehhez a célhoz kifejlesztett gépeid vannak akkor meg lehet próbálni És a stirling motor hirhedt a nehéz elindithatóságáról, üzemben tartásáról.Egyébként ezektől eltekintve egy hasznos dolog lehet, de sajnos túl kényes..
Jah és nekem pedig az lenne a kérdésem, amit már egyszer feltettem, de figyelmen kívűl csúszott
Szóval a feteknél, hogy lehet kiszámolni a gate-ra kerülő ellenállás értékét?
Az LPTben nem tenne kárt. A rövidzárlat nem probléma, egy-egy kimenetet probléma nélkül a földre lehet kötni, meg egy ellenállás biztos van a kimenetek előtt a nyomtatóport kártyáján/alaplapon.
LPT-ben tényleg nem gond a rövidzárlat? Akkor miért használnak optót? 5V-nál nagyobb feszültség nincs a vezérlőn. Akkor felesleges az optózás rajta? Mert nekem ez volt a mániám, hogy védjük, védjük
Az optocsatoló elsődlegesen galvanikus leválasztást biztosít, úgy működik mint egy biztosíték. Használatával elkerülhető az hogy ha az egyik eszköz rosszul működik akkor az esetleges túlfeszültség nem jut át a másik eszközre hanem az optoban lévő led/fototranzisztor ég ki.
Opto így is jó ha van, kitudja mikor borul bele a kakaó a cnc-be, jól tippeltem hogy cnc? ![]() Ha biztosra akarsz menni akkor köss a kimenetek és a kondi közé egy ellenállást, de én szerintem biztos van beépítve is a számítógépen belül is.
Igen cnc, és már rohan is (egy irányban egyenlőre), egyedül ezzel a jelszélességgel szívom a fogam.
Optó okés, ismerem, de ha a csatlakoztatott eszközben is max 5V van, akkor feleslegesnek tartom. Mekkora ellenállást ajánlanál kondihoz? Ugyebár az befolyásolja a feltöltődés idejét. Úgy tudom, hogy LPT max 10mA-t tud kiadni.
Igen befolyásolja, hosszabb idő alatt töltődik fel ezért később billen át a schmidt-trigger.
Az 5V nem számít, az után meg ott lesz a léptetőmotorokat meghajtó áramkör ami nem 5V szóval az is egy veszélyforrás. Engem megnyugtatna hogyha lenne benne.
Sziasztok!
A kérdésem: -Ezzel a kapcsolással ELKO-kat is lehet vizsgálni? Nem ELKO-kkal rendesen működik(ha jó a kondenzátor),de ha elkot teszek rá,azok mindig folyamatosan világítanak. (Ha a kondenzátor jó ,feltöltődés után a glimm kialszik.Rossznál folyamatosan világít vagy pislog.)
Sziasztok!
Autónkra szeretnék csinálni ledes neont.. minden Eszközöm meg ismi megvan hozzá csak azzal vagyok gondban h hogyan kössem a ledeket(mmint hogy soros vagy párhuzamos)-hogy ugyanakkora fénerővel világítsanak... illtve a led előtét ellenálás értékét nemtudom... ebben kérném a segítségét egy olyannak aki ért ehhez...
Sziasztok!
Újabb kérdés: -Adott ez a kapcsolás. Meg lett építve már kétszer is,működik is rendesen. -Megoldható e valahogyan,hogy ezt a kapcsolást ( egy másik áramkörrel) időzítővel is ki tudjam egészíteni (bőven elég ha 99,90 vagy 60 másodperctől visszafele számlál,és mikor letelt az adott idő,egy LED világít,vagy egy astabilos sziréna megszólal) ?
Üdv!
VQC 10 D kijelzőről kerestem adatlapot de csak ezt találtam egy Cseh levelező listán. Valaki le tudná fordítani mert így semmit nem értek belőle? Esetleg egy rendes adatlap lenne valakinek?
Szia!
Ezt a kapcsolást másodpercenként tudnád léptetni egy négyszögjel generátorral, amit megfelelően a 'léptetés' gomb helyére kötsz. Link négyszögjel generátor Közben a 4511-esek bemeneteit ÉS kapukkal tudod figyelni, hogy mikor érte el mindkettő a 0 -t. Az ÉS kapuk kimenete pl. 5V lesz 00-nál, amelyet továbbiakban felhasználhatsz pl. astabil sziréna bekapcsolásához.
Először azt mérd le, hogy hány volton pukkan el egy led, vond le a 20-25%-át, és nézd meg, (egy másik leden) hogy azon a fesz-en mekkora az átfolyó áram.
Vagy egyszerűen rakd fel a datasheet-jét... Valamint külön aksira akarod, vagy arra, ami a motorháztető alatt bujkál? |
Bejelentkezés
Hirdetés |





Szoftveresen nem állítható a hossza?







