Fórum témák

» Több friss téma
Fórum » JLT-02 analóg forrasztóállomás
Lapozás: OK   42 / 124
(#) Attila86 válasza Zoli_bácsi hozzászólására (») Jún 8, 2009 /
 
Küldd, de nem ígérem hogy azonnal válaszolok. Mostanában sajnos nincs sok időm.
(#) Zoli_bácsi válasza Attila86 hozzászólására (») Jún 8, 2009 /
 
Értem, előre is nagyon köszönöm!

A héten külföldön vagyok én is, a jövőhéten állok majd neki, de ne egyáltalán nem sürgetlek, ha lesz majd időd, megnézed Kedves Barátom.

Üdvözöllek!

(#) Zoli_bácsi hozzászólása Jún 18, 2009 /
 
Sziasztok!

Biztosan vásároltatok már ilyen trafót. Legyen kedves valaki leírná nekem a méreteit? Szélesség, magasság, mélység. Elkezdeném tervezni a dobozt az állomáshoz nagy vonalakban, csak a trafó méreteivel nem vagyok tisztában.

hálózati transzformátor

Tisztelettel köszönöm.

Üdv!
(#) Zoli_bácsi hozzászólása Jún 19, 2009 /
 
Sziasztok!

A Triak A1 A2 lábai felcserélhetők? Még nem volt dolgom triakkal. Tehát például:
A1-24V AC; A2-fűtőszál, és felcserélve:
A1-fűtőszál; A2-24V AC.

Köszönöm.
(#) lapose válasza Zoli_bácsi hozzászólására (») Jún 19, 2009 /
 
Szia!

A triakot vezérelni a G és az A1 elektróda közt tudod. Az mindegy, hogy a terhelés előtte vagy utána van!
(#) Zoli_bácsi válasza lapose hozzászólására (») Jún 19, 2009 /
 
Értem, köszönöm szépen a gyors reakciót! A nyák huzalozása miatt kérdeztem, mert abban az esetben, ha felcserélhető, akkor egyszerűbb a vezető sávokat kialakítani.

Üdv!
(#) Zoli_bácsi válasza Attila86 hozzászólására (») Jún 22, 2009 /
 
Szia Attila86, sziasztok.

Nos elkészült a teljesen végleges NYÁK terv a forrasztó állomás I. kapcsoláshoz. Ez a saját verzióm. Próbáltam nagy gonddal végigcsinálni a huzalozást. Attila86 és Vzoole javaslatai alapján készült. Legutóbb Ők megnézték, azonban utólag egy picit módosítottam a huzalozáson, pusztán praktikusság szempontjából. Attila korábbi javaslata a csillagpontos huzalozást illetően, nem változott. Remélem jó lesz a huzalozás, és működni fog rendesen.

Üdv!
(#) Attila86 válasza Zoli_bácsi hozzászólására (») Jún 22, 2009 /
 
Szia!

Szuper, de már az előző is az volt. (Mármint amit e-mailben küldtél.)
(#) Zoli_bácsi válasza Attila86 hozzászólására (») Jún 22, 2009 /
 
Igen, valóban elküldtem Attilának a tervet. Ide csak akkor volt szándékomban kirakni a kész Nyák tervet, ha meg vagyok győződve afelől, hogy tuti jó lett. Most meg vagyok győzve teljesen. (Mérleg a csillagjegyem, sokat szoktam mérlegelni )
(#) Piszkos hozzászólása Jún 29, 2009 /
 
Heló! Megcsináltam a legegyszerübb, itt a kapcsolások között lévő forrasztóállomást. Most azt csinálja, hogy bekapcsolom, elkezd zűgni a trafó, aztán elkezd halkulni, és a 47 µF os kondenzátor fölrobban. Valami ötlet?
(#) san398 válasza Piszkos hozzászólására (») Jún 29, 2009 /
 
Alap dolgok de hátha ezen bukott meg a dolog: nem lehet, hogy alcsonyabb a feszültsége a kondenzátornak mint ami szükséges, vagy fordított polaritással forrasztottad be ?
(#) Zoli_bácsi hozzászólása Jún 29, 2009 /
 
Összeraktam én is a forrasztóállomást, elsőre beindult, határozottan kapcsolgat. Azonban a felső hőmérsékleti értéket sajnos nem sikerült beállítani. Az R11 minimumon van, ha feljebb tekerem, azonnal elkezd fűteni. A 47R ellenállást cseréltem 150R-ra, így már közelebb vagyok az értékekehez, Bár a felső határt nem is néztem, 360 fokra állítottam a tetejét, azon az intervallumon belül, amin igazából használom. Jó lett a kütyü, köszönet a segítségekért!

Üdv!
(#) Piszkos válasza san398 hozzászólására (») Jún 29, 2009 /
 
2x is próbáltam, polaritást direkt megnéztem, és feszéltségnek is elégnek kéne lenni. Viszont villamos dolgokban nagyon kezdő vagyok, úgyhogy szeretnék segítséget kérni vezetékezés ügyben. Konkrétan: trafóból kijön 2 drót, az bemegy panelon a 2 bemeneti kapocsba.
Van a másik 2x2 sorkapocs. Egyik a thermoelem +, a másik a termoelem - pontja. A másik csatlakozó a pákát fűtő két kimenet. Az jó úgy, ha csak egy drót megy a thermoelem - csatlakozója és a nyákon hozzá kötődő pákafűtő kimenetnek, és az az egy drót van aztán kettéosztva a páka 5 pólusú csatlakózója belső oldalán a megfelelő lábakon? És a kapcs rajzon ugye ez megy a gnd-re. És ez mit jelent pontosan? a trafó másik vezetéke, vagy valamihez még van kötve?
(#) Zoli_bácsi válasza Piszkos hozzászólására (») Jún 29, 2009 /
 
Kicsit kacifántosan magyaráztad el a problémát. Két vezeték megy a termo elemre, két vezeték meg a fűtőszálra. A termo vezetéke polaritás helyes bekötést igényel. ez összesen négy vezeték. A termo elemre is kettő, a fűtőszálra is kettő. Ezeket ne közösítsd semmilyen módon.
(#) vzoole válasza Piszkos hozzászólására (») Jún 29, 2009 /
 
Szerintem közösítéskor visszakötötted a váltakozó feszültségű kimenetet a bemenetre.
(#) Piszkos hozzászólása Jún 29, 2009 /
 
Oké, nem közösítek semmit. De akkor a kapcsolási rajzon a gnd pontosan mit jelöl, hova kell kötni?
(#) san398 válasza Piszkos hozzászólására (») Jún 29, 2009 /
 
Ahogy ManGroove írta ne közösíts semmit! A GND-re megy a hőelem negatívja és a transzformátorról jövő váltó 24V egyik vezetéke.
(#) Zoli_bácsi hozzászólása Júl 3, 2009 /
 
A szabályzó részhez 500mA-es biztosítékot tettem, de állandóan kiég. Nem azonnal, rendszertelen időközönként. Lehet hogy gyors biztit vettem? Azért furcsállom, mivel 350mA-es biztosíték van megadva eredetileg, nálam pedig már a harmadik 500mA-es biztosítékot nyomja el.

Üdv!
(#) banyaiakos hozzászólása Júl 10, 2009 /
 
Sziasztok!
Megépíteném ezt a forrasztóállomást 50W-os cimo féle rezonáns táppal mint anno masterfoxx Bővebben: Link csak én a szabályzó részt meghagynám így ha lehet. Mit kéne átalakítani az ármkörön?
köszönöm
(#) MaSTeRFoXX válasza banyaiakos hozzászólására (») Júl 11, 2009 /
 
Szia!

A tápegységet meg kell méretezned úgy hogy leadjon 24V-ot meg kb 10V-ot(attól függ melyik elektronikát akarod megépíteni) a szabályzó elektronikának.
A triakot ki kell cserélned FET-re (meg kell egy tranzisztoros, zeneres meghajtást csinálni neki hogy kapjon a GATE-n kb 15V-ot hogy teljesen kinyisson), ilyenkor egyenáramot kapcsolsz a pákára.
(#) banyaiakos válasza MaSTeRFoXX hozzászólására (») Júl 11, 2009 /
 
Értem. Azthittem valahogy ki lehetne hagyni az egyenirányitást a páka előtt de hát akkor mindegy... Te még anno 100x160x40mm-es dobozzal csináltad? Próbálom én is minnél kisebbre (szintén hordozhatóság miatt )
Köszönöm szépen
(#) MaSTeRFoXX válasza banyaiakos hozzászólására (») Júl 11, 2009 /
 
Azt hiszem akkora volt a doboz...

Sajnos nem lehet kihagyni az egyenirányítást belőle. Szerintem nincs olyan triak ami bírna 60kHz-et
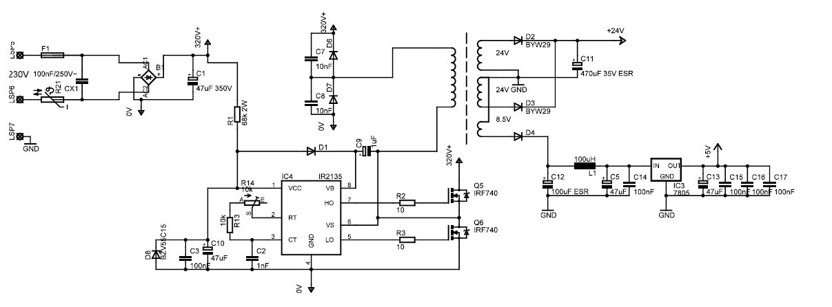
Felrakom ide a tápjának a kapcsolását.
Annyi hozzáfűzni valóm van hogy az IR2153-nál és a rezonáns kondiknál UF4007-es diódákat használtam.
Az egyenirányítónál a pufferkondi legyen nagyobb mint 47µF amit beépítesz. Ez ugyanis annyira melegszik így egymagában hogy emiatt nem nagyon lehet használni az állomásomat. Legyen 100µF vagy inkább 2db 47µF ami talán jobb is.

Vasmagnak elég az ETD29.

pakatap.jpg
    
(#) banyaiakos válasza MaSTeRFoXX hozzászólására (») Júl 11, 2009 /
 
Nekilátok a NYÁK tervezésnek... Ez lesz az első kapcsitápom. Valahol el kell kezdeni Ahogy olvastam 50W-nál nincsenek olyan nagy buktatók...
köszönöm
(#) Akashi hozzászólása Júl 14, 2009 /
 
Üdv Mindenki.

Nekiállok egy forrasztóállomás építésének. Mivel anyagi lehetőségeim nem korlátlanok igy erre Bővebben: Link a pákára esett a választásom. Olvastam róla hogy egész jó.
Van egy 18V trafóm (de majd áttekerem mert hiperszil)
Én triak helyett relére gondoltam, csak azt nem tudom hogy vezéreljem.
Valaki tudja hogy ennek a pákának a thermoeleme milyen értékeket ad le különböző hőmérsékleteken? Mert adatlapot nem találtam hozzá. Vagy hogy lehetne nagyon egyszerűen relés szabályozást csinálni neki?
(#) Bari- válasza Akashi hozzászólására (») Júl 14, 2009 /
 
Szia

Szerintem inkább építsd meg Attila 86 által tervezett forrasztóállomást kijelzős rész, trafó és páka nélkül kb 1500-2000 ft-ból megépíthető. Én ugyan ilyen pákához építettem meg a forrasztóállomás 2-t és gyönyörűen működik, csak még dobozt kell gyártanom hozzá.

Bari
(#) banyaiakos válasza Akashi hozzászólására (») Júl 15, 2009 /
 
RELÉ!
Mekkora ötlet Megspórolnám az egyenirányítást és a fetes kapcsolást is. Így talán még kisebb helyet is foglalna... Vagy nem jo ötlet?

Mod: mégvalami, a 7805 in lábát nem lehet a vezérlő IC tápjára tenni?
(#) lapose válasza banyaiakos hozzászólására (») Júl 15, 2009 /
 
Szia!

Jó minőségű relé kell az biztos. Egyszer egy keltető hőfokszabályzóját csináltam relével szükségből, hát pár napi üzemelés eléggé megviselte szegényt. Csúnyán beégett, pedig kb. 1A-t kapcsoltam, és két 16A-es pogácsája volt.
(#) Akashi válasza lapose hozzászólására (») Júl 15, 2009 /
 
Szóval relé nem jó? Egy mikrosütőből kioperált 24 V 16A-es relét gondoltam neki. Kis kék izé.
Egyébként nekiálltam a doboznak, ebbe kell méreteznem a nyákot. Egy kiszuperált tápegység volt.
A hűtőbordát elteszem jó lesz még a labortáphoz, csináltam neki előlapot alulemezből...10cm*8.5cm, még csinositani kell de remélem szép lesz.
A trafó teljesitménye talán elég lesz, csak át kell tekernem mert jelenleg 18Voltos.

Kép010.jpg
    
(#) Akashi válasza Bari- hozzászólására (») Júl 15, 2009 /
 
Kijelzővel nem akarok bajlódni egyenlőre, majd ha jól szuperál a kütyü.
A páka thermoeleméről senkinek sincs infója?
(#) (Felhasználó 5823) válasza Akashi hozzászólására (») Júl 15, 2009 /
 
Szia!

Itt van egy kész project, én így csináltam meg. 3000Ft volt az egész! Ez az Attila féle forrasztóállomás 2. Bővebben: Link
Következő: »»   42 / 124
Bejelentkezés

Belépés

Hirdetés
XDT.hu
Az oldalon sütiket használunk a helyes működéshez. Bővebb információt az adatvédelmi szabályzatban olvashatsz. Megértettem