Fórum témák
» Több friss téma |
- Ez a felület kizárólag, az elektronikában kezdők kérdéseinek van fenntartva és nem elfelejtve, hogy hobbielektronika a fórumunk!
- Ami tehát azt jelenti, hogy a nagymama bevásárlását nem itt beszéljük meg, ill. ez nem üzenőfal! - Kerülendő az olyan kérdés, amit egy másik meglévő (több mint 17000 van), témában kellene kitárgyalni! - És végül büntetés terhe mellett kerülendő az MSN és egyéb szleng, a magyar helyesírás mellőzése, beleértve a mondateleji nagybetűket is!
Igazad van
. Ugyanakkor, ha a STK4050-et választom az jobban fogja bírni a hajtást 150W-on, mert 200W-os. Az STK4048-as pedig csak 150W-os és mindig csutkán lenne. Szerinted?
Egy régi erősítőben cserélnék kondenzátort, de a rajta lévő adatok alapján nem tudom milyet vegyek: az első egy előerősítőben van: elyl 10+10 ľF 350/250 v-/665 tgl 9225, a másik valószínü egy tápszűrö 50+50 ľF 450/500v -25+70°C. Hol lehet ilyet találni?
Szerintem a 200W-os is elég sokszor lenne csutkan de végül is ebböl a szempontbol igazad van. Lehet hogy csak az erősebbel járnál jobban.
Sziasztok!
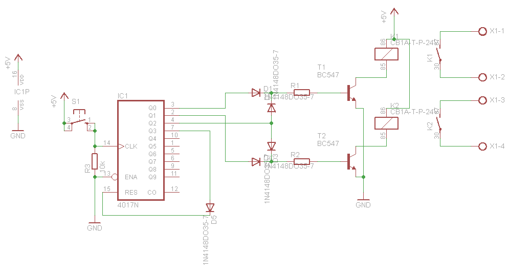
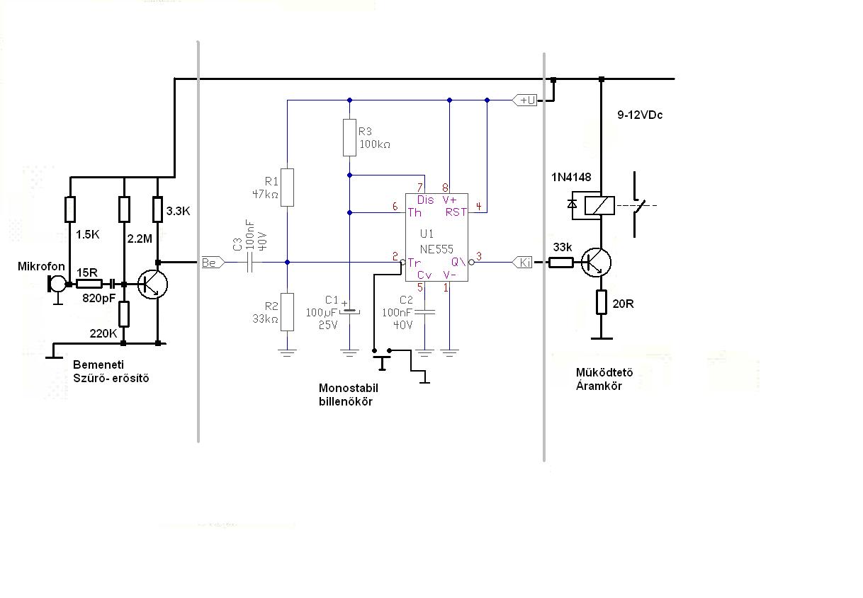
Itt van ez a kapcsolás, az imént alakítottam át. Kérdések: Ez így jó? Vagy az ic tápfesze befolyásolhatja a clock-ot? Valamint már említettem, hogy szegmensenként (és pontonként) 4 db párhuzamosan kötött ledet szeretnék. Ennek tudatában: A HC541-et lecseréljem tranzisztorokra, (ha igen akkor hogy?) vagy pedig hagyhatom úgy ahogy van??
Szia!
A 74HC541 kimenete -az adatlapja szerint- max 35mA -t bír el. A 4 led kb. 80mA lenne. Az IC helyett célszerű tranzisztoros megoldást alkalmazni. Minden egyes szegmensre kell egy tranzisztor, oly módon ahogy a csatolt képen láthatod.
Sziasztok
Szeretnék egy egyszerű adó-vevő modult összeállítani, 2 db optokapuval. Időmérésre szeretném alakalmazni. Több cikket is végigolvastam és lenne pár kérdésem. 402 méteres hatótávolságot szeretnék áthidalni, nem tudom erre elég lenne Aurel TX-4Msil adó és Aurel BC-NBK vevő modul. A jel amit elszeretnék küldeni 1 optokapu adná. ez indítaná a stoppert és utána a 402méter végén levő adó adná a másik jelet ez állítaná meg a stoppert. Optokapukról is kérdeznék CNY70 -re nem láttam bekötést ennek a működési elvére lennék kiváncsi, vagy ha ez nem lesz jó akkor fototranzisztor fotodióda párosra gondoltam a kapu megoldásához. A kapu kb 3.5 méter széles lenne. Előre is köszönöm ha valaki tud segíteni.
Nem fordítva van visszatéve a lapát? (Tudom, triviális, de előfordul.)
Szerintem ez se lesz tökéletes megoldás, mivel a rajz külön felhívja a figyelmet, hogy buffert kellene használni. Ha csak tranzisztorokat használna, és ha a PIC program bufferes megoldásra van megírva, akkor valószínűleg csak egy-egy pillanatra felgyulladnának a LED-ek (valószínűleg nem is látszana).
Két lehetőség van: 1. Csak tranzisztor, ahogy norby1 javasolta, ekkor a PIC programot át kell írni 2. tranyó plusz 74HC541 együttesen (az IC-k kimenetét a tranzisztorok bázisára kötni (ellenállást nem szabad itt se kihagyni). És még egy észrevétel. Azt se szabad elfelejteni, hogy a PIC mind az anódot és mind a katódot kapcsolja, azaz duplán kell tranzisztorozni. Én a kijelző katódjánál PNP tranyót használnék ha nem akarnám a kódot módosítani (az anódhoz jó az NPN). De én inkább tranyók helyett ULN2803-t es UDN2981-et használnék. Kevesebb alkatrész, nem kell bázis ellenállás, ergo egyerűbb nyák, 500 mA, stb.
Sziasztok!
Egy egyszerű problémára keresek megoldást, ezért nem szeretnék külön topikot nyitni: Adott: - 2 LED (legyen: piros és zöld) - 1 nyomógomb - 1 kapcsoló A kapcsoló egy tápegységet kapcsol, ez biztosítja a LED-ek tápellátását. (Van úgy, hogy napokig nincs bekapcsolva) A LED-ek működtetése pedig a nyomógombbal történik, a következő képpen: 1. nyomás: piros LED folyamatosan világít 2. nyomás: zöld LED folyamatosan világít 3. nyomás: a LED-ek egyszerre világítanak 4. nyomás: sötét van ![]() Vagyis 1 nyomógomb --> 4 funkció. (Semmiféle programozható hókuszpókuszra nem gondoltam, kizárólag: IC, kondi, tranyó, ellenállás) És, hogy egy kicsit megfűszerezzem a dolgot, a kapcsolót lekapcsolva, majd napokkal később bekapcsolva, ugyanaz az üzemmód jöjjön vissza, mint amin kikapcsoltam. A LED-ek és a 4 üzemmód csak példa volt, tehát akármit lehessen vele kapcsolni, vagyis én minden üzemmódhoz egy tranzisztort képzelek el, csak azt nem tudom, hogyan lehetne mindig tovább lépni (valami léptető vagy számláló IC), illetve memóriával ellátni a dolgot. (nyilván valami aku vagy kondi kell hozzá) Minden segítséget köszönök! Üdv: zoka.
Tehát akkor ez csak egy szabvány, különösebb jelentőséget nem kell tulajdonítani neki. X2 szabványú kondi 5kV impulzus feszültséget kell elviseljen, az Y2 meg 2,5kV-ot.
Egyébként egyik sem okozhat áramütést, azaz egyiknek sem szabad átütnie. X2 nagyobb kapacitású Y2 meg kisebb. köszi
Azt hiszem előttem szólóhoz csatlakozok! Én AVR párti vagyok, Topi "8 lábbal" cikkei alapján nagyon könnyen össze lehetne állítani egy ilyen programot. 500ft-ből ki is jönne, egy 8lábú alkatrész...
Hát szomorú vagyok
Azt hittem, anélkül is megoldható. Valójában ahhoz meg kéne tanulnom PIC-et programozni + kellene egy berendezés, amivel "beleégetem" a dolgot" Csak nekem annyira gagyinak tűnik ez a valami, hogy luxusnak tartom ehhez a PIC-et Nem lehetne esetleg valami Johnson-számlálóval CD4017 vagy valami Mert, ha a folyamatos feszültség biztosított, akkor meg is marad, ott ahova lépett
De ha valami akku folyamatosan biztosítaná az áramellátást akkor sem ?
Na ha máshogy nem megy, lehet, hogy el kellene kezdenem PIC-ezni, de azért még kicsit gondolkodok, hátha valahogy megoldható Köszi
Nézegettem ezt a "Nulláról a robotokig - PIC Mikrovezérlők I rész" című műsort
De így első nekifutásra reménytelen Hát egyenlőre maradok a "billenőkapcsolóknál", aztán majd talán egyszer Viszont a szekrény mélyén találtam egy régi futófényes kapcsolást, aminek ha biztosított az áram, akkor már csak azt kell megoldani, hogy ne az órajel "vigye" hanem én. Talán ez is megteszi
Ezt nem a viccek -mókás történetek topicba szeretted volna írni?
Szia
Köszönöm a csatolt rajzot! Egy kérdésem lenne: Mi indítja az 555-öst? Honnan kap tápot? (írtam, hogy helyhiány miatt nem akarok trafót+tápegységet)
Sziasztok!
Valaki olyat keresek, aki jobban ért az elektronikához... Úgy gondolom a leg jobb helyen járok.. Szóval, szeretnék építeni egy tranzisztoros tapskapcsolót.. A kapcsolási rajzot keresek topicban egy fórumtárs segített a rajz átalakításában, hogy a tapskapcsoló időzített legyen.. No már most, az a helyzet, hogy az eredeti kapcsolásban nem vehető ki pontosan az ellenállás értéke egy ellenállásnak.. A tranzisztoros1 az eredeti rajz a másik az átalakított.. Az eredeti rajzon a mikrofon után a T1 bázisa felé a 820pF-os kondenzátor előtt az ott 15R vagy 1.5K ? Valaki meg tudná mondani? Valamint azt, hogy a mikrofonnak kondenzátor mikrofon kell? Vagy milyen? Előre is köszönöm! Üdv!
Azt a 15 ohm-ot akár el is lehet hagyni.
A mikrofon piezo kapszula legyen.
Szia!
Köszönöm szépen! Ez a Idézet: hogyan néz ki? „piezo kapszula” Mikben használják? Még sohasem halottam róla.. Közben megnézem a Googlében hátha találok valamit.. Üdv!
Hello!
A megoldás, majdnem jó. De ha szabad kicsit belebeszélni... - A CLK bemenetre, prellgátlás kell, mert így a gomb megnyomásakor, a kontakthiba miatt számláló, "annyit számol, amit éppen akar". - A D5-re nincs szükség, viszont nincs a számlálónak alaphelyzetbe állítása bekapcsoláskor (ha ez egyáltalán kell) és nincs "4. sötét üzemmód". (Azaz a RESET a Q4-ről kellene hogy menjen. - A relékre gyakorlatilag semmi szükség, tekintve, hogy csak valami Led-et fog működtetni. - Az infó tárolását, úgy is meg lehet oldani, hogy a CD4017 mindig kap tápfeszültséget, a Led-ek, viszont csak a kapcsolókon keresztül kapcsolódnának be. A VAGY kapu után emitterkövetőt alkalmazunk, Emitterbe a diódát+ellenállást, amit aztán a testre kapcsol a kapcsoló. üdv! proli007
Hello!
Lánykori nevén ez az Elektret mikrofon. (és minden vacakban ma ilyen van) Egyébiránt a beültetési rajzon jól látható, hogy az ellenállás 1,5kohm-os. üdv! proli007
Szia!
Köszönöm! Én is 1.5K ra tippeltem.. össze is van rakva, de valamilyen okból nem működik.. Holnap ha letudtam a dolgomat ránézek a dologra.. Ma már nem volt kedvem.. Üdv!
Két bites bináris számláló pont ezeket az állapotokat adja egymás után: 00-01-10-11-00...
Például egy 74HC93-as IC-vel meg lehet csinálni. A nyomógombbal órajelet adsz a CP0 bemenetre, a Q0 és Q1 kimenetek pedig vezérelhetnek tranzisztorokat. A Q2 és Q3 kimeneteket nem kell használni. A Q0 kimenetet összekell kötni a CP1 bemenettel, az MR1 és MR2 engedélyező bemenetek közül pedig legyen legalább az egyik alacsony szinten. A 74HC93-nak állandó táp kell (az IC egyben "memória" is, tartja az állapotot), a kapcsolóval a tranzisztorok tápját kapcsolhatod.
Barkácsoltam egy rajzot:
Helló ! Valószínűleg bennem van a baj de nem értem mit szeretnél. Egyszerű infra adó vevővel 402 méter áthidalni nem lehet. A 100 méteres infra kapuk 100000.- Ft körül vannak. Amit nem értek még ,hogy a 402 méteren a fény terjedési sebességét akarod mérni ? És miért pont 402 méter?
Lehet,hogy kapisgálom, ez egy gyorsulási versenyre kell?
A CNY70-re A Google kereső ezt adta a sok közül:
Sziasztok!
Valaki el tudná nekem mondani hogy mi is az a "ellenálás hálózat"?
Takarékos megoldás.
Kell pl. 8 vezetéket 8 darab 10 kiloohmos ellenállással tápra húzni. Ekkor 8 darab ellenállást kell beültetni és 16-ot fúrni, forrasztani. De legyen egybeöntve a 8 ellenállás az úgyis összekötött 8 láb helyett csak 1. Összesen tehát 1 alkatrészt kell beültetni 9 fúrással, forrasztással. Persze lehetnek az ellenállások sorba vagy létra szerűen is kapcsolva, és nem feltétlenül azonosak. |
Bejelentkezés
Hirdetés |




. Ugyanakkor, ha a STK4050-et választom az jobban fogja bírni a hajtást 150W-on, mert 200W-os. Az STK4048-as pedig csak 150W-os és mindig csutkán lenne. 









