Fórum témák
» Több friss téma |
- Ez a felület kizárólag, az elektronikában kezdők kérdéseinek van fenntartva és nem elfelejtve, hogy hobbielektronika a fórumunk!
- Ami tehát azt jelenti, hogy a nagymama bevásárlását nem itt beszéljük meg, ill. ez nem üzenőfal! - Kerülendő az olyan kérdés, amit egy másik meglévő (több mint 17000 van), témában kellene kitárgyalni! - És végül büntetés terhe mellett kerülendő az MSN és egyéb szleng, a magyar helyesírás mellőzése, beleértve a mondateleji nagybetűket is!
Tudom, 0,36mW.
De ezen kívül 2Ft-al olcsóbb lenne az áramkör, meg... :hide: ...meg tudom hova menjek
koszi, jo a rajz!
ha kesz a bringa hozza ki is probalom ugy, aztan majd ha megy akkor elgondolkozok valami vesztesegmentes szabalyzason de az meg odebb van.
Köszi!
Akkor azt meghagyom Bár szimulációba nem hiányzik
Sziasztok!
Véletlen SMD IC-t vettem, és nem tudom, hogy hol kezdődik a láb kiosztás. Leírás szerint jelölve van egy karikával, de ezen nincs semmi. Tudnátok segíteni? Talán egy támpont lehet, hogy az egyik hosszanti felső éle le van törve 45°fokban.
Az a "bázisoldal" azon van az 1-es láb.
Köszönöm!
Rajzolhatom át a nyákot. SMD IC-nél már macerás egy zsinort elvinni két láb között.
Szia!
Ezt lerajzoltam magamnak én is Multisimbe, korrektül működik, viszont csak az R1 és C1 nélkül. Ha azt is berakom, az blokkolja az egészet, és nem reagál a gombnyomásra. Gondolom ez az R1 C1 csak azért kellene, hogy kikapcsolt táp mellet, amikor az IC még kap áramot egy külön tápból, akkor ne reagáljon a gombnyomásra. De gondolkodtam egy olyan megoldáson, ami a képen van, hogyha nincs táp, akkor a tranzisztor bázisára nem jut fesz és nem működik. Nem tudom, ez így jó lehet-e ? Köszi!
Azért köszönöm, hogy foglalkoztál vele!
Az akksi minek???
Sziasztok! Nekem egy olyan áramkör kellene amivel 2.4V-ból elegendő feszültséget tudok biztosítani 6 db párhuzamosan kötött fehér LED-nek. Ezt hogyan lehetne megoldani?
Az aksival biztosítanám az IC folyamatos tápellátását, hogy a legközelebbi bekapcsolásnál tudja, hol tartott.
Persze sokkal elegánsabb lenne valami memóriaféle, aminek tartalma áram nélkül is megmarad. :yes: És még eszembe jut, hogy ez lenne jó, az lenne jó, és a végén tényleg a PIC az egyedüli járható út.
Helló!
Hogy kell fóliakondenzátort készíteni házilag? Köszi
Sziasztok!
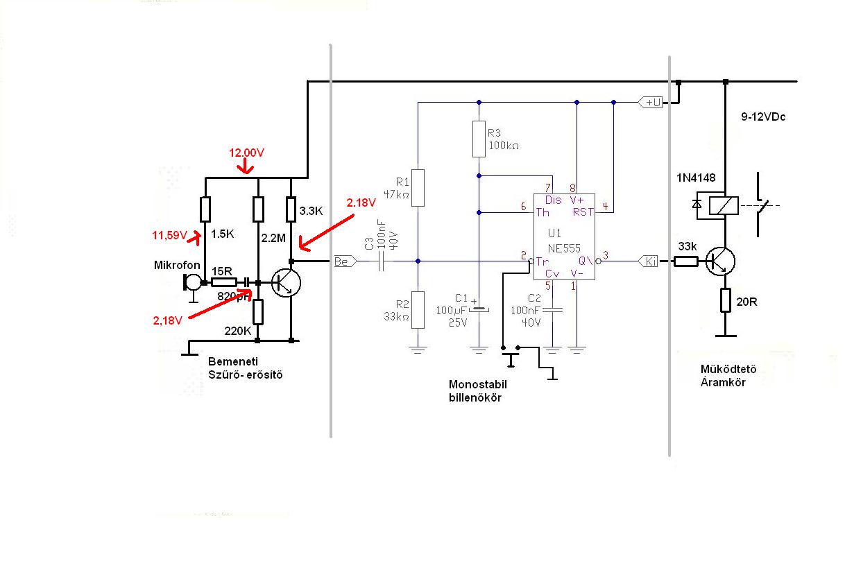
Megépítettem ezt a kapcsolást, minden működik rajta de maga a "taps kapcsoló" nem.. :no: Nem értem mi lehet a gond, annyira minimális az alkatrész hogy működnie kéne.. De nem teszi.. Méregettem, a mikrofon jó, minden jó helyen van.. A rajzon mellékelem a mért feszültségeket.. Ha valaki tud segíteni, kérem segítsen.. Előre is köszönöm! Üdv!
Ajánlom próbálgatásra a közös bázisú alapkapcsolás megépítését: LINK
Egy réteg szigetelő nájlon, folpack;
rá egy réteg vezető alufólia ( fegyverzet ), rá mégegy réteg szigetelő, rá a másik réteg vezető. A fegyverzetek ne érjenek össze, azaz kisebbek legyenek a szigetelőknél.
Hehez már nekem késő van, hol a bemenet, az egyik végét látom a másikat nem, de nem néztem olyan nagyon..
Majd holnap frissen.. Valami műveleti erősítővel nem lehetne jobb eredményt elérni? Nekem fontos lenne a nagy érzékenység... Korábban építettem egy mikrofon előerősítőt, de nem tudom hogyan szűrjem ki hogy csak a magas hangokra reagáljon? Vagy csak sorosan egy kondenzátor mint a rajzon? Ez van nekem megépítve.. Üdv!
A tranyó kollektorellenállását cseréld ki 3.3k-ról 10k-ra, és az R1 legyen 56-62k közti érték. A bázis-test közti 220k ellenállást cseréld ki trimmerpotira a kisérletek idejére, és ezzel állitsd be az érzékenységet.
De az egész kapcsolás csak játék, komoly szűrés nélkül nemsokat ér. Ifjúkoromban a csajomat kápráztattam el egy ilyen kapcsolással, volt amikor éjszaka minden jel nélkül felkapcsolódott, a tápfesz szűretlensége miatt..... :yes: :yes:
Szia!
Köszönöm! Feltételezem neked az "r1" ellenállás a mikrofon és a tápfesz közötti 1.5K-s ellenállás? Üdv! Mekkora mértékű szűrés kéne ehhez? Én úgy tervezném, hogy a hálózati 230V ról valami osztóval hajtanám mint egyedek a LED-et, vagy nem jó ötlet?
Direkt nagy R betűt irtam, ez az 555 2-es lábára kapcsolódó 47K ellenállás. A 2-es láb ha a tápfeszültség 1/3 részénél kevesebb feszültséget kap inditja az időzitést. Ha az R1-et növeled közelitesz ehez a határhoz, a tranzisztor a 100nF-on keresztül könyebben letudja ez alá vinni a feszültséget, ergo érzékenyebb lesz.
A vázolt tápellátást nem tartom jó ötletnek, márcsak a hálózati zavarok miatt sem, az életvédelmi kérdésekről nem is szólva.
Helló !Néhány nappal ezelőtt Valaki közöl egy linket ahol a Hobbi Elektronika füzetek illetve nagyon sok elektronikai szakkönyv hozzá férhető volt. De mivel djvu fájl volt nem tudtam letölteni. Most már meg van a letöltéshez szükséges program de most nem találom a fenti linket. Ebben kérem a segítségeteket.
Köszönettel: nagy hoho.
Szia!
Bocsi, tegnap nem kapcsoltam, hogy van R1-is.. Az érintésvédelmet tudom hogy semmihez sem szabadna nyúlni.. A zavarok mekkora mértékben nagyobbak mint pl egy Trafótól vagy kapcsolóüzemű táptól? Üdv!
Sziasztok!
valamelyik nap elgondolkodtam rajta, hogyan működnek a parkolóházakban lévő fizetős kapuk, sorompók... Ugye megállunk, amikor be akarunk menni, kapunk egy mágneskártyát, majd kifelé menet annak alapján, hogy mikor jöttünk a kártya kikalkulálja az összeget, illetve a gép. Nem is ez a lényeg. Multkor csak úgy próbaképpen gyalog mentem egy ilyen sorompóhoz megnyomtam a gombot, ami hatására ki kellene adni a kártyát, de nem történt semmi. Engem az érdekelne, hogy milyen elven, vagy hogy érzékelik ezek a rendszerek, hogy ki-mivel van ott? Gyalogosan vagy gépjárművel...
Csak tippelek. Egy fénysorompó van valahol felszerelve, ahol a kocsi orra megáll. Ennek, és a nyomógombnak a jelét a berendezés egy "AND" kapuval összekapuzza. Tehát csak akkor történik nyomtatás, ha mindkét feltétel teljesül - szerintem...
Üdv.: SzervízMacska
Rengeteg lehetőség van erre még!
Valamelyik parkolóházban meglepődve tapasztaltam, hogy még a rendszámomat is rányomtatták a kapott parkolójegyre. Kifelemenet gyalog kellett fizetni, de a sorompónál kártyát nem kellett leadni, hiszen a sorompónál a kamera azonosított rendszám alapján, hogy már fizettem, így egyből kiengedett. Ill van Bp-tétényben egy szűk aluljáró, ahol lámpa engedi autókat vagy egyik, vagy másik irányba. Mint kiderült, rá kell gurulni autóval a lámpa melletti fehér vonalra, és akkor érzékel a lámpa, hogy van várakozó, és (kis logikával is megfűszerezve) ez alapján vált a lámpa. Ott pl az aszfaltban van egy indukciós érzékelő valószínűleg. És még ki tudja, hogy hány módszer lehet az autó felismerésére...
Értem, köszönöm mindkettőtöknek a választ. Csak valamelyik nap egy ilyennel szembe várakoztam és elgondolkodtam, hogy működhet a rendszer...
Hello!
Nem vagyok profi hangszórók terén és szerintem kezdő a kérdésem is. Az van, hogy vettem használtan 1 db számítógép hangszórót. Sikerült beüzemelni és szólt is rendesen egymagába. De mikor rákötöttem egy régi 10W-os hifi hangszórót(amivel előtte semmi baj nem volt) mind a két hangszóró nagyon halkan szólt. Akitől vettem azt mondta hogy nála jól működött, de azt is mondta, hogy kis cool sound hangszórókat rákötött és amikor feltekerte a hangerőt elkezdtek füstölni. Kérdésem, hogy mitől halk? Hallottam olyat hogy esetleg az ohm miatt lehet de hangszóróra az van írva hogy 4/8 ohm a hifi hangfalra pedig 4 ohm.
Utánanéztem és az STK4050 kevesebbet diszipál, mint az STK4048.
STK4048: (min 150W) Thermal resistance qj-c 1.2 °C/W STK4050: (min 200W) Thermal resistance qj-c 0.95 °C/W Ebből megálapítható, hogy az STK4050 kevesebbet fog diszipálni, még ha kiis van hajtva XD.Köszönöm szépen a segitséget mindenkinek, bár az STK4050-ről még mindig nemsokat hallottam
Elég bonyolult a megfogalmazás, de.
Kérdéseim a következők: -Mekkora a hifi, vagy erősitő inpedanciája, amivel meghajtotad a hangszórókat? -Sorosan, vagy párhizamosan kötötted-e be a hangszórót, vagy két különbözőt kötöttél sztereóba egy hifire/erősitőre? |
Bejelentkezés
Hirdetés |




De ezen kívül 2Ft-al olcsóbb lenne az áramkör, meg... :hide: ...meg tudom hova menjek


