Fórum témák
» Több friss téma |
- Ez a felület kizárólag, az elektronikában kezdők kérdéseinek van fenntartva és nem elfelejtve, hogy hobbielektronika a fórumunk!
- Ami tehát azt jelenti, hogy a nagymama bevásárlását nem itt beszéljük meg, ill. ez nem üzenőfal! - Kerülendő az olyan kérdés, amit egy másik meglévő (több mint 17000 van), témában kellene kitárgyalni! - És végül büntetés terhe mellett kerülendő az MSN és egyéb szleng, a magyar helyesírás mellőzése, beleértve a mondateleji nagybetűket is!
Tehát Pl. a 8 ellenálásos hálózatnak 9 lába van, 1 be és 8 ki?
A rajzon logikai áramkörökkel megoldva látható a probléma megoldása, meg egy eeprom ami tárolja az éppen aktuális állapotot, ha a táp megszűnik benne marad a gigantikus mennyiségű adat. Bekapcsoláskor meg visszatölti a flip-flopokba.
Persze biztos követtem el hibát, ha valaki talál kérem szóljon, lehet poénból megépítem egy napon. Konklúzió: - pic-el/avr-el egyszerűbb - nem vagyok komplett :idiota: Szerintem ha egy kollégát megkérsz a fórumon, egy vagy több korsó sörért biztos felprogramoz neked egyet
Az ellenállás hálózat nem feltétlenül jelenti felhúzó ellenállások sorát vagy r-2r lépcsőt.
Ellenállás hálózat az 1.GIF képen látható. Egzotikus értékű ellenállások kialakítására, feszültség osztásra használják. De elektronikát tanulókat is szoktak bosszantani vele, általában ennél nagyobb bonyolultságúakkal. r-2r létra a r2r.jpg képen látható. Leginkább D\A konverterekben használják. Ellenállás sor pedig a sor.jpg képen, fel/lehúzó ellenállásokként alkalmazzák.
Aha az lesz az
,, a rádió adó vevő a távolság áthidalásra kellene a fotodióda meg rajt, cél kapunak.Vagy ha van valakinek jobb ötlete szívesen venném.
Szerintem még nem elég bonyolult!
De kíváncsi volnék rá, hogy tudna-e valaki egyszerűbb (és olcsóbb) elektronikus megoldást, mint amit a 466280-ban rajzoltam. Egyszerűbb megoldás a három kapcsoló lenne (az egy nyomógomb és egy kapcsoló helyett), azok "mechanikus tárolók", még a táp megszűnte után is "tárolják" az állapotot (az én megoldásomnál ezt egy akkuval kellene biztosítani). Csak a mechanikus kapcsolós nem felelne meg a "feladat kiírásának".
Üdv Mindenkinek!
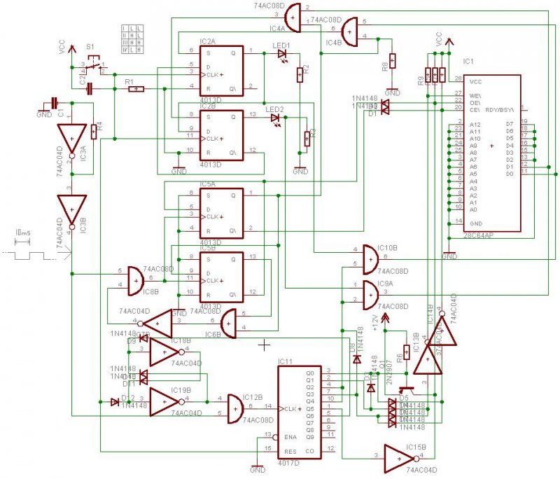
Látom többféle (PIC mentes) megoldás is érkezett a problémámra. Minden segítséget köszönök! Egy hozzászólásban válaszolnék: kiskacsa2009! A terv egy 4017-en alapul, ez tetszik! Ha nem gond, proli007 javaslatait is itt "elemzem" ![]() Először is ez a prellgátlás pontosan hogyan valósítható meg, ugyanis valóban nem lenne jó, ha gombnyomásra futófény jönne elő ![]() A sötét üzemmód is kellene, egészen pontosan így működjön: off > LED1 > LED2 > LED1 + 2 > off ... Relé most valóban nem kell, csak 1W-nyi LED-et kell kapcsolni, tranzisztorok megoldják. Kedves proli007! Ezeket az Általad javasolt módosításokat (prellgátlás, 4. üzemmód) ha betudnád nekem akár paintbe is rajzolni, azt nagyon megköszönném. De csak ha időd engedi kendre256! Ez nagyon jó így. Talán még egyszerűbb, mint az előző Sajnos nem tudom leolvasni, hogy mi történik, de gondolom mind a 4 üzemmódot tudja. Azokat a lábakat amiket nem kötünk be, azokon is számolgat? Tehát előfordulhat, hogy nyomkodom, mint a hülyegyerek, és nem csinál semmit, meg kell várni, míg elszámol 15-ig, vagy valahogyan visszaáll? Tudom buta kérdések, de én meg még butább vagyok hozzá feki00! Ezt most nekem rajzoltad ? Hát ez halálos ![]() Köszi szépen, de ennyit munkálkodni vele.... ![]() De amúgy biztosan jó, én hibát nem tudok keresni benn. És ez az EEPROM pedig megjegyzi ezt a sokk terrabyte-nyi információt, még elem se kell hozzá. A viccet félretéve tényleg köszi, hogy ennyit foglalkoztál a dologgal. Ha azt nem is nézem, hogy drágább, de mindenképpen több helyet foglal el, mint az egyszerűbb megoldások. De a legnagyobb gondom, hogy mire ebből nyák lenne, arra beköszöntene az ősz (számomra épp olyan mint a PIC, túl bonyolult) ![]() Még egyszer köszönök minden ötletet! Ezt a mini számítógépet kihagynám, de az első 2 ötlet már inkább megvalósítható számomra is. Még ezeken gondolkodok. Üdv: zoka.
Üdv mindenkinek!
Megépítettem próbapanelre a képen látható kapcsolást egy kis módosítással. Az 555-ös részét kihagytam belőle, mert úgy gondolom (nem biztos, hogy jól), hogy ha én érintgetem a 14-es lábra csatlakoztatott vezetéket a +hoz, akkor minden érintésre "ugrana" egyet. Még változtattam rajta azt is, hogy a 4017-esen nem megy több kivezetés a ledekre, hanem mindegyikre csak egy. A kérdésem az lenne, hogy miért nem akar váltani?
Helo
Egy lehúzó ellenállás és egy 100nf kondit a táp felé kell tenned a 14es lábra és úgy érintgetni a táphoz. Akkor talán működni fog.
Tehát kössek sorba az elemmel egy ellenállást, meg egy 100nf-os kondenzátort? (Nem nagyon tudom, mi az a "lehúzó" ellenállás.)
Így csináld meg. Meg persze ellenőrizd a kész kapcsolást lehet hogy valami mást elvétettél.
Vagy tegyen még egy kapcsolót.
nem frissitettem az oldalt, csak már mikor átrajzoltam, gondolom nem baj, ha felteszem.
A be nem kötött lábakon vannak jelek, de az nem zavar téged. A felhasznált lábakon mindig csak a 00-01-10-11 kombináció van, és mindig van változás. Mikor a "felette" lévő bitek változnak, akkor is ugyanazok lesznek az alsó biteken az állapotok.
Nézd meg a csatolt képen, hogy az utolsó két biten ismétlődnek az állapotok, miközben a számláló 0-tól 15-ig lépeget felfelé. (Ugyanaz, mintha egy 0-tól 9-ig számoló helyett egy 00-tól 99-ig számláló utolsó számjegyét néznénk. 09 után egy-nulla, egy-egy, egy-kettő stb. lesz, vagyis az utolsó számjegy mindig 0 és 9 között változik, függetlenül attól, hogy az első számjegy tizen, huszon, harminc, stb. Ugyanez van csak binárisan.)
Köszönöm freki00-nak és neked is a segítséget! Végül is a te verzióddal csináltam. Működik!
Szia
Nem vita képppen de, írtam: Bővebben: Link A venti a beépített elektronikával az ügyfél WC-jében van. Nem akarok oda-vissza utazgatni.
Bocsánat! feki00-t akartam írni!
Sziasztok!
egy BMW gepkocsibol kivett generatort szeretnek felhasznalni 12Voltos olomzseles aksi toltesere, ugy hogy valami szobabiciklivel tervezem megforgatni a szukseges 800-1200RPM fordulatszamra. (Kondizas es alternativ energia egyben, a 12Voltos rendszeremmar keszvan hozza igy energiat is sporolnek. Nappal napelemmel toltom az aksit, de jolenne ha lenne egy alternativ toltesi lehetoseg ezert szeretnek generatort hasznalni. ) Tul sok amperre nincs szuksegem, de a generator amit talaltam max 80Amperes kimenettel rendelkezik es rajta van a toltesvezerlo is. Egy gondom van vele, hogy nem szimplan 2 vezetek-et kell rakotni hanem 3-at. A fem vazon van a fold (aksi -) es egy csatlakozon az aksi plusz, de ezen kivul van egy harmadik D+ jelzesu csatlakozo amire gondolom a gerjesztoaramot kell rakotni de hogyan. (Amennyire kinyomoztam nicns szilard magnes es igy hozza letre az allo magneses teret a generator hogy gyakorlatilag meriti az aksit, aztan persze megfelelo fordulatszamon mar termel is aramot. Ez nekem nem gond mert majd csak akkro kapcsolom ra az aksit amikor meg is tekerem a generatort igy nem fogja meriteni uresbe.) Valaki megtudna irni, hogy mit tegyek a D+ es az olomaksi plusz polusa koze? Sima diodat csak vagy valami bonyolultabb dolog is kell, hogy aztan a megfelelo fordulaton tudjak tolteni is a generatorral? Kepeket is mutatok a generatorrol. Koszi elore is a segitseget.
Szerintem 1100 Wattot elég nehezen tudsz tekerni rajta. :yes:
A D+ és az akku pozitív pólusa közé egy kis műszerfal égőt kell kötni, ez addig világít ameddig meg nem indul a töltés.
Tekerni jót kell rajta, csak annyit tudok kívánni, hogy sok sikert
Szia!
Értem már Csak elsőre ez nem ugrott be Egyébként találtam több 4017-est is, remélem valamelyik még jó Lehet, hogy mégis csak ennél maradnék, ha már egyszer itt van ![]() Kiskacsa2009 által csatolt képen kicsit módosítottam, most már van 4. üzemmód. Vajon a bekarikázott ellenállás kell oda, mi a szerepe? Szerinted megoldható lenne, hogy lekapcsolva az IC kapja az áramot, hogy tartsa magát, de ha eközben nyomkodom a nyomógombot, akkor ne reagáljon, csak bekapcsolva ? Köszi!
Nem kell nekem 1100Watt csak nem talaltam kisebb generatort, eleg ha 10Wattot tudok vele termelni.
Meg nem tudom a toltesszabalyzojaban mi van limitalva toltoaramnak, majd max kitalalok valami modszert, hogy ne toltson csak 10-20Wattal (1-2 amperes limit bele) es ugy nem lesz olyan nehez tekerni. (Meg persze a veszteseg lesz ugyanakkora mint amit termel mert 50%osak ezek a generatorok..) 20Wattnyi tekeresi erobol kitudnek hozni 10Watt toltest ugy szamolom az meg mar kiindulasnak jo.
koszi,
tehat valami 12voltos izzo is megteszi es ha mar termel aramot akkor onnanstol nem vilagit? Dioda sem kell akkor oda?
A bekarikázott ellenállásnak az a szerepe, hogy a jelet lehúzza a földre (lehúzó ellenállás) :
Kép: Hivatkozás A modikat megkérem ne szedjék ki a képet
Szia Zoli!
Koszonom az infokat! Azt esetleg tudnad pontositani hanyvattos milyenfajta izzoval lenne a legkisebb vesztesegem ha csak 10-30watt korul tervezek termelni? (Most perpill csak autofenyszoro izzoim vannak de azok vagy 50Wattosak, gondolom nemislennek hatekonyak se gerjesztesi korre se a tolto es az aksi koze mert elhasznalna a teljesitmenyt.)
Hello!
Nem tudom mire jó ez az izé, de valamire biztosan Akkor lerajzoltam. A váltás, a gomb elengedésekor lesz, de ha ez zavaró, meg lehet oldani. Megjegyezve, hogy Kendere kollégának teljesen igaza van, hogy a bináris számláló kódja pont ezt a variációt adja, és akkor nem szükséges a 4 diódás kapu. (még korrektebb is lesz az áramkör) De ha ragaszkodsz a 4017-hez. (Amúgy a HC csak 2..6V-al üzemelhet. De van más CMOS bináris számláló is, vagy akár a 4013-ból, és sok minden másból is lehet készíteni.) üdv! proli007
Hello!
Szerintem meg lehet oldani úgy is, hogy a generátor saját magát gerjessze fel. ( Nem ismerem a generátorodat, de pld. három dióda kell, a tekercsekről a D+ pontra) A maradék remanencia felgerjeszti, és akkor már a gerjesztés is meg lesz. Így nem kell kapcsolgatnod a gerjesztést. Csak sajnos ehhez szét kell szedni a generátort. üdv! proli007
Az R4-es miért is van bent a tápfesz két pólusa között?
Hello!
Bocs, az nem a két tápfesz özött van, csak kikapcsolt kapcsoló esetén felhúzza a pontot, hogy a nyomógomb "hatástalan legyen". (Amúgy nem biztos, hogy szükséges, de így korrektebb.) üdv! proli007
A felhúzást elvégzi az R1. Bekapcsolt kapcsolónál pedig (a két pólus közé kerül) feleslegesen fogyaszt. Nem?
|
Bejelentkezés
Hirdetés |
























