Fórum témák
» Több friss téma |
Fórum » Csöves erősítő készítése
Ne feledd betartani a fórum viselkedési szabályait, és a topik megmaradásának feltételeit. [link]
A téma átmenetileg fagyasztva lett, hozzászólni nem tudsz!
Nagyon egyszerűen.
Csináltam egy kockás alap hálót ami pont egy spirál füzet arányival rendelkezik. A forr szemeket simán duplikálom. Ha mégsem tetszik a méret Wordben behívom a képet és valós időben más méretre húzom. Itt kényelmesebb mint a paintben.
Igen valóban népszerű.
Az igazság az hogy van már egy ilyen erősítőm de az lég szerelt és akartam egy kisebb méretűt. Nem azt a kapcsolást építem amit te. Lehet hogy megköveznek ezért de szerintem az egyik legszebb hangú cső. Az általad épített PP is bizonyította ezt. Kár hogy csak más elmondására támaszkodhatom. Azt fontolgatom hogy Parallel PP kapcsolásban is kipróbálom. Köbzoli volt olyan rendes és küldött is egy kapcsolást hozzá.
A kimenőre még nem válaszoltam meg a kérdésedet.
Sajnos csak egy pirinyó rádióba való kimenőm van. Majd próbálok megfelelő vasakat szerezni és az lesz a végleges.
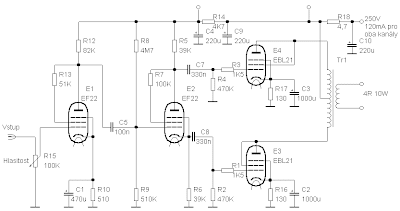
Nekem is ott van az EL84 SE, vagyis most nincs, mert szétszedtem, és panelra fogom építeni. Mert én meg szeretném építeni az EBL (igazából UBL) 21 SE-t. De szerintem előbb kész lesz a GU-50.
És ez valami gyári cuccos volt?
Akkor ez "veszett ügy", ugye?
Ez így igaz! Én már csináltam belőle PP, és SE kimenőt is (15, és 5 Wattra ), és mindkettő nagyon jól szól! rengeteg magasa van ennek a vasnak (ha lehet egy vasra ilyesmit mondani.. ). 0.35 mm-es , és igen magas Si tartalmú anyag, nem tudom melyik cég gyártotta, de ebből a típusból szereztem már be egy pár EI78-at, meg 5 db M85. Az az érdekes, hogy csak a Videoton/VTRGY gyártmányú TV-kben/rádiókban találtam ilyen vasat. AZ Orion TV-k azonos méretű, és specifikációjú képkimenői "bilivasra" készültek ...
Épp most jutott eszembe nekem is, hogy a szekundert párhuzamosítani kellene, így 16 Ohmos hangsugárzóval 10kOhm körülre illeszt! ez ECL86, EL84, EBL21 PP-khez jó is lenne, és talán , mivel egy mag trafóról van szól, nem is olyan nagy "vétek" ideiglenesen kimenőnek használni ( kisebbek a szórt kapacitások, mint egy köpeny trafónál (szerintem) )
Nem semmi! ÉS nem baj, hogy bútorlap? nekem valaki azt mondta egyszer, hogy használt bútorlapokban belső repedések, beletört csavarok ..stb zizeghetnek, zajt okozhatnak ...
Nem tudom a Jamo most milyen szinten áll, de középiskolás koromban sok ismerősömnek volt ilyen márkájú hangfala, meg boltokban is láttam/hallottam sokat, és kifejezetten rossz hangú darabokra emlékszem! Már akkor megvolt a VIDI DC5210A-ma, és TDA2030-akkal ( akkor nekem nagyon tetsző ) sokkal jobb hangot produkált, mint sok Jamo, Pioneer, Kenwood és hasonló integrált erősítőkkel
nekünk is van az albérletben egy polcnak használt maszek ágykeret! polcnak se jó, ágykeretnek se volt, sok helyet is foglal ...
hangfal lesz belőle? Én mondjuk Karlsont szeretném kipróbálni, még keresem hozzá a hangszórót, bár már kinéztem egy pár Phillips, vagy Isophon-t, már kontaktoltam is az eladóval, csak ugyi a pénz ...
Említetted, hogy UBL21-el csinálsz egy SE-t. Ha megkérhetlek átküldöd a kapcsolást, van épp a birtokomban egy UBL21. Egy csöves rádióban volt pár réges-régi cső, sajnos már szét volt rohadva az egész rádió.
Az a baj, hogy én is úgy kérek itt, vagy keresek. bár a Google-n nem találtam.
Szerk.: Itt vannak rajzok is.
Google EBL21 SE schematics képek keresése, második oldal ...
Még egy Pudh-pull-t is találtam ![]() UBL21 adatlap
Azt elfelejtettem, hogy én UCH-t, vagy ECH-t akarok majd meghajtócsőnek. Ezt a rajzot néztem, szerintem jó lesz, de majd eldöntöm
.Milyen illesztésű, mekkora kimenő kell ennek a csőnek? Kócos: Köszi! Az volt a baj, hogy én UBL-t kerestem, el is felejtettem, hogy az EBL-re azért több találatnak kell lenni. Két darab lesz, úgyhogy próbára össze lehetne rakni egy PP-t, de a kimenő... A Börzén ehhez kapni loktál foglalatot, olyat, ami felfogatható. Mostantól a kisebb teljesítményű csöveket inkább Piccolo "módon" dobozolom, hogy kicsi hely elég legyen nekik, ez lesz az UBL21 Piccolo. (A piccolo nevet inkább kisebb erősítőknek adják nem?) Mint Barna PCL86SE-je, igaz? És ezt forrlécre fogom szerelni, nem csinálok neki panelt.
Kösz szépen a rajzokat
!A 6K3, 6AK5 helyett használhatok ECH-t? Az ECH az ugye egy heptóda, meg egy trióda. A heptódával nem tudom, hogy hogyan lehet meghajtani, de a heptódát nem lehet pentódának, vagy triódának kötni? Kócos(476731): Ezt mire írtad? A kimenőre? Müszi a Pacsirta kimenőről mondott valamit. Az nem 5k Ra-s értékkel bír?
Hajtsd a triodával! A heptoda ( vagy hexoda?) elektrodáit meg kösd le földre! nyilván a katódot ne, mert az közös a triodával!
Idézet: „Kócos(476731): Ezt mire írtad? A kimenőre” Igen, benne van minden az adatlapban! Érdekes, hogy csak max 200 Voltig anódfeszig adja meg az adatokat, ez gondolom az univerzális voltából adódik. így kisebb Ra értékek vannak, mint az EBL-nél. Nagyon nem néztem át a katalógust, mert én nem építek ilyet, de szerintem a konstrukció nem különbözik az EBL-től, csak a fűtés
Akkor több, mint fele csövet nem is kell használni? És ha meghagyom az első 3 rácsot (Vezérlő, Gyorsító, meg fékezőrácsnak), a többit meg GND-re, vagy anódra kötöm? Bár ezen a rajzon is a GND-re vannak kötve egy kondin keresztül. Akkor marad csak a trióda!
Szerk.: Szerintem is a fűtés különbözik csak, mint pl. az EY88-PY88-nál. Ha egyszer mind a kettő BL-21.
Ez a rajz egy rádió végfok! külön negatív előfeszt ad a triodának, így állítja be a munkapontját. na most ezt felejtsd el, a trioda rácsáról mennyen egy 1 MOhm a földre, és katódellenállással állítsd be a munkapontot. az értékét táblázatból kinézheted, vagy a kiválasztott munkaponthoz Ohm törvényével egyzserű kiszámolni, de ha beraksz egy 1,5 kOhmot, szerintem akkor sem térsz el nagyon a valóságtól! A katódellenállást hidegítsd minimum 100 µF-dal! csatolókondik lehetnek legalább 100 nF-osak, és a végpentoda rácsával sorosan nem ártana egy pár kOhmos "gerjedésgátló" ellenállás Trioda rácsáról a 100 kOhm elhagyható.
Csak 3,5K? Úgy tudtam, hogy 9K-s kimenőket használnak hozzá. Na mindegy, már ezt is tudom. Ha jól következtetek, akkor 250V-on kb. 4,5K-s kimenő kell hozzá.
azért ez nem mindig van így, lásd EL84-Pl84, bár az esetek döntő többségében csak a fűtés különbözik ( ha jól tudom )
Viszont az ECH 21 PP erősítőben hazsnálható "long tailed pair" fázisfordítóként! A Magyari féle Rádiotechnikusok zsebkönyvében van vele egy rajz Múltkor bevittem munkahelyre a zsebkönyvet, emrt oda-vissza kerestem valamit a buszon belőle, aztán munkatársaim nevettek rajta, hogy milyen zsebkönyv ez Tényleg nem fér el a zsebemben De az '55-ös kiadás az igen
Számold ki! Ra=Ut^2/Pd ( ez a képlet CSAKIS pentodánál SE-ben használható!)
Az előbb elrontottam a képletet, négyzet helyett négyzetgyököt írtam! javítottam!
Nem mondtam, hogy ezt építem, meg, csak néztem a rajzot. Szerintem Azokból fogom valamelyiket megépíteni, amiket belinkeltél.
(476750):Ez nekem nem megy! Inkább maradok 200V-nál, de kiszámolni így nem tudom .
MI nem megy? általános iskola ötödik osztályos matematika
![]() Ut : tápfeszültség ; Te választod meg a katalógusban megadott határértékek között (meg amilyen feszed van ) Pd : maximális anóddisszipáció, katalógus megadja ! EBL/UBL21-nél Pd =11 W Számold ki 250 V tápfeszóültségnél az ra-t, vagyis az optimális illesztő ellenállást! Számológép ott van a windowsban, azért ezt ne csináljam már meg helyetted ![]() Bocs, lehet azért nem lett jó, emrt rosszul írtam a képletet, már javítva van!
250V-on 5681,8181 jön ki. Ez 5,6K, vagy 5,7K Ra.
Szerk.: Pentódás PP-hez nincs ilyen képleted?
A szubjektív benyomásaim nekem sem túl jók a "budget" Jamo-kat illetően (és nem gitáros füllel hallgatva), bár én a Videotonoból is max. a Preludium két verzióját a B31 és a B32-öt tartom hallgathatónak.
A Jamonak létezik egy prémium kategóriája ezoterikus árakkal, ott még a "szakma" is talál használható darabokat, de ez a legtöbbünk számára sajnos nem megfizethető. Elérhető áron szerintem sem Jamo-ban érdemes gondolkodni. A Dánoktól én csak hangszedőt veszek
Én sem gitáros füllel hallgatom a konzerv zenét! És bizony ma már nekem sem tetszik a VT-m hangja! Valószínű ezzel a "budget" kategóriával volt szerencsém találkozni mindig ! Akkoriban ('99-2000) 25-30 ezer volt egy pár ilyen jamo "oszlopláda" . Típushibája volt a kb egy év után szétszakadó membránperem, meg az elszállt magas (utóbbi inkább "emberbaj" oka volt) Viszont a mostani '70-es évek beli Phillips Bookshelf-em igen szépen muzsikál a PCL86 Se-vel
|
Bejelentkezés
Hirdetés |


hangfal lesz belőle? Én mondjuk Karlsont szeretném kipróbálni, még keresem hozzá a hangszórót, bár már kinéztem egy pár Phillips, vagy Isophon-t, már kontaktoltam is az eladóval, csak ugyi a pénz ...
.
!
Tényleg nem fér el a zsebemben
. 




