Fórum témák
» Több friss téma |
Fórum » Csöves erősítő készítése
Ne feledd betartani a fórum viselkedési szabályait, és a topik megmaradásának feltételeit. [link]
A téma átmenetileg fagyasztva lett, hozzászólni nem tudsz!
Maykynak gratula, szép munkát végzett ( szokás szerint ) - a kettős forrfüleket honnan szerezted?, CHZ-ét meg nem illetem semmilyen jelzővel, mert ugye az magától értetődik, hogy tökéletes
Egyébként mintha lett volna már itt az az erősítő ?
Én az alacsonyabból 3-mat kipróbálnék ...
Egy kicsit nem értem amit írtál, de megpróbálom értelmezni. Tehát a linkelt terv alapján tekerhetem, csak arra ügyeljek, hogy a primer ellenállás legyen 7kOhm körüli. A szekunder pedig 4 ohm legyen, vagy annyi amennyivel terhelem. A drótot meg már megpróbáltam és le tudom tekerni, igaz, a szekundert nem próbáltam.
De azt a drótot Ne használd fel! Impregnálva volt a trafó valamilen szintetikus lakkban, lehet, hogy megsérült letekerésnél a zománc!
Nem az ellenállásnak kell 7 kohmnak lennie, hanem a primer impedancia annyi, és arra kell illesztenie a trafónak! Az áttétel a lényeg! Az impedancia áttétel 4 Ohm esetén á=ngyök(Ra/Rt)=ngyök(7000/4)=41,8 Ezt jó lenne 80%-os trafóhatásfokot figyelembe véve elosztani 0,8-cal, kb 52 lesz az áttétel! A trafónak menetszámáttételének is ennyinek kell lennie! Tehát, ha a szekunder 50 menet, akkor a primer 50xá=2600 menet! De az adott dróttal ( a secunderhez valóval ) próbatekercselést kell végezni, hogy hány menet leszegy teljes sor, így ez lesz a valós secunder menetszám! Aztán ezt szorzod az áttétellel, és megkapod a primert ! SÉ itt is kellene egy próbatekercselés, hogy mennyi menet ad ki egy sort, és aztán hogy hány sor kell, hogy kb 2600 menet legyen. Nem biztos, hogy ki fog jönni kerekre, párszor 10 menet eltérés még nem a világvége. Remélem érted mire gondoltam!
Értem most már! És köszönöm szépen, majd lassanként nekiállok, de hogy honnan szerválok drótot....
Ja és még egy gyakorlati kérdés: ti hogyan szoktátok tekerni a trafót? Eszkábáljak egy tekerőgépfélét? [Egy tengely a végén fogantyúval, kifaragok egy fát ami pont belefér a csévetestbe és a fát rögzítem a tengelyre. Esetleg a végére rárakok egy kilóméter számlálót. Gyors agymenés.]
Sziasztok!
Csütörtökön kaptam egy EAG AE785A 100V/40Wattos erősítőt.Lesz hozzá illesztőtrafóm a 8 ohmra alakítja. De addig hogyan tudnám kipróbálni hogy egyáltalán működik e?Az nagy hülyeség lenne hogyha a kimenettel sorbakötnék egy 100 ohmos ellenállást és utána jönne a hangszóró???
szia! szerintem nem túl jó ötlet( meg ne próbáld) de pl kipróbálhatod ha a kimenetre egy 100W-os izzót kötsz és ha benőjelnél villog az izzó akkor megy az erősítő vagy egy pl 220-50V os trafót kötsz a kimenetre ami jó nagy vaskeresztmertszettel rendelkezik(min 18cm^) és a 220 as rész megy a 100 v os kimenetre az 50v os pedig a hangszóróra. És ha eltalálod az illesztést még jólis szólhat bár nemleszolyan mint egy jó kimenővel. Én pl így használtam az apx100 asom 2 évig de aztán megtekertem hozzá egy kimenőtrafót.( remélem érthetővoltam)
Jóéjt: Dani
Szerintem ne úgy csináld meg a trafót, ha már belefogsz. Oszd legalább három részre a primert, közötte 2 réteg szekunderrel.
A képkimenő kb. 6 cm2 magkeresztmetszetű, a csévéjére rá tudsz tekerni 0,25-ös (brutto) huzalból 110 menetet soronként. Legyen a primer 2640 menet 0,25-ös, a szekunder 2*92 menet 0,6-os drót párhuzamosan. Így az áttételed 28:1 lesz, ami 8 ohmos hangsugárzóval 6,2 kohm Ra-t jelent majd. Tekerj fel először 660 menetet 6 sorba, ne használj sorszigetelést, csak a 660 menet után szgetelj minél vékonyabban. A kivezetésre húzzál másik vékony huzalról lehúzott köpenyt, ami érjen be a csévébe (a kezdésnél is). Ezután tekerj egy szekundert, 0,6-os (bruttó) drótból rámegy 46 menet soronként, tehát két sorban 96 menet kell 8 ohm-ra. szigetelés 1220 menet jön 0,25-ből 12 sorba, majd szigetelés 96 menet 0,6-os két sorban, szigetelés, végül 660 menet 0,25-ös 6 sorban szigetelés Ha ügyes leszel, nem kapkodsz ezzel ráférsz a Képkimenő csévéjére és nagyon jóhangú kimenőtrafód lesz. Ha mégis úgy gondolod, hogy így nem férsz rá, akkor inkább 2200 menetet tekerj (550+1100+550) primernek és 78-80 menetet 0,7-essel (kétszer) szekundernek. Tekerés puszta kézzel.
Köszönöm az ötletet! én is gondoltam már az izzós megoldást.
Köszi, sajnos négyszögjeles mérésre nem volt lehetőségem mert csak egy szinuszgenerátorom van. Egyébként kimértem a hálózatis kimenőt: a katodin katódjától a hangszóróig mérve az átvitelt, úgy hogy a két EL84 anódja közötti, a kapcsoláson szereplő soros RC tag továbbra is be volt kötve. Hangszóró helyett 5 ohmos ellenállást raktam a kimenetre, azon mértem. A mérést összevetettem a szimulációval, és hát kb az jöt ki hogy a kimenő primer oldali szórt induktivitása kb. 150mH ami ugye elég pocsék. Ebből a számított felső határfreki -ha az alsó 25Hz- 16.5kHz.
Mérés szerint az 1kHz-en a járulékos fázistolás 0. Ezt az 1kHz-es átvitelt vettem 0dB-nek. Mértem 30 Hz-en, itt -2.5dB az esés és 30 fok a járulékos fázistolás. Ez még jó. A kimeneti műterhelésen a jelszint 15 kHz-en -2dB -t csökkent és a fázistolás majdnem 90 fok volt, ami az anódok közötti soros RC és a szórt induktivítás eredménye. (Ha szimulációban kiveszem a soros RC-t, akkor sokkal jobb az eredmény.) Mivel a bementen van némi magasemelés, az a kimenő vágását korrigálja. Ha az RCA bemenetektől mérek a hangfalig, akkor 3kHz-14Khz-ig emel kb 4dB-t, majd utána csökken a kimeneti amplitudó (mert vág a kimenő+a soros RC az anódok között.) DE: A 20Khz-en mért kimenő jelszint ugyanakkora mint az 1 kHz-es ha Ube mindkét frekin egyenlő és az RCA bemenetre rakom. Mértem a bemenettől a hangfalig is, így 30Hz-20kHz között +4/-3dB-n belül van. De 20 kHz fölött már nem jó. Bár emiatt a 20KHz feletti felharmónikusok nem jönnek át, tehát mondjuk egy 5 KHz-es négszögjel fourier sorából csak az első négy tag jönne ki, tehát nem igazán lene a kimeneten négyszögjel. Dehát a CD játszó kimenete is erősen sávhatárolt, úgyhogy talán így ez a 20 kHz-es felső átviteli határ elég lehet.
Egy apró kérdés: az Os-125 tipusú cső hangfrekire jó? ha igen,mennyi kb a kivehető telljesítménye?
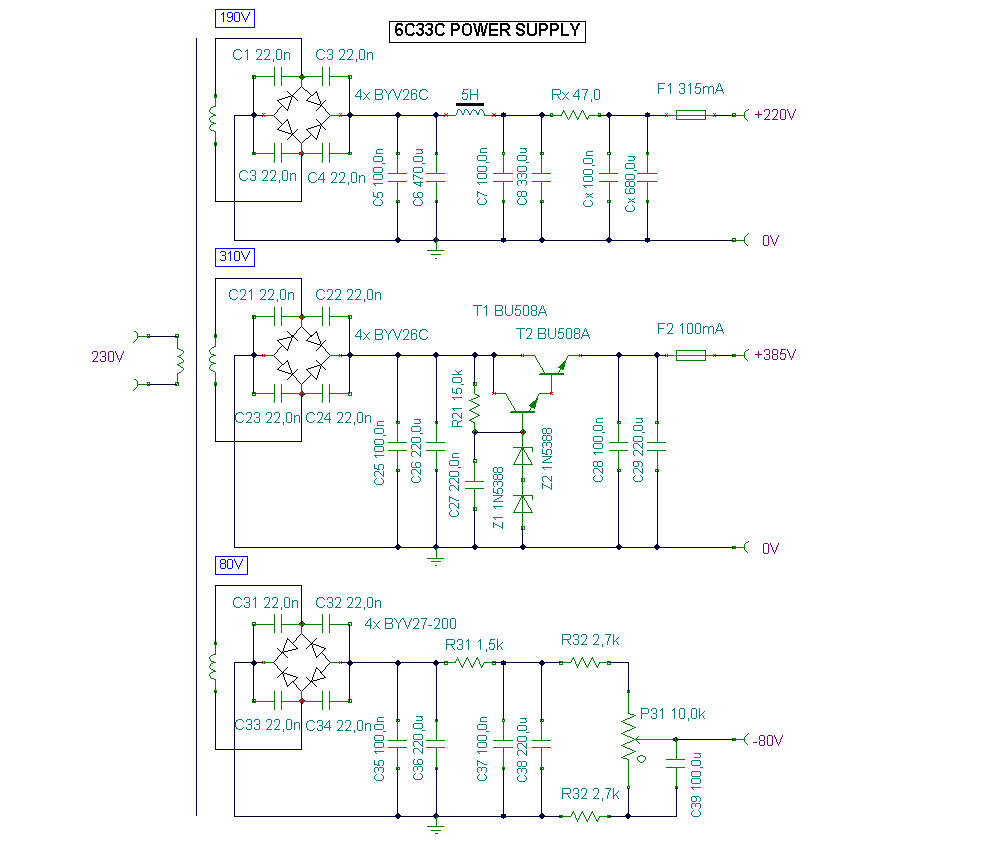
Amíg készül a kimenő és a fojtó a 6C33C SE-hez addig összegyűjtöttem a Tőletek kapott információkat és rajzolgattam.
(Az EL84SE és G807SE burkolata a festőnél így volt rá időm )CHZ mester, kérlek pillant rá, helyesek-e a következtetéseim.
Szépen lerajzoltad , összeállt a komplett kapcsolás.
A 6C33C fűtésének közepelése megoldható poti nélkül is , a soros fűtőszál közepét kell csak GND-re kötni , de a rajzod szerint is ok . 6E5P DC fűtésénél a 12,6 V hibás felírat , mivel az LM317 240/980 ohm értékekkel 6,4V stab feszt. fog kiadni , ami pontosan megfelel a csőnek , tehát ez sem hiba csak elírás szerintem . Már én is nagyon várom a főpróbát .
Így igaz, azt elírtam, a 980 ohm (510 + 470) az 6,4V-ot ad és erre is van szükségem.
A hálózati trafókat, külön a fűtés külön az anódtáp már elkészítette Fleta, szintén jól sikerült zajtalan darabok lettek. Hála érte Fletának CIROKL a GU50SE-ben egymásra rakta a két toroidot, de Te azt javasoltad, ne tegyem, mert csak melegítenék egymást. A topológia ezért sincs még meg, ill. fojtó nélkül nem állt össze a táp sem. Én nem tudom úgy előre meghatározni a dolgok helyét, mint Mayky: Aki épít egy szép dobozt, telerakja csövekkel majd összeköti őket és kész az erősítő... A BYV26C és BYV27/200 diódák helyett találtam kissé olcsóbb de kellően gyors diódákat SF18 és SF28 néven, csak azokat nem ismeri a Tinán ezen verziója.
"80%-os trafóhatásfokot figyelembe véve elosztani 0,8-cal"
Ezt figyelembe kell venni minden kimenőméretezéskor? Ha pl. egy 3,5K/8R trafónál 3,5/0,8=4,375-el kell számolni? Akkor az áttétel is ennek függvényében alakul? 20,9 helyett 28,28 lenne az áttétel?
Igen egymás tetejére raktam a két toroidot ? De viszont nem közvetlen van a két trafó egymásra téve szóval nem igen tudják egymást fűteni , van közöttük 6mm -es gumi lap ! Meg még egy fontos dolog ! nálam az összes erősitőmnél a dobozolás úgy lett tervezve hogy a szellőzések kialakitása az szemelőtt lett tartva !Pl a GU50 SÉ-nél is ha jól megfigyeled akkor rájössz hogy a dobozolásnál a trafók és a trafótakaróknál a szellőzések kialakítása mindig úgy van megoldva hogy a kémény hatás érvényesüljön ! A trafók körül látod azokat a 10 mm -es furatokat ? Nos ezekel a furatokkal szemben a doboz alján is vannak ugyan ilyen furatok , a trafó takarókon meg azért vanak a perforációk hogy a levegő áttudjon járni rajtuk ! A tapasztalat meg azt igazolja hogy nincs gond így az egéssz dologgal , elhiheted hogy egy egéssz napi járatás után is csak kézmeleg a toroid ! Még egy fontos dolog ehhez a témához : én nem igen szoktam a trafóimat a határ értékre méretezni és a ebből még nem volt gondom hogy minden trafót túlméretezek . Abból szokott lenni inkább a gond ha a határérték közelében méretezzük a trafót , akkor lehet a melegedéssel számolni ?
Ezen a képen talán még jobban látni !
Szerintem esztétikailag tervezd meg a csövek és a trafók elhelyezését . A foglalatokra közvetlenül felrakhatóak az alkatrészek 1-2 kiegészítő forrléc segítségével . Mivel nem bonyolult maga az erősítő áramköre , nem érdemes nyákot használni . A tápegységeket már nyákra készíteném , mivel stabilabban, áttekinthetőbben lehetne megvalósítani .
A két oldal teljes szimmetriában összerakható és huzalozható .
Olvasván a cikked és az itt hozzátett leírásod alapján azt gondolom ( méréseid is ezt bizonyítják) , hogy a hál. trafó kimenőnek való alkalmazása még sem járhatón út .
A trafó hibáit próbáltad korrekciós tagok beépítésével kompenzálni , ez tonálisan még hozhatott is valami megoldást . Az alkalmazott kiemelésekkel rengeteg fázishibát építettél be , ami a sztereo "színpadot " , tér leképezését nagymértékben rontotta . Szerintem nem lehet méretezett kimenő nélkül jó hangú csöves erősítőt építeni . Elnézést kérek a kritikai észrevételem miatt , de ez a véleményem és a gyakorlati tapasztalatom is .
Ha jól tudom, Fleta toroidjait Te is ismered, azokkal nem hiszem hogy gond lenne.
A szellőzőnyílásokkal a már majdnem kész erősítődobozaimnál én is hasonló következtetésre jutottam mint Te. A különbség csak az, hogy én a hálózatit a szerelőlap aljára raktam (eddig). A toroid körül 6 mm-es, a csövek körül 4,5mm-es furatok vannak. A trafóburkolatok takarásában pedig körbe 6 és 8 mm-esek a lyukak. A fenéklap (a kép hátterében) szintén "szita", és 25mm-es fémtüskékre kerül így biztosítva a kéményhatást. Csakhogy a 6C33C-nél két-két toroidot kell elhelyeznem, így talán jobb megoldás lenne a szerelőlapon mindkettő v. alul egy felül a másik...?
A tápegységet nyákra gondoltam én is, az eddig is bevált. Ezek az elkól amúgy is NYÁK-os kivitelüek.
Szimmetriára nem kell törekednem, hiszen abban maradtunk, hogy monoblokk kivetel lesz. Elöbb megpróbálom egy falapon összehuzalozni, menet közben majd csak kialakul a forma...
Miközben telejesen egyetéertek veled, mégis megjegyezném, hogy az szerintem nem állja meg a helyét, hogy nem lehet jóhangú erősítőt építeni méretezett kimenő nélkül, inkább azt mondanám, nem lehet azt a jó hangot elérni, mint méretezett kimenővel (nyilván ez főleg attól függ, hol az a bizonyos vonal, amitől az illető egyénnek jóhangú egy erősítő, ha átlépjük ezt a vonalat, attól kezdve valóban nem létezik méretezetlen kimenő).
Mindazonáltal nincsen egységes elképzelés arról, hogy melyik kimenő van jól méretezve, már az osztások megválasztása sem egységes, az Ra ill. Raa érték megválasztása sem egységes, a szigetelések alkalmazása, a huzalok megválasztása sem egységes, maga a legalkalmasabb vas megválasztása sem, de még a légrés alkalmazása SE erősítőnél is némileg megosztott (vannak akik esküsznek rá, hogy nagy mágneses úthosszú (pl.SU mag) vas esetén kellő tulméretezéssel nem kell légrés). Én is próbáltam már hálózati trafót kimenőnek használni SE-ben is PP-ben is, a PCL 86-os SE-ben próbált SM74 világítási trafó minden kétséget kizáróan mérve is, hallgatva is messze felülmúlta mindegyik akkor fellelhető külön ehhez a csőhöz méretezett gyári kimenőtrafót (rádió és tv trafókat). Amikor magam tekertem hozzá kimenőtrafót, csak akkor jöttem rá, van még feljebb, és bizonyára még feljebb. SU magon tekercselt (osztott csévéjű) hálózati trafót próbáltam PP-ben egy orosz leíráson fellelkesülve, bevallom nagy kudarc volt, de akkor már a vonal fölött voltam. Érdekes, hogy mérve kiváló erősítőnek kellett volna lennie, meghallgatva viszont eléggé szörnyű volt, de volt aki tökéletesnek hallotta (pedig elég drága tranyós cuccai voltak).
Ha lehet esetleg egy-két észrevételem a 6C33C amppal kapcsolatban...
A 6E5P rácslevezető ellenállását kisebbre, 100 kOhmra választanám. A végcső rácselőfeszültsége pedig inkább -80V legyen, mert a rajzban + van... Még esetleg lehetne a 6C33C rácsával sorosan betenni egy 1 kOhm gerjedésgátlót, elég meredek cső... Tetszik viszont az 1k2 anódterhelés, triódáknál a nagyobb értékű illesztőellenállás mindig kisebb torzítást igér
Nem árt figyelembe venni, de a trafók hatásfoka a vas méretével, sé a teljesítmény növekedésével javul. Ilyen kis trafóknál általában 80 % körüli, 100 W , vagy az felett már 90-ene felül van, hiperszileké, toroidoké sokkal jobb
Ugyan nem engem kérdeztél, de szerintem egész egyszerűen nem lesz jó így az erősítő. 220 V táppal 1,2 K munkaellenállással nem lesz teljesítmény, oda kell tolni neki 350 V anódfeszt (a cső megbírja, bár a 6E5P akkor már nem biztos hogy ki tudja hajtani), vagy durván csökkenteni kell Ra értékét (úgy 600 ohmra, bár nem tudom hány wattosnak tervezed). A -80 rácselőfesz is sovány lesz (jobban jársz, ha egy olyan -150 V-ból pótméterezed majd ki a szükséges rácselőfeszt), a 6C33C rácsával srosan egy 100 ohm is elfér még.
OK rendben van a -Ug, megnéztem a táprajzot is utóbb...
Még jobb, ha nem foglalkozunk vele, az ezáltal keletkezett hiba biztosan kisebb lesz egy kimenőnél, mint a becsült hatásfokból származó.
Én csak akkor számolok vele, ha konkrétan tudom az adott vashoz illő értéket, pl katalógusból! EI 66-hoz kb 80% , de ez csak "emlék" pontosan meg kellene keresnem!
No Kollégák! További jó szerelést mindenkinek, én most valószínűleg "eltűnök" egy hétre, vagy csak ritkán tudok benézni ( nem lesz netem )
MInden jót!
[off]Jó nyaralást, Jövő héten várunk vissza!
|
Bejelentkezés
Hirdetés |


Egyébként mintha lett volna már itt az az erősítő ?
)


Ezen a 
MInden jót! 



