Fórum témák
» Több friss téma |
Fórum » RIAA korrektor
Témaindító: Ghost Rider, idő: Aug 25, 2006
Akkor inkább majd az?
Mert mostmár mind1,bgsf megcsinálta a nyákot,aztmondta már csak fúrni kell. Amúgy az LM sorozatu IC-k a legjobbak,azokat használják a nagyobb márkák Pl: Sony,Thomson,Panasonic.... Mi LM3875-böl építettünk 2x50W-os erősítőt,meglepően jó a hangja a rosszminőségü előfokkal is
Mondjuk szerintem van egykis külömbség a végfok IC és a műveleti erősítő IC között.
Te nem tudsz nyákot fabrikálni ?
Kezd el , nem nehéz .
Ha lessz időm,elmegyek a HQvideóba...majd ott veszek nyákot
![]() De addig nem akarok...amig BGSF nem mond semmit,mert akkor meg az Ő nyákja kárbavész...
E-mail címemre eltudnál kuldeni egy linket vagy magát a programot,a Sprint-layoutot?
Mert amiket én találok azokkal nem lehet nyomtatni állandóan hibát ír ki ha a nyomtatás menüpontra kattintok
És milyen a magnó?
Arrol még soha nem volt szó Felteszek egy mintát,a jólismert AKAI CS-F12 vel készült,a Videoton hifi része volt A Szám:Elton John-Can you feel
Létezik az,hogy 1Poundon szól a lemezjátszóm a legjobban?
Skaning:1 Elvileg a megengedett tűnyomás 2Pound. annak a fele 1...végül is
Sziasztok!
Azthiszem megtaláltam a nekemvalő riaa korrektort. Szerintetek a tranzisztorok helyére belehet tenni a BC239-es tranzisztorokat? Vagy inkább hozzak ki valamit az Orister kapcsolásábol? (abbol származnak az alkatrészek)
Vagy van még 1,ami nagyon jónak tűnik.
NE5532 helyére szerintem bemehet TL072 is. BIZTOS hogy működik,ugyan is ezt a korrektort árúlják 1600Ft-ért,és a bolt honlapjárol szedtem le,így ZIP-ben. A korrektor elmegy egy 9V-os elemmel is,avagy 9V-os táppal,kinek mi tetszik,9-30VDC-t fogad be. A TL072-vel viszont csak 9-18VDC-t fogad,azzal vigyázzatok!
Most jutott eszembe,iylen topic is van,ide kellett volna a cuccot betenni.
Mind1 beteszem ide is. Ez a kapcsolás BIZTOS hogy működik,ugyan is bolti kapcsolás és nyák. Az IC helyére belehet tenni NE5532-t és TL072-t is(szerintem). Tápfeszültség NE5532-nél 9-30VDC TL072-nél 9-18VDC :yes: A bolt honlapján azt írták:Nagyon szép és jó a tere.
Udv,
Az lenne a kerdesem, hogy miert nevezed ezt a legutolso korrektort passzivnak?
Ráadásul hibás a panelterv mert a bemenet testje lóg a levegőben. Ha jól látom az 5532 is el van kötve. (8-as láb bemenet?)
Vélhetőleg az alkatrészoldalon telefólia van és oda van kötve a bemenet testje.
Szia!
Ez egy lemásolt rajz,lehet hogy másolásnál becsúszott 1-2 hiba! Amúgy arra törekedtem,hogy vasalható legyen,és vasalásnál ne csússzanak össze a vezetők! Na meg persze hogy rendesen lehessen maratni,és forrasztani! ![]() ITT AZ EREDETI NYÁK
Én így hirtelen nem vettem észre hibát,pedig többször is átnéztem!
Szia!
De mitől passzív? Szerintem ez egy normál RIAA.
Szia!
Na csak hogy legyen, itt egy passzív RIAA. Az erősítő kiváltható jobb minőségű OPA-val is.
Tyühühűű
![]() Tranzisztoros? ![]() NYÁK rajz nincs ott ahonnan ez jött?
Szerintem jobb is hogy nincs NyÁK róla. A frekvenciafüggő tag csak a legvégén van. Az állítja be a RIAA görbét. Az előerősítő szinte megfelel egy műveleti erősítőnek. Azzal simán ki lehet váltani. Szerintem egy TL071 is megfelel ennek a kapcsolásnak a kiváltására. Itt a passzív azt jelenti hogy nem a visszacsatolásban van beépítve a RIAA szűrő, hanem a kimenetre. Előnye hogy az előerősítő sistergését csökkenti.
Viszont nagy hátránya, hogy ha nem egy nagyon nagy bemeneti impedanciájú erősítővel lépsz utána, akkor az egész korrekciós görbe elmászik.
Tehát mögé kell még egy TL071, követőbe kötve.
Lemodelleztem a korrekciós szűrőt, egész használható.
Szerintem egy sima egy FET-es erősítő is elég utána.Annak MOhm a bemenőellenállása. Az már nem húzza el. Két kép a szimulációról.
Szia!
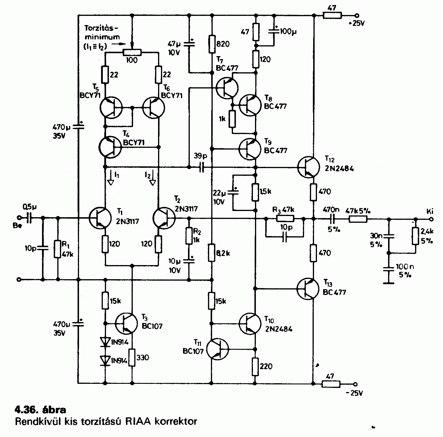
Létezett egyszer egy HiFi magazin. Volt annak egy Fono Előerősítők Bajnoksága. Annak volt egy győztes tranyós kapcsolása a HFM1. na ezt írd be a googliba
hello
én is a Tina-t használom, de nem tudom mi az a SA1 a rajzodon. Segítenél?
Ez tranzisztoros és passzív. :yes:
tisztára mint egy csöves, kicsit torzít és jó soktöréspontos az alsó határfreki.
|
Bejelentkezés
Hirdetés |














