Fórum témák
» Több friss téma |
Fórum » Csöves erősítő készítése
Ne feledd betartani a fórum viselkedési szabályait, és a topik megmaradásának feltételeit. [link]
A téma átmenetileg fagyasztva lett, hozzászólni nem tudsz!
Az orosz csövek általában a legkevésbé sem nevezhetők gagyinak !
Kocos jól mondja az orosz csövek nem gagyik. EL 34 orosz megfelelőjére én is kiváncsi lennék, mert még nem hallottam róla.Sok Talán a 6p3sz áll közel hozzá arra a célra amire neked kell.De ez is inkább a 6L6 megfelelelője.
Jól van, igazad ven
. A kérdés az, hogy a 14 mA-t azt az adatlapból olvastad ki, igaz? Szóval mindig lehet azzal az adatlapban leírt árammal számolni? Bármilyen triódánál?
Inkább úgy fogalmaznék, hogy mindig maradj a sárga területen belül. + rácselőfesszel nem dolgozunk, tehát az az a terület is kiesik. Felülről a határáram, a disszipációs görbe, és a határfeszültség a mérvadó, amit nem kötelező maximálisan kihasználni.
Sziasztok!
Az EAG erősítőmbe az EZ 80 as cső lábainál össze van forrasztva a 3-as és a 4 es láb(katód és a fűtés) Miért van összekötve?
Szia CIROKL!
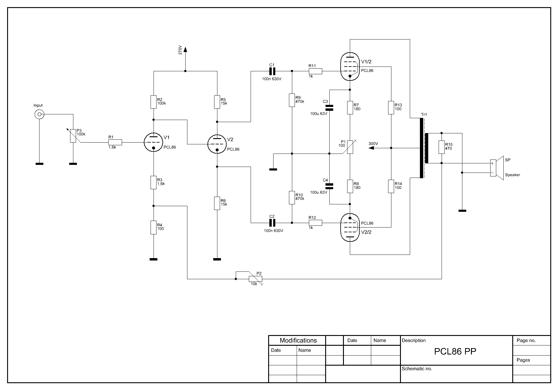
Lehetne egy kérésem feléd? A PCL86PP-det milyen kapcsolás alapján készítetted? Mert a neten fellelhető elég sokfajta. Ha megtennéd, közreadnád a kapcsolási rajzot? Üdvözlettel: Pioneer
A csöves építési gyakorlat azt mutatja, hogy az egyenirányító csövet külön fűtőtekercsről fűtjük. Ez - nyilván - a közvetlen fűtésű előd egyencsövekből maradt vissza, mint pl. az AZ1, AZ21, stb. Ezeknél nem is adódott más megoldás, mint a fűtőtekercs gondos elszigetelése, mert ezen a + tápfeszültség "rajta ült". Egész egyszerű készülékekben fellelhető olyan kapcsolástechnika, ahol a többi csővel közös - és földelt - tekercsről történik az EZ fűtése. A katód-fűtőszál szigetelése ezt lehetővé teszi, de ennek ellenére külön fűtőtekercset szoktak alkalmazni. Ebben az esetben viszont érdemes határozott potenciálviszonyokat létrehozni, a fűtőtekercs ne lebegjen, ezért a 3-4 láb összekötésével ezt megoldják.
Ha jól emlékszem, CHZ mester kapcsolása alapján lett alkotva az a bizonyos erősítő. Mondjuk erre vonatkozóan nemigen láttam korábbi linket vagy csatolmányt, szóval én is szívesen megnézném azt a kapcsolást, én is meg szeretném építeni legalább egyszer a jövőben! :yes:
Igen, ezt én is kibogoztam a hozzászólásokból, de én sem akadtam rá erre a kapcsolásra.
Lenne pár kérdésem:
-Az OTL erősítők speciálisan vannak tervezve vagy csak van egy áramkör a kimenetükön ami csökkenti az impedanciát a hangszóróknak? -Egy pentódát lehet triódaként használni? -Ef184 alkalmas HF erősítésre?
Az OTL-ekben lehetőleg több csövet kötnek párhuzamosan, így csökken az impedancia, és alacsonyabb ellenállású hangszóróval is lehet hallgatni. De egy csővel nagy lesz annak is a kimeneti impedanciája.
A pentódát lehet triódaként kötni, itt leírta Müszi, hogy hogyan. Alkalmas. De lehet, hogyha nem erre készült, akkor a hangja nem lesz valami Hi-Fi élmény!
Köszi akkor szereznem kellene valahonnét egy vasat, mert csak egy 1cm*0.5cm*0.5cm átmérőjű EI trafóm van az meg gondolom semmire nem elég. Mindenképp EI vasmagú trafó kell légrésesen lemezelve kimenőnek? Nem baj ha nem Hifi minőség csak valahogy szóljon. Sajna csak ezek vannak, tavaly nyáron vettem őket itt Zegen a bolhapiacon, volt kirakva egy rakás cső darabja 50 Ft volt és én hülye csak ezt a kettőt vettem meg
Hát az a kimenő kicsi lesz. Jó a hiperszil, meg az M magos is, de azokba is kell légrés. A hiperszilbe oda, ahol a két "U" alak találkozik, az M magosból meg a középső vasból le kell köszörülni a légrésnek valót!
Szia! Szerintem nem rossz. Megfelelő a katódellenállás, jó a fokozatok közötti csatolás, szimmerizálható a két cső. Fázisfordító rendben, visszacsatolás jó. De ez csak az én véleményem.
Mivel kimenőt nem tudok szerezni, ezért szeretnék egy előerősítőt csinálni a TDA2003as erősítőmhöz. Számítógép lenne a forrás, tudom hogy hülyeség mert a hangkártya teljesen kivezérli az erősítőt, de úgy gondoltam hogy lehalkítom nagyon. Ef184-et triódaként fogom használni és egy földelt katódú kapcsolásra gondoltam. Ezen cikk alapján akarom megcsinálni: Bővebben: Link
Fűtést megcsináltam az anódfeszültség 170V lesz A fázisfordítás mennyire gond? 220/12Vos 20 Wattos toroid trafót esetleg lehetne kimenőként használni? Müszi az előbb linkelt cikkben írta hogy egy 12V-os EI magos trafó jó kimenőnek de a toroiddal mi a helyzet? Gondolom toroidnál is kell a légrés, mert akkor nem tudom felhasználni A különböző csövek kimenő impedanciája kb milyen határok közt mozog?
Valahol valaki írt arról, hogy ha lehet kerülendő a kimenőről való visszacsatolás. Viszont lehet, hogy csak én értettem valamit félre.
Szia : Csak estére leszek othon és akkor jelentkezem !
Szia!
Ha kell tudok adni neked két TV-ből kibontott kimenőt meg 2db. PLC86-os csövet.
Hű de rég láttunk errefelé!
Alaposan el voltál tünve!
Szia!
Sok volt a meló.. Üdv Köszönöm a felajánlásod, de azoknak a csöveknek a fűtését nem tudnám megoldani, mert nincs akkora trafóm és nincs sok pénzem erre a projektre.
Visszakerestem ..
ITT mutattam és kezdtem méregetni , kicsit változott a kísérletezés során a kapcsolás , de nem sokat .
Egy 12V-os trafód azért csak van... Nem kell neki 14V, nekem 11,5V-ra lecsökken a fűtőtrafó feszültsége alattuk, és vígan megy a PCL86.
Jááááááááj
Csak nem kevés a fűtőfesz?
Legalább nem ég el egyhamar a fűtőszál...
PCL86-os mono-t már fűtöttem 18V-ról. Azóta is jó. Azért 18V, mert olyan trafóm volt.
üdv
csak nem tud elég elektront emittálni, így a "legforróbb" részekre koncentrálódnak, és ott hamarabb öregszik ...
Meg nő a torzítás is! Egyébként annyian, annyiszor elmondtuk már, hogy az áramot kell mérni! Ha beáll a 300 mA csövenként,akkor lényegtelen a feszültség. Nekem a PCL PP-mben a 4 cső 1,19 A fűtőáramot vesz fel, a trafó szekunder feszültsége ekkor,ha jól emlékszem 13,1 Volt. Egy áttekercselt junoszty hálózati felel a fűtésért, 5 óra üzem után mégkézmeleg sem volt |
Bejelentkezés
Hirdetés |


. A kérdés az, hogy a 14 mA-t azt az adatlapból olvastad ki, igaz? Szóval mindig lehet azzal az adatlapban leírt árammal számolni? Bármilyen triódánál? 

Legalább nem ég el egyhamar a fűtőszál... 




