Fórum témák
» Több friss téma |
Sziasztok!
Azt hogyan lehetne megvalósítani, hogy egy sima ledes kivezérlésjelzőre ledek helyett 230 voltos égőket szeretnék rátenni? A válaszokat előre is köszönöm.
Szia Zitzaki!
A legegyszerűbb ha szilárdtestreléket építesz be a ledek helyére. A legolcsóbb (anyagban - munkában nem), ha te magad építesz szilárdtestreléket. A bemeneti oldala egy optocsatoló (ezt el is lehet hagyni, de életvédelmi szempontból, jobb ha a nagyfesz külön van!!!). a kimeneti oldal pedig egy triak, tirisztorok, vagy IGBT, attól függően, mekkora teljesítményt akarsz kapcsolni. Lehet más megoldás is. Ha a ledek helyére teszel egy meghajtó áramkört (erősítő fokozattal), ami a kimenő jeledet 0-10V közötti feszültséggé alakítja. Ezesetben a kereskedelemben kapható KIT-ek, vagy modul rendszerű dimmerek meghajtására is használhatod. Akár 12-24 csatornás dimmer racket is hajthatsz kivezérlésjelzőként ![]() De ha tovább akarod spirálni, akkor a kimenet mehet motorokra, vagy gázszelepekre is. Nemrég láttam egy gázos megoldást. Ott is 0-10V ment ki a szelepekhez és egy PB palack adta az energiát. A lángoszlopok pedig a kivezérlésnek megfelelően nőttek - csökkentek. Tehát határ a csillagos ég, a többi a fantáziádon (és a pénztárcádon) múlik ![]() Persze optocsatoló helyett más megoldások is szóba jöhetnek pld trafó, de sokkal macerásabb az optónál, vagy a szilárdtestrelénél. Optocsatolóból olyat is használhatsz, ami egy tokban több darabot tartalmaz - bár én jobb szeretem az egy tok egy csatorna megoldást, mert a 230V nem játék. Egyes gyártók még az optocsatolókat is széthajtogatják (mármint a lábakat), hogy megnöveljék a fólián a csíktávolságot - nagyobbra mint a gyári foglalat rasztermérete.
Kedves proli007!
Az általad közölt kapcsolásnál hogy lehetne a legegyszerűbben megoldani, hogy a uA műszer negatív előfeszítést kapjon? Olyan műszerem van, aminek +/- skálája van. Üdv: Megaymir
Bocs, de én meg valamiért nem találom proli007 analóg vu meter-es cikkét
Miért tűnt el, nincs rá egy közvetlen link? Köszönöm!
Hello!
Kis töpizéssel, viszonylag egyszerűen megoldható. Az IC kimeneti feszültsége. 0..5V között változik. Ennek középértéke, 2.5V ahol a műszerednek nullát kell mutatnia. Tehát a műszer negatív lábát, nem a GND-re, hanem +2,5V-ra kell kötni. Ezt úgy is megoldható, ha egy feszültség osztóval állítjuk elő a 2,5V-ot. Az osztóban folyó áram, a műszeráram közel 5-szöröse legyen. Ilyenkor ha az IC kimenete 0V akkor a műszeren negatív áram folyik, ha az IC kimenete +5V, akkor a műszeren pozitív áram folyik. Méretezni a következőképpen kell: - Ha a zéneren mért feszültség 12V és nekünk 2,5V-ra van szükségünk, akkor az R1 ellenálláson 12V-2,5V=9,5V feszültség esik. Az osztóban folyó áram, pedig kb. 5*Im műszerárammal kell egyenlőnek lenni. - Tehát R1=UR1/5*Im. 250uA-es műszert feltételezve, 9,5V/1,25mA=7.6kohm. 7,5kohm létezik, tehát azt választjuk. Így az osztó árama IR1=UR1/R1 azaz 9,5V/7,5kohm=1,26mA-re módosult. - Ez az áram fog az R2-őn is átfolyni, miközben azon 2,5V eltolási feszültségnek kell esni. Tehát R2=UR2/IR1 2,5V/1,26mA=1,97kohm tehát itt 2kohm-ot választunk. - A műszer előtét ellenállását úgy választjuk meg, hogy 2,5V feszültségre végkitérésre menjen. (itt ez R3 de a kapcsolásban ez R11 vagy R12) (A szimulációban az IC kimenetét a feszültség generátor modellezi, melynek kimente feszültsége 0..5V között változik.) üdv! proli007
Szia!
Köszi szépen a választ azt hiszem a szilárdtestrelénél maradok.
Köszönöm! Még emésztem az írottakat, de dereng valami.
Kedves proli007!
A kapcsolást két mono egységben építem, de TL082-el nem hajlandó funkcionálni. Azt hiszem az egytápfeszes üzemmód miatt. Tudnál ajánlani olyan dual op. ic-t, ami megfelene? Köszönet!
Hello!
Ön nyert! Nem jó az IC a tápláláshoz. De egy LM358-al a probléma orvosolható, abban egy "fél" 324 van. üdv! proli007
Üdvüzlet Pákatársak!
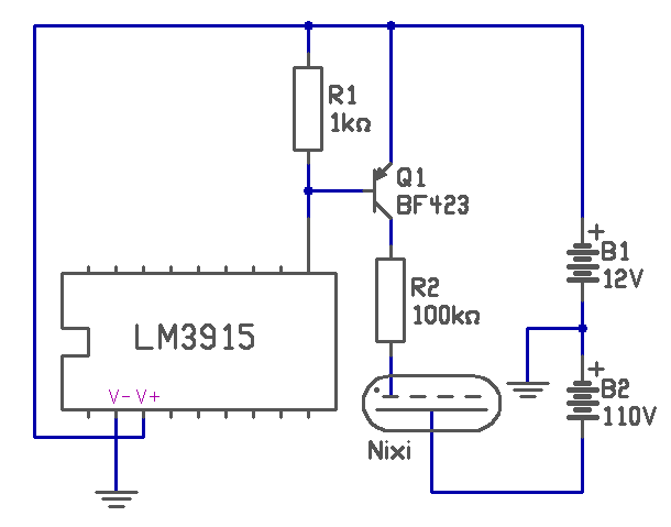
Tegnap éjjel láttam egy nagyon vad álmot, amit meg szeretnék valósítani ebben kérem a segítségeteket! Épp most építettem egy pár lm3915 10 szegmenses kijelzőt, ez hajthatott rá hogy álmomban a ledek helyén csatornánként egy-egy 10 szegmenses nixi cső működött. Az a kérdésem hogy meg lehet-e valósítani? A technika 1 től indulna és 0 lenne a végpont, ugye ezt az ic pont tudja, viszont nem tudom hogy lehetne átadni a vezérlést a csőre. Tudnátok-e ebben segíteni nekem? Előre is köszi, Magitor.
Hello!
Idézet: „nem tudom hogy lehetne átadni a vezérlést a csőre” Ezt csak intelligens vezérlők között szokásos kifejezés. Gondolom arra gondoltál, hogyan lehet az IC-ről meghajtani a Nixi kijelzőt. Mellékeltem egy rajzot, hogy véleményem szerint hogyan lehet megoldani. De, ez feltételezi, hogy a kijelző, nem közös anódos típusú. - A GND-hez képest, plusz és mínusz táp van. De a B2 tápfeszültsége és az R2 értékét az alkalmazott cső paramétereihez kellene igazítani. - A meghajtó tranziszt a tápfeszültség szerint kell megválasztani, és PNP típusnak kell lenni (itt 250V-os de vigyázat, ennek a tranyónak bekötése nem egyezik az általános típusokkal!). - Az IC 7-8 lába közötti ellenállást, 4,7kohm-ra választanám, mert a tranyó meghajtásának bőségesen elegendő a 1..2mA áram. Természetesen a referencia feszültséghez szükséges ellenállásokat is ezek szerint módosítanám. üdv! proli007
Köszi a válaszod, viszont sajnos IN-14 esem van ami pedig közös anódos, így gondolom másképp kell a dolgot megoldani!
Hello!
Gond egy szál sem! üdv! proli007
Köszi, a héten kivitelezem az ötletet, vagyis megpróbálom. Multisimmel megpróbálom szimulálni ha nem akkor legfeljebb egy csövet elpukkantok belefér.
Üdv! Mellékelek egy kapcsolást, két kérdésem lenne vele kapcsolatban. Ez vajon jó egy 500uA-s műszerhez is? Lábkiosztás úgy van, ahogy felrajzoltam?
Köszönöm előre is a választ.
Nálam egész jól működik, egy 500uA-s műszerrel, sorosan vele egy 20k-s poti.
Bővebben: Link
Összeraktam a dolgot, a bal felén kicsapja a műszert végkitérésre, tápfeszt gyanítok rajta. A jobb működik. Holnap utánajárok a maratási hibáknak.
Hello!
Kicsit méregetni kell, és mindjárt meg lesz a hiba. üdv! proli007
Persze, csak ma már nincs ekdvem, belefájdult a hátam a görnyedésbe
Illetve lenne még egy kérdésem. A műszerem 500uA-s és előtét ellenállásnak pontosan beállított trimmert tettem. Viszont elég lomha a mutató, holott gyorsabb mozgásra is simán képes. Az ic fölött lévő két 10µF kondi értékének csökkentésével orvosolható ez?
Hello!
- Nem szükséges pontosan beállítani az 5V-os kitérést, csak hozzávetőlegesen. A pontos végkitérést, úgy is a beépített 33k potival fogod. - A mutatás, alapvetően a kondi töltése és kisütése fogja meghatározni. Ha gyorsabban akarod, hogy felugorjon, akkor a soros 100ohm-ot kell(ene) csökkenteni. Ha nem esik elég gyorsan vissza, akkor a 33kohm-os potit. Ha a kondit csökkented, akkor a töltés és kisütési idő is csökken. De ha ezeket megváltoztatod, akkor inkább egy átlagérték egyenirányítóhoz fog hasonlítani, mint csúcsértékhez. (Vagy is az átlag teljesítményt fogja mutatni, nem a csúcsot.) De próba cseresznye. üdv! proli007
Igazából azzal van bajom, hogy mondjuk van a zenében három rész, az első egy 0db-s szintre viszi a mutatót, utána jön egy, ami néhány decibellel alacsonyabb, mint 0db, ezután ismét 0db. A műszer ezt úgy reagálja le, hogy végig 0db-n marad. Itt egy videó róla: Bővebben: Link
Szerk: Az én elképzelésemben valahogy így kellene működnie: Bővebben: Link
Hello!
Az általad feltett videót nem tudom lejátszani, de a másik, egy egyszerű diódás kijelző. Szóval szerintem csak kalimpál, de nem követhető. De mondom, ha ez kell, cseréld ki a kondit, vagy a potit (és az alatta lévő ellenállást arányosan) kisebbre. Akkor a csúcsérték mutatása, kevesebb ideig lesz látható. üdv! proli007
Végre ráértem a cuccal foglalkozni! Nekimentem a marásmintának gravírgéppel, tökéletesen működik.
Sziasztok.
Egy olyan kérdésem lenne, hogy van 3 db UA741-es (illetve abból kettő csak a másolata HA17741) műveleti erősítő IC-m és ezekből lehetne-e építeni kivezérlésjelzőt. Ha tud valaki kapcsolási rajzot küldeni, hogy hogyan kellene megcsinálnom az sokat segítene. Üdv.: Meglon
Hello!
Azt hozzátenném, Zoli válaszához, hogy csak abban az esetben, ha a műveleti erősítő plusz-minusz tápot kap. Mert a 741 nem üzemelhet un. "féltápfeszültséges" üzemmódban mint a rajzon, a CA3140 viszont igen! (A 741 be és kimenetei nem közelíthetik meg a tápfeszültséget, maximum 1..2V-ra. Tehát +12V és -5V-al már működne a kapcsolás.) üdv! proli007 |
Bejelentkezés
Hirdetés |












