Fórum témák

» Több friss téma
Fórum » Csöves erősítő készítése
 
Témaindító: seedz, idő: Márc 31, 2006
Témakörök:
Ne feledd betartani a fórum viselkedési szabályait, és a topik megmaradásának feltételeit. [link]
A téma átmenetileg fagyasztva lett, hozzászólni nem tudsz!
Lapozás: OK   655 / 2208
(#) CIROKL válasza djhans hozzászólására (») Aug 9, 2009
Hát ami azt illeti nem oly profi ez , igyekszik az ember . Azóta megint születtek újj képek ezekből izelítőnek egy - kettő !
(#) sturbi válasza rhesus23 hozzászólására (») Aug 9, 2009
Mitől lenne Tesla. A gerjesztésnek (ampermenet, árammenet) nem T a mértékegysége hanem Amper, ha osztod ezerrel, akkor mA lesz. A Tesla az indukció mértékehysége (1 T=1 Vs/m)
(#) kocos válasza djhans hozzászólására (») Aug 9, 2009
köszi szépen! remélem a hangja is az lesz
(#) PetAd válasza gkari hozzászólására (») Aug 9, 2009
Nem erősítőt akartam építeni, hanem egy próbakapcsolást amit a hangkártya és az erősítő közé akartam betenni.
punkkazy: Már olvastam, de a cikkben nem írják le pontosan hogy egy katódkövetőnek hogy kellene megcsinálni az előfeszt.
CHZ: Akkor inkább megvárom amíg találok egy normális tv-t szétbontani abban úgyis van minden ami egy erősítőhöz kellene, ezt meg felteszem a polcra dísznek.
(#) kocos válasza djhans hozzászólására (») Aug 9, 2009
Hát igen, én is így vagyok ezzel ... Aztán persze szerénykedik
(#) gkari válasza PetAd hozzászólására (») Aug 9, 2009
Ezzel csővel én sem görcsölnék.A katódkövető részletes leírása:Scultety L. cikkében.Megtalálod az előző hsz.-em linkjében.
Üdv:gkari
(#) sturbi válasza PetAd hozzászólására (») Aug 9, 2009
Csinálj nyugodtan egy próbakapcsolást. A katódkövetőnek ugyanúgy csinálsz előfeszt, mint egy földelt katódú erősítőnek, a katódellenálláson eső feszültség lesz az előfesz, de mivel a munkaellenállás is a katódkörben van, a rácslevezető ellenállást nem a testre kötöd, hanem a katódtól olyan távolságra, hogy jó legyen a csőnek a rácselőfesz (tehát a katódkomplexumot 2 részre osztod, egy kisebb értékű részre, ami a rácselőfeszt előállítja (ide jön a rácslevezető ell.) és egy nagyobb ellenállású részre (ennek az alsó vége megy a testre). A kettő együtt a munkaelenállás, ami ugyanakkora, mintha az anódkörben lenne. A cső nyugalmi árama a munkaellenálláson jelentős fesztültséget ejt (és ez a rácslevezetőn ki is jut a bemenetre, ha nincs leválasztva), ezért az áramkört csatolókondival kell kezdeni. A cső anódja a csatolásmentesítő (az utolsó hálózati puffer) kondin keresztül váltóáramúlag testen van.
A kis kimeneti impedancia azáltal biztosított, hogy a csövet általában nagyobb áramú beállításban használjuk, mint közös katódú kapcsolásnál, valamint a közös anódú kapcsolás teljes negatív visszacsatolással dolgozik, ami növeli a bemeneti impedanciát és csökkenti a kimeneti impedanciát.
Én a szokásos triódás kötés helyett inkább azt javasolnám, hogy a harmadik rácsot és az anódot is kösd testre, és a segédrácsot használd anódként (150-200 V tápfesszel, a segédrácson 4,1 mA áram lehet, és 0,9 W a megengedett disszipációja). 2,5 V rácselőfeszt állíts be 4 mA nyugalmi árammal (kb. 620 ohm a katódkomplexum felső része, ide jöhet a vez. rácsról pl. egy 100 Kohm rácslevezető ellenállás), ezzekkel sorbakötsz testig egy 10-22 K ellenállást, és megméred, hogy bekapcsolva az áramkört mekkora feszültség esik a 620 ohmon, ezután ezt a munkaellenállást úgy változtatod meg, hogy 2-2,5 V legyen a 620 ohm két végén....ezután használatba veszed a tetemet. Bemenetre ne felejts el tenni egy pl. 220 nF 400 V-os kondit.
(#) CHZ válasza PetAd hozzászólására (») Aug 9, 2009
sturbi leírta a lényeget .
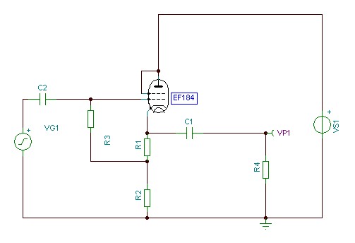
Kis segítség a megértéséhez a csatolásban lévő kapcsolás .
(#) PetAd válasza sturbi hozzászólására (») Aug 9, 2009
Én is gondolkodtam azon hogy felosztom a munkaellenállást 2 részre, de mivel a bemenő fesz kb 1V a kimenő is nagyjából ennyi ezért ebből nem tudok kiszedni feszültségosztóval 2.5V-ot. Vagy csak annyi a dolgom hogy ohm törvény segítségével a 10mA es nyugalmi áramból és a 2.5V-os feszültségből kiszámítom hogy a katódhoz közelebbi ellenállás értéke 250 Ohm lesz? Munkaellenállásom 8500 Ohm , ezért egy 250 és egy 8250 Ohmos ellenállást kellene használnom? Vagy hülyeséget írtam?
A cső bekötését inkább nem változtatom úgy biztos nem lehet megölni a csövet, vagy legalábbis nehezebb.
Úgy tudtam hogy a csövek nem szeretik ha terhelés nélkül járatják őket biztos nem lesz gond hogy semmi nincs rákötve? A 620 Ohmos ellenállás hány Wattos legyen? Ha jól számoltam 0.01W fog rajt esni. Bemeneti kondinak jó egy 470nF-os MKP kondi? Ha fontos a kapacitása akkor keresek egy 220nF-os MPP kondit sajnos polarizálatlanokból csak ilyenek vannak.
Válaszodat köszönöm
Neked is kösz CHZ
(#) sturbi válasza PetAd hozzászólására (») Aug 9, 2009
A kb. 1V bemenőfesz (váltófesz) és a munkapont 2,5 v-os feszültsége (egyenfesz) két különböző dolog. A csövet rácsárammentes üzemmódban használjuk, ehhez a rácsnak mindig negatívabbnak kell lenni, mint a katódnak, ezt a negatív rácselőfeszt a nyugalmi katódárammal (ami egyenáram) állítjuk elő a katódellenálláson. Annak az alsó fele negatívabb, mint a katód felőli vége hiszen az elektronok a pozitív (elektronhiányos) pólus felé "próbálnak haladni" , ha ezt a pontot összekötjük egy ellenálláson keresztül a ráccsal, (mivel a rács felől nem folyik áram), akkor a rács ugyanarra a potenciálra kerül, mint a katódellenállás alsó fele, tehát a katódhoz képest negatívra (10 mA katódáram esetén 250 ohm, ha -2,5 V rácselőfeszt akarunk (a katódhoz képest), ahogy te is írtad). Ennek beállításakor a bemenetre nem kapcsolunk semmilyen jelet. Ahhoz, hogy majd 1 Veff bemenőjelet kis torzítással átjuttassunk a katódra nem árt ha van 2,5 V-nyi rácselőfeszünk (hogy nagyobb vezérlőjel esetén sem alakuljon ki rácsáram egyik időpillanatban sem). A kimenő feszültség természetesen valamivel kisebb lesz (jelentéktelen mértékben), mint a bemenő (váltófesz).
A cső bekötésének megváltoztatásától nem kell félni, hiszen adatlapi adatokat adtam meg (Ig2=4.1 mA Pdg2=0,9W, Ug2 nem tudom mennyi de biztos van 200 V), ha ezeket nem lépjük túl, nincs kockázat. Azzal, hogy az anódot és a harmadik rácsot nem használod, egyszerűen csinálsz egy kisjelű szokásos valódi triódát az erősen változó meredekségű pentódából, de triódás kötésben próbáld ki a saját elképzelésedet is.
A bemenetre természetesen jó a 470 nF-os kondi is.
A cső nem doldozik terhelés nélkül, ott a munkaellenállás, arra dolgozik, amire te gondolsz az a transzformátoros munkaellenállás esetén a terhelés leszakadásakor fellépő feszültség megugrásra vonatkozik (transzformátor primerjében indukálódik, és olyan nagy is lehet alkalomadtán, hogy átüt a trafó is, és tönkre mehet a cső is), ohmos terhelésnél (a mi kapcsolásunkban meg pláne) nemigen lehet olyan feszültségugrás, amit a cső ne tudna tolerálni.
(#) rockersrac hozzászólása Aug 9, 2009
pl 504 SE-ben mennyit tud kb? Subládához szeretném csinálni az erősítőt,és ebből a csőből van bőven(3-4db) meeeg pl 500-as csövem akad 2-3 darab! Esetleg más csővel való megalkotásra is várok javaslatokat,hátha van olyan csövem!
(#) sturbi válasza rockersrac hozzászólására (») Aug 9, 2009
Subládához ésszerűbb lenne PP-t építeni (ha már van elég cső, a kimenőtrafó is kevésbé problémás) és fel sem merül, hogy mennyit tud (eleget). :yes:
(#) rockersrac válasza sturbi hozzászólására (») Aug 9, 2009
Csak itt a hangszóró eléggé lekorlátozza a lehetőségeket,mivel ez egy kis 40 wattos hangszóró! Holnap meg is keresem a hangszórót,csinálok róla képeket,meg az adatlapját is felteszem ide! De ha pp akkor max ilyen e/pcl86 PP,de azt meg házimozinak tartogatom! [OFF] Az os 125/2500 mennyit tudhat SE-ben? Mert valószínű lesz egy ilyen csövem is,és(ha egyáltalán jó hangfrekire) akkor csinálnék belőle valami ,, aranyosat" !
(#) mayky válasza rockersrac hozzászólására (») Aug 9, 2009
OS125/2500 ?

hmmm.

a típusszámból ítélve 125 W anóddisszipáció 2500 V anódfesszel.

Kíváncsi lennék milyen kimenőt készítenél hozzá ?
(#) EcoPityu válasza rockersrac hozzászólására (») Aug 10, 2009
Te Márk, mit akarsz te az SE-től?
Egy PL 500-504 anóddisszipációja (katalógus kérdése): 16-20W, kapcsüzemben 25W, a GU50 40W-ot fűthet, és SE-ben 8w-ot tud. Akkor te 2db PL504-el tudnál k.b. 8W-ot SE-ben, ez nem veri szét a 40W-os hangfaladat!

De ha PP-t építesz belőlük, nem túl megbonyolítva, merthát mélyládához nem kell még nagyon osztogatni sem a tekercseket: primer-szekunder-primer és kész!
Ja, és így akár 40-50W-ot is ki lehet hozni 2-ből, amit persze nem muszáj!
(#) mark.budai hozzászólása Aug 10, 2009
Hétvégére remélem, hogy hallgathatóra össze tudom rakni az EL84-et. Még a hálótrafó és a panel hiányzik. A panelt, remélem, hogy holnap ki tudom marni, a hálótrafó meg a héten meglesz. Így még azt is el tudom dönteni, hogy elég lesz-e a 3,5-4W az udvarra. Csak a 2 ohmos kimenők miatt nem tudom rákötni a normális 6, vagy 8 ohmos hangszórókat. Akkora teljesítménycsökkenés meg nem fér bele...
A kimenőket is rosszul mértem eddig, az egyik kimenő csak 5cm2, a másik meg 6cm2.
(#) Mate78 válasza mark.budai hozzászólására (») Aug 10, 2009
Ügyes vagy, ha összeraksz egy EL84-et.Ha sikerül, csinálj nekem is párat.

Az 5-6cm2 elegendő vaskeresztmetszet egy EL84SE-nek.
(#) mark.budai válasza Mate78 hozzászólására (») Aug 10, 2009
Jaajjj, Máté, gondolhatnád, hogy az erősítőre értettem .
Hétvégén falunak, kell a zene az udvarra.
(#) EcoPityu válasza mark.budai hozzászólására (») Aug 10, 2009
Idézet:
„Hétvégén falunak, kell a zene az udvarra.”


Nem falunap?

Egyszer lőttem nálatok a sportpályán tűzijátékot, Elvis Presley Edmund volt a "sztár" vendég!
(#) mark.budai válasza EcoPityu hozzászólására (») Aug 10, 2009
[off]De, falunap!
De csak itthon, mert a 3,5W oda kevés...
(#) Imi65 válasza mark.budai hozzászólására (») Aug 10, 2009
[OFF]Az udvarra is az lesz, nem is kicsit. 2X100W sem volt sok.
(#) mark.budai válasza Imi65 hozzászólására (») Aug 10, 2009
Akkor elkérem Zolitól a EAG AE080-ast, aztán annak odarakok...
[OFF]Addigra kész lesz a 10W-os IC-s is, de az semmit sem ér!
(#) Imi65 válasza mark.budai hozzászólására (») Aug 10, 2009
[OFF]Az már inkább!
(#) mark.budai válasza Imi65 hozzászólására (») Aug 10, 2009
De azzal meg vigyázni kell a hangerővel. Nem szeretném megsütni a tekercseket a hangszóróban. Csak ahhoz meg illesztőtrafó kéne. Jó lenne egy 230/12V-os, 100VA-es, és nem légréssel?
(#) Mate78 válasza Imi65 hozzászólására (») Aug 10, 2009
Az attól függ.Ahhoz hogy kijöjjön a rendőrség ahhoz sokszor elég a 10-20W is ez saját tapasztalat.
De a hallagtóságnak sokszor az 50 is kevés lenne főleg néhány pohár itóka elfogyasztása után.


(#) hapro válasza mark.budai hozzászólására (») Aug 10, 2009
1db illesztő trafó elég? 100VA-est fel tudok ajánlani kőcsönbe.
(#) mark.budai válasza hapro hozzászólására (») Aug 10, 2009
Elég, de még megnézem itthon! Azért köszi!
Meg még Zolitól is el kell kérni a z EAG-ot. Meg nem is biztos, hogy működik.
(#) mark.budai hozzászólása Aug 10, 2009
Találtam egy 14V/~10A-es hiperszil trafót. Van még egy 40cm2-s trafóm kinnt a vasúton, de az 48V-os, és 10-12 mm átmérőjű biztos, hogy van az a 48V-os tekercs.
[off]Át kéne menni úgyis a szomszédba, megkérdezem akkor, hogy nincs-e egy 100-200VA-es trafója. A 100V-ot azt ugye 100 ohm-osnak írják, akkor nekem egy 100V/8V-os trafó kell 8ohm-ra, 100V/4V-os trafó kell 4 ohmra. Akkor kell egy 230/4V-os trafó. De jó lesz a 12V-os is, a hangszóró nem fog tönkremenni (szerintem).
(#) Pioneer hozzászólása Aug 10, 2009
Sziasztok!
Lassan, de haladok a PCL86PP-vel.
Egy kérdésem lenne. Láttam CIROKL fotóin, hogy a fűtés és a test közé két-két 2W-os ellenállást forrasztott, amiknek a helye meg is van a nyákrajzon. Mekkora értékű ellenállások azok?
Üdvözlettel: Pioneer
(#) PetAd válasza sturbi hozzászólására (») Aug 10, 2009
Kipróbáltam a csövet, de a munkaellenálláson nagyon kis feszültség esik és a cső anód és katód kivezetése közt a max tápfeszt mérem. Egyelőre az anódra kötöttem a tápfeszültséget, a 3 rácsot nem kötöttem sehova. A munkaellenállást sikerült megcsinálnom úgy hogy kb 250Ohm és 8250 Ohm-os részből áll, de ehhez kellett 5 ellenállás A tápfesz egy 220µF 400Voltos kondival van pufferelve így kb 168-170 V van a csőre kötve. A cső izzítását már megoldottam egy stabilizátorral és két diódával az biztos jó.
Következő: »»   655 / 2208
Bejelentkezés

Belépés

Hirdetés
XDT.hu
Az oldalon sütiket használunk a helyes működéshez. Bővebb információt az adatvédelmi szabályzatban olvashatsz. Megértettem