Fórum témák
» Több friss téma |
Fórum » Csöves erősítő készítése
Ne feledd betartani a fórum viselkedési szabályait, és a topik megmaradásának feltételeit. [link]
A téma átmenetileg fagyasztva lett, hozzászólni nem tudsz!
Elég érdekes a meghajtó, fázisfordító fokozat. Még ilyennel nem találkoztam. Nem értem a működését
Ha megnézed a nyák-on pontosan úgy van, ahogy lerajzoltam.
Viszont még mindig nem tudom, hogy miért van szinte teljesen nyitva a pentóda.
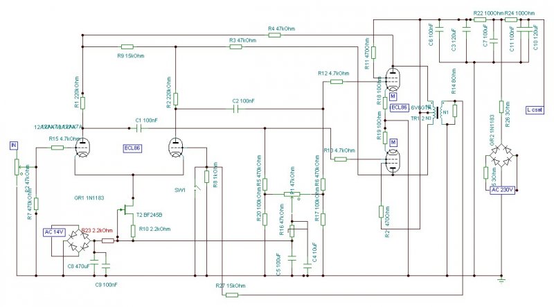
Itt van a rajz .
AC 14 V megy be . Beállítás első lépése a P2 trimmer 0 ohm helyzetbe tekerni , így kapod a legnagyobb DC-t , de ehhez az kell ,hogy legyen elegendő AC is .
Ha kiveszed a csövet, attól nem illene változni a rácson a fesznek, hacsak nem gázos a cső. Másik probléma, hogy hol tűnik el 8 V mikor nincs benn a cső, szerintem mérd meg azokat a 100 K ellenállásokat, mert ahhoz, hogy akkora áram follyon rajta, hogy 8 V essen a 47K-s potin (illetve felén), azoknak a valós értéke sokkal kisebb kell hogy legyen, mint 100 K.
El tudnád magyarázni nagyvonalakban a meghajtó fokozat működését? Vagy valahol már le van írva. Hát nem egy szokványos kapcsolás. Már a tranyó miatt sem és az előfokcsövek a végcsövek anódáról kapják a villanyt.
Már találtam is egy eltérést. A segédrács nálam 100 ohm-os ellenállással van tápfeszre húzva, a rajzodon viszont 470 ohm szerepel.
Ne viccelj, Janikám!
CHZ mester átdolgozta egy kicsit a szokásos kapcsolást. De majd Ő elmondja, mit miért.
Differenciál erősítő az alapja , katódokban a J FET áramgenerátor (ellenállásal is behelyettesíthető )
Az áramgenerátor nagy dinamikus ellenállása előnyös , bár sokak szerint a hangra gyakorolt hatása nem igazán jó . Mérve biztos , hogy az áramgenyás változat a nyerőbb . Az áramgenerátor árama a 2,2K ellenállással , pontosan beállítható , a triódáknak megfelelő áramra , szimmetrikus vágásra érdemes belőni szkóppal . Az anódok a végcsövekről negatív visszacsatolást is kapnak , ezért van a táplálásuk így kialakítva . Fázisfordító szimmetriája így jól kézben tartható .
Ha érdekel, részleteiben én is mondok egy-két gondolatot. A fázisfordító tápfesze azért eredezik a meghajtott cső anódjáról, mert így egyféle negatív visszacsatolás révén a meghajtójelet szimmetrizálja. A meghajtók katódkörében ellenállás helyett áramgenerátort találunk (FET-tel), míg az átfogó visszacsatolás az egyébként földelt rácsú fokozat rácsában realizálódik. A meghajtók anódkörében lévő 12k söntként szerepel AC szempontból, a helyes arányt állítja be. Más "csodát" nem igen látok benne.
Szerk: Közben CHZ mester is leírta, mit talált ki.
Az lényegtelen eltérés, a rácselőfesz előállításánál keresgélj valami hibát. Cső nélküli állapotban úgy látszik, mintha a 47K-s balansz potméter egyik szélső helyzet körül lenne, középállás helyett (ennél a csőnél akkor lehet -10 V körül a -18 V-ból, akkor viszont a másik rácson -18V körül kellene lenni.
Idézet: „Az anódok a végcsövekről negatív visszacsatolást is kapnak , ezért van a táplálásuk így kialakítva.” A nyákterven viszont ez nincs megvalósítva.
Igen az! Ingyen volt mert rosszak, de polcon nem számít. Mondjuk újaknak jobban örültem volna.
Azt a -10V-ot úgy mértem a rácsnál, hogy a P2 potméter is középállásban volt. Holnap majd megmérem úgy, hogy a P2-t 0 ohm-ra állítom.
Már hogyne lenne, a triódák anódfeszültségén keresztül van a visszacsatolás, azáltal hogy a végcsövek (ellenkező oldali) anódjáról kapják a tápot (vagy a nyákon nem onnan kapják, hanem a trafó közöséről ?)
Idézet: „Azt a -10V-ot úgy mértem a rácsnál, hogy a P2 potméter is középállásban volt. Holnap majd megmérem úgy, hogy a P2-t 0 Ω-ra állítom.” úgy akkor jó a 10 V, ha P2 bemenetén volt a 18 V. P2-t rövidzárba kell tekerni először. Ha jó a csöved, bedugásra nem illene leesni a rácselőfesznek, mert az annak a jele, hogy folyik rácsáram.
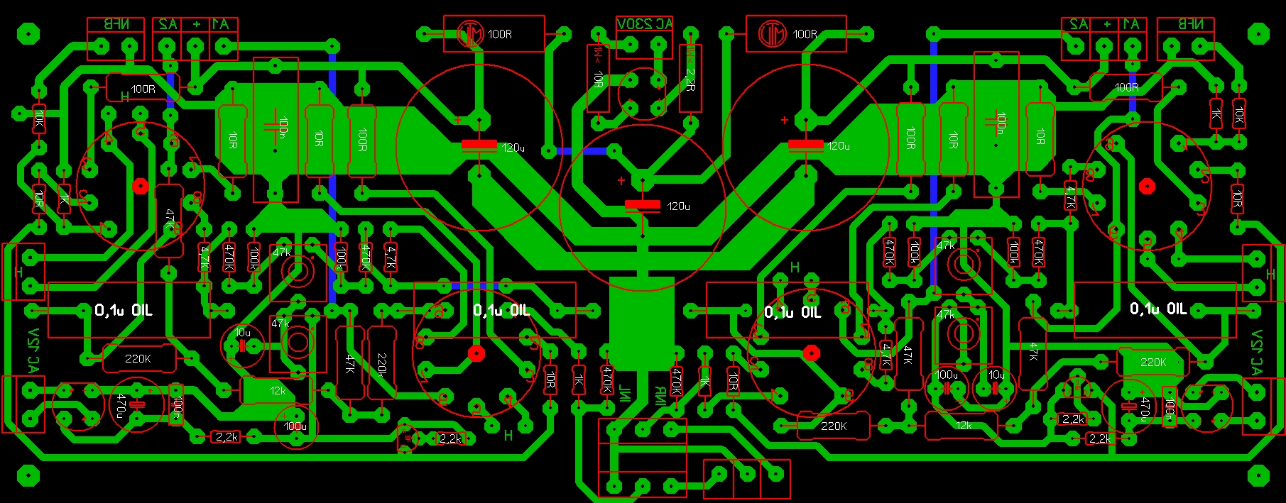
Íme a nyák. Itt ugyan arról triódáról megy a csatolás is ahhoz a pentódához amelyiknek az anódjáról kapja a tápfeszültséget.
A 47k ellenállások a kimenő anódtekercsére menek (A1 -A2). Persze nem kersztbe kötve ..
Az nem gond, hogy a nyákon nincs keresztbe kötve?
Így jó , mert negatív visszacsatolást akarunk .
Az a nyák működőképes , már többen megépítették . Szerintem félreértetted sturbi mondatát .
Jól van az úgy, az anódoldali visszacsatolást aztán a 220 K-k végeit összekötő 15 K-s (nyákon 12 K-s) ellenállás balanszíroza, ezáltal szimmetrikusság felé is viszi az egész erősítőt (ha jól értelmezem...).
Zoli, egyébként pozitív visszacsatolással nem próbáltad a hangját (persze kisebb R9-el)? , nem vagyok benne biztos, hogy úgy nem szólna jól, végülis egy kis fesz utánhúzástól még nem gerjedne be, és lehet, hogy dobna a lendületen (bár így PP-nél hirtelen nem nagyon látom át a dolgot, hogy mi is történne..)
Meglett a hiba! A FET gate-je és source-a között egy apró maratási hiba volt, amit csak nagyítóval vettem észre (hát igen, már ebben a korban szemüveg kellene
).
Pozitív visszacsatolással nem próbáltam .
DF-re biztos lenne hatása a hangzása is lényegesen változna . Idő kérdése az egész , még a doboza sincs teljesen kész .
Így a hangja sem lehetett elfogadható .
Szerintem a brumm is a nagy áram miatt volt .
Igen a brumm a nagy áram miatt volt, de teljesen megszünt.
Köszönöm mindenkinek a segítséget! Már csak a kimenők és a dobozolás van hátra.
Nagy nyug. áramra gondoltam elsőre én is , amikor próbáltalak figyelmeztetni a csövek "szívatására ".
PCL 86 kimenője van valakinek? Ha van,akkor elcserélném két képkimenőre,ami valamivel nagyobb mint a pcl 86 kimenője! Ja! Azt elfelejtettem írni hogy 3 darab kellene,és 3 képkimenőm van!
Szia Márk!
Van vagy 15db! Másod nincs cserébe?
Esetleg még csöveim vannak cserébe!
[off]Pityu, írtam PÜ-t!
|
Bejelentkezés
Hirdetés |




). 