Fórum témák
» Több friss téma |
Vaskllorid vagy krém nem sokat ér,sokkal hatékonyabb tiszta és gyors a hidrogén/oxid.26-28%ost a patikában adnak kis mennyiségben 1,5-2dl.1db.panelkimaratásához 2-3cl kell hozzáadni 0,7dl.sósavat és kész az oldat.Én saválló paint marker/festék bázisú filcel rajzolok,+sosem mart alá.
Üdv! Az előző adataim elég félrevezetőek. Leírok mégegyszer mindent. Valamiért a rádióadó (Novák Gábor féle) nem működik. Az adóban nincs kvarc kristály, ami nem baj, nem sztereó. Számítógépről hajtom, USB-ről. 4.7 voltot kap. És az áramfelvétel 7mA. (Ha 6 voltos akkuról hajtom akkor az áramfelvétel 10mA.) A leden mért feszültség és az IC 10 es lábán mért feszültség megegyezik. E szerint nem rezeg be a rezgőkör. Nem jó az oszcillátor. Nem nagyon értek a rádiós dolgokhoz, ezért nem tudom mi lehet a baj. Már cserélgettem a C16 os kondit is de semmi. Minden eshetőséget megvizsgáltam(rövidzár, ellenállások, kondik) de semmi hibát nem találtam. A LED rendesen világít, elvileg jónak kellene lennie. Ha valaki tud valami tanácsot adni h mi lehet a baj azt nagyon megköszönném mert tanácstalan vagyok. Előre is köszönöm: pamesz
Sziasztok!
Volna egy érdekes kérdésem, ami remélem nem off. Röviden vázolnám a körülményeket: Vidéken a kis közösségünkben szeretnénk az istentiszteletet sugározni, hogy még pl. az istállóban is lehessen azt fogni, ez max 3 km-es kör lenne. Eredetileg az lett volna az ötlet, hogy olyan lenne az adás, amit sima FM rádióval is lehetne fogni (ami 87-108MHz frekit jelent, aminek sajna vannak jogi nehézségei, ám a hely eléggé kiesik, a közelben csak egy kis község van) Először, a kérdésem hogy tud-e valamelyikőtök egy erre alkalmas már létező készüléket? Vagy másodszor, ha ez nem lehetséges, van-e valami más, vagy egyáltalán valamilyen ötletetek, hogy hogyan (és milyen eszközökkel) lehetne ezt a sugárzást megoldani. Valamint érdekel, hogy mekkora kimenő teljesítménnyel kellene sugározni? Bízom a tapasztaltságotokban e témában, azért írtam erre a topicra. Üdv.: Gopati
Üdv!
Éppenséggel, nem off a téma, de a helye a "Sugárzás FM en topikban lett volna. Nem tudom mik azok az általad említett jogi nehézségek, de szerintem mégiscsak meg kellene próbálni a hivatalos utat, igaz hogy babrás, de nem lehetetlen. Az általad említett 3 km sugarú kör ellátása, már elég nagy teljesítményt igényel ahhoz, hogy ne lehessen fű alatt megoldani. Ha más frekvencián akarod megoldani, akkor amellet, hogy ez is törvénytelen, még meg kellene építeni a műsorod vételére alkalmas vevőberendezéseket is. Javaslom, indítsd el a kérelmet az ORTT felé. (ha lehet az egyházon keresztül, nekik már nyilván van engedélyük, igaz más területre) Egyébként Mo-n vagy a szomszéd település(ek), vagy a határ van túl közel. Az ilyen kis teljesítményű adóknál is kb. 60 km sugarú körben kell gondolkodni a zavartatás miatt.
Sziasztok ebben a kapcsolásban lehetne helyettesíteni a BRF93A-t valami mással?
Hááát, én még ilyen tranzisztorról még nem hallottam, (attól még lehet) de ha BFR 93A -t teszel, az jó.
Szia!
C16 helyett köss be egy legfeljebb 10 pF-os trimmer kondenzátort, és próbáld meg azt állítgatni. Lehet, hogy működik az adó, csak a kondi szórása miatt a sávon kívül van, és nem tudod fogni. Másra így hirtelen nem tudok gondolni. De egy fénykép a panelről (alkatrész és forrasztási oldalról is) lehet, hogy segítene, és észrevennénk valamit.
Üdv! Próbáltam már, ki cseréltem már egy 6.8 asra meg egy 3-10p ig trimmerre is de semmi. A nyákon szerintem sehol sincs rövidzár, minden a helyén van. Egy hibát nem vettem észre amikor összeraktam. AZ volt hogy az a forszem ahová a kvarcot kell beforrasztani összeért a negatív szállal. Ott megkapartam a nyákot, és már ott is jó. De szerintem attól az IC nem mehetett tönkre mert az a láb az IC karakterisztikájában csak a kvarchoz tartozik. A led is világít, az áramfelvétel jelentéktelenül kicsi(7-10mA) rövidzár sehol nincs, nem melegszik. És semmi zavarjelet nem küld, vagyis én nem vettem észre. Már vagy 4 rádió végigtekergettem, de semmi. Tanácstalan vagyok. Itt vannak a képek róla. Hát a forrasztás elég kókány, régi orosz forrasztópisztollyal nehezen lehet szép munkát végezni. El is égetem 2 hegyet vele mire megforrasztottam. De az nem számít. Valamiért akkor sem működik.
Amennyiben mono adó is megfelel,akkor 200-250mW~teljesítmény elegendő lehet.Sik terepen kis faluban községben.azon a területen nincs túl zsúfolva a CCIR sáv pl.helyi vagy külföldi adókkal,be lehet ill.ni a sáv elejére/végére.Ha nincs már hely a sávban,marad az áthangolás nagyobb frekvenciára.Ilen csekély teljesítményre nem kell engedély vidékre,persze a felharmonikusokat ki kell szűrni interferencia és zavarásmentes legyen az adás.Feltételezem,hogy ilyen szűk közösségben, senki nem fogja feljelenteni az adó üzemeltetőjét.
Valaki a BA1404-es IC-hez tudna nekem mérési pontokat adni, hogy melyik lábon mit kellene mérnem, hogy az IC egyáltalán jó-e még? Mert az se biztos hogy az jó. Remélem nem ment tönkre mert ezt az egyet is bajos volt beszereznem. Szóval ha valaki tudja mit hol kell mérnem akkor segítsen. Ja meg képeket is tettem föl, feljebb van ha valaki talán ott is lát hibát akkor kérem szóljon. Előre is köszönöm.
Üdv.
Valaki tudna ajánlani valami egyszerűbb kapcsolást KB 1Km áthidalására?
Üdv!
Nagyon tetszik az rádiótechnika és szeretnék építeni egy FM transmittert a laptopmohoz. Van egy kapcsolás, ami nagyon tetszik, de az a baj, hogy mikrofonhoz van és 9V os én pedig egy 3V os laposelemről szeretném működtetni, vagy inkább egy gomb elemről, szóval mit kellene alakítanom rajta, hogy menjen 3V ról és rátudjam kötni a hangkártya kimenetét? (kép csatolva)
3 volt esetén:
R3 = 12 kiloohm legyen. R4 és mikrofon elhagyandó ( szakadás ). Hangkártya két kimenete ( bal, jobb ) egy-egy 1 kiloohmos ellenállással közösítve a C5 bal oldalára kötendő. Hangkártya földje a telep mínuszra kötendő.
Ez 1nagyon primitív kapcsolás,1tranzisztor=oszci +mikrofon ne sok jót várj tőle. Használhatatlan úgymond.Én bizony nem kötném a gépemre,Nem mindig az a jó ami egyszerű és kicsi.
Értem, akkor tudnál ajánlani valami más kapcsolást ami elmegy 2db elemről? És ha lehet akkor már egyből stereot, a hatótávolság az bőven elég 5-15 méter. Köszi előlre is!
Olvass feljebb és találsz pont egyet!
Nekem meg valaki tudna segíteni? Az említett BA1404 IC-s transzmitterrel kapcsolatban? A kérdések följebb vannak.
Tudnatok segiteni, hogy az alabbi kapcsolasban levo
MMG3H21 tipusu erositot hol lehet beszerezni Bp-en, vagy mivel lehet helyettesiteni? http://www.elektronika.iweb.hu/keret.cgi?/sztero_fm_ado.html Esetleg a 60-100 nH-is valtoztathato induktivitasra egy beszerzesi helyet Bp-en tud vki?
Sziasztok!
Tegnap megvettem majdnem mindent a BA1404es IC-vel rendelkező fm adóhoz. Quarz-ot nem tudtak adni a boltban, de valahol olvastam, hogy quarz nélkül is jó, csak akkor mono lesz. A kérdésem az, hogy ha quarz nélkül építem meg, akkor ki kell e esetleg hagyni valamit, vagy összekötni valamit valamivel, vagy csak szimplán hagyjam üresen a helyét, hátha majd lesz (tervben van a vétele). Előre is köszönöm!
Hali!
Nem kell tenni oda semmit. Hagyd üresen a helyét, aztán majd ha lesz kvarc akkor lesz sztereó adásod is.
Üdv
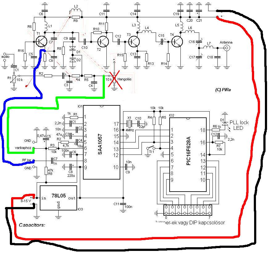
Adva van ez a 4W-tos adó + pll össze kéne kötni őket de nem tudom,hogy jól rajzoltam e le?segitsetek.
Szerintem jó az egész .
Szia!
Köszönöm a gyors választ
A PLL számára az RF jelet ne közvetlenül az oszcillátorról vedd le. Inkább a T2 kollektora és a C12 közöttről, egy kis értékű csatoló kondival.
Milan90,Ferkógyerek köszönöm a gyors választ ha meg lesz beszámolok mit értem el.
Sziasztok!
Még egy kérdésem lenne A mély hangokat néha kicsit eltorzítja, a kérdés az lenne, hogy lehetséges, hogy azért mert egy másik rádió is bejönne ezen a frekin, és az zavarja?? Mert ha igen, akkor csak kondit kell cserélnem ELőre is köszi mindenkitől! |
Bejelentkezés
Hirdetés |











A mély hangokat néha kicsit eltorzítja, a kérdés az lenne, hogy lehetséges, hogy azért mert egy másik rádió is bejönne ezen a frekin, és az zavarja?? Mert ha igen, akkor csak kondit kell cserélnem 




