Fórum témák
» Több friss téma |
electrolux ewt 1016-ban van. nem relé és forgó kapcsoló között. De valóban nem hiába hibásodott meg, oka sajnos jól ismert, sikerült egy rövidzárat aplikálnom, de még reménykedem, hogy csak a tápja adta fel a harcot. Az R82-ről viszont lefüstölt minden felirat, de az is elképzelhető, hogy 0 ohm. Mellékelek egy képet.
Sziasztok!
Tudja valaki milyen hőérzékelő elem van az Indesit WP80 (valószínűleg mindegyik Indesit gyártmányban ugyanaz) mosógépben? NTC vagy PTC vagy valami más? Kellene hozzá készítenem egy hőszabályozó elektronikát.
A mosógépes ászok :kalap: is a találkozón vannak. Légy türelmes holnapig :smoke:
Hello
NTC van mindegyik mosógépben. Ha gondolod holnap megtudom nézni hogy értékre mennyi mert fejből nem tudom. Miért akarsz csinálni hozzá elektronikát?? Üdv Imi
Hello
Holnap reggel meglesem, mert van ilyen panelom itthon. A tápba ESR kondit illene tenni, mert a sima nem sokáig bírja Üdv: Zoltán
Hello
A gépek 80%ba van NTC, az említet típusban az van, és az értéke évjárattól függ, 10 és 22K közötti, de a 15K a jellemző. Üdv!
Hello,
A probléma az,hogy a vezérlőpanelja halott teljesen, 99%-ban a proci dobta föl a talpát. :emptybottle: Kerestem másik elektronikát,de az kb egy új mosógép ára.Procit beszerezni meg lehetetlen,pláne,mert gyárilag rogramozott. :gumicsirke: Gondoltam összehozok valami primitív vezérlőt,hogy lehessen használni. Most próbálom visszafejteni. A legtöbb dolog egyértelmű,de vannak kérdésés dolgok: - Hogyan érzékeli a dob rezgést? - A motor fordulatszám szabályozása Tirisztoros-fázishasítással szerintem...szerintem. A vezérlőből kiindulva. Üdv m2attila
Hello
Úgy tudom hogy a dob rezgést azt úgy érzékeli hogy az áramfelvételből. A procival kapcsolatban kérdezd meg zoz11-et hogy van-e neki mert elég sok panelja van már bontva. Már én is küldtem neki egy párat Üdv Imi
Hello
Nagyon sok gép a ruha mennyiségét és elhelyezkedését a motornak az áramfelvételéből tudja kikövetkeztetni, és hanem ok akkor pl. még ide-oda forgatja centri előtt a dobot meg hasonlók. Írd le hogy mi van a procin, meg esetleg egy képet dobhatnál fel róla. Üdv: Zoltán
Eredetileg sem ESR volt benne, próbának egyenlőre jó, ez volt itthon
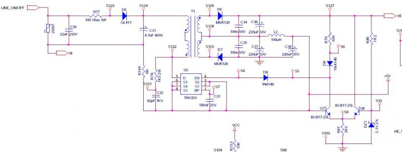
![]() Nagy valószínűséggel a tápvez IC is megadta magát, az cserés lesz biztosan. Rajzot csak az EWM 1000-esről sikerült szereznem, de az ottani R82-nek semmi köze az ezen lévőhöz.
Hello
Az az ellenállás a táp IC-re megy? Melyik lábra? Van itthon ilyen panelom itt van előttem, csak nem ez a verziójú. üdv: Zoltán
A primer oldal egyik ága és a +5V között nagy valószínűséggel. A fólia befut a tápvez IC alá, de annak is az összes S lába +5V-on van. Onnan nagy valószínűséggel a Q4 bázisára megy.
itt egy EWM 1000 tápja. itt R144-gyel jelölik sztem.
Az előző oldalon csatolt képen be van karikázva a helye.
Meg van, ezen a panelon ami itt van egy 1,5A-os SMD bizti van, vagyis gyakorlatilag veheted átkötésnek.
Üdv!
Örök hála :worship:
A sejtésem ez volt, de nem szeretnék még egy rövidzárat
Hello,
Este dobok föl képet a vezérlőről. Egyébként milyen a fordulatszám szabályozása a motornak? Üdv
A motor szabályzása elégé összetett, nem mondható se PWM se fázishasításos szabályzásnak. Plusz elég sok gépnél még van egy 3. relé is a motor vezérlésben, mert van olyan motor aminek megvan csapolva egy helyen az állója, és ezt kapcsolgatja, centri és mosás funkciótól függően.
Arra is figyelni kell, hogy egy bizonyos áramnál több ne folyón rajta, meg meg van, hogy mekkora fordulathoz mekkora max áram és feszültség tartozhat, ha nem úgy van valami miatt akkor is tiltania kell. Mi a baja az eredeti eérlőnek? Üdv: Zoltán
Ahogy elnéztem a motorvezérlő részt a PCB-n,tulajdonképpen 2db relé és egy darab tirisztor látja el a funkciókat. Az egyik relé a forgásirányt a másik akkor lehet,hogy a két fordultattartomanyt váltja.A tirisztorból gondolom,hogy fázishasításos módon vezérli,mert más aktí elemet nem találtam benne.
Az eredeti vezérlő sztoria a következö: A mosógép a szüleimnél teljesített szolgálatot kb 3 évig. Egyszer csak egy alkalommal bepakolták a szennyest és elindították,de egyszerre engedte a vizet és szivattyúzott és folyamatosan forgatta a programkapcsolót és a dobot hallhatóan összevissza. Mivel én ritkáán utazom haza,jobbnak látták,hogy szakembert hívjanak "Bélabácsit a mosógáp szerelőt".Igaz,hogy az öreg kb 70éves és az Energomat és mas mecshanikus perverziókat becsukott szemmel szereli,de az elektronikus vezérlésekhez nem nagyon konyít. Megpróbált vele valamit csinálni,nem jött össze. :wilting: Innetől kezdve amikor én láttam,csak a programkapcsolót tekerte,semmi mást. Minden létezó alkatrészt kimértem,kiforrasztottam,kipróbáltam,mindegyik működik és a tápfesz is jó. Csak az EEPROM és a proci maradt ki,de mivel minden más jó csak itt lehet a probléma.A proci kristályán van némi jel,tehát rezeg,megnéztem szkóppal.:gumicsirke: Szóval röviden ennyi és itt tartok a dologgal,hogy valamit kezdeni kellene vele.
Hello
Ez nem is olyan nagy gáz, a külső cuccokat megnézted, víz szab meg hasonlók, mert azok szoktak ilyesmi hibákat produkálni. Ezeknél a paneloknál ez a hiba jelenség majdnem, hogy természetesnek mondható. Majdnem az összes így mutatja ki gondját baját. Ha ezt csinálja akkor a poci az jó. Az eepromot érdemes kivenni és anélkül elindítani, hogy a prociban álljon helyre a szoftver. Ha e megtörtént akkor eeprom mehet vissza és úgy próba, ha nem ok akkor szerviz kábellel helyre lehet hozni. Ezek csak akkor érvényesek ha minden más jó a gépben. A motornál ha két relé van akkor az a csak a forgás irány váltásért felel, mind a kettő. A képet és a proci típust várom. Üdv: Zoltán
Hello,
Végre sikerült készítenem néhány képet a vezérlőről. A proci tipusát az egyik képen jól lehet látni. Ha van valami ötleted,hogyan lehetne életrekelteni akoor szívesen várom.
Sajna nem sikerül életet lehelni az EWM1000+-ba.
Ha esetleg van vkinek jó áron, vevő vagyok rá.
Sziasztok!
A fent említett mosógépet szeretném megcsinálni, sajna panelhibás. Csapágytörés miatt vizet kapott az elektronika égésnyom nincs rajta, csak épp nem csinál semmit. Ehhez a panelhoz kellene nekem néhány alkatrész, de sajna elektronikai boltban nem tudtak nekem segíteni. A következő tranzisztorokra lenne szükségem: 1., 2N6075A 2., MAC212 3., Z0107 4., KA78L 5., C33725 6., C32725 Ha valaki tudja, hogy hol lehetne ezeket beszerezni, azt nagyon megköszönném. Üdv BV
Hello
Nézd csak meg jobban azokat az alkatrészeket, 78L(05) micsoda? Amúgy meg a HQ-nál van minden, mást nem helyettesítő, adatlapból meg tudod keresgetni, hogy melyik helyett mi használható. Amúgy meg nem hinném, hogy ezek mind rosszak lenének, általában csak a tápjuk szokott elszállni. Üdv: Zoltán
Hello
Amit kérdeztem arra még nem válaszoltál. A külső cuccokat megnézted? Mert egy szakadt szivattyú vagy egy rossz fűtő is csinál ilyet hogy forog csak körbe a program kapcsoló. Addig az elektronikát ne bántsad, tök felesleges. Üdv: Zoltán
nem indul a táp.
Gyanus, hogy a trafó menetzárlatos. a GND és +12V közt 0,5V. a TNY253 source és EN lábai közt 3,5V. Ha jól olvastam, ahhoz hogy elinduljon a tápvez IC kb 5,7V kellene az EN lábra. Diódákat, tranzisztorokat, tápvez IC-t cseréltem, amit lehetett mértem. Elvileg legalább a tápnak el kellene indulnia, de semmi. Jelenleg nem látok más megoldást, csak cserét.
Én még rossz trafóval nem találkoztam, pedig már egy párat megcsináltam.
Maga a nagyfesz meg van? a táp szűrő kondiját is cserélted, általában egy SMD-s kondi ami 10 vagy 47nf szokott lenni. A tápfesz felé menő ellen állást kimérted már hogy nincs e megnyúlva, egy ilyen zárlatos dolognál, szokása megduplázni vagy triplázni az ellenállását. Mindent úgy mérj, hogy ki van forrasztva a helyéről. Azt megnézted hogy nincs e zárlat valamelyik tápfesz ágba? Mert akkor is ez a jelenség. Üdv! |
Bejelentkezés
Hirdetés |















