Fórum témák
» Több friss téma |
Fórum » Csöves erősítő készítése
Ne feledd betartani a fórum viselkedési szabályait, és a topik megmaradásának feltételeit. [link]
A téma átmenetileg fagyasztva lett, hozzászólni nem tudsz!
Megmértem 2,16A folyik rajta a katalógus szerinti 2,3A helyett
Viszont a pici mérete ellenére (60*30) épphogy érezni hogy megemelkedik a hőmérséklete jó fél óra üzem után!
Én is azt gondolom hogy egy maximum két menettel buktam el a dolgot!
Megnéztem 1kHz-es szinuszjelnél a PCL86PP-t.
Mintha alul torz lenne a jel. A kép nem valami jó, mert mobillal készült, de a lényeg látszódik. Lehet ezen valahogy állítani?
Én nem látok semmi torzulást. Ha 20-30 ohm-al növeled a katódellenállást, akkor változhat az eredmény. SE-nél tuti, de PP-nél is beválhat.
Szerintem is picit hegyesebb az alja .
Nézd meg kicsit túlvezérelve , hogy szimmetrikusan vág-e . Pontosabb beállításáról fentebb írtam , amikor építeni kezdted .
Mostmár nem macis a cuccos, CHZ pedig eléggé borulátó a folytó terén
Kipróbáltam tökéletesen működik, hiba egy szálse Semmi Brumm semmi zavar
Ha meghallgatod feltekert potikkal , üres bemenettel biztos Te is észreveszed , hogy nem igaz amit írsz .
Viszont ha megfelel Neked ez a minőség , akkor semmi probléma .
CHZ már jó pár erősítőt épített, hihetsz Neki!
És nem folytó, hanem FOJTÓ, mert nem folyik, hanem fojt Bocs, nem kötekedni akarok, de pl egy másik fórumon ezért harapnak
ott csak a folytóra harapnak, és nem a moderátorok, hanem a fórumozók
Egyébként ez az egész AZ4 mizéria azért van mert arra gondoltam, hogy miért disszipáljak el 100V-ot 80-90mA mellett csúnya fehér szögletes teljesítmény ellenállásokon, mikor ugyanezt megtehetem szép átlátszó kerekded AZ4-en is
Legalább a körmös foglalatok száma is 4-ről 5-re gyarapszik a sasszin! Bár még futok egy kört EBL1 ügyben és ha sikerrel járnék akkor full körmös lenne a masina és persze a kerámia sapkájával jól mutatna az EF6-ok mellett (pontosabban mögött)
HÉ! "Elloptad" az ötletemet! Nekem is van két EBL1, csak én AZ7-tel hajtanám (mondjuk nem újak ...)
Bár tudjátok az én terveim csak nagyon ritkán, vagy sokára kerülnek megvalósításra ..
AZ7???
Persze én sem láthattam még mindent Mellesleg ezen a fórumon CHZ és CIROKL aki emberi léptékkel dolgozik, nekem is átlagosan 1 év az első elképzelésektől a premierig eltelt idő!
AF7, csak még közben az AZ4-en gondolkodtam
Szép darab még talán jobban is passzolna az EBL1-hez, viszont nagy előnye lehet az EF6-nak az azonos fűtés és hogy 5-6 ezerért vehetsz az ebayen szállítással együtt vadi új Tungsramokat négyesével! Akármennyit!
ebayen pontosan hol? Én annyira hülye vagyok hozzá .. már regeltem, de nem találok meg sose semmit
Sokan esnek abba a hibába hogy nem az "advanced search" - worldwide-on keresnek hanem az USA verzión!
Namármost ez történetesen norvég Bővebben: Link Innen vettem én két kupacot ami ugyebár 4 garnitúra a kis SE-hez sztereóban! Ha érdekel próbálok intézni neked ebayon kívül nála, gondolom van már respektem Olcsóbb persze nem lesz de legalább nem halásszák el az orrod elől az utolsó pillanatban (velem már megtörtént). Használd a link gombot, mert egyrészről ezt tudnod kell, másrészről meg széttolja az oldalt hogy a 24' monitorra sem fér rá a bemásolt webcím! Jav. szamóca
jaja elírtam bocsi
Mellesleg, akkor átfogalmazom Nekem most ez a minőség megfelel, így is nagyon közelvan a marshall-hoz amit anno javítottam. Kinézetre és hangra ugyan úgy. Az is eléggé zajos amúgy, ha abból a szemszögből nézzük. Nomeg a torzítást is meglehetősen lazán kezelik. Én így elégedett vagyok vele ahogy most van tökéletes. Szépen szól a tiszta illetve a torzított gitár is vele. Hála a bemeneti érzékenység szabályzónak, a bemenet állítható 50-500mV között , így van beépített torzító, merthogy a gitár jele 150mV környéke
köszi! konkrétan ez a cső nem érdekel, hanem úgy általában semmi csövet, illetve "csövezéshez" való alkatrészt nem találtam, pedig sokan vásárolnak innen, tudom. De most már akkor tudom hogy keressek!
Elhiszem Neked , hogy így ezt jónak ítéled .
Kis melóval kiemelnéd a fojtót a helyéről és a hál. trafó környékén még felszerelhetnéd . Csendesebb is lehetne .
Én ezért a fűtőtekercseket mindig egy kicsit nagyobb feszültségre méretezem, és soros ellenállással lövöm be a kívánt értéket.Ez a bekapcsolási áramlökéseket is némileg csillapítja.
üdv
Én nem aggódnék ez miatt a színusz miatt, egészen tisztességes.
Nah most van összeépítve teljesen az erősítő. A működést és a zajt nézve nincs problémám
Valakinek lenne-e valami tippje miért nem hajtja meg az Előfok a végfokot elég jó hangerőn? Mert az előfok és annak hangszínszabályzója tökéletesen jó. Vagy lehet hogy az előfok terheli a végfok bemenetét? Itt jegyezném meg még van 2db szabad Trioda fél az az lehet hogy egy katódkövető csoda segítene rajta? Mellesleg meg viszatéve a fojtóra, semmit nem zavar be az előfokba. Mértem úgy hogy a fojtót bekötöm és mértem anélkül is. És nincs változás.
mert az előfokodnak kicsi az erősítése, ha közvetlen a a végpentodák rácsait vezérled vele . Szerintem még vonalszintő jel sem hajtaná ki . Katódkövetővel semmire nem mész, erősítése nincs , azaz megközelítőleg egyszeres. egy-egy földelt katódú fokozat talán segítene ( de a PSE kivitelezés miatt nem ártana szerintem katódból hajtani a végcsöveket .. )
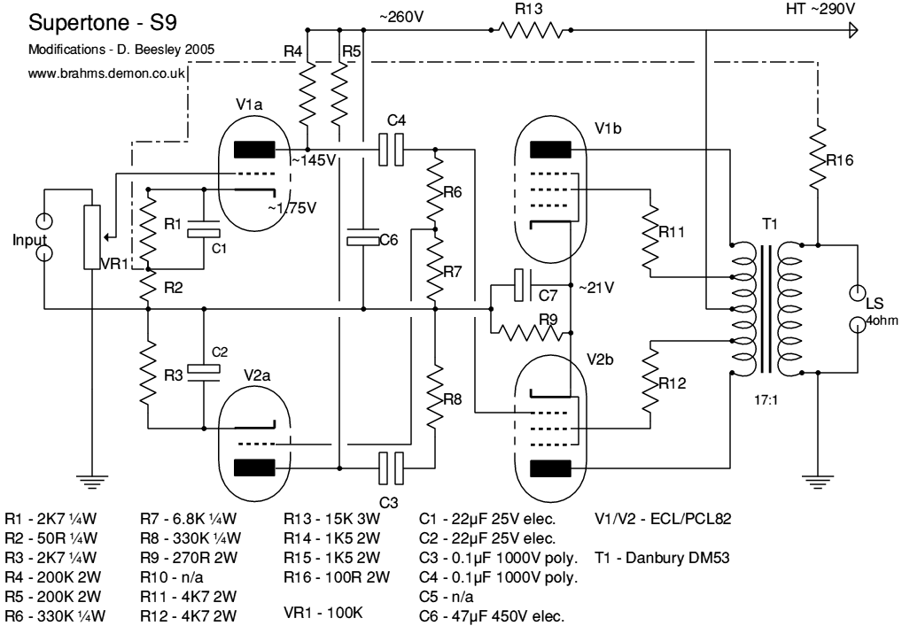
Én meg most próbálgatom a PCL82 PP-t, de nagyon torzít, az egyik cső G2 ellenállása leforrasztotta magát a foglalatról, a 2*180 ohm/17W-os ellenállások sorbakötve vannak a kimenő előtt, arról leesett a vezeték.
A kimenő egy 30cm3-s 110+110V/10V-os trafó. A kimenőnek 17:1 illesztés kéne. A táp kondija 150µF-s, a rajzot a mellékletben van. Csak a csövek pentóda módban mennek, és nem UL-ban. Összeválogatva nincsenek. Ja, a táp most 340V körül van, ebből kellene 290V-ot csinálni. Az ellenállás értéke 833 ohm körül lesz?
nemrég örököltünk egy csöves erősítőt amit fel kell kicsit újítani, kondenzátort cserélni, de mivel megfelelő kondenzátort nem kapni (50+50uf 450/500v és 10+10uf 350/435?) ezért azt javasolták hogy cseréljem ki két 50 és két 10uf-osra. Jók e ezek a kondenzátorok helyette (lefotóztam mindkettőt) és ha igen hogy kell bekötni. az utolsó amit javasoltak az volt, hogy kössem párhuzamosan és a közös lábat kössem a testre, de ezt most egy el84-esem bánta. valakinek van valami jobb ötlete?
Jók ezek a kondik helyette. Kösd össze a két kondi negatív lábát (ez a csíkkal jelölve), s ez lesz a csavaros kondi fém házával egyenértékű negatív pólus. A maradék két láb pedig a csavaros kondi 1-1 lába lesz. Tuti, hogy elszállt az az EL84-es? Nem szabadott volna. Szerintem. A régi kondik biztos kiszáradtak? Elektrolit kifolyást meg nem látok.
sajnos egy halk pukkanás és villanás után leolvadt a teteje. de már bekapcsoláskor is gyanusan zúgott. szerencsére a másik talán túlélte.
|
Bejelentkezés
Hirdetés |



Kipróbáltam tökéletesen működik, hiba egy szálse
Bocs, nem kötekedni akarok, de pl egy másik fórumon ezért harapnak



