Fórum témák
» Több friss téma |
Valóban életre kelt, viszont most van egy másik problémám. A H-híd amit használok, 5V tápra van méretezve de 12V-t kellene kapnia. A bázisok előtti ellenállásokat meg kéne növelni, de sajnos nem tudom hogy kell kiszámolni. Próbáltam 10k trimmer potmétert tenni egyik helyére, de ezzel annyit értem el h viccesen elfüstölt az egész... Ha nem túl nagy nyűg egy hozzáértő számára, kiszámolná nekem valaki, hogy mekkora ellenállás kell a bázis elé, ha az adatlap szerint a max bázis-emitter feszültség 5V?
Köszönöm!!
Szerintem a kapcsolás gond nélkül működött volna 12V-ról is...
De javaslom olvass bele a Idézet: fórumtémába. „H-híd hiba” ... hátha hamarabb kapsz választ a kérdésedre.
Sziasztok!
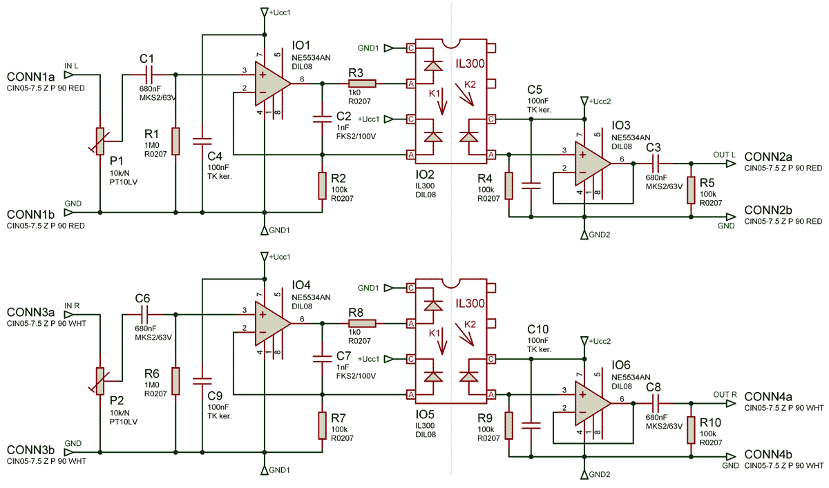
Megépítettem a mellékelt kapcsolást: Audio opto csatoló Működik a kapcsolás abban az esetben ha kézzel fogom bementi oldalon a 680nF es kondi ic felöli lábát. ha elengedem elhalkul az átvitt zene és csak halkan pattog. Nincs valakink ötlet miért? Köszi
Vlaki tud nekem mondani olyan opto típust ami nek a bemenetére 12v ot köthetek?
Ha ilyen a világon nincs, hogyan tudom megoldani hogyha 12v ot kell érzékelnem mindenképpen? Az még külön boldogság lenne ha a tokban 4,6, vagy akár 8 db opto is belenne integrálva. Köszönöm.
Egy soros ellenállás nem a világ az opto leddel sorbakötve. Az opto áramát az adatlapjában megtalálod, és ez alapján könnyűszerrel méretezheted az előtétellenállást a 12V-ra.
Koszonom a segitsegedet!
Arra gondolsz hogy: r=u/i Nekem http://www.datasheetarchive.com/pdf-datasheets/Datasheets-25/DSA-481389.pdf is megtalalhato PC847 es 4 csatornas optom van. Ha jol ertem a current transfer rato kell nekem ami 5mA ami 0,005A Es a celom az az hogy 5v legyen az eredmeny Tehat r=5v/0,005A amibol kovetkezik hogy 1000 ohm (1k ohm)os ellenallast kell a 12v es az opto bemenete kozze tennem?
A LED-en max 50 mA mehet át, de 20 mA az ajánlott. Lásd Fig. 4.
R = (12-1,2)/0,02 ohm= 540 ohm, vagy nagyobb szabvány érték. 1,2 ( V ) = Forward voltage, V.F, ha I.F = 20 mA, TYP.
R = (12-1,2)/0,02 Ω= 540 Ω
Ebben a kepletben a 1,2 amit a led vesz fel? de mi az a 0,2 ohm? vagy az csak eliras lenne? Este ki is fogom tudni probalni a kapcsolast. Koszonom!
Elirta, a 0.02 nem ohm, hanem miliamper. Egyébként stimmel.
Ez az egész csak az opto ledjének táplálását biztositja, az opto tranzisztorát máshonnan kell megtáplálnod természetesen, a galvanikus elválasztás miatt is, (különben nem lenne értelme az opto-nak).
Szia! Talán segít egy kicsit, ha a 3-as bemeneti lábat egy-egy 10Mohm-os ellenállással Ucc1- (7-es láb) -re "felhúzod". Vagy esetleg ez a "kiegészítés"... ( A 470K-s trimmer potenciométer csúszkája a GND1 re álljon s finoman állítsd addig amíg tiszta jelet nem kapsz. A megadott értékek változhatnak! ) Remélem sikerül elhárítani a problémát.
Idézet: „R = (12-1,2)/0,02 Ω= 540 Ω” Helyesen: R = (12V UT.-1,2V Led nyitófeszultsége.)/0,02A Led nyitóárama. = 540 Ω
Sziasztok!
lenne egy érdekesnek mondható nem túl szokványos kérdésem kérésem. optocsatolós AUDIO leválasztó áramkört keresek vagy fejlesztenék ki kérdések a következők, -optocsatoló alkalmazható ilyen célra? -létezik ilyen kapcsolás? ha valaki tud segíteni azt megközsönném! szerintem nem lehet túl bonyolult..
Hello, hogyne, lehet optocsatolót analóg módon használni, csak kissé trükkösen kell meghajtani, és "magas" linearitású optót kell használni.
Bővebben: Link
Sziasztok,
Nekem úgy kéne bekötnöm egy opto kaput, hogy azt kapcsoló helyett szeretném használni. Ha eltakarom az átlátást akkor zárjon rövidre két érintkezőt. Tudtok kapcsolási rajzot? egyszerű kellne... Köszi
Apalvetően a villás fénysorompónak is EZ a működési elve...
Egészítsd ki egy relével! S a relé kontakt pontjaival vezérelheted a kis készüléket. Persze! A fordított üzemet figyelembe véve!
Üdv!
Nem nagyon értek az optocsatolókhoz, a segítségetekre van szükségem. Egy analóg gitáreffektet építek, amit már nem gyártanak, és van benne egy HTV P873-13 típusú CdS optocsatoló, amit gyakorlatilag ma már lehetetlen beszerezni. Az adatlapját csatoltam, vagy itt is megtalálható: http://en.dzsc.com/pdf_down.asp?id=1202413. Az a kérdésem, hogy a ma kapható alkatrészek közül mivel lehet helyettesíteni? Köszi
Sziasztok! A következő volna a kérdésem.
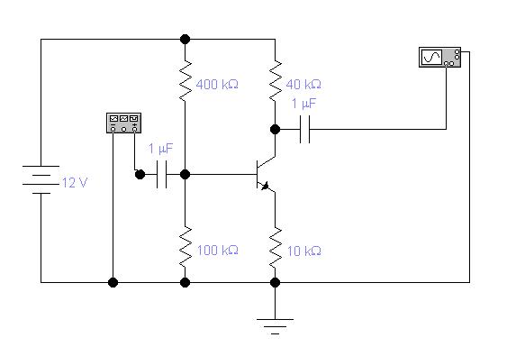
Ha egy fototranzisztoros optocsatoló tranzisztorát (melynek van bázis kivezetése is) bekötöm földeltemitteres kapcsolásban, természetesen a bemeneti levállasztó kondenzátort lehagyom hisz ha ugyvesszük akkor ezt a szerepet (már mint a leválasztást) a led megoldja, a ledet 230V-ra kötném persze a megfelelő előtét ellenállással. Szerintetek ez igy működőképes? Igazából 0-->230 V-t szeretnék mérni vele. Ha valakinek van ebbe tapasztalata vagymás kapcsolási rajza, vagy jó tanácsa szivesen fogadom. A leválasztás szerepét először transzformátorral gondoltam megoldani, de a legkissebb trafó is túlnagy számomra, ezért gondoltam erre a megoldásra.
Hello!
- Ez a kondis dolog nem igazán érthető. Lerajzolhattad volna legalább, hogy mit akarsz készíteni.. És a mérési pontosság sem mellékes, amit meg szeretnél valósítani. - Az optocsatoló nem igazán arra való, amire Te használni szeretnéd. Gyakorlatilag úgy működik, mint egy tranzisztor, csak a bázisáramát a Led fényereje adja- Van köze a Led-en folyó áramnak a tranyó kollektoráramához, csak hogy ez közel sem lineáris. És az átviteli függvénye elég nagy szórást mutat és hőfokfüggése is jelentős. - Szóval az optocsatolók, leginkább digitális jelet átvitelére alkalmasak. Természetesen úgy is át lehet vinni analóg jelet, csak éppen plusz elektronika kell hozzá. - Létezik analóg optocsatoló is. De itt az a trükk, hogy a led két tranyót világít meg egyszerre. A bemeneti tranyóval visszamérik az áramot, és addig szabályozzák a Led áramát, míg a tranyón a megfelelő nagyságú áram nem folyik. Így kiküszöbölik a nemlineáris karakterisztikát. (Azt feltételezve, hogy a kimenetoldali tranyó ugyan olyan paraméterekkel rendelkezik, mint a bemeneti.) Típusa, ha jól emlékszem TIL300 - Viszont itt a bemeneti oldalon kell tápfeszültség, és plusz elektronika... Tehát nem lesz kisebb mint egy trafó. üdv! proli007
Hello!
Most vettem észre ezt a topikot.. Valaha én is készítettem ilyen " optocsatolót". Egy sima piros led-et és egy CDS ellenállást szembe bedugtam egy fekete gumicsőbe. "Potinak" használtam, de kissé torzított. Működött, de persze nem volt "dupla" mint a fennemlített példában. üdv! proli007
Szóval a mellékelt kapcsolásra gondoltam, elhagyni a bementi kondint szánnám. És mint irtam az optocsatoló ledjével vezérelném a tranzisztort. De ha az optocsatolók nem lineárisak akkor az ötlet elvetélt. A TIL300-t már néztem én is, de akkor már tényleg mind1 ha trafót használok.
Hello! Szerintem ezt az optocsatolós megoldást felejtsd el! Az optocsatolóval nullákat és egyeseket lehet átvinni.Feszültségmérőhöz használj 7106-os, vagy 7107-es iC-t.
Szia!
Szerintem tévedsz, mert optocsatolókkal analóg feszültségváltozások is átvihetők. Gondolj csak a kapcsolóüzemű tápegységek optós szabályozására.
A 7106 tul sok bemenetet foglalna le. Nekem az a lényeg hogy galvanikusan leválasszam a mérendő feszt. ami max 300V. És ez a leválasztás kissebb legyen mint a kereskedelemben kapható kis hálózati trafók melynek mérete : 32x27x15mm. Ezért gondoltam valamilyen optocsatolós megoldásra.
Általában egy optó-csatornára 4 láb jut:
2 a bemeneti led, és kettő a kimeneti tranzisztor. Létezik olyan, hogy a bemeneti földeket közösítik ill a kimeneti földeket közösítik, ezáltal egy csatornára jut 2db láb? Mint az ellenállás hálóknál. Helykihasználás végett jól jönne egy ilyen tipus most.
Hello!
Én még nem láttam ilyen típust, de gyanítom azért, mer korlátozná a használhatóságot. Viszont léteznek felület szerelt típusok, aminek mérete már elég csekély. üdv! proli007
Hehe, ez is megfordult a fejemben, csak hát... cserélhetőre kéne csinálni.
Most is ilyeneket használok.
Pont ez a baj, hogy 1 csatornához 4 láb tartozik, nem fér rá egy normál méretű nyákra a teljes lpt port optózása. Jön az lpt port a maga 5cm-s szélességével, és erre kell rábiggyesztenem egy 25cm széles nyákot a maga 4cm szélességével
|
Bejelentkezés
Hirdetés |












