Fórum témák
» Több friss téma |
Fórum » Lakásriasztó
Sziasztok!
Ezt az 5 zónás riasztórendszert valaki megépítette már? Vagy hallott róla valamit; működik/nem működik? Előre is köszi a válaszokat.
Na az imént belinkelt riasztórendszer a MultiSim szerint működik. Viszont van a kapcsolási rajzban egy hiba. Led1,2,3,4,5 fordítva van a rajzon. Ahogy a rajzon van úgy nem is műdödhet, mert a led "negatív" lába a pozitív tápon van. Megfordítva viszont elméletben tök jól működik.
Most a hét közepén megjönnek az alkatrészek és összerakom. De ha valakinek van valami észrevétele, tapasztalata az áramkörrel, azt szívesen veszem.
Valaki meg tudná mondani hogy mekkor feszültséget adjak ennek a Napco MA1000e tipúsú központnak?
Na megépítettem a kapcsolást, működik.
Írtam is róla egy cikket, ha egy modi engedélyezi, akkor látható is lesz, csak most ugye mindenki a találkozón van.
Hali!
Régóta szerettem volna egy jó riasztót a házunkba. Mióta beköltöztettek pár családot a faluba, egyre több a betöréses lopás. Tetszik a cikked, tuti megcsinálom kicsit átalakítva és kiegészítve ezzel-azzal.Egy, a kolesz könyvtárából kikölcsönzött könyvből vett kapcsolással próbálkoztam, de még a szimuláció sem működött, Ráadásul nem mai darab az a könyv. Csatolom a kapcsolást. Ha valakit érdekel feltehetem a leírását is. Én is a multisimet használom. Elküldenéd a file-t az email címemre? Köszönöm.
Szia!
Persze, felteszem inkább ide a szimulációt. Az alkatrészek egy kicsit úgy vannak "rászórva", de azért jó.
Bánkis biztonságtechnikai mérnökhallgató haver mondta, hogy nem lesz az igazi és majd rájövök miért.
Rá is jöttem. Ha az illetéktelen becsukja maga után az ajtót a riasztás abbamarad. Ezért C7-et R13 elé kötöttem, értékét 1000µF-re növeltem és R14-et elhagytam. 500ohm tekercsellenállású relével igy a szimuláció szerint kb 40 másodpercig 10V felett marad a relén a fesz.A másik probléma a rejtett kapcsoló... Hiába rejtett, akkor is gyenge pontja a rendszernek. A buffer IC akkor ad jelet a kimenetén ha feltöltött a kondi vagy ha már egy kicsi fesz is van rajta? Mert ha az első, akkor C1 kondi értékének növelésével lehet kissé késleltetni az 1es zóna riasztását. Valami egyszerűt ki kéne találni helyette. kapcsolás
Akkor jelenik meg a kimeneten magas szint, ha a bemeneten is az van (a kondi fel van töltve). Vagy ha relét kapcsolgatsz vele, be lehet kötni a relével párhuzamosan egy kb 4700 µF-es elkót, ezzel is van jópár mp-es késleltetés. A C1 kondi pedig annyira kis értékű, hogy egy pillanat alatt feltölt. Nem tudom, hogy azzal érdemes a variálni.
Miért nem teszünk a relére pl reset gombot?
Pl így: Ha rosszul értelmeztem a problémát akkor bocsi!
Észrevétel :
Mit csinál szerinted 1 CMOS bementi kapu ha a rákötött több 10 méteres "antenna" dróton elkezd lüktetni a zaj feszültség ? Igen ott van 1 kondi és felhúzó ellenállás is van + tápra. Ez mind addig szép és jó ha nincsennek közelben olyan vezetékek amikben több 100 - 1000 voltos induktív lökések jönnek létre. Azokat simán feldolgozza a CMOS bemeneted. Ezenkívűl közeli villám csapáskor is megbolondul. Nem véletlen alkalmaznak optikai leválasztókat ilyen esetekben. 1 1 opto kapu a bementeken sok téves riasztástól képes megóvni. Igaz az optók ledje kicsit többet fogyaszt mint 1 CMOS bemeneti FET Gate elektródája . Sok sikert és kevés téves riasztást !
IC2 és D3 helyett nem lenne elég 4db dióda?
Valamint az IC3 is kiváltható lenne egy PNP tranyóval és kis variálással... Esetleg érdemes lenne rá rakni helyettük egy nyomógombsort, és kóddal belépni-hatástalanítani. A relét kapcsoló tranzisztor elé lehet rakni egy meghajtó tranyót, kicsit növelni C7 értékét és így beállítani egy határozott idejű riasztást... Üdv Inhouse
Szép napot mindenkinek!
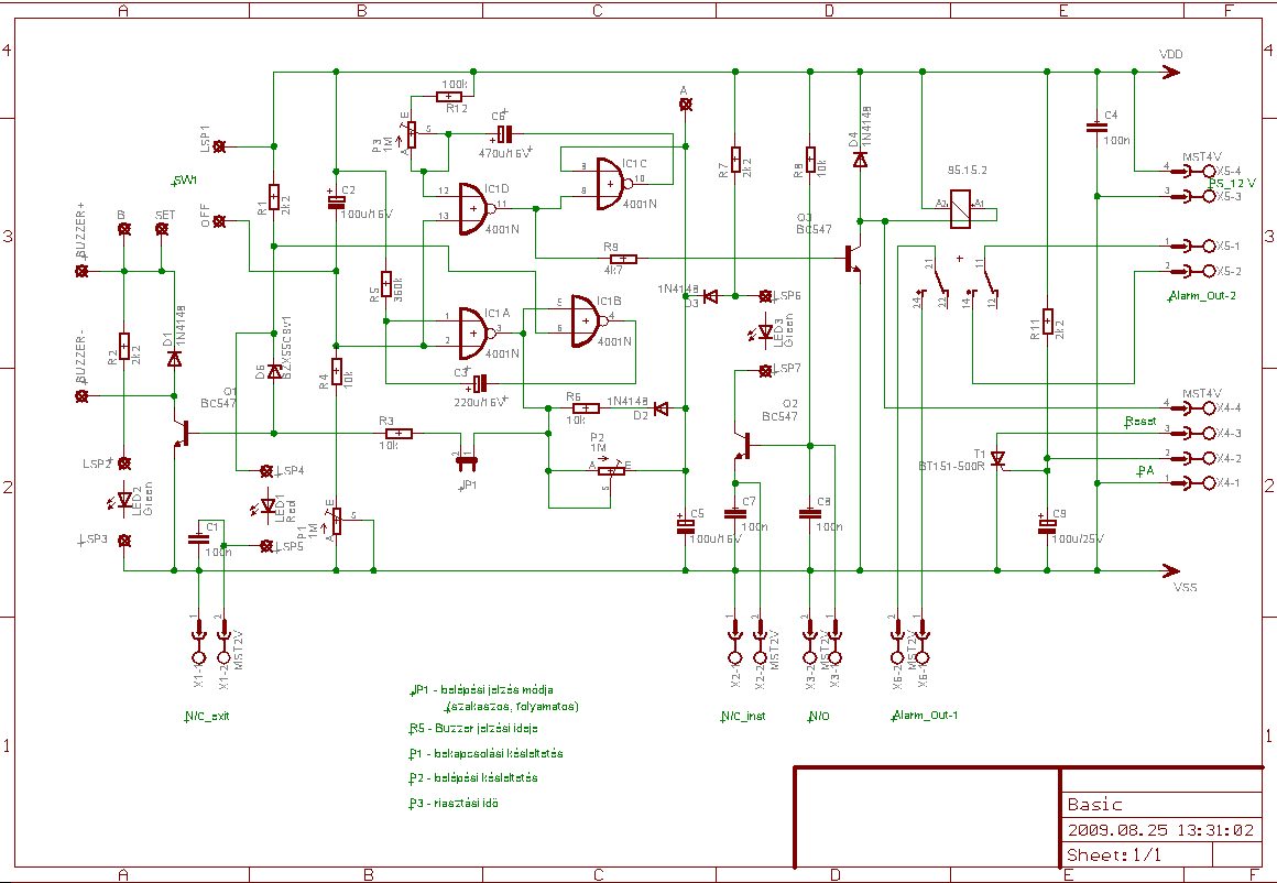
Én ezt: Bővebben: Link és hozzá ezt: Bővebben: Link építettem meg, néhány módosítással. Van azonnali és késleltetett bemenete, mindkettő lehet N/C vagy N/O, illetve tamper vagy pánik kapcsolót is tud fogadni. Az időzítések (ki-be léptetés, riasztási idő) állíthatóak. Már több hónapja hibátlanul üzemel, eddig nem volt téves riasztás annak ellenére, hogy az azonnali riasztást kiváltó bemenetein lévő ajtó-ablak érzékelő reed relék kb. 20 m-es vezetékekkel vannak bekötve, mivel a műhely, kazánház, stb eléggé messze vannak a lakásban elhelyezett "központtól". Én UTP hálózati kábeleket használtam erre a célra, mivel abból volt "raktáron". A 4 csavart érpáron még a bekapcsolást jelző távoli villogó LED-ek tápja is meg lett oldva.A basic.jpg az általam megépített végleges verziója a központnak, a kiegészítő modult (még) nem rajzoltam meg, csak a link alapján lett megépítve. Ha a LINK gombot nekem kell helyetted használnom, nagyon nem leszünk jóban! Frankye
Frankye, köszi.
Máskor figyelek erre.
Ha a C1-et 100µF-re növelem akkor kb 20mp a késleltetés a szimlációban.
C7 értékét 4700µF-re növelve 3percig tart a riasztás miután visszacsukják az ajtót/ablakot. R14 helyére meg egy 50K-s poti került Így lehet kisebb is a riasztási idő. djgombi: nem értem mire gondolsz. Kera_Will: Igazad van. Nem viharjelzőt, hanem inkább betörésjelzőt építenék. Csináltam egy kapcsolást optoval, így elhagyhatók a kondenzátorok és az IC1 is. Remélem jó lesz. Ha nem így gondoltad, akkor légyszives oszd meg velünk, hogy mire gondoltál.Inhouse: Az IC2-t elhagytam. Jóval egyszerűbb így. Az IC3 helyett még kitalálok valamit. Köszi.
Szívesen!
Már csak azt kellene megoldanod, hogy ne csak azt nézze, hogy rövidzár/szakadás, hanem egy adott ellenállattal legyen lezárva a kör, mint a gyáriaknál régen. Most nem tudom mi a pálya... Így ha babrálnák és rövidre zárják, akkor is riaszt...bár ennek igen kicsi a valószínűsége, kevés "Meggájver" próbálkozik a rágó alufóliájával... Inkább nézz egy egyszerű tasztatúrát hozzá, van kapcsolás itt a HE-n is, és akkor számkóddal lehet nyitni, nem rejtett kapcsolóval. Ennél többet PIC nélkül már nem kell bonyolítani rajta... Üdv Inhouse
Falun lakok. Itt nem a profik lopkodnak.
(szerencsére) Nem tudom, hogy kéne megoldani az ellenállásfigyelést úgy, hogy közbe az opto LED-jének elég árama legyen. Te hogy gondoltad?Rejtett kapcsoló helyett szerintem egy tirisztoros kódzár reléje tökéletes lesz. Bonyolultab lehet. Csak ne riasszon tévesen és ne legyen benne PIC. Köszi.
A tirisztoros kódzár szerintem is jó ötlet. Csatolok is egy rajzot.
Szerintem is felesleges...
Nem láttam még ilyen rajzot, de szerintem a lényeg, hogy valamennyi áram folyjon a körben, az optokapu sem lényeg. Az ellenállást az érzékelőben kell elhelyezni, és a központban egy másikat, így osztó keletkezik. Ezt a feszültséget egy komparátorral figyelni. Az ellenállásokat úgy kell megválasztani, hogy a folyó áram kicsi legyen, de elég ahhoz, hogy "zavarvédett" legyen (bár ezt kompenzáló "lassító" tagokkal is lehet védeni az interferenciától), valamint a vezeték ellenállása ne szóljon bele... Üdv Inhouse
Hú lerajzolnád mire gondolsz, mert már eléggé belekavarodtam
Köszi
Sziasztok!
Olvastam a cikket, és a hozzászólásokat. Egy ötletem: CSinálhatnánk úgy, hogy a 4072 és 4082 kimenete egy monostabil körre van kötve. Így ha riasztás érkezik, a monostabil rész kimenete akár egy percig vagy akármeddig HI szinten lehetne, ezzel kiiktatva azt a problémát, hogy visszacsukjuk az ajtót. Valamint az optocsatolós módszer szerintem jó ötlet. Még egy dolog: Kiegészíthetnénk egy kis zselésakksival, ami a dobozban elférne. Amikor van áram, akkor töltené az akksit, ha kikapcsolják a cseles betörők az áramot, akkor pedig akksiról üzemelhetne a berendezés. Bővebben: Link Pl ezzel. Remélem használhatónak tartjátok a hozzászólásomat uli
Esetleg még egy számlálót is hozzácsaphatnánk, egy néhány LEDeset, hogy tudjuk, ha nem voltunk otthon történt-e riasztás.
(és innen már csak néhány lépés, és sms-t küld neked, hogy mi a téma )
Üdv! Én szedtem szét egy gyári riasztót, abban is volt egy 12 V 1,2 Ah-s akksi. Ha igazán biztonságosra akarjuk csinálni, akkor ez kell is bele. Vagy 10 db sorbakötött ceruzaakku. (Névlegesen 1,2 V/db)
Akksi az természetes
csak kell valami, ami közvetlen kapcsolja a szirénát ha babrálják a dobozt a ház falán.Inhouse: Próbálkoztam a feszosztós optos megoldással. Így jó lehet? Vagy hogy lehetne megoldani, hogy ne riasszon tévesen?
A feszosztóshoz nem kell optokapu. Itt a 100k-nak nincs sok értelme. De hagyd a francba, jó a sima zárlat és szakadás vizsgálat optokapuval ide, amit már rajzoltál...
Üdv Inhouse
OK! Akkor marad úgy. Egy egyerű 2 bementes és kaput, hogy tudnék csinálni? ezzel nem működik mert az alsó tranyó B-E közti diódáján kimegy a jel és beriaszt.
Kicsit áttervezgettem az eredeti rajzot saját szám íze szerint. Szerintetek így jó?
A kapcsolókat ne nézzétek. A MS a pushbuttont is sima kapcsolónak veszi. A zóna 1-5nél nem jó állásban vannak, valamint a pánik gomb sem. És mindezek mellett a be/kilépés gomb sem úgy áll. De a többi elvileg frankó minden. A riasztó egy percig működik majd. Remélem nem vétettem hibát benne, és használható lesz. uli
Hali! Az U1 teljesen felesleges. Diódákkal helyettesíthető.
Én még mindig az és kapuval szórakozok...
Mi a baj már vele?
Uli |
Bejelentkezés
Hirdetés |




Tetszik a cikked, tuti megcsinálom kicsit átalakítva és kiegészítve ezzel-azzal.
Rá is jöttem. Ha az illetéktelen becsukja maga után az ajtót a riasztás abbamarad. Ezért C7-et R13 elé kötöttem, értékét 1000µF-re növeltem és R14-et elhagytam. 500ohm tekercsellenállású relével igy a szimuláció szerint kb 40 másodpercig 10V felett marad a relén a fesz.


(szerencsére) Nem tudom, hogy kéne megoldani az ellenállásfigyelést úgy, hogy közbe az opto LED-jének elég árama legyen. Te hogy gondoltad?
) 






