Fórum témák
» Több friss téma |
Mielőtt kérdezel, a következő két dolgot ellenőrizd!
I. A helyes tápfeszültségek megléte.
II. A kimeneten van-e egyenfeszültség.
Élesztés.
Hmm. ez érdekes. Ha most végigfuttatom amit mondtál, hogy pl. a végtranyón esik 2V, az emitter ellenálláson 100mV az 2,1V, a felvett áram (ami szerintem teljesítményfüggő) 2A, akkor szerinted 1,05Ohm lenne a belső ellenállás?
És hidalva 8ohmra mekkora tápfesz kell neki? Nekem a csatolt nyákterv van meg. Szerinted ez jó lenne akkor nekem?
Akkor tehát a lágyítás keményítés ennél a kapcsinál ha teszek egy váltot a két nagy teljesítményű elennálláshoz hogy nem a 0.47 ohmos legyen hanem úgyanúgy párba nagyobbat pl 10 vagy 100 ohmosat akkor lágyítja, hasonló nagy teljesítményűvel természetesen?
Szia!
Itt a topikja: Bővebben: Link Érdemes átolvasni. Hidalva 8 ohm-ra szerintem 2*30-32V elég neki.
Szia!
Szerintem közel se tud még 150 wattot se leadni értelmes torzítási határon belül. Inkább FET-es kapcsolást javasolnék és azt esetleg hidalni ha kell. Üdv.
Valszeg igen ,bár én csak kívülről láttam ilyen erősítőt,azt is még gyerekkoromban.Látom gitárerősítő a rajz,ha gitározni használod,jobb eredményeket érsz el effektel.Mikor egy erősítő meghallgatásakor azt mondják hogy kontrolált a hangja,az valszeg magas DF-ú,úgymond fogja a hangszórót,nem engedi hogy a membrán önnálló életet éljen,csak azt a jelet adja vissza amit belevezettek.
150-et ??? Hogyne tudna! Abban a tartományban még tiszta és dinamikus a hangja. Rendes táp kell neki, +/-40V, 600VA. Ennyi az egésznek a titka. Szerintem érdemes kipróbálni
Az adatlap szerint,+/-27 volt ,4 ohm ,70W sin. 0.5% torz.
Hídban +/- 27 volt, 8 ohm, 140W sin. 0.5 %torz.
A TDA 7294 a legjobb ár/érték arányú erősítő.Többször
utánépítettem,elsőre ment,semmi gond vele.sikeresen alkalmaztam csereként leégett végfokú gyári erősítőkben,igaz nem az ST gyári kapcsolása,kicsit módosíttotam rajta.
Üdv Pedro!
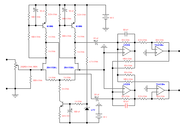
Kipróbáltam a rajznak megfelelően, a C1 kondi negatív kivezetését R1 ellenállással vezettem a GND pontba, valamint R2 pedig kisüti a kondit, mindent a rajz alapján csináltam, de sajnos nem hozott eredményt. C1=22µF és R1-et próbáltam több értékkel is: 100R, 1K, 10K, 330K. : A 330K kivételével a többinél csak egy koppanás történik, azután csak pár tizedmásodpercre szólal meg az erősítő. 330K esetén pedig koppanás, majd szól 3 másodpercet, nyilván ott lassabb a töltés, de aztán elnémul. Többször is átnéztem, a kisütés is jó (rövidre is zártam, hogy biztos legyen) De sajnos nemigazán működik. Elvileg ha 14-es láb pozitív tápot kap, akkor szólal meg. Ha azonnal megkapja, akkor koppan. Tehát mindenhogyan valami kondi és ellenállás párossal kell megoldani, ahogy telítődik a kondi, egyre nagyobb fesz kerüljön a 14-es lábra, és így nem koppanhat. Itt meg inkább az történik, hogy ahogy megtelt a kondi, elhallgat. Úgyhogy most bevonok egy tranzisztort is a buliba hátha beválik a tervem ![]() Majd beszámolok róla zoka
Ha sikerül a tutit megtalálnod, én is kiváncsi vagyok rá.
Hello!
Úgy néz ki, sikerült: Nem bocsátkoztam tudományos számításokba, inkább csak pakoltam az alkatrészeket a próbapanelbe. Lehet, hogy kicsit túl van bonyolítva, minden esetre nekem működik, viszont nem érdemes eltérni az értékektől, mert pl.: 10µF kondira cserélve hallani valami koppanást. Némítás nélküli bekapcsolás esetén is lényegesen lecsökkenti a zajt, szinte a 10-ed része koppanás van csak. Szóval nem rossz az elv, még lehetne rajt finomítani, de szerintem nekem megfelel ![]() zoka
Hát ja, ez az adatlap... én viszont azt mondom, hogy +/-40V-os erős táp, komoly hűtőborda, meg valamilyen szintemelő, aztán hajrá hadd szóljon
Nekem is van egy ilyen végfokom, áprilisban csináltam és azóta sok buliban bizonyított már. Ha valakit érdekel, olvassa át a topikját. Akik már próbálták, általában dicsérik, a szkeptikusok és TDA gyűlölők meg szidják csak nyugodtan
Csak egy baja van, melegszik
Úgyhogy még átgondolásra szorul
Ez egy kicsit bonyolitja az egyszerű kapcsolást, majd én is próbálkozom az én módszeremmel de mindenkép kipróbálom ezt is le mentettem köszönöm.
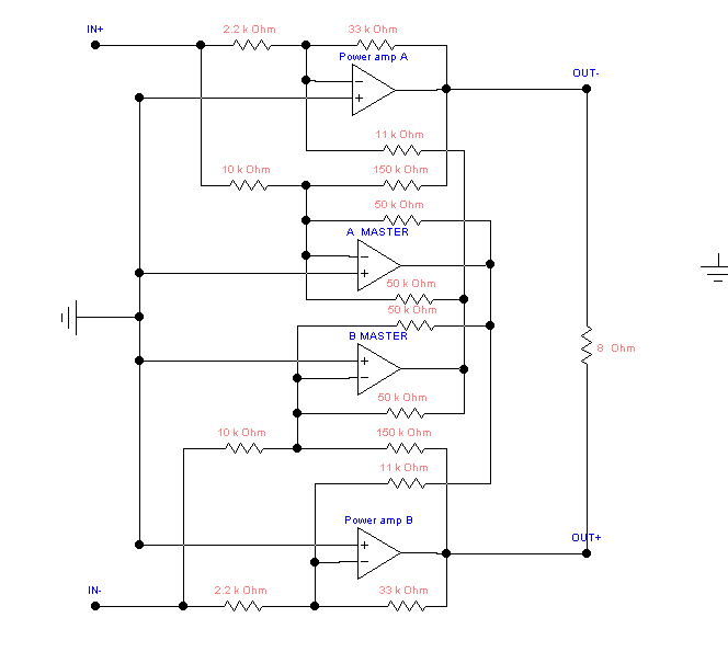
A hidalt TDA-t nem is volna szabad +-40 V-rol járatni!
Egyszer meghidaltam az enyémet én is de nem igazán estem seggre tőle. Most azon agyaltam, hogy átalakítom aktívra a hangfalaimat. Mélyet egy Fetes vég hajtaná 300 wattal a magasnak pedig símán elég lenne egy TDA vég a maga 70 wattjával. Aktív cross hajtaná.
Ha 8 Ohm -mal terheled, nyugodtan járathatod +/-40V-ról. Rendes hűtés kell neki az biztos, de tartósan bírja és komoly tartalékai vannak, persze sok múlik a tápon is. Magashoz biztosan elég a 70W, még sok is, úgyhogy valami frankó magasvédelmet is iktass bele.
Az marad az izzós védelem. A magas erősítője pedig állítható lesz így ez hangszínszabályzóként is funkcionál. Bár ha normálisan be lenne állítva akkor egy trimmer is elég lenne. Csak hát ott már mérni kéne a freki menetet.
Jó a kapcsolóüzemű tápod egy kis infót nem közölnél róla ha nem titok, megköszöném. De nehogy most átugorjunk a PC-táp átalakítás topiba kifejezetten TDA 7294 hez kellene és erősítőhőz, vannak toroid tápjaim de fontos a kompakt kialakítás. Előre is kösz.
Még a kérdéshez kapcsolva, hogy oszcilloszkóppal állítottad e be a tápot?
Így van a +/-40V nál még 43-44V-ig mehetünk max. ez a biztonságos max. táp, és itt már túlméretezett hűtés szükséges. De én hőfokfigyeléssel hűtöm inkább, megéri a + fáradtságot.
Elnézést, hogy kérdezetlen belebeszélek, de ennek a kapcsolásnak a visszacsatolásába bele van vonva a végtranzisztorok emitter ellenállása, így a kimeneten a hurokerősítéssel csökkentett értéke jelenik meg csupán.
Egyébként eleve 1000-res bétát feltételezve néhány ohm lehet a nyilt hurkú kimenő impedanciája, tehát visszacsatolva is lesz az pár tized, tehát lágy az minden egyéb intézkedés nélkül is.
Bassmester tapasztalatai teljes mértékben megegyeznek az enyémekkel ezzel a TDA-val kapcsolatban.
Ez a lágyítás az alacsony df-el csak részigazság, rengeteg hátrány is származik belőle.
Ha valaki növelni akarja a kimeneti impedanciát, akkor kössön sorba a hangszóróval egy ellenállást és kész. Bár ennek épp a fordítottjára szokás törekedni. Az erőlködő kimeneti impedanciáját a végtranyók emitterellenállásán kívül még a tranyók belső ellenállása is növeli. A -vcs az erősítés arányában csökkenti. Az adott kapcsolás kimenetének forrásimpedanciáját is figyelembe kell venni ill. a tranyók áramerősítését, ezért nincs rá univerzális képlet. Ráadásul a kimeneti impedancia frekvenciafüggő is. Igazából a számolgatás csak hozzávetőleges, meg kell mérni, ami úgy a legegyszerűbb ha külső forrásból fix áramot juttatunk a kimenetre és megmérjük a feszültséget. Az így mért feszültség és stabil áram adja meg a kimeneti ellenállást. Ez azonban még mindig nem frekvenciafüggő mérés. Valójában ez is egy karakterisztika lenne, ami elhanyagolható a hangszóró impedanciaváltozásához képest a freki függvényében, így lényegében ez utóbbi lesz a meghatározó.
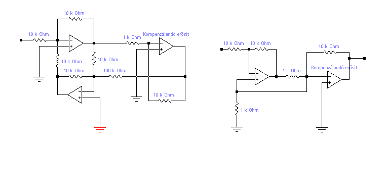
Ha valaki ki akar próbálni egy nagyon érdekes kapcsolást annak itt az egyik végfokom. Még nem építettem meg, de valószínűleg jól működik. Rendkívül kis THD-t produkál a teljes hidas hibajelkioltással működő topológiának köszönhetően. Az elvi működéséről is csináltam egy blokkrajzot.
CLASS K végfok: ez egy egészen friss ötlet. A lényege, hogy az erősítő végtranzisztorain sem a feszültség, sem az áram abszolút nem változik. Állandó az Uce feszültség és az Ie áram. Ennek köszönhetően mindenféle negatív visszacsatolás nékül 0.01% alatti thd-t képes produkálni. Mielőtt valami zseni felkapná a fejét, hogy ez ellentmondana a csomóponti és a huroktörvénynek egyszerre, megnyugtatok mindenkit, hogy nem. A dolog működik, bármennyire is ezoterikusan hangzik.
Kíváncsi vagyok ki találja ki a működésmódot. Nemsokára felteszem a kapcsolást is...
Itt az ideje bemutatni nektek ezt szemtelenül egyszerű kapcsolást, elnézést azoktól, akik már ismerik.
Szóval minden további nélkül működik TDA 2030-52 vel is, de akkor nem ár a boucherot cella rá. Mit is tud? - hát nem semmi, mert szabadon lehet például a bemeneteit varilgatni, hogy most akor szimmetrikusan hajtsd meg, vagy éppen asszimmetrikusan, vagy fordított fázissal. Különleges tulajdonsága az, hogy az erősítők nem invertáló bemenete a másik oldal invertáló bemenetéről van meghajtva. Mit is tud ez? - Az invertáló bemeneten ha megnézzük a jelet, akkor megtaláljuk az aktuális kimenő jel előállításához szükséges akkora jelet, amit ha megszorzunk a nyilthurkú erősítéssel, akkor éppen a kimenő jel állna elő. Pontosabban ez a helyezte, ah a nem invertáló bemeneten éppen nincsen jel, mondjuk földre van kötve. No de mi van akkor, ha az erősítő kimenetén hiba keletkezik, - mondjuk a hangszóró visszarúg egy becsületeset- nos ez a jel visszakerül az invertáló bemenetre, de nem a nyilthurkó erősítéssel csökkentve, mint a hasznos jel, hanem csupán a zárthurkó erősítés mértékével leosztva! Mit eredményez ez? Nem mást, mint azt, hogy az invertáló bemeneten előállítottuk magát a hibajelet, mégpedig pont akkora amplitudóval, amit, ha megszorzunk a zárthurkó erősítéssel, vagyis annyival, amennyivel a műsorjelünket erősítjük éppen, akkor előállna a kimeneti hiba! De ez a kapcsolás ennél sokkal szemtelenebb, itt a hibajelet, ahogyan az látható átvezettük a mások oldal nem invertáló bemenetére, amit az erősítő felerősít, és a hangszóró másik kapcsára ad. Most jön a lényeg: Mivel ez az oldal ezt jelet nem invertálja, így a híd kimenetén a hibajel és a most, a másik oldallal felerősített azonos fázisban lévő hibajel, közös módusban vezérli a hangszórót, így az nem válik hallhatóvá. A kapcsolást első alkalommal 1977-ben láthattuk, mint az interkontinentális ballisztikus rakéták PLL-jének végrehajtó egységét - a vezérlő szárny szervomotorját hajtotta -, ugyanis abban az alkalmazásban rendkívül fontos az alacsonyfrekvenciás linearitás, hiszen a fellövést követő pozicionáló szakasz után a rakéta szabadeséssel esik, és nagyon nem mindegy, hogy hova. Bár az elrendezés első hallásra csaknem nulla torzítást erdményez, azért a valóságban ez mégsem így van. Véges linearítású eszköz lévén, a hiba hibája bennmarad, akkor is, ha hiba és hibajel fázisban lennének, dehát nincsenek sajnos, így az ekként elrendezett hibajavítós erősítők a lassú jelekre használhatóak eredménnyel. Még vannak egyéb a közös módusú vezérlést érintő problémák, amik miatt mégsem a várt eredményt hozza a kapcsolás, de ettől függetlenül egy ekként felépített hídkapcsolású erősítő és egy hagyomás híd hangja nem hasonlítható össze.
Nos a fenti kis kapcsolás igen nagy hibája, hogy a különbségi jel a virtuális földpontból van kinyerve, ami az erősítő ezköz bemeneti kapacitása miatt fázistolt, bemeneti ellenállása és annak nemlíneáris mivolta miatt aránytalan és a valódi különbségi jelhez képest is torz.
Ez a kapcsolás nem hoz sajnos idáális megoldást, ugyanis csak végtelen nyílthurkú bemeneti impedanciával rendelkező erősítőnél működik kielégítően. (Egyébként látom már megint velem akarsz kakaskodni) Az általam előző oldalon belinkelt kapcsolás ideális működést tesz lehetővé valódi műveleti erősítőkkel is. 40 dB torzításjavulás is elérhető vele és teljesen független a benne levő erősítő blokkok fázishibájától, valamint nyílt hurkú bemeneti impedanciájától.
Annyival még tartozok az itt méltatlanul lehúzott egykori Dunaudio cég emlékének, hogy elmondom, amikor utoljára került kiállításra a Focal hangszórókból épített, zongora lakkal bevont multiamplifikált nagyrendszer, az akkor a Margitszigeten, a Thermal szállóban megrendezett talán egyik utolsó High End Show-on, nos akkor a multiamplifikált rendszert éppen egy ilyen párhuzamos hibajavítós, TDA 7294-ek ből épített 6 csatornás rendszer hajtotta....
Több példány is eladásra került, lehet szétszedni és meggyőződni erről. |
Bejelentkezés
Hirdetés |





hátha beválik a tervem 





