Fórum témák
» Több friss téma |
Mielőtt kérdezel, a következő két dolgot ellenőrizd!
I. A helyes tápfeszültségek megléte.
II. A kimeneten van-e egyenfeszültség.
Élesztés.
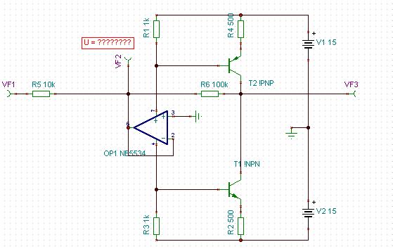
"invertáló bemeneten ha megnézzük a jelet, akkor megtaláljuk az aktuális kimenő jel előállításához szükséges akkora jelet, amit ha megszorzunk a nyilthurkú erősítéssel, akkor éppen a kimenő jel állna elő"
Plusz megtaláljuk a hibajelet, amit ha a zárthurkú erősítéssel megszorzunk a kimeneti hibajelet kapjuk, ha a nyílthurkú bemeneti impedancia végtelen. De sajnos soha nem az, tehát az invertáló bemenetről nem vonhatunk ki hibajelet még fet bemenetű műveleti erősítő használatával sem, ha nagy a visszacsatoló hálózat impedanciája.
Ja a teljes hidas kioltás előnye a 70% hatásfok, ami nem mondható el a félhidas rendszerről. Óriási hatásfokromlás lép fel még alacsony tápfeszről működtetett segéderősítő használatával is.
Az előbbi teljes hidas különbségi jel képzéssel működő áramkör 70%, hatásfokkal és ideális (azt hozza, amit várunk az elvi működéstől) működésmóddal Itt látható: A teljes hidas rendszer az én találmányom... forever mounóika show
Nem a NASA-tól loptam, de tényleg...
Majd jön a K osztály,az se lessz rossz.
Tehát mégegyszer:
Mi a szimmetrkusan azonos erősítőkből felépített párhuzamos hibajavítós erősítők lényege, mint az anno a High End Show-os bemutatott volt? "Mit eredményez ez? Nem mást, mint azt, hogy az invertáló bemeneten előállítottuk magát a hibajelet, mégpedig pont akkora amplitudóval, amit, ha megszorzunk a zárthurkó erősítéssel, vagyis annyival, amennyivel a műsorjelünket" erősítjük éppen, akkor előállna a kimeneti hiba!" "a hibajelet, ahogyan az látható átvezettük a másik oldal nem invertáló bemenetére, amit az erősítő felerősít, és a hangszóró másik kapcsára ad" "a hibajel és a most, a másik oldallal felerősített azonos fázisban lévő hibajel, közös módusban vezérli a hangszórót,"
A játék kedvéért a Tina-val szimuláltam a működést.
A felső erősítő tápfeszét lecsökkentettem azért, hogy a kimenten durván vágott sinusok jelenjenek meg, de ugyanakkor a terhelésen - Sípos Gyulától idézve - hibátlan jel jelenik meg. Látható, hogy a kapcsolás teljes hídként is beválik, a kivezérelhetőség megfelel a két oldalon található tápfeszek összegének.
Ez a Cimopata-féle kapcsolás. ETD-49 mag, IRFP 450 fetek, BYV 79-200 diódák vannak benne, kb 600W-os.
Idézet: „Mielőtt valami zseni felkapná a fejét, hogy ez ellentmondana...” 2 hsz-szel arrébb: Idézet: „Egyébként látom már megint velem akarsz kakaskodni” Nem mond ez a 2 mondat ellent egymásnak? Nem unod még? Kezd marha unalmassá és rosszérzésűvé, keserűvé válni az ilyen jellegű ténykedés a topikban... Lehet, hogy titeket ez a felfogás és létforma éltet, de a többséget nem! --- Bármilyen hasonló jellegű irományt felfedezek a topikban, hogy nem tudtok egymás mellett megférni barátságos hangnem mellett, sőt, még direkt lapátoljátok is rá a saját indulatotokat, dolgaitokat, egy fél évre befagyasztom a topikot, azt akkor lehet menni örömmel és vidámságban a susnyába.
Szia!
Gondolom ezt a kijelentésed te sem gondoltad komolyan, hogy fél évre befagyasztom a topikot.Mert ugyebár a többi felhasználónak semmi köze a két emberke közt fennálló szócsatározásához, és mégis a többiek innák meg a levét.
Nyugi, ha bezárja, Én fogok nyitni egy másikat.
Úgy értettem, hogy a kötekedők számára lesz befagyasztva a topik.
Ok megnyugodtam,mondjuk volt egy sejtésem hogy másként gondoltad csak nem volt egyértelmű ezért kérdeztem rá.
Hello. Találtam OPA549S OPA2544T és OPA548T IC-t. Szeretném megtudni, hogy a 3 közül valameikből kilehet-e hoz minimum egy 14W-os erősítőt? Előre is kössz.
Köszönöm az infót, át olvasom remélem meg tudom építeni gond nélkül.
Akit erdekel a hibajelkioltasos technika, annak itt van a leiras abrakkal
Szia!
OPA549S. A másik kettőnek elég kicsi a kimeneti árama.
Értem, és maximum milyen nagyot tudok belőle összehozni ?
Szia!
Szerintem +-25V-ról olyan 25-30W-ot tudhat 8 ohm-ra.
Szkóp híján, anélkül lett beállítva, 8 Ohm-os kantálhuzallal terheltem és a legkisebb feszültségesésre állítottam be a frekit. Lehet hogy nem egy precíz módszer, de azóta sincs vele gond. A teljes zenei kivezérlés (drótra) 2,5-3V-tal rángatja meg a tápágakat, ami elég jó szerintem egy stabilizálatlan tápnál.Íme egy kép a beállításáról.
Elnézést, hogy kicsit értetlenkedek. De megkérhetlek, hogy egy kapcsolási rajzot adj. Végeredménybe kocsiba kellene.
Hát igen, egy kissé túl bonyolítottam, de azért leírom mi lett volna az elképzelésem:
Amíg a tranzisztor bázisára áram megy, addig az blokkolná a V+ -ot, mivel a táp a 100 Ohm- keresztül a földbe megy. Tehát nem szólna az erősítő, majd ahogy a C1 kondi R2 ellenálláson keresztül feltöltődik, a bázison fokozatosan megszűnne az áram, és így "csillapítva" megszólalna az erősítő. Nincs is ezzel semmi gond, mert működik, de szerintem nem egészen így. Mert a 100 Ohm ellenállás és a tranzisztor folyamatosan fel van forrósodva, amikor már szól, akkor is, vagyis szerintem a tranyó folyton nyitva van, ahelyett, hogy csak 1 másodpercig lenne "terhelés alatt". De, esetleg, ebből kiindulva "ki lehetne valamit fejleszteni" Még töröm a fejem Üdv!
Sziasztok!
Az lenne a kérdésem hogy van egy 100wattos erősítőm (quad 405 mono és hangszóróvédős) ha egy 600 wattos hangdobozra kötöm rá akkor leszz valami baja? A válaszokat előre is köszönöm!
Szia! Nem,semmi, ha az is 8 ohm-os. Használd egészséggel.
Szia!
Köszönöm a gyors választ! De még egy kérdés nem melekszik jobban az erősítő amikor maxra föl van hangosítva?
Miért melegedne? A quad akkor is 100 wattot ad ki ha 4000000 wattos hangfalat teszel rá. 8 Ohm-os legyen az a lényeg.
Értem köszönöm!
Csak azért gondoltam hogy melegszik mert volt egy 2x35W 4-8ohm erősítőm amire rákötöttem az egyik oldalra 200w 8ohm + 300 w 8ohm mélynyomót +100 watt magassugárzót a másik oldalra meg 2 12.5 wattos 6 ohmos rft mélyet + 8 ohm 80 watt magasugárzót és annyira melegedett buli közben hogy a hütőbordát már nem lehettett megfogni.
Szia!
Idézet: „amire rákötöttem az egyik oldalra 200w 8ohm + 300 w 8ohm mélynyomót +100 watt magassugárzót” Ha az erősítőt akarod kinyírni akkor jó ötlet, de egyébként az ilyen össze-vissza kötésekkel csak az erősítőt teszed tönkre!
Ha 1 ohm-al terheled nem kell csodálkozni.
|
Bejelentkezés
Hirdetés |












