Fórum témák
» Több friss téma |
Mielőtt kérdezel, a következő két dolgot ellenőrizd!
I. A helyes tápfeszültségek megléte.
II. A kimeneten van-e egyenfeszültség.
Élesztés.
A tranziens viselkedésről annyit, hogy a szemre tökéletes négyszög is lehet rossz. A kimeneti négyszög fel és lefutása (ha ideális négyszög van a bemeneten) exponenciális függvény szerint alakul, akkor jó az erősítő, ha lineáris (trapéz alakú a négyszög), akkor határolódik a jel emelkedési sebesség. Ez szinte soha nem látszik a szkópon (hacsak nem borzasztó lassú az erősítő), úgyhogy a visszacsatolási pontban kell nézni (ahonnan highagy kolléga tévesen hibajelet szok kivenni) a hibajelet, hogy nem-e okoz túlvezérlést a tüske, ami a bemeneti és visszacsatolt jel különbségéből marad.
Még egyszerűbben: a jó erősítőt, ha teljesen kivezéreljük szinuszjellel és folyamatosan növeljük a frekvenciát (akár több MHz-ig, ameddig a kimeneti jel el nem tűnik a nullvonalban), akkor soha nem "háromszögesedik" a szinuszjel, csak csökken az amplitúdója.
khmmm...kértem már, hogy maradj a saját eszednél, van abból neked is bőven.
Pl. a foci stadionban is kétféleképpen lehet szurkolni: - lehet azt kiabálni, hogy fúúúj Dózsa, igen lehet. - de lehet azt is kiabálni, hogy hajrá Fradi!! Semmivel sem leszel kisebb szakember, ha nem a saját személyes feladatodnak érzed azt, hogy másokat állandóan minősíts és ráadásul eléggé elfogultan.
Ezt viszont én nem értem. Most ezt mire föl írod?
Kit minősítettem? A "highagy" ra gondolsz. Bocs, az tényleg félreérthető is... "Pl. a foci stadionban is kétféleképpen lehet szurkolni: - lehet azt kiabálni, hogy fúúúj Dózsa, igen lehet." (Bu..i MTK,bu..i MTK indul a vonat auswicz-ba sokkal életszerűbb... )
Hello! adott egy Pioneer erősítő ami 8ohm-os. De nem bír el egy 4ohm-os hangszórót?
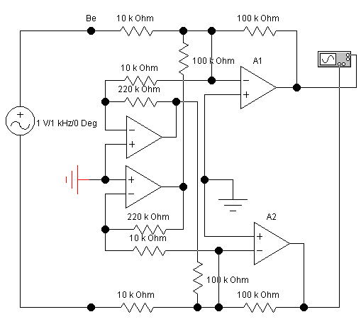
Most nem akarok kötekedni, tényleg, de a hibajavítós kapcsolásod leszimuláltam és beigazolódott a félelmem, hogy egy 100%-os pozitív visszacsatolási-kör jön benne létre. A2 segéderősítő hibajele megjelenik A1 invertáló bemenetén is, hiszen nincs benne a bemeneti jelben. Innen ismét visszajut A2-be, mint saját hibajele (visszakapja100%-os amplitudóval), így a létrejött pozitív visszacsatolás túlvezérli mindkét fokozatot.
Ha megszakítom a hibajel útját, akkor az első képen láthatóak az eredeti viszonyok. Itt még az 1V!-os bemeneti "műhibajel" sem okoz túlvezérlést, hanem A1 kompenzálja tökéletesen A2 kimeneti hibáját. De akkor A1 hibája nincs kompenzálva. Ha A1-et kompenzáljuk, akkor A2-t nem lehet kompenzálni... A műhibajeles szimulációk képei:
Javítottam a kapcsoláson:
Most már ki lett iktatva a káros pozitív kör. A hibajelkioltás A2-re nézve tökéletes. A 10mV-os 1Khz-es kimeneti hibából kevesebb, mint 1uV marad. Ennél meg az a baj, hogy A1-re nézve nem az...
1. Nem az én kapcsolásom, a Texas 1977-ben mutatta be.
2. A TDA-s topicba leírtam korábban, hogy az egyes erősítő oldalak, nem javítják a saját hibájukat, a hibát a másik oldal javítja. 3. Nincsen benne pozitív visszacsatolás. 4. Nem szeretném megvitatni a működést, szívesen leírom én hogyan látom, de vitázni nem akarok erről. Pillanatnyilag is ezt a kapcsolást hallgatom, a próbanyákost, dehát a működőképessége úgy 40 éve nem is vitatéma. 5. A féloldalas hibajavítást módszerét a Sípos Gyula közölte úgy 20 éve a Rádiótechnikában. Íme egy működő megvalósítás. 6. Nem szeretnék veled beszélgetni a magán leveled után.
De van pozitív visszacsatolás. A vak is látja. Szerinted miért van, hogy A2 1mV-os hibájától az egész rendszer túlvezérlődik? Mert a hibajelre nézve végtelen az erősítés!
A2 hibázik, A1 kijavítja, de visszamegy a hiba A2-be, ami már így kétszer akkorát hibázik. A1 ezt is kijavítja. A2 erre 4-szer akkorát hibázik, stb. A rendszer túlvezérlődik. Ez világosan látszik a szimulációból! highand! Azt lásd be, hogyha A2 hibajelet képez, akkor azt A1 nem csak a kimenetén jeleníti meg, de az invertáló bemenetén is! 1x-esen erősítve, fázisfordítás nélkül, ami A2-be visszajutva ismét az eredeti hibát növeli, az pedig nemcsak nagyobb korrekciót, de nagyobb válasz hibajelet csinál. A kör 1x-es erősítésű (100%) és pozitív! Sipos kapcsolása nem ez volt...
A valós kapcsolás működött, persze, de úgy, hogy a kör pozitív visszacsatolását levették pl 90%-ra és megelégedtek a 20 dB torzításjavulással. Így korrekt kapcsolás egy servo motorhoz. (De TDA 2030-nál engem aggasztana a segéderősítő (A2) a maximumot 3X-osan túllépő disszipációja....)
A méréstechnikai minta után íme a féloldalas hibajavítós kapcsolás. Ezt csak meg kell építeni és működik.
Kellemes darab, mert amint az látható, amikor a felső oldal már durva vágásban van, az alsó oldal hibajavító képessége révén a kimeneti jel, amit a TL tesz láthatóvá itt, még egészen jól néz ki. Olyannyira, hogy akár a teljes hídra jellemző kivezérlés is kivehető belőle. Csak meg kell építeni és működik.
Ja! Hogy ez a gyakorlati kapcsolás. Ebben viszont már nincs benne A2 hibakorrekciója. Igaz, ezzel már a pozitív visszacsatolás problémája sincs. Ez már működhet tökéletesen, csakhát kevés torzításjavulást hoz, ha végfokot csinálunk belőle. Előfoknak tökéletes, mivel A2, a szinte nulla kimeneti áram miatt nem torzít egyáltalán.
És egy fajta megvalósítása, kétoldalas hibajavításnak.
50W körül egészen jó torzítás, egészen átlagos eszközből.
az a kérdésem hogy elbír-e egy 4ohm-os hangszórót? Vagy megöli az erősítőt?
Ahogy elnézem, nem sok köze van az eddig preferált topológiádhoz. Azt hiszem tudom, hogy mi van a takaró ablak mögött...
Ennek lehet szimulálgatni a torzítását::::::
Szevasz Dávid!
Mit is mondtál? Az NMOS350/500 induktivitásához hány menet kell a kimenetre 1mm-es huzalból, ami 1cm-es átmérőre készül? Amúgy hogysmint? Üdv! ![]() Misi
8mm átmérőre annyi x 10 menetet tekerj, ahány uH kell. Nagyjából.
Szóval kíváncsi lennék, hogy ennek az áramkörnek ki szimulálná le a torzítását?
Kössz szépen!
![]() 4uH kell! 8mm átmérő nem fog menni, mert a tekercs a nyákon egy 10 ohm/5w ellenállás körül van.
Ne vedd ennyire vérkomolyan. Tekerd végig az ellenállatot 1-es dróttal, az jó lesz......
És itt a 2db trimmerpoti a legelső bekapcsoláskor milyen állásban álljon?
Hali én most építettem meg az erősítőt meg még csinálok belőle. Én úgy csináltam de aztán javítsatok ha nem jó vagy máshogy kell annak én is csak örülök.
Ha nincs szkópod csak egy multid akkor úgy kell, hogy mind kettő középen. Rövidre zárod a bemenetet Beállítod a Vr1 el a kimeneti 0V-ot. Majd a bizti helyére a multit és ott meg beállítasz 70-80mA (haver kiszámolta a fet adatlapjáról meg a keresztezési torzításból). Majd a bemenetről leveszed a rövid zárat és még egyszer a kimeneti 0.
Középállásban, mindkettő. A 15mm vastag ellenállatodnak tekerd csak körbe a nyakát elejétől a végéig...
Itt látható az előbb emlegetett sípos féle texas hibajelkioltás. 30 éve, az 1980-az évkönyvből. Igen kezdetleges kapcsolás:
|
Bejelentkezés
Hirdetés |




) 


















