Fórum témák
» Több friss téma |
Szia!
köszi! És hogyha olyan értékkel adom meg, ahogy írtad, akkor hány mp eltérés lehet?
Szia!
Az alkatrészek értékeinek szórásából (R1 és C1) adódik egy rendszeres hiba, ez kiküszöbölhető a trimmerpotis kézi beállítással. A kondenzátor szivárgása is befolyásolja az időzítést, néhány perces időtartamra azonban elhanyagolható. A NE555 tipikusan 1 % hibával dolgozik, maximálisan az adatlap szerint 3 % lehet az eltérés. Hőmérséklettel 50 ppm/K eltérés várható (ez is elhanyagolható), a tápfeszültségnél pedig 0,1 %/V. Tehát ha stabil tápfeszültséget használsz, és pontosan beállítod az időzítést, max. 3 % hibával lehet számolni (3,6 sec), de átlagosan 1,2 sec lehet az eltérés. Ha ez sok, akkor SE555-ös IC-vel lehet ugyanilyen kapcsolásban fele ekkora hibával időzíteni.
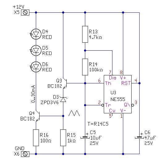
Hello!
Itt van két rajz, az első a gyári késleltető, a második tápfesz bekapcsolás után késleltetve indul el. üdv! proli007
Szia!
Köszi! Nem fontos nagyon pontosnak lennie , már megépítettem a kapcsolást, működik, szóval a trafóról kérdeznék hogy elég tiszta lenne-e hozzá a következő taró: 12V~ egyenirányítva, pufferelve 2200µF-al, és 7812 IC-vel stabilizálva, 2 db 100 nF-es kondi az IC bemenetére/kimenetére.Köszi!
Köszi proli007!
A másik kapcsolás 555-el megy. A kapcsolást milyen tirisztorral érdemes megoldani? Amúgy a bekapcs késleltetés és a kikapcs késleltetés is megoldható az 555-ös rajzzal, ha teszek bele a kisütéshez is egy ellenállást. Ide szerintetek mekkora kell, ha 1-3 perc a célzott utánfutási idő? Ezt az 555-ös kapcsolást meg is építetted már? (csak hogy mennyire bírja a folyamatos hálózati üzemet az 555)
Hello!
- Nem Tirisztorral, hanem Triac-al megy. Amúgy oda van írva, Z0103. - A kikapcsolás késleltetésnél, azért egy-két dolgot át kell alakítani. (De lehet célszerűbb a másik rajzot használni.) Többek között, állandóan feszültségen kell tartani az áramkör. - Az időt az R*C időállandóval közelítőleg ki lehet számolni. - Én csak összerajzoltam és kipróbáltam Vicsys számára. De a szegény 555 nem tud róla, hogy hálózatról működik. Így nem is rajta múlik a dolog, hanem elsősorban a C1 X2 típusú kondin és a vele soros R2 100ohm-on, hogy mit visel el és meddig. üdv! proli007
Szia!
Köszi, most sikerült belőnöm az időt pontosan 2 percre, de annyi a gondom, hogy a trafó szűrése 2200µF-os kondi és az a gond, hogy amég ki nem sül a kondi, addig ha újra időzítem, akkor nem lesz pontos az időzítés. Hogy lehetne ezt horrigálni? kisebb kondival? (a trafó stabilizálva van 7812IC-vel) Küszi előre is!
A másik kapcsolással is megoldható végülis.
Elvileg oda elég egy töltőellenállás az ic 11-es lába és a D4 közé? (a bekapcs és a kikapcs késleltetés is cél) A lényeg az, hogy amennyiben kb 1-2 percnél rövidebb a bekapcsolás, akkor ne induljon el a venti. Amikor viszont elindult, akkor a kapcsoló lekapcsolása után is menjen 2-3 percet.
Üdv a Kollégáknak
![]() Van egy 555-ös IC-vel felépített mobil hívásjelzőm,amit nem tudom,hogy hogy alakítsak át... Csatoltam a képet A piros elválasztó vonal elötti részt elkészítettem IC nélkül,hogy megnézzem indukálódik-e áram a tekercsben hivásnál. Igen indukálódik,mert ha a BC 547-es kollektorára,és emitterére rámérek,akkor állandó 678mV-ot mérek,ha viszont hívás van a tekercs közelében ez a 678mV felugrik 750mV környékére,de akár 1V-ot is mérek... Ez a hívás alatt változik. Szóval ![]() Ezt a szerintem egyszerű kis kapcsolást szeretném 9V-ról üzemeltetni. (egyébként is az IC max 18V-os vagy valahogy így) Ez a kapcsolás átalakítás nélkül 1.5V-ról 200mA-t vesz fel,de ez nekem túl sok,és szerintem azért,mert megduplázza a feszültséget a kapcsolás,hogy a ledet meghajtsa... Nem tudom,hogy az ellenállásokat és a kondikat milyen értékűekre kellene kicserélnem,hogy a kapcsolás használható legyen 9V-on Egyébként ehhez a projektemhez kellene a hivásjelző,ha valakit érdekel ![]() Köszi szépen előre is
Hali!
Nekem a következő kérdésem volna: Van Ez... (Bővebben..) a kapcsolásom 555-tel. Olyan kimenő jelet szeretnék, amelyiknek 1 Hz a frekvenciája, és a kitöltési tényező 0.5 Olvastam egy oldalon, hogy a P1 és a C1 értéke határozza meg a frekit, és ha csökkenteni akarom azt, akkor csökkentsem a P1 értékét. A kérdésem az volna: hogyan számolom ki a kimenet (3-as láb) frekvenciáját, mi a képlete (remélem van...) Kösz előre!
Hello!
- Minden 555 alkalmazásnál, azt kell figyelembe venni, hogy milyen úton töltődik illetve sül ki a kondi. Avagy a kisütés és a töltés útjában mekkora ellenállások vannak. Ha azonos ellenállás értékkel sütöd ill. töltöd a kondit, akkor a töltési és kisütési idő is azonos lesz. Tehát ilyenkor lesz a kitöltési tényező 0,5 (50%). - Magát az időt az R*C*k szorzat fogja meghatározni, ahol a k egy arányossági tényező. (Tekintve, hogy a komparálási szint a tápfeszültség 2/3 és 1/3 között van, a kondi feszültsége ezen értékek között mozog a kisütés és a töltés alatt. A "k" tényező azért van, mert a Tau (T=R*C) eredetileg a kondi feszültségének 0..63%-ára vonatkozik.) A "k" tényező, közelítőleg 0,693. - A töltődési és kisütési idő összege adja a periódus időt. - Az általad feltett kapcsolásban a töltés és kisütés útvonalában még egy dióda is van, annak nyitófeszültségével csökken a töltés feszültsége, tehát "k" értéke kissé módosulni fog. Tehát a kondi töltődni az R1-D1-P1 bal fele, míg kisülni a P1 jobb fele - D2 útvonalon fog. üdv! proli007
Tehát a frekvencia egyenlő lesz 1/(töltési idő + kisütési idő), amelyeket a k*P(1,2)*C szorzattal számolom ki, ahol k (nem értettem, pontosan mennyire befolyásol, de) kb. 0.693 lesz.
Amikor több időm lesz próbálom ki. Köszönöm!
Az első kapcsolást ki fogom próbálni, de egy bajom van vele: a fázis folyamatosan kint van a motoron, a kapcsolás a nullát adja neki. Ezt hogy lehetne átvariálni?
Hello!
Hát ha ez zavar, egyszerűen felcseréled a fázist a nullával. Valószínűleg az áramkör tervezőjének azért volt célszerűbb ezt a módot választani, mert így az áramkör GND-je a nullára esik. Így a környezetből kevesebb zavarjelet vehet fel az áramkör. Ha a fázison van az áramkör, akkor az a környezetéhez képest (falak-doboz..) feszültségen van. Ezen a szórt kapacitáson keresztül több zavarjel érkezhet, valamint az áramkörön több por rakódhat le. Márpedig ez a kapcsolás, a magas ellenállások miatt érzékeny a felületi kúszóáramokra, amit a nyák szennyeződése is okozhat idővel.. üdv! proli007
Szeretnék egy olyan kapcsolást készíteni 555 ic vel, ha egy nyomógombot megnyomok egy relé meghúz, ha még egyszer megnyomom akkor a relé elenged.
Sajnos ezt nem tudja az 555. Próbáld meg inkáb ezt.Bővebben: Link
Hello!
Hát én azért olyan mereven nem állítanám, hogy nem tudja.. pld. a mellékelt rajz. Persze a Led helyett mást is lehet vele működtetni. Bekapcsoláskor, Off állapottal indul. Ha nem így szeretnéd, akkor a C5 kondit, nem az R6-al, hanem az R7-el kell párhuzamosan kötni. üdv! proli007
ali olyan kapcsolást 555 tel hogy lehetne megvalósítani ami ledeket pulzálna? Nekem erre az az öltetem hogy hogy astabil körrel kondikat tölt fel, ami hajtaná a 3 darab ledet
Hi!
Hogy érted azt, hogy pulzál? Fokozatosan eléri a max. fényerőt, majd visszaesik a LEDek fénye? Ha így, akkor egy egyszerű 555-ös astabil áramkör, a kimeneten levő LEDekkel párhuzamosan kell kötni egy nagyobb (párszáz...párezer uF) elektrolitkondenzátort.
Igen pontosan a pulzálásra gondoltam és ha pl 2200µF al jó lenne, viszont túl gyorsan alszik el, ezt hogy tudnám ellensúlyozni?
Hello!
Nem tudom jól értelmezem-e a kérésedet, de ezzel már foglalkoztunk itt. Ennél a kapcsolásnál, lassan éri el a maximumot és lassan csökken le a fényerő. De alapvetően semmi akadálya, hogy lassan növekedjen és gyorsan csökkenjen, csak a kondi töltési és kisütési időarányát kell megváltoztatni. üdv! proli007
Megcsináltam ezt az áramkört. A 47Ohm helyett 150Ohm-ot találtam. Ezért van az, hogy saccra 80-100% között tudom csak szabályozni a motort? Igaából csak a hangján hallok kis változást.
Vagy lehet más probléma is?
Általában a motor keféinek a szikrázása bőségesen termel zavarokat, ami a közös tápfeszvezetéken keresztül visszahat az ic működésére. Ezért nem tudod szabályozni.
Próbáld meg a vezérlő rész tápfeszültségét leválasztani. Az 555 tápját helyettesitsd mondjuk egy 9V-os elemmel, vagy egy független tápegységgel a próbák idejére. Csak a negativ pont legyen közösitve, a két táp pozitiv pólusát külön vezetékeld. Ha javul a helyzet visszatérünk az egytápos variációhoz, meglátjuk mit lehet tenni.
PC ventit próbáltam vele bocsi ezt nem mondtam. Ez nem zavarhat vissza. Múltkor csináltam váltóáramból egyszerű egyenirányítással az ic-nek ugyanezt. Annál is egy táp volt. Az megy rendesen.
Hello!
Már bocs, de hol is van az a 150ohm? Tekintve, hogy a kapcsolásban nincs is 470 ohm.. üdv! proli007
Hello!
Az bizony 47ohm így jobb is ha a 150ohm van benne. De a kitöltési problémád, valószínűleg ettől független lesz. Viszont az a kérdés, hogy potival hajtod az áramkört, vagy sem. Mert a fényképen nem látszik a poti. A venti helyére ideiglenesen tehetsz egy ellenállást, és akkor azon a kitöltéssel arányos feszültséget mérhetsz (persze a tápfeszültség arányában). üdv! proli007
Igen potival. Azon a három tüskén van. Ugyanaz a poti ami a másikon is volt szóval az tuti jó.
|
Bejelentkezés
Hirdetés |




(
)











