Fórum témák
» Több friss téma |
Szia!
Megfordítottam a tranzisztort. A tapasztalat az, hogy ha a kimenetre rákötök egy fülhallgatót, akkor kattog, és kattogás végén egy nagyon rövid sípolás hallatszik. Ezt kell tapasztalni?
Amit én "ákombákoltam" össze, annak a kimenetén az alacsonyfrekvenciás mély hangtól a magasig kb. egy másodperces hullámzással ismétlődik a fütyölés. Minden egyes periódusban van egy kicsi szünet, de ez a nem hallható tartomány miatt van. Kattanás nem hallatszik.
Akkor nem tudom, hogy hol van a baj, a tranzisztort is megfordítottam a rajzhoz képest, és a kondenzátort is kicseréltem.
Mit változtassak még rajta, hogy úgy működjön ahogy kell? Amúgy ilyen hangot ad ki, az a baj, hogy ha rámegyek a kimenetre fülhallgatóval nem ez hallatszik, csak kattogás, így csak digitalizálás után hallatszik. Vizsgálni meg csak oszcilloszkóppal tudom, ott pedig a négyszögjel összement majd szét, de hangszóróval viszont nem hallani sweepelést. Audiopektrum analizátorom meg sajnos nincsen, és semmilyen épkézláb progit nem tudtam a netről letölteni.
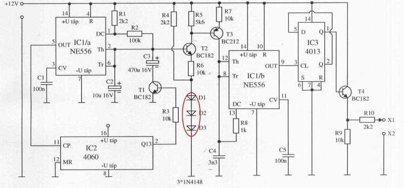
Csatolom azt a változatot, amelyet megépítettem. Lényegében egyezik a tiéddel. (Az IC1 és T1 kört kihagytam. Ez ne zavarjon) Itt a T2 (nálad T1) nem inverz üzemmódban van. Ami még változás a rajz és a megépített változat között az az, hogy a T2 emiter körében csak 2db. dióda van és az R7 10K helyett csak 5,6K. Figyelj oda, hogy ezen a rajzon az R4 nem a T2 emiterére megy közvetlenül, mint a te rajzodon, hanem a diódák és az emetir között van egy 10K ellenállás. Annyi megjegyzésem lenne még, hogy én nem figyeltetem LED-el a tápot, mert ha a te rajzodon LED2-nek jelölt villog, akkor valószínű, hogy van táp. Röviden felesleges a LED1 és az R1.
Köszi, ha lesz időm összehasonlítom az enyémmel, és esetleg módosítom is.
De véletlenül nem az IC2 T1 kört hagytad ki?
Hátha segítek vele:
Bővebben: Link
Igazad van. Természetesen az IC2-ről van szó. Elnézést, de amikor sietve írok, előfordul az ilyen elírás.
Egy újabb probléma támadt.
Mielőtt még hozzáfogtam volna az átépítéshez adtam neki tápot, hátha valami csoda folytán működik. És azt tapasztaltam, hogy az 556 nagyon melegszik, és hangot már egyáltalán nem adott ki, viszont a led az villogott. Na... ilyenkor mi lehet a probléma, lehet, hogy az 556 meghalt? De akkor miért villogott a led?
Mivel az 556-os 2db. egymástól független áramkört tartalmaz, előfordulhat, hogy az egyik rész hibásodik csak meg. A második rész terhelése - hibátlan ák. esetén - olyan kicsi, hogy az nem okozhat melegedést. Vagy maga az 556 második fele hibásodott meg, vagy ezen második részt terhelő ák.-ben van a hiba. Ha foglalatba tetted az IC-ket akkor a legegyszerübb cserével kizárni, vagy megerősíteni az IC hibát. Én a panelt is átnézném, akár tervszinten is, de a kivitelezésnél előfordulhatott olyan maratási hiba, ónátfolyás stb., ami okozhat ilyen problémát. Azért is gondolok erre, mert a kezdettől fogva hibás az áramköröd.
Szia!
Átellenőriztem a nyákot, maratási hibára, meg nyákrajzra is, és semmi hibát nem találtam. Az 556-ot is kicseréltem, foglalatba szoktam tenni az IC-ket, így ezzel nem volt gond. A tranzisztorokat is összevissza forgattam, és végül visszatértem a kapcsolásban lévő inverz üzemű bekötésre, és csodával határos módon működik. A sweepelés megvan, 50%-os négyszögjelet ad ki, csak annyi a baj, hogy 4kHz és 5-6kHz között sweepel, kb. 1s-ig tart egy ciklus. Ezen lehet valahogy segíteni?
Nem "lapoztam" vissza ahhoz a csatolt kapcsolási rajzhoz, amely alapján készítetted az áramkört, de azon amit most csatolok piros keretben külön jelezve van, hogy az R2-vel lehet 1H - 20Khz közé beállítani. Valójában a frekvenciát az R2, T2, C4 együttes határozza meg. Mivel T2 által képviselt ellenállás exponenciálisan változik, ezért változik a freki is. Az általam korábban feltett kapcsolás ezen része kapcsolástechnikailag egyezik a tiéddel, de pl. a kondi nálam 3,3nF. Az ellenállás sem 3,3K. Ezen kívül nálam a BC212 szinte biztos, hogy nagyobb kivezérlést kap, ezért tud felfutni a freki a már nem hallható tartományba is. Pontos értéket nem tudok írni, mert szégyen ide vagy oda, de nincs frekimérőm. Szkópon meg a gyors változás miatt nem tudom meghatározni.
Szia!
Kísérletezgettem egy kicsit. Az R3 és R4 ellenállásokat változtattam. Az R3-at megnöveltem kb. a duplájára, és sokszorosára nőtt a sáv, amit a sweepelés lefed. Az R4 ellenállást pedig kb. a felére csökkentettem, így lecsökkent a frekvencia, és jelenleg 5kHz és 15kHz között sweepel. Ha csak az R2 ellenállást csökkentem, akkor csökken az alsó határfrekvencia, de a felső is, így szűkül a sáv. Szóval szerintem az R2-es ellenállással nem igazán lehet a megadott paraméterekre beállítani, hanem mást is változtatni kell, és bizonyos beállításokban felharmonikusok is megjelennek. Akkor ezek szerint a rajzon szereplő kapcsolás nem is a megadott paraméterekre van beállítva?
Kisérletezni mindíg hasznos dolog, mert az elért eredményen túl sok tanulsággal is szolgál. A sikerélmény meg önmagáért beszél. Bizony számtalan esetben találkozni olyan kapcsolási rajzokkal, amelyek vagy egyáltalán nem, vagy csak részben teljesítik a leírt paramétereket. Ez lehet egyszerű "sajtóhiba" miatt, de előfordulhat az aktív alkatrészek paraméterszórása okán is. A csatolt rajzon tényleg eléggé szűkszavuan írtak a freki beállításról abban a piros keretben. Lehet, hogy az eredeti változathoz volt egy kísérő szöveg is, amely részletesen tárgyalta a beállítást. A hiány miatt írtam le az előző hozzászólásomban kissé kibővítve a frekimeghatározó elemeket együttvéve. Végül is amit változtattál és eredményt hozott, az a BC 212 vezérlését tolta el megfelelő irányba.
Voltak csatolva képek a kész kapcsolásról, ott megpróbáltam színkódok alapján visszafejteni az ellenállásértékeket, és szerintem egyeztek a rajzon lévővel, szóval csak a szórás marad.
Mindenesetre úgy néz ki lesz megoldás.
Szia!
Nos a hosszas kísérletezgetésnek az lett az eredménye, hogy sikerült beállítani 2Hz és 20kHz közzé a frekvenciát, amit úgy értem el, hogy az R2-t 5.6kohmra, az R3-at 51.5kohmra, az R4-et pedig 280ohmra változtattam. Az áramfelvétel így 60mA. Az R4 így eléggé melegszik, az nem gond?
Ilyen R3 és R4 értékek mellett nem csoda, hogy melegszik. Nem véletlenül nem ezt az "inverzüzemű" váltopzatot építettem meg, hanem azt amit már feltettem egyszer. Én is tököltem vele sokat, amíg meg nem untam. Ha ragaszkodsz ehhez a verzióhot, csak annyit tudok javasolni, hogy ha nem tulzott a melegedés, akkor növeld meg az R4 teljesítményét. Esetleg még megoldás lehet ha az R4-et nem közvetlenül a tranyó kollektorára kötöd, hanem a kettő közé teszel egy ellenállást (10K). Természetesen így mind az R3 és R4 értékét tovább kell variálni. Talán segíthet még az is, ha az R4-est a D2 és D3 közé kötöd. Kisérletezz tovább, ha még bírod lelkesedéssel. Sok sikert.
Szia!
Odáig fajult a helyzet, hogy meguntam a kísérletezgetést az előző verzióval, így gyorsan átalakítottam arra a verzióra, amelyet te ajánlottál. Tökéletesen működik. Az alsó határfrekvenciát nemigazán tudtam leolvasni, de szerintem olyan 10-20Hz lehet, a felső pedig 5kHz. Tapasztalatokat tudnál még nekem írni, hogy hogy vállt be ez a kis kütyü, tapasztalható-e javulás a vízkövesedés terén?
Valaki tudna nekem egy élesztett "vizkőpanelt" küldeni anyagi ellenszolgáltatás függvényében? Se időm se kapacitásom jelenleg a gyártáshoz.
Köszi előre is!
Ezt az Apróhirdetés rovatba kelltt volna beírnod. Légy szíves, ott feladni hirdetést! Köszönöm.
Elnézést, hogy csak most válaszolok. A felső 5kHz-es határt keveslem. Ezzel még kisérletezz egy kicsit. Tudományos vizsgálati eredményekkel nem tudok szolgálni, de az biztos, hogy valamit csinál a vízzel, mert azóta jóval intenzívebb a vízkőlerakódás a csapoknál. Megjegyzem nálam a vízvezeték hálózatra kb. 25 év használat után került fel. Egy darabon kiváltottam a horganyzott csövet egy KPE csővel és arra tekertem a vezetékeket. Megfelelő műszerezettség hiányában nem kisérletezgettem a vezetékek távolságával, menetszámmal és a frekisávval sem. Az az igazság, hogy az lenne az ideális megoldás, ha a teljes csőhálózatot kicserélném műanyagra. A 25 év alatt olyan nagymértékű a lerakódás, hogy akár több év múlva is még azt fogja pucolni. Egyébként a TV-ben reklámozottnál is úgy emlékszem, mintha megjegyeznék, hogy a már meglévő lerakódást is tisztítja.
Béláim az Úrban!
A földön ha jól tudom 3 mágnesezhető (nem eleve mágnes) anyag van. A többi nem mágnesezhető. Tehát ebből következően a mágneses hatás hatástalan.Ha a mágneses mezőn ami vasmag híján eleve iszonyúan gyenge áthalad a vízkő, akkor az égvilágon semmi sem fog vele történni.Miféle elektromos erő keletkezne egy kristályban, amiben semmilyen indukció nem keletkezik,a GYENGE mágneses térben ugy halad át , mint egy fadarab.Váltóáram? frekvencia? Rezonancia? Ez mind ákombákom laikusok részére.Ugyan melyik komoly(egyáltalán melyik gyártó) épít bele a gázkazánjába elektromos vízkőtelenítőt, pedig ott igazán komoly károkat okoz a vízkőlerakódás. Senkit sem akarok megbántani, ez csak a saját véleményem. üdv. Foxi
Ennek a kütyünek a felépítéséből következik, hogy nem mágneses elven működik. A tekercsek nyitottak, ezést inkább egyfajta "antennaként", még pontosabban mint egy kondenzátor elektródafelület funkcionálnak. Ezen két felület között nem mágneses, hanem eloktroszatikus tér keletkezik. Az, hogy gyakorlatilag vezeték van feltekercselve a csőre az csak egy látszattekercs.
A probléma még az is, hogy a vízben nincs vízkő!!!
nincs kristály ami "egymásnak ütközne", mivel molekuláris szinten oldva van a vízben. Akkor hogyan is ütköznek egymásnak a kristályok??? Ha a két tekercset márpedig tekercsek... kondenzátorként képzeljük el, akkor a két tekercs a két fegyverzet, közöttük a műanyag vízcső a dielektrikum, a viz pedig egy harmadik fegyverzet.( Ha fémcsőről van szó akkor ezen belül ugye semmilyen dilelektromos erő nem lép fel.) Na most a felületekből és a fegyverzeket távolságából kiszámplható az eredő kapacitás,ami itt még két kondenzátor soros kapcsolásának is tekinthető. Az eredő párszáz pikofarad esetleg 1-2 nF kondenzátor, és a bevezetett pár wattnyi teljesítmény szerintem nevetséges eredményt produkál..... Másik elmélet: A két féltekercs és a csőben a víz a kapacitásával egyfajta rezgőkört alkot, akkor megint zsákutca, mert a készülék rezeg egy frekvencián, viszont soha nem lehet a tekercset és az ismeretlen kapacitást rezonanciába hozni, főleg nem laikus egyszerű felhasználóknak műszerek nélkül.(hány menetet tekerek rá? milyen átmérővel? mennyire vannak a menetek egymástól? Tekergethetjük a potmétereket ebből a párwattos cucctól nem lehet szerintem csodát (sőt semmit se várni) Mégegyszer megjegyzem oldott állapotban nincs egymásnak ütköző kristály a csőben. Mindenki hisz amiben akar, de én Pátyon lakom, igen erősen kemény a víz , és sokan többszázezer Ft-os vizlágyító berendezéseket vesznek. Gondolom nem véletlenül. (sajnos nekem erre nem telik). üdv. Foxi
Nem vagyok sem kémikus, sem fizikus, hogy anyagok belső szerkezeti világát tudományos szinten ismerjem. Ezért is nem csatlakoztam az ezzel a kérdéssel foglalkozó pro és kontra korábbi hozzászólásokhoz. Ide is csak azért, mert közvetlenül az én hozzászólásomra jött a válasz. Gyakorlatias emberként én egy percig sem filóztam azon, hogy ennek mennyi a realitása, hanem megépítettem és a gyakorlatra bíztam a bizonyítást. Természeténél fogva az áramkör tényleges alkalmazhatóságának vagy hasznavehetetlenségének az igazolása hosszú időt igényel. Nálam kb. egy éve működik és biztosan állíthatom, hogy valamilyen hatással van a vízre, mert ahogy már írtam azóta nagyon intenzív lett a vízkőlerakódás a csapoknál. Ez korábban nem volt. A csövekbe nem bújtam be, de a közeljövőben tervezek egy bojler karbatartást. Én is nagyon kiváncsi vagyok, hogy látni e bárbilyen kedvező változást. Jut eszembe még egy érdekes dolog, ami korábban nem volt. Az autómata mosógép forgódobján kívül egy halvány, áttetsző nagyon vékony (füstszerű) réteg rakódott le. Gondolom valamilyen ásványi anyag, ami a vízből vált ki. Ez is csak a készülék beüzemelése után jelentkezett, előtte mint a tükör, olyan fényes volt.
Akkor ez nálad fordítva működik?
Üdv Inhouse
Ismereteim szerint az ilyen és ehhez hasonló készülékekről szóló tájékoztatóban szerepel az is, hogy először a vízkőkiválás intenzitása növekszik és csak később tapasztalható csökkenés. Végül is mindenféle reklám, meg az ezen fórumban írt pro és kontra vélemények ellenére, puszta kiváncsiságból építettem meg és szereltem fel saját otthoni vízhálózatomra. Ha tényleg működik, akkor jó, ha nem akkor sem veszítettem vele semmit, sőt a megépítés során szerzett tapasztalokkal gazdagabb lettem. Így is hozzá lehet állni a dolgokhoz.
Nem tudom, nekem olyan parapszichológiának tűnik. Mi köze a gerjesztett mágneses térnek a vizkőhöz? O.o Ennyi erővel lehetne füstülőt meg illóolajat tenni a vizcső alá.
Nem elektromos, továbbá nem reklámnak szánom, csak visszautalnék egy picit: http://www.hobbielektronika.hu/forum/topic_hsz_133405.html?highligh...133405link[/url].
Azóta többszörösen igazoltan bevált - így akár az elektromos is beválhat, még akkor is, ha nem tudjuk pontosan, miért...
Sziasztok!
Van valakinek objektív tapasztalata az eszköz működéséről? Ez alatt azt értem, hogy vakpróbás mérésekkel valamilyen fizikai mennyiség megváltozása érzékelhető-e műszeresen? Sajnos az emberi elme hajlik affelé, hogy a tényeket célirányosan szűrje a cél érdekében (szelektív emlékezés, kognitív disszonancia csökkentése, konformitás, emlékezeti torzulások, miegyéb). Számtalan helyen lehet ezekről az áramkörökről dicshimnuszokat olvasni, de normális méréssel még nem találkoztam... A működési elv a másik probléma, kb. 10-féleképpen magyarázzák a működését. Az O.K., hogy a tudományra is jellemző a holizmus, de ez szerintem túlzás. |
Bejelentkezés
Hirdetés |










