Fórum témák
» Több friss téma |
- Ez a felület kizárólag, az elektronikában kezdők kérdéseinek van fenntartva és nem elfelejtve, hogy hobbielektronika a fórumunk!
- Ami tehát azt jelenti, hogy a nagymama bevásárlását nem itt beszéljük meg, ill. ez nem üzenőfal! - Kerülendő az olyan kérdés, amit egy másik meglévő (több mint 17000 van), témában kellene kitárgyalni! - És végül büntetés terhe mellett kerülendő az MSN és egyéb szleng, a magyar helyesírás mellőzése, beleértve a mondateleji nagybetűket is!
A "relé" érintkezőpogácsái vannak beégve, ezért bizonytalan a kapcsolás. A kondi a pogácsák szikrázásának csökkentésére hivatott. Ha rövidrezárod, akkor az érintkezőket áthidalod, igy megindul a fűtés. Próbáld a beégett pogácsákat finom polirral megcsiszolni, ideig-óráig segit, de a végleges megoldás a csere.
Á, köszi! Megyek próbálkozni, aztán jelentkezem! Valaki most is ír, azt még megvárom
Köszi!Szerk: Kétszeres megerősítés! Megyek és csiszatolok...
Megcsiszoltam a pogácsákat. Most az a baj, hogy össze sem húzza őket, ha ráadom a tápot.
Egy kicsit távol vannak egymástól vagy nem kattanik?
Ha kattanik, finoman utána feszíthet/görbíthetsz...
Köszi a segítséget. Tudnál dobni egy linket ahol megtanulhatom a kapcs.rajzon a jelek jelentését?
Nem kattanik, de talán távol is vannak egymástól. ha közelebb noszogattam, akkor sem húzott. Mindkét oldalon össze kellene érni? Valahogy ezt a működéséi elvet én most nem fogom fel...
Szia!
más gondja mi lehet? Ha a 470KA poti heelyett mondjuk 220KA potit tennék jobb lenne? Vagy esetleg az lehet baj hogy a 10K-e ellenállás az 1W-os? Vagy akkor miért nem jó a szabályozhatósága? Köszi!
Észleltem, hogy egy kevés úton ki-be csúszik az a rúd, amin a lemezek vannak. Az a kérdés, hogy a pogácsáknak zárva kell lenniük induláskor, vagy nyitva? Nyilván zárva, ugye!? De mindkettő?
Köszi fiúk, már értem, hogy miként működik. A seger gyűrű alá kellett tennem egy kis távtartót, hogy rendesen le tudja nyomni az érintkezőket. Üdv és köszönöm mindenkinek!
Tud adni valaki egy bevált kapcsolást amivel AVR-rel vezérelhetek nagyáramú 12V-os fogyasztókat közös katódos módon (tehát a föld a közös, és a pozitívot kell kapcsolni)?
Az 500mA elég lenne. Néztem az ULN tranzisztormezőnek a komplementerét, de nem találtam csak nettó 400 forint körüli áron.. Történt egyszer, nem is olyan régen, de azér ahhoz elég rég, hogy ne úgy beszéljünk róla, mintha maholnap-tegnap történt vóna.
Hol volt, hol nem volt, Páka Piroska hegye volt ám a csoda! Nem ám közönséges hegy volt, de különleges. Illetve nem különleges, mert minden hegynek van Curie pontja ( nem tévesztendő össze a G ponttal ), de ennek a hegynek éppen jó Curie pontja volt.
Ha nem tudnátok, ez a pont pont nem pont. Hanem hőmérséklet! Kóbor apácák és vasorrú bábák félrevezetésére nevezik pontnak. Nem véletlen, hogy nagyon (radio)aktív személyről van elnevezve, de csalafinta is. Na, szóval, hogy egyik szavamat a másikba öltsem, ez alatt a hőmérséklet alatt a pákahegy nagy vonzódást mutat a mágnesek felé. De biz, ha jól bemelegszik, olyan frigid lesz, mint a bizmutkása. Nem vonzza azt még egy hadronütköztető sem! Azt sem mondtam még, hogy ezek a hegyek meg vannak billogozva. Rajtuk a JEL, amiből tudós palánták meg tudják jósolni, milyen hőmérséklet a Curie pontja, már ahogy az apjától anyjától örökölte. Merthogy van ám mágnes Páka Piroskában. De nem ám fixen, mint Katyiba a..., hanem mint a floppy, azaz lógón, lazán, lötyögően. Egy rugó taszajtja úgy, hogy a vele összeépített érintkezők ne zárják az áramkört. Legalábbis, ha pákahegy nincs a közelben. Mert ha a helyén van és hideg, akkor beindul a kölcsönös vonzódás és a rugó ellenében elmozdul a szegény ágrólszakadt mágnes és zárja az áramkört. A többit meg már tudod, mindaddig, amíg pákahegy fel nem melegszik. Mert akkor elengedik egymást, a mágnes visszahúzódik, az érintkezők nem engedik át a meleget adó áramot és pákahegy szép lassan elkezd hűlni. Amíg hűvösen újra felébred köztük a vonzódás. A tudós pákászok pedig a forrasztóón olvadáspontjához igazítják, milyen Curie pontú hegyet tesztek Piroskába. Hogy mindenkinek jó legyen. ((Köszönettel Norbertonak))
Sziaszok!
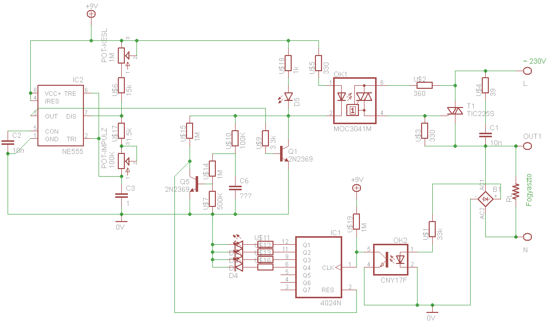
Előre elnézést kérek, mert nem kifejezetten kezdő a kérdésem és saját topicért kiált a téma, de új vagyok itt és a rendszer még nem engedte, hogy új topicot nyissak, pedig emiatt a konkrét probléma miatt regisztráltam.. Jómagam műszerésznek tanultam valamikor 12 éve, de szoftverekkel bohóckodó informatikus lett belőlem, a szakma javát már elfelejtettem, suli óta nem is gyakoroltam. Most viszont szükségem van egy olyan kapcsolásra, ami a 230-as hálózatban apró kieséseket okoz (angolosan brownout -okat), amivel kapcsolóüzemű tápok (elsősorban ATX), BPS-ek reakcióját vizsgálnám.. Egy kicsit kétségbe vagyok esve.. ![]() A kapcsolásnak a következőt kell tudnia: változtatható időközönként (kb 0.5-3mp) változtatható időre (kb 20-500ms) kapcsolja le a fázist a mögé kötött fogyasztóról. Az idő vagy legyen digitálisan állítható, vagy legyen visszajelzés, hogy most épp hány félhullámot hagyott ki (+-1 eltérés oké) és jó a poti is. Elsőre persze uC -ben gondolkodtam (PIC), de olyan egyszerűnek tűnt a feladat, hogy remek alkalomnak tűnt arra, hogy egy kicsit elszakadjak a programozástól. A héten összeraktam egy kapcsolást a feladatra teljesen magamtól, de fogalmam sincs, hogy fog-e működni és arra kérnélek titeket, hogy kommentáljátok, mik a hibák, vagy az egész ötlet elhibázott/túlbonyolított/értelmetlen és csináljam máshogy, stb, stb. A kapcsolásról: egy astabil multivibrátor (NE555) adja a kimaradások intervallumát és a kimaradás hosszát, magas kimenetre (amikor töltődik a C2) Q1 -el földeli az optót, ami erre bekapcsolja a 220-at. Alacsony kimenetre billenésnél a Q1 kollektora magasra kerül, ami ad egy reset impulzust a számlálónak és tölti a C6 kondit, ami pár ms múlva söntöli a számláló reset lábát, így az nulláról számolni kezdi a félhullámokat. A számláló a triac fogyasztó felőli lábára van kötve, így csak akkor számol, amikor a triac zárva maradt. A számlálóra kötött ledek a következő szakításig binárisan mutatják, hogy kb hány félhullám maradt ki, azok alapján tekerem majd a potit. Amelyk alkatrész mellett nincs érték, azt még ki kell számolnom. Köszönöm az esetleges tippeket és ha valaki nyit nekem egy új topicot, akkor szívesen "beköltözök" oda ezzel a témával.
Sziasztok!
Nagy nehezen végre találtam a neten infrás érzékelős kapcsolást, amiben egy SHARP IS4771FE infra vevő van beépítve. Az lenne az egyik kérdésem, hogy ezt melyik hestore.hu -on található érzékelővel lehetne helyettesíteni? Esetleg a kapcsolásban levő 2 infraledet és a vevőt ki lehetne váltani mondjuk 1 TFDU 4100-el? Maga a kapcsolás itt található: IR Proximity Sensor
Sziasztok,
tudnátok mondani egy analóg, relatív páratartalom mérő IC-t? Vagy többet is akár. köszi rognork
Sajnos ebben nem tudok segíteni. Gőzöm sincs, hogyan kell értelmezni azt az ábrát. Valami túlságosan régen elavult dolog lehet.
Igen ilyenre, de kb 150°C-ig bírnia kéne, mert szárítóba akarom tenni.
Impulzus üzemű tranzisztor túlterhelésen filozok, és jól jönne nekem valami tapasztalt tanács ezügyben.
BPC53-16 a célirányos tranzisztor, ami katalógus szerint kibír legalább 80V-ot, ill 1.5A-t, bár a tokozás teljesítmény tűrése csak 1.5W. SMD középkategóriás tranzisztor kicsike leforrasztható hűtőzászlóval. Természetesen választhatok másik tranzisztort is a célra ugyanebben a kategóriában (olcsó kicsi smd). Na ezt a tranzisztort terhelném meg 24V / 100mA-el 0.3mSec időtartamokra, kb 6-8 pulse per minute sebességgel folyamatos üzemben. A tokon semmiféle külön hűtés nem lenne. A szászlót persze leforrazthatom valami 5mm*5mm-es szigetre, de nagyobb felületet nem tudok adni neki, ez meg nem éppen nagy darab. A katalógus sajnos nem tér ki pulzus üzemű túlterhelésre a karakterisztikák között. Mennyire merjek megbízni benne, hogy ez a dolog hosszú távon üzemszerűen működni tud?
Sziasztok!
Aszinkron gép kördiagramjához szeretném a segítségeteket kérni. -Milyen mennyiségek vannak az abszcisszán és az ordinátán? -Hogyan tudom megszerkeszteni a Kx pontot? -A billenőnyomatékot hogyan tudom megszerkeszteni? -A hatásfok-skálát hogyan tudom megszerkeszteni? Köszönöm.
Szia!
Számomra nem teljesen világos, hogy impulzus üzemű működtetéskor neked honnan jött ki a tranzisztoron eső feszültségre 24 V ? A 24 V véletlenül nem a tápfeszültség? A tranzisztorokat kapcsoló üzemben földelt emitteres kapcsolásban használjuk, mert így lehet legjobban kinyitni a tranzisztort, így a tranzisztoron eső feszültség is itt lesz minimális. Jelen esetben 100 mA kollektoráram mellett földelt emitteres kapcsolásban az EC feszültség maximum 0,2 V, rajta 100 mA áram folyik, így a tranzisztor disszipációs teljesítménye: 20mW, amit mindenféle hűtés nélkül kibír. Persze ennek feltétele, hogy földelt emitteres kapcsolásban legyen, valamint a bázisárama megfelelően nagy legyen, itt 10 mA megfelelő választás. Remélem nem én értettem félre a kérdést, ha így lenne, akkor nem szóltam. Üdv.
Üdv!
Segítséget kérnék egy 4X3-mas Mátrix billentyűzet használatában. A kérdés, hogy működik? ![]() SOS-től rendeltem. Hogy tudok 1 gombot használni záró nyomógomb ként? üdv: Dávid
Zárlatvizsgálóval ( multiméterrel ) végigpróbálod.
Nyomva tartasz pontosan 1 gombot. -- Eközben az egyik mérőcsúcsot egyenként végigpróbálod D-J között. ---- Eközben a másikat az első csúcstól jobbra K-ig. Minden gombhoz feljegyzed az eredményt, pl. '1' == D+H. Rendszer lesz benne, pl. D az első sor, H az első oszlop.
Kösz a segítséget. Teljesen egyértelmű, nem is értem miért nem gondoltam rá.
üdv: Dávid
Köszi szépen!
Egy dolog van ami nem egyértelmű, a tekercs, az milyen legyen? Illetve, a tirisztor, az ugye mindegy milyen, csak bírja a motor áramát ugye? Köszi!
hello mindenkinek.
tudom hogy egyszer ezt a kérdést felvettetem már 1 szer de itt is kérdezősködöm egy kicsit adott egy laptop asus l8400-as vagy egy szép kijelzöje feltudnám hasznáni monitor gyanánt egy lg dvd lejátszóra van csart hdmi és rca kimenet ( a hangal nem foglalkozok) vagy vegyek egy használt monitor és aból csináljak monitor de ha igen hogyan. köszönöm.
Szép estét!
Pár oldalal előbb találtam ezt a kapcs rajzot és azt szeretném kérdezni hogy a relét helyetesíthetem e mással pl: egy motorral?
Szia! Igen, de azért nem akármilyennel.
Hello, van 2db hangfalam.A a hangfalban van egy 15colos 8ohm-os hangszóró, és egy 8ohm-os piezo.
Hogyan kössem be a hangszórókat, hogy a hangfalam végül 8 ohm-os legyen? Ha lehet, akkor mutassatok képet, hogy jobban megértsem.
Szia!
Piezo nem lehet 8 ohm-os, valószínű egy sima magashangszóró(dóm) van a dobozban. Hangváltóval kösd be, és akkor marad az impedancia. |
Bejelentkezés
Hirdetés |




Köszi!











