Fórum témák
» Több friss téma |
Fórum » Csöves erősítő készítése
Ne feledd betartani a fórum viselkedési szabályait, és a topik megmaradásának feltételeit. [link]
A téma átmenetileg fagyasztva lett, hozzászólni nem tudsz!
Ha a belső ellenállás alatt az anódfesz változás és anódáramváltozás hányadosát értjuk, akkor nagyon nagy kavar van, mert az nagyon kicsire jön ki. 100 ohm. Ezért nem befolyásolja az erősítést anyira. De valahogy ki lehet számolni, mégha csk közelítéssel is. MErt tényleg mértem, működött, 24-20.000 ig át is vitt, meg a kapcsolós erősítésválasztás is működött. Csak nem tudom hogy a Picsbe számolják ezt ki ha van kondi....
A csődoksikban szokott lenni kiszerkesztve, a mű, az Ri és a meredekség (S) összetartozó értékei különböző rácselőfeszültség, anódáram és anódfeszültség függvényében. A cső transzfer karakterisztikájából pedig könnyedén kiszerkeszthető/leolvasható...
6dB-s erősítést elég necces lesz csinálni, ahhoz olyan 3-as mű körüli cső lenne az igazi, vagy átblokkolatlan katódellenállás kicsit nagyobb művel...
100 Ohm az egy izmos teljesítménytriódának a belsőellenállása :yes:
Az okés hogy Ri=DeltaUa/DeltaIa, de azonos rácsfeszültség mellett (vezérlés nélkül), a tervezett munkapont környezetében...
ez a hozzászólásom hogyan került át ide ? :nemtudom:
Hát ez szép! Nagyon király triódákat épít a fickó! Gyönyörű karakterisztikája van! Igazán készíthetne nekünk is egy párat nem?
Naná!
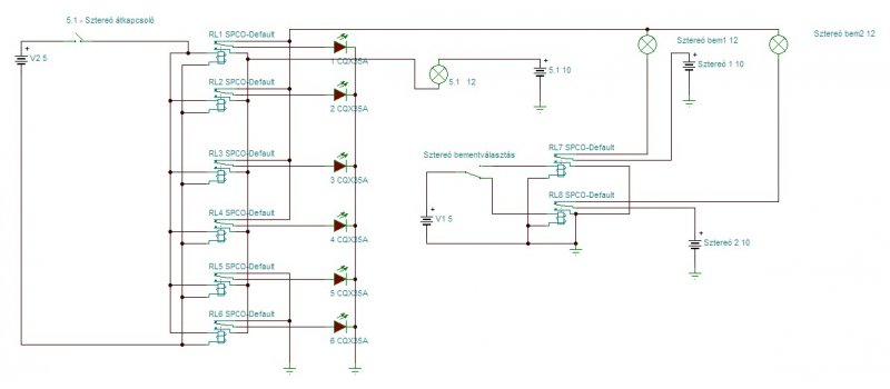
Pár napja kérdeztem a bemenetválasztás témakörében, most azóta összedobtam a kapcsolás vázlatát Tinában, a lényege annyi, hogy 1 kapcsoló átkapcsolásával lehet váltani az 5.1 és a sztereó mód között. A sztereó módon belül 2 bemenetet lehet választani. Nálam ez úgy néz ki, hogy az 5.1 bemenetekre lesz a számgép kötve, az egyik sztereó bemenetre a CD lejátszó, a másikra pedig a TV.
Ha jól számoltam, 10 darab relé kellene a megvalósításához, az még belefér talán. Milyen relét érdemes erre a feladatra venni? Köv. problémám a dupla hangerőszab. potméter, jelenleg ilyen kommersz vackokat vettem, aminek egyik pályája 42k, a másik meg 47k (meg ehhez hasonló eltérések a többiben is), így ezeket még balansszal sem lehet korrigálni, mert az eltérés nem állandó... Mondtátok, hogy a Maranzt potit lenne érdemes venni, abból találtam ugyan 47k-s példányt, de dupla kivitelűt még nem. Hol lenne érdemes megnéznem?
Szia!
Ha kérhetem szépen fel tudnád tenni a kapcsrajzot valami olvashatóbb formában? Sajnos nekem nincs meg a Tina, így nem tudom megnyitni. Mondjuk pdf-re, vagy képfájlra át tudnád alakítani? Az 5.1-es bemenet hangerőszabályzását a PC-ről oldod meg? Nekem is a hangerőszabályzó poti volt a gondom. Az a helyzet, hogy még a legjobb potik (pl az ALPS blue kb. 10.000Ft-ba kerül) sem garantálja az együttfutást. Ezért én a nálam is bevált módszert javaslom Neked: Az Urbánnál lehet kapni 25 állású yaxley-t (fokozatkapcsolót). Ebből veszel kettőt (kb 1000Ft-ba kerül a kettő) egybeépíted, hogy együtt tudd őket kapcsolni és azzal olyan együttfutást tudsz elérni amilyen ellenállásokat beraksz. Tehát egy sima 25 tagos ell. osztót kell megvalósítanod, ami 2-3dB-enként emeli a hangerőt. Nálam ez nagyon bevált most is ezt használom. A másik amit javasolnék az a Vicsys mester által készülő hangerőszabályzó. Ő relékkel oldotta meg, és binárisan kapcsolgatja a reléket. 1dB-es pontossággal szabályozható a hangerő.
Hú, ezzel a 25-ös kapcsolóval adtál jó ötletet, tuti ezt fogom csinálni. Van egy nagy sztereó erősítőm, azon is ilyen dolog van, az -70 és 0 között tudja állítani 3dB-s lépésenként, vagyis 24 lépéses. Ez jó lesz nekem is szerintem.
PC módban még nem tudom, hogy lesz a hangerő dolog. Mellékeltem a rajzot képként. A 6 dióda jelenti a 6 végfokot. Jobb oldalon pedig a 3 telep jelenti az 5.1 és a 2 sztereó bemenetet. Sztereó módban 4.0 beállítású az erősítő.
Szia,
Ha veszel még rá plusz két tárcsát akkor két darab nixie csővel ki is tudod jelezni az aktuális pozíciót. Nálam ez tervbe volt véve, de az a project befulladt Csak egy érdekes ötlet volt...
sziasztok. Átalakitottam az el 84 se- met a Jani rajza szerint,csak csöves táppal.TÉNYLEG SZÉPEN SZÓL,az volna a kérdésem,hogy nekem EZ80 végén van 280 volt maradhat-e igy vagy csökkentsem 250-re?Igy nem tudom megkapni a feszeket az adatlap szerint sem az ECC83 sem az EL 84 csövön sem.
Az anódon van 260 volt a katód 7,8 a rács 9-es láb 270 volt az ECC83 anód 175 katód 1.8 volt.
A katódellenálláson (150 ohm) 7,8V az 52mA katódáram ami éppen kicsit több mint a határadat 260V anódfesznél ha kivonjuk belőle a segédrácsáramot. Ami 5mA kb. Tegyél 180 ohmot a katódba a 150 helyett és sokkal hosszabb életű lesz a csöved.
Köszi.Ha csak ennyiből áll akkor kicserélem az ellenállást.Maradhat az ECC83-nál 2.2k a katódnál?az anódon 100k van.
Az ecc 83 anódján csak 150 voltot mérek a katódom 1,8 v most,hogy kicseráltem az el-en az ellenállást 8,4 volt van a katódon.
Ezt vártuk. A nagyobb előfesz lezárásba vezérli a csövet, csökken az áram, a disszipáció. Ez volt a cél. Az ECC-n a 150V jó, semmilyen változtatást nem igényel.
Szerk: 1000 hozzászólás óta javasoljuk mindenkinek, hogy EL-el ezt építse meg, sokszorosan bizonyított már. De hiába, csak sokan futtok felesleges köröket, míg a végén csak ezt építitek, amivel még elégedettek is lesztek. Mindezt kb. 3 ellenállás miatt.
Az a 3 ellenállás szerintem is megéri, hogy ezt a rajzot építsük, sokkal jobb hangja van, mint az elektroncso.hu-s, amúgy is rossz rajznak. Én annyit módosítottam rajt, hogy trimmerrel állítom az előfeszt, és a katódban 1 ohm van.
Mostmár nekem is tetszik a hangja még a rádió kimenőjével is jó szól és csöves táppal fojtó nélkül is alig hallható a brumm.A tápszűrés is a Jani rajza szerint van csak a cső után két 50 mikros hondi közt egy 47 ohm ellenállás a fojtó helyett.
Idézet: „Ezen csak Einstürzende Neubatent szabad hallgatni” ...Húú de régen nem hallottam már Őket, "ifjú koromban" is csak másolt kazettám volt Tőlük...
Sziasztok, az lenne a kérdésem, hogy E88CC-ről tudunk valamit? Azt tudom, hogy kettős trióda, meg mibe jó, inkább az érdekelne, hogy ha jól hallottam ez inkább audió cső, vagy ez nem igaz? Mi a vélemény?
Ma érkezett egy pár csövecske, ezekben találtam. Újak. Üdv.
Tegyél a 47 Ohm helyett 100 Ohmot és valószínűleg etűnik a brumm is. Lehet hogy így vissza kell rakni a katódba a 150 Ohmot is, de nem biztos.
Az egyik legjobb audio cső (lineáris és izmos).
CHZ tervei alapján a HTA-30 is ilyen csővel hajtatik.
Óóóó, köszönöm uraim. Ennek igazán örülök. Végra valami jóhír mára.
Egy kis kedvcsináló EL84/6P14P PP-hez.
Aki fontolgatja, hogy a kis SE-k után PP-t épít én csak ajánlani tudom ezeket a csöveket. Még a perforált aljával nem vagyok készen. |
Bejelentkezés
Hirdetés |








