Fórum témák

» Több friss téma
Fórum » Elektronikában kezdők kérdései
- Ez a felület kizárólag, az elektronikában kezdők kérdéseinek van fenntartva és nem elfelejtve, hogy hobbielektronika a fórumunk!
- Ami tehát azt jelenti, hogy a nagymama bevásárlását nem itt beszéljük meg, ill. ez nem üzenőfal!
- Kerülendő az olyan kérdés, amit egy másik meglévő (több mint 17000 van), témában kellene kitárgyalni!
- És végül büntetés terhe mellett kerülendő az MSN és egyéb szleng, a magyar helyesírás mellőzése, beleértve a mondateleji nagybetűket is!
Lapozás: OK   720 / 4064
(#) Dani494 válasza Pulyka hozzászólására (») Dec 10, 2009 /
 
Nincs mit.

Ha nem írnak a rajzokon mértékegységet,akkor az alapokat kell segítségül hívni
Ellenállásnál ohm
Elektrolit kondenzátornál u (mikro)

Igen,mindegyik kondenzátor a zenerek előtt 0,47u és 400V (fólia kondenzátor,színes hasábok).
Igen,az ellenállás 10 ohm (0,5-1W).

Ajánlom hogy a zenerek legyenek nagyobb teljesítményűek( a ZPD is jó kicsi <30-40mA áramra).

100 mA -rel nem próbáltam a kapcsolást,szóval csak óvatosan a próbáknál!Örülnék ha megírnád ha működik ,nagyobb' terheléssel is.

Üdv.>
(#) sprofan válasza Dani494 hozzászólására (») Dec 10, 2009 /
 
Kondenzátornál ha nincs érték az Pikofarad (pF) nem pedig mikro.
(#) Dani494 válasza sprofan hozzászólására (») Dec 10, 2009 /
 
Én csak olyannal találkoztam eddig,hogy elektrolit kondenzátoroknál mikrot jelent.
Persze kisebb értékűeknél tényleg pikoban,de az most nem volt téma.
(#) sprofan válasza Dani494 hozzászólására (») Dec 10, 2009 /
 
Lehet hogy nem téma, de ha így tanulja meg az később még gond lehet.
(#) louie hozzászólása Dec 10, 2009 /
 
Sziasztok!

Egy olyan kérdésem, hogy szerintetek megvalósítható-e olyan analog kapcsolás, aminek két bemenete és egy kimenete van, funkciója szerint a bemenetre adott két jel közül kiválasztja a kisebbet, majd azt a kimenetre teszi (min{a;b})? Annyi a nehezítés, hogy csak diszkrét félvezetőket, meg passzív elemeket használhatok (semmi opamp, relé).
Van valakinek ötlete a dologra?

Üdv
(#) Pulyka válasza Dani494 hozzászólására (») Dec 10, 2009 /
 
Értem

Bocsánat,az alapérték nem jutott eszembe
Erre nem is gondoltam.
Ha azt írod,hogy pl 4M3,akkor arról egyből beugrik,hogy 4[egész]3[tized][mega ohm ]
Mellesleg köbzoli hsz-a után direkt csak egy sort hagytam üresen

najókettöt
Köszi,kipróbálom a kapcsolást.
UI:a 100mA-t csak példaként hoztam fel,hogy elenyésző terhelést kell kíbírni-a a zeneres,kondenzátoros kapcsolásnak.(tehát nem amperszámokat akarok levenni,csak ami az időrelének szükséges)

Soprofan:
Tehát a Dani494 kolléga által küldött trfless nevü képen az elektrolit kondenzátor(mert polarítása van ) 100piko értékű?
azaz 0,1 nanos,vagyis 0.01 mikros?
(#) sprofan válasza Pulyka hozzászólására (») Dec 10, 2009 /
 
Nem szórakozásból írtam, láttam hogy ott sincs jelölés ezért írtam. Nem tudom mi ezen a vicces.
Attól meg hogy polaritása van, nem feltétlenül elektrolit kondenzátor. (Itt most persze tudjuk hogy az)
(#) Dani494 válasza Pulyka hozzászólására (») Dec 10, 2009 /
 
No problem.Én már nem kísértem köbzolit,inkábbmindentegybeírok. Szóval amit küldtem,a trfless nevű képen,azt kipróbáltam kb 35 mA-es relével,és gond nélkül működött,csak mikor rátettem egy kisebb ellenállású relét,a zenerek elszálltak.Ezért írtam hogy biztosabb ha nagyobb zenereket használsz.
Soprofan jogosan szólt rám hogy az alap érték a kondenzátoroknál pikoFarad( tíz a mínusz tizenkettediken 10^-12),de én írtam is hogy elektrolit kondenzátoroknál ha nem írnak mértékegységet csak számot,azt mindig mikro-ban(10^-6) kell érteni.Azért van ez így mert elektrolitkondenzátorokat csak mikros nagyságrendben készítenek(legalábbis úgy tudom).A nano és piko kapacitású kondenzátorok fóliák vagy kerámiák.(Bővebben a kondenzátorokról a kondenzátoros topicokban ).
Lényeg az,hogy igaza volt Soprofannak abban hogy jól tanuld meg a prefixumokat,mert tényleg nagy gondok lehetnek belőle ha összekevered őket.
Szóval amit linkeltem kapcsolást,abban az elko 100µF-os.
(#) hapro válasza sprofan hozzászólására (») Dec 10, 2009 /
 
A tantálra gondolsz?
Vagy van még másik is amiről nem tudok?
(#) sprofan válasza hapro hozzászólására (») Dec 10, 2009 /
 
Igen arra. Dani494-nek igaza van abban hogy ha ott a polaritás akkor egyből látható hogy 100uF, de szerintem illik odaírni a mértékegységet, ezt még jó pár éve én is benéztem egyszer, amikor 250 feliratú kondit 250nF-nak néztem. Utólag kiderült nem kelett volna 1hétig ment a hibakeresés amikor majdnem falnak mentem mikor felhívták a figyelmem hogy ott valami nem stimmel.
(#) 1n4148 hozzászólása Dec 10, 2009 /
 
Sziasztok!

Az volna a kérdésem, hogy valamelyikőtők próbált-e már hálózatra méretezett 230->12 trafót használni kapcsolóüzemű tápba, valami inverter félét szeretnék csinálni, egy istentelen nagy kapacitású(0.1F) kondezátort bankot fog majd feltölteni szép lessan. Ezért egy 50Hznél nagyobb frekvenciájú négyszögjelet gondoltam a primerbe pumpálni (pl 1kHzeset) mert ezt egyszerű 555össel meghajtott fettel megoldani.

A kérdés tehát, hogy működőképes-e szerintetek a konstrukció vagy inkább bele se kezdjek?

Ami eszembe jutott, hogy problémát jelenthet: nagyfeszültségű tüskék emelkedő és süllyedő éleknél, ami a szekunder körben akár végzetes túlterhelesét is okozhat, valamint a köráramok vesztesége, bár 1Khznél ez gondolom még elhanagolható.
(#) elektroszabo hozzászólása Dec 10, 2009 /
 
Szép estét!

Lenne egy kérdésem a FET lába a csatolt képen hogy csatlakozik a tekercshez?

fm5 1.GIF
    
(#) kadarist válasza elektroszabo hozzászólására (») Dec 10, 2009 /
 
Szia!

Galvanikusan csatolódik.
(#) elektroszabo válasza (Felhasználó 13571) hozzászólására (») Dec 10, 2009 /
 
Szóval akkor a az két külön tekercs?
(#) wtc válasza wtc hozzászólására (») Dec 10, 2009 /
 
Sziasztok!
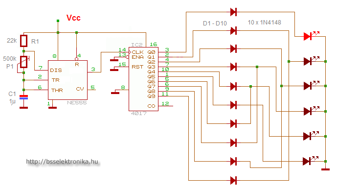
Szóval elkészült az áramköröm ami triakokkal vezérel izzókat egy 4017 segítségével, és nagyjából működik is, csak az a gondja, hogy az q1, és a q3 tehát az első és az utolsó kimenetből a triak csak kb 30V~ kapcsol. Tehát ha odakötök egy izzót akkor csak nagyon halványan világít. Szerintetek az IC-vel lehet probléma? Vagy az hogy még nincsennek hozzá izzóim, és csak 1 izzóval próbálgattam minden kimenetet? De kipróbáltam a tranzisztor collectorára meg a + tápra egy ledet kötni, és ottse mindig működött a led lillogása.
mi lehet a baja?
köszi!
(#) kadarist válasza elektroszabo hozzászólására (») Dec 10, 2009 /
 
Ja, azt hittem egyértelmű. Rá kell forrasztani a menetre, persze a zománcot előtte le kell kaparni.
(#) Pulyka válasza sprofan hozzászólására (») Dec 10, 2009 /
 
Szia

Ne haragudj,nem gúnyolódásképp raktam vicces smiley fejeket.
Sajnálom,hogy félreértetted,bizonyításképp ha szétnézel itt a HE,biztos találsz a többi hozzászolásaimban is smiley-kat.
Ez amolyan megszokás...

Pl. ebben a "friss" hozzászólásomban is találhatsz párat,vagy ebben is
(#) gg630504 válasza louie hozzászólására (») Dec 11, 2009 /
 
A min() megegyezik az and()-al. Diódás ÉS kapuból ( pl. DTL ) indulnék ki.
(#) kopaszs hozzászólása Dec 11, 2009 /
 
Sziasztok egy olyan kérdésem lenne hogy a szintimet erősítőre szeretném rákötni és ehez akarok kábelt csinálni na most az erősítőbe XLR dugó megy a szinibe jack ez eddig nem is gond de viszont ahoz hogy sztereó legyen a hangzás kető ajzat van a szintin egy L és egy R ez is oké eddig.Na most azt nem tudom hogy melyik fajta jak kell hozzá már mint nem méretre hanem azt hogy egy csíkos vagy a két csíkos vagy jó mindkettő?Ja még egy másik dolog hogy nem tudom a jack lábait az XLR hányas lábaira kell kötni.
(#) joska29 hozzászólása Dec 11, 2009 /
 
Sziasztok!
Van egy áramkör amiből leágazik két egyforma színű vezeték. Az egyik egy pozitív a másik egy ellenálással biztosított pozitiv potenciálú szál. A negatív közös. Hogyan tudom meghatározni méréssel, hogy melyik melyik? Ha a multimétert voltmérésre állítom akkor mindkét szálon 12 volt feszültséget mérek.
Köszi a választ!
(#) joska29 válasza (Felhasználó 13571) hozzászólására (») Dec 11, 2009 /
 
Köszi szépen! Nem gondoltam, hogy ennyire egyszerű pedig logikus. Hát ennyit rólam
(#) joska29 válasza (Felhasználó 13571) hozzászólására (») Dec 11, 2009 /
 
Egyébként reggelre szétrágta egy vagy több nyest az autóm kábeleit azt kötözgetem vissza. Mostmár beindult, úgyhogy életmentő volt a segítség
(#) silenthill2 hozzászólása Dec 11, 2009 /
 
Sziasztok! Van egy analóg 10 equalizeres hangszínszabályozóm, ami elzajosodott. Sejtésem szerint az okozhatta az elzajosodást, hogy áramszünet volt, és hirtelen ki-be kapcsolgatták az áramot többször is,és ezért kimehetett valami belőle. Csak azt nem tudom,hogy mi. Az elzajosodást,vagy is pontosabban zúgást akkor hallom, amikor a kimeneti RCA volume potméterjét feltekerem kb 0 dB-ig. Ezzel nem azt értem, hogy csak ekkor hallom a zúgást, hanem minnél hangosabbra veszem az EQ volume szabályozóját, annál jobban belehallatszik a zúgás. Abból is tudom, hogy valami baj van az Equalizeremmel, hogy a bemeneti RCA-t érintem folyamatosan kézzel, közben folyamatosan feltekerve a volume szabályozót,a kivezérlés jelző ledek elkezdenek világítani folyamatosan, és amikor elengedem az RCA dugaljt, egyből kialszanak a ledek. Máskor ilyet nem csinált. Segítsetek légyszives, hogy mi adta be benne a kulcsot. Ja és minden kábelt leellenőriztem, nincs szakadás hiba. Sziasztok
(#) Dani494 hozzászólása Dec 11, 2009 /
 
Sziasztok!
Megépítette valaki a lenti kapcsolást?
Csak azért kérdezem hogy neki működik e rendesen 230-on is,mert miután 230-ra kötöttem fény és hanghatás kíséretében a túlvilágra távozott a kapcsolás.
Bf259-eket használtam 22k és 470 (1W) ellenállásokkal,1N4007 diódákkal,normál ledekkel.
9 és 80 V egyenen és váltón próbáltam,azon nem volt gond,leszámítva hogy nagyobb feszültségeken kicsit melegedtek a tranzisztorok.
Szóval csak óvatosan a kapcsolással!
(próba előtt kimértem az ellenállásokat,a diódákat(ezek teljesen újak voltak),és a tranzisztorokat is.)
(#) kolti hozzászólása Dec 11, 2009 /
 
Tanácsotokat szeretném kérni.
A helyzet az, hogy a laptop töltőm kábele (adaptertől a gépig, kettőeres, árnyékolt) tönkrement.

Mi a véleményetek ki szabad ezt cserélni sima kettőeres kábelre?

A zavarszűrő kihagyható?

A hálózati kábele se földelt..
(#) tosi hozzászólása Dec 11, 2009 /
 
Sziasztok!

Egészen kezdő vagyok a FET-ek terén és azt szeretném kérdezni hogy egy négy lábú FET-et hogy kell beülteni?
Fúrjak neki lyukat vagy mit?
(#) (Felhasználó 1947) válasza kolti hozzászólására (») Dec 11, 2009 /
 
Szia !

Ha csak nyakban tört meg a tápdugónál,akkor vágd vissza a kábelt, és forraszd rá az eredeti, leblankolt tápdugóra.
Ha a kábel egész hosszban tönkrement, helyettesitheted egy sima ,kéteres kábellel is, de az érátmérőre ügyelj.
Nem árt ha a zavarszűrő ferritgyűrű visszakerül.
Ha nem tudod lebontani, egy bontott gyűrű is megteszi.
Jó munkát!

Üdv! Luki
(#) szabolcsmate válasza (Felhasználó 1947) hozzászólására (») Dec 11, 2009 /
 
Heló
nem kötözködésként, de ha le tudja bontani akkor is bontott gyűrűt tesz rá.
Máté
(#) Kerberosz1 hozzászólása Dec 11, 2009 /
 
Üdv!

Azt szeretném kérdezni, hogy honann tudhatom meg egy tranzisztor bétáját? Ha adatlapból meg tudnátok mondani hogy mondhatják angolul? Előre is köszönöm!
(#) kadarist válasza Kerberosz1 hozzászólására (») Dec 11, 2009 / 1
 
Szia!

Adatlapon a "h21e" paraméter jelöli a bétát.
Bővebben: Link
Következő: »»   720 / 4064
Bejelentkezés

Belépés

Hirdetés
XDT.hu
Az oldalon sütiket használunk a helyes működéshez. Bővebb információt az adatvédelmi szabályzatban olvashatsz. Megértettem