Fórum témák
» Több friss téma |
Van külön topic a TDA7294-hez.Bővebben: Link
Szép munka! Ez saját gyártmány, vagy gyári?
Saját. Kezdő vagyok de szerintem nem lett rossz
Hát mondhatjuk kit nek is de nagyon gagyi volt mert nagyon sok dolog hiányzott belőle.
Egy jó nagy trafót biggyessz mellé, meg egy szép hűtőbordát! Sikeres élesztést!
Vettem hozzá trafót is.
Csak bordára nem az kiment a fejemböl. Egyépként az egész csak 6000 ft volt.
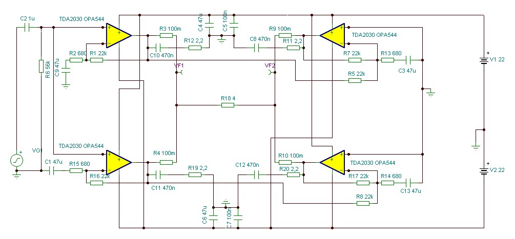
Hello, hídba csak 2 IC-t lehet kötni? pl TDA2030. valahogy 4-et nem lehet összekötni?
Lehet 4-et is hídba, íme így néz ki a megépített.
Szia!
Különleges kapcsolástechnikával több, mint 100W-ot is ki lehet hozni belőle, persze tranzisztoros kiegészítéssel.Bővebben: Link
Ahaaa, értem, és esetleg egy kapcsolási rajzot kaphatok valakitől hogy milyen technikával kell 4-et összekötni? Elég fontos lenne az új erősítőmhöz. Előre is kösz mindenkinek
Tessék:
szerk: amennyiben TDA2030-at használsz, akkor kell a kimenetre a két dióda, amit a panelen látsz és max +-18V.
Tudom hogy van rá külön topik de ha már erről van szó akkor ezt meg lehetne csinálni egy TDA7294-el is? Azokból is kijönne 400W?
Hát egy 1 IC max 100W. Namost 4×100 az 400W, de egyébként azt lenne jó megtudni hogy hogy lehetne abból 4-et összekötni
Gyere át a saját topic-jába és keress rá, a hozzászólásaimra.
nem küldesz inkább egy linket? Mert sok idő lenne kikeresgetni.
TDA2030-ból négy, úgy 100W. Nem figyeltem, bocs!
Kész a erősitő már csak be kell épitenem
Sziasztok
A mellékelt rajzon a TDA2030 egy újfajta teljesítmény növelő alkalmazásban látható, amelyik minden tekintetben jobb, mint az eddig látottak. A legfontosabb újdonság az, hogy az alkalmazott végtranzisztorok fázistolása nincsen benne a visszacsatolásban, ezért rendkívül stabil, nem úgy mint a hagyományosan megvalósított boosterekkel. A nagyobb feszültségű gainclonokkal akár 100W feletti teljesítmény is kivehető, természetesen ez esetben a tápfeszt növelni kell. A torzítások egy nagyságrenddel kisebbek, mint a korábbi kapcsolásokban. A jó szeműek felfedezhetnek benne egy réges régi, de bevált elvet..
Elfelejtettem, hogy hidazva akár 150W-ot is tud. Figyelembe véve, hogy semmiféle beállítást nem igényel és félelmetesen jók a műszaki adatai - érthetetlen, hogy miért én vagyok az első, aki felrajzolja a netre...
Szerk: magsabb tápfeszültségű gainclone-t és nagyobb kimenő tranzisztort alkalmazva (bármi jó bele gyakorlatilag) alkalmazva, akár 300W is lehet hídban a teljesítménye.
Talán gondot okoz a nagy áramok kezelése. Egy másik témában írta valaki. Ezekhez már elég nagy teljesítményű trafó kell, hogy stabil is legyen a feszültség teljes terhelésen is (nem mindegy, hogy +-22V és 10A folyik 2x150W-os erősítőhöz, vagy +-55V és 4A), és a sok A-re kell méretezni mindent. Üdv!
Így van, ahogyan mondod. A hidazott megoldások sokkal nagyobb igényű tápot igényelnek a fele impedanciás terhelés miatt.
Még szerencse, hogy mindenre van megoldás, így például arra is, hogy TDA2030-al, vagy akár TL071-el 100Vpp-os vezérlő jelet állítsunk elő híd nélkül, ami után bőven elég pár emitter követőt tenni és kész a brutál végfok.
Akkor azt köthetem az aksi - pólusához vagy nem? (12V)
|
Bejelentkezés
Hirdetés |















