Fórum témák
» Több friss téma |
Fórum » ICL7106/ICL7107
Kicseréltem a 79L05 és megoldódott a problémám. Bár nem értem, hogy mitől ment tönkre mert az IC behelyezése előtt mindent kimértem és akkor még jó volt. Viszont az utolsó számjegy a kijelzőn az folyamatosan változik. Lehet azon segíteni hogy ne ugráljon vagy ez természetes dolog?
Válaszokat előre is köszönöm.
Nyitott bemenettel akármi is történhet, olyankor nehéz tudni mi is van pontosan.
Ha rövidrezárod a bemenetet, akkor frankón nullát kell mutatni (az IC bemenetét, mert neked ha jól emlékszem van előtte "egysmás". Másik megoldás, hogy valami mérendőt kötsz a bemenetre. Ha az nem változik, akkor a kiírt értéknek sem szabad.
Nyitott bemenetnél a a kijelzőn "1..." jelenik meg. Ha rövidre zárom a bemeneteket, akkor nem nullát mutat :no: hanem "-029". Szerintem ez nem frankó mert a INLO(30) az a GND-re van kötve és ha az INHI(31) lábat összekötöm az INLO lábbal akkor az INHI lábat lehúzom a GND-re. De akkor miért nem tök nullát mutat?. Holnap kipróbálom, hogy rákötök egy mérendő feszültséget.
Nullát kéne mutatni, ha 30-31 lábat rövidre zárod.
Referenciafeszültség 100mV-ja rendben? Már ott is valami zűr volt, mikor a 79L05 tönkrement. Azon HIVATALOSAN nagyon kicsi áram folyik, attól biztosan nem mehetett tönkre. Innentől akármi is lehet, véletlenül rossz hejre esett egy alátét és zárlatot csinált, vagy eleve gond volt az IC-vel, vagy elkötés történt, stb...
Átnéztem a rajzot de nem találok rajta elkötést. A referencia feszültség rendben van (100mV). Hát igen a 79L05 tönkremenetele is érdekes volt. Lehet hogy hazavágta az IC-t.
Letesztelem mérendő feszültséggel is.
Mérgembe vettem még két IC-t
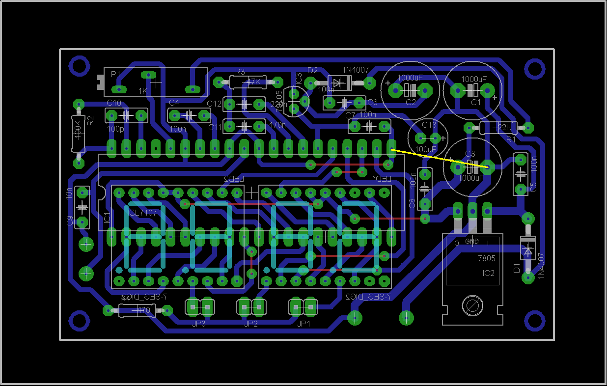
Valami nagyon nem stimmel. Kicseréltem az IC-t is. Három IC-vel teszteltem. Rövidre zárom a bemenetet a mellékelt videón látható módon ugrál és nem nullát mutat. Mind a három IC-nél. Valamit nagyon elcsesztem de nem találom a hiba okát. Mellékelem a kapcsolási rajzot és a nyáktervet. Előre is köszönöm ha valaki megnézi.
Egyáltalán nem akarlak cikizni, a legjobb szándékkal mondom, hogy a kapcsolási rajzot, ha csak lehet célszerű nagyon egyszerűre rajzolni, mert az nagyon megkönnyíti az áttekinthetőséget. Majdnem a te rajzodat rajzoltam le én is, de saját megítélésem szerint, sokkal "egyszerűbbre sikerült (itt esetleg ránézhetsz te is Link)
A videódon azt látom, mintha folyamatosan mérne valamit ez a műszer. Azt nem tudom mit, de nem kellene ilyet mutatnia rövidrezárt bemenetekkel. Nekem is van 4 példányom egy hasonló kijelzőből a tápegységemben. Ha hazajutok, csinálok róla egy fotót, hogy valóban nullát mutatnak.
Volt már róla szó, nagyon sokan beleestek ebbe a hibába (a legelső ilyen áramkörömnél én is), tehát a kijelzett szám állandó változását a GND
helytelen huzalozása okozza. A pufferkondi negativ lábától a legrövidebb, és a lehető legvastagabb rajzolatú vezetékkel kell csatlakozni az ic gnd lábára, az összes többi testponton levő lábat ezután kell rácsatlakoztatni a vezetéksávra. Miután a kijelzők áramfelvétele viszonylag nagy, ez képes feszültséget ejteni azon a szakaszon is, ahol a referenciafeszültség negativ pontja továbbmegy az ic gnd-ig. Ebből viszont egyenesen következik, hogy a referenciafeszültség megváltozik kismértékben (elég egy mV feszültségesés is azon a szakaszon),és erre az ic megváltoztatja a kijelzett számot, ami viszont megintcsak más értékű feszültségesést okoz, erre megint változik a kijelzett érték, és igy tovább, lassacskán őrületbe kergetvén a kedves hobbistát. Persze ezenkivül, mivel a bemenet nagyon érzékeny normál állapotban is tud összeszedni zavart, de ekkor nem ilyen nagymértékű a kijelzett szám változása. Ha 200mV-os alapműszerként akarod használni tegyél az input-hi-vel sorba 1M ohm ellenállást. Ha nagyobb feszt fogsz mérni, akkor pedig úgyis osztó kell. Szóval forrassz egy kis darab madzagot a javitott pdf-ben a sárgával jelzett vonalnak megfelelően, és elmúlik a fejfájásod. üdv mex
Lefotóztam. Mindegyik nullát mutat, pedig ezek most nem is rövidrezárt bemenetűek, hanem rá vannak kötve a tápegység megfelelő osztóira, csak a tápot kikapcsoltam, így a bemenetükön nincs feszültség.
Annyi azért hozzátartozik a teljes racionalitáshoz, hogy véletlenül most mind "+0"-t mutat, de valójában az előjel néha felvillan, azaz mondhatom úgyis "falusiasan", hogy +-nullát mutat.
Mex-nek tökéletesen igaza van! Én nem is vettem észre, hogy nyákrajz is van, meg sem néztem azt.
Ehhez a kapcsoláshoz én is terveztem nyákot, ami ki van próbálva, és hibátlanul működik. Éppen ilyen kijelző való bele. Ezt is tudom javasolni.
A melléklet lemaradt, pedig én becsatoltam. Mindegy, most pótolom.
Szia! Nagyon profi lett a tápod rengeteget számít egy jól meg tervezett, és kivitelezett előlap. A belsejét meg ismerem már töviről hegyire.
Nagyon köszönöm a segítségeteket. Megfogadtam Mex csillag pontos javaslatát. Átnéztem Alkotó kapcsolási rajzát. Külön vezetékeztem a GND-t az IC-hez. Csillagpontosan kötöttem be a vref, kijelző, IC +5V csatlakozását. Megoldódott minden problémám működik
...hála nektek (Alkotó,Mex) Nagyon szép a labortápod Alkotó. Publikus a belseje? (kapcsolási rajzra gondolok) Nagyon köszönöm a segítségeteket.
Örülök hogy sikerült. További kellemes áramkörépitéseket kivánok!
Semmi titok. A labortápos topikban mindent megtalálsz.
Sziasztok!
Szeretnék kettő DVM műszert felhasználni (volt,amper) mérésre. A problémám hogy egy 1x12V trafóm van. Valahol olvastam, hogy mindegyik műszerhez külön szekunder kell. Ha úgy oldom meg, hogy mindegyik DVM külön (7805, ICL7660) kapja a +5V,-5V tápellátást a LED kijelző is külön 7805-ről kapja a +5V-ot. Vagy mindenképpen külön szekunder tekercs kell mindegyik DVM-hez?
1. Mindenképpen külön tekercs kell, mert a mérési bemeneteket akarod függetlenül használni. Át kell tekerni a trafót, hogy két darab AC8V-os szekunder legyen rajta.
2. Ha van váltófeszültséged, akkor nem így kell a táplálást megoldani. 7660 nem kell hozzá, és elég egyetlen 7805-ös stabilizátor, meg vagy egy zéver, vagy egy 79L05 a negítív feszültséghez. (pl. tőlem is találsz itt konkrét kapcsolást a kialakításra)
Köszönöm a válaszod
Azt elfelejtettem mondani, hogy a 12V trafó csak a DVM táplálására szolgálna. A mérendő feszültséget egy másik trafó táplálja. Vagy ebben az esetben is minden DVM-hez külön szekunder tekercs kell? Tehát ha 3db DVM akarok akkor 3xAC8V szekunder kell? Idézet: „Tehát ha 3db DVM akarok akkor 3xAC8V szekunder kell? ” IGEN!! Abban az esetben, ha a három műszer egy ponton mér, mondjuk mind a három feszültséget, akkor egy táp is elég, de ilyen alkalmazást nehezen tudok elképzelni.
Köszönöm
Nem egy ponton mérnék a feszültséget. Tehát akkor marad az a megoldás, hogy a toroidra + annyi AC8V szekunder ahány DVM akarok? A LED kijelzőhöz a 7805 azért gondoltam, hogy ne ingadozzon a feszültség a 7107 +5V lábán és a ref. ponton.
Ha így kötöm be? (Csak próbálom megúszni a tekercselést)
Nem tudod megúszni. A rajz hiányos, ugyanis a bemenetek GND-je is közösödik a tápfeszültség oldalon, ezért nem tudsz függetlenül mérni.
Nem kell két tekercs, külön a plussznak, és külön a minusznak. pl. itt egy rajz a táplálásról.
Nagyon köszönöm a segítséget
Elkerülte a figyelmemet, hogy a bemenet INLO(30.láb) kapcsolódik a GND-re és így mindegyik DVM-nek közös lesz a GND ezért nem beszélhetünk független mérésről. Így már minden világos
Nem kell túlbonyolítani. Egyetlen 7805 megfelel a célra, az kellően stabil feszültséget csinál (mert ugye éppen ez a feladata, a stabilizálás). Ettől sokkal fontosabb a nyák vonalvezetése. Ha az nem szakos, akkor bizony huncutul fog működni. Javaslom, olyan panelt válassz, ami már ki van próbálva és jól működik.
Idézet: „Ha ugyan az a 7805 táplálja a LED kijelzőt és a 7107 ICt akkor a RefHi(36.láb) nem fog ingadozni? Vagy biztosabb ha a referenciának használnék TL431 ICt?” Az első kivitelem nekem is ugrált, ezért "mérgemben" én is ezt alkalmaztam. 7660 meg volt egy pár darab felesleg. Elég sok fejtörésembe került mig rájöttem a miértre, mert akkoriban még nem volt használható infó a jelenség kiküszöböléséről. Mostmár aki figyelmesen olvassa a topicot elkerüli a buktatókat.
Szinte biztos, hogy nem a 7805 kimeneti feszültségének ingadozása miatt "ugrált" a te első kivitelű kijelződ. Nem láttam a panelt, de sokkal valószínűbb, hogy más oka volt.
Viszont ha sikerült kiderítened a hibát, akkor miért nem mondod meg világosan, miért csak körbeírod azt? A 7660 szükségtelen elem ide. Az arra van kitalálva, ha CSAK +5V áll rendelkezésre, és nincs más mód a negatív feszültség előállítására, akkor képes azt megcsinálni nekünk. Továbbá számos kijelző építési tapasztalatával felvértezve, nagy bizonyossággal mondom ismét, normál használatot feltételezve, nem kell külön stabilizálni a 7107 referencifeszültségét. Idézet: „Viszont ha sikerült kiderítened a hibát, akkor miért nem mondod meg világosan, miért csak körbeírod azt?” Leirtam már párszor, a negativ tápvezeték helytelen vezetése okozza. Az én véleményem az, hogy a 7660 direkte ilyen felhasználásra van fejlesztve, és mint már irtam nekem volt néhány darabom.... Azt viszont nem értem miért erőlteted annyira a 7905 használatát.Mindamellett hogy meglehetősen nagyméretű, ágyúval verébre dolog. Ráadásul nemártana kicsit terhelni is, mert anélkül oda a stabilitás. De kinek a pap, kinek meg a lánya. A TL431 filléres alkatrész és pontosabb mint a belső referencia. Nekem igy kerek a történet, nemtudod bebizonyitani, hogy bármiben is előnyösebb az ALKOTÓ-féle változat. Nem is akarok erről vitát, nincs értelme, nem viszi előbbre a topicot cseppet sem.
A stílus egy dolog, az erőltetés egy másik, az igazság pedig egy harmadik.
1. SOHA nem mondtam, hogy 7905 kéne a műszerhez. Én sem használok ilyet, nálam egy sima zéner stabilzálja a negatív oldalt. Amiről én beszéltem az esetleg a 79L05 volt, ahol az "L" betű nem dísznek van. A pozitív oldalba kell egyetlen darab 7805. 2. Biztos voltam a huzalozási hibában, csak nem akartam "rádolvasni" ezt, hátha kellemetlen. 3. A 7660 létjogosultsága (szerencsére) nem a Te vagy az Én véleményemtől függ. Utoljára mondom, azt kimondottan az 5V-os (TTL) vezérléstechnikához találták ki, ahol egyszerűen nincs váltófeszültség, így nincs negatív hullám, tehát oda muszáj ilyen turpissággal élni. 4. A referenciafeszültség és a TL431-es stabilizátor összekapcsolása egy nagyon ingoványos talaj. Javaslom, saját okoskodásod méltatása helyett, nézd meg az ICL7107 adatlapját, annak is a 13 és 16-os ábráját. Azon valóban van egy külön stabilzátor IC, de mint láthatod a 16 ábrán, elég speciális körülményről van szó, ugyanis nincs negatív tápfesz, csak "single +5V". A lényeg: egészen biztos, hogy nem árt ha külön stabilizáljuk a referenciát, csak nincs rá szükség! Erre legjobb érvként azt tudom felhozni (saját tapasztalataimon túl), hogy a gyári kialakításokban sincs ilyen kialakítás soha. Végül van egy dolog, amiben maximálisan egyet értek veled. Mégpedig a vita értelmetlensége. Szó nincs róla, hogy bárkit (így téged sem), bármiről is meg akarnék győzni. Sokkal inkább arra törekszem, hogy lehetőleg kerüljük el az áltudományos, és nyilvánvalóan felesleges sallangokat, mégha azok védelmében lehet is érveket találni.
Vita helyett: Az ICL7107 hőmérsékleti együtthatója 80ppm, A TL 431:50ppm.
Kéziműszerben az ICL elég bizonytalan 9 voltos táplálást kap (folyamatosan csökkenő, ellenállás, dióda mérésnél többletterhelés...).
Elég lenne-e hasonló 1tápfeszes táplálás 9 V-ról DC-DC inverterrel? Van jó néhány kidobásra váró 10Base-T-s Ethernet kártyám, mindegyiken van ilyen, van amin 5 to 9V, van 12 to 9V. Valor, Fil-Mag, YCL, stb. Szigetelési feszültség 500 V DC. Ez az esetek többségében elegendő. Akkutöltő, hegesztőáram és hasonlók. Műszer rész tokozott, szigetelt. |
Bejelentkezés
Hirdetés |




Letesztelem mérendő feszültséggel is.
Valami nagyon nem stimmel. Kicseréltem az IC-t is. Három IC-vel teszteltem. Rövidre zárom a bemenetet a mellékelt videón látható módon ugrál és nem nullát mutat. Mind a három IC-nél. Valamit nagyon elcsesztem
de nem találom a hiba okát. Mellékelem a kapcsolási rajzot és a nyáktervet. Előre is köszönöm ha valaki megnézi.




...hála nektek (Alkotó,Mex) 
A LED kijelzőhöz a 7805 azért gondoltam, hogy ne ingadozzon a feszültség a 7107 +5V lábán és a ref. ponton. 





