Fórum témák
» Több friss téma |
Egy megoldás a PC ki- és bekapcsolására távszabályzóval Bővebben: Link
Régebben valahol a neten láttam egy áramkört ami inditotta is a PC-t, de csak egy bizonyos tipusú távirányitóval müködött.
Ha valaki jól ért az ATtiny programozásához talán tudná kiegésziteni az igorost úgy hogy az egyik infrakódtól az egyik kimenetel átváltson, utánna 1 tranisztor az inditógombra... de a legjobb az lenne ha tanitható lenne milyen kódra aktiválógjon az inditás.... Úgy emlékszem az alaplapokon beállitható hogy az usb honnan kapja a tápot, az 5V-ról, vagy a StBy 5V-ról. Az LCDvel egybeépitett Ir vevőről: egész jól megy az LCD-s része, de az eredeti Igor-féle vevőhöz képest elég "gagyin" veszi a jelet, nem jobb (sőt) mint az egyszerü sorosporti. Azt hiszem én maradok az "igoros" usb-s vevőnél amit néha ha filmet nézek TVre kiküldve használok.
Pont ezt láttam én is régebben csak most nem találtam meg. Ha usb-s lenne jobban tetszene, az XP (úgy tudom) nem engedi a közvetlenebb hozzáférést a soros-hoz, ez néha gondot okoz... bár a sima RC5-nél talán... A girder UIR/Irman... plugint próbáltam PIC16f84A-val de nem "szerette" a HP-s mediacenter távirányitómat.
Kiváncsi vagyok ha valaki megépiti hogy veszi a jeleket...
Megnéztem jobban ezt a "bekapcsolós" infravevőt, és úgy látom tanitható melyik kódra kapcsoljon de csak az RC5-ös kódok közül, nekem meg RC6-os van
Más1: az Igorplug-dll-t állandóan "OKézni" kell, ha indul, ha kikapcs... van mód megszüntetni a folyton felugró ablakot?
Az XP-nek semmi köze az egészhez, és nincs szoftver!
A bekacsoló nyomógomb összezár két eret (harderesen ugye), és az alaplapon van az elektronika ami majd tápot kapcsol minen lábra az ATX-en. Tehát nekem távirányítóval kell rövidrezárnom két vezetéket, de csak annyi ideig zárjon ameddig nyomva tartom a gombot ugye...(merthogy nem kapcsoló, hanem ATX gomb+elektronika)!
sziasztok. segitene valaki eligazodni? van nálam egy usb-s irda modem. elvileg ez a mobolok infraportjához van kitalálva. feltudom ezt használni pc távirányitásra egy akármilyen dvd tv távval? (girder progival)
Sziasztok ezt a kapcsolást valaki már megépítette mert nekem nem müködik?
Szia
Igen,én megépítettem,de szinte majdnem mindenki,mivel ez a kapcsolási rajz található a hobbielektronika "pc-vézérléses" kapcsolásásban.Mi a baj vele?
Én bontott alkatrészekből épitettem és tökéletesen működik.
próbáld másik távirányítóval!
nem minddel működik sajna.
Sony Ericsson tulajdonosoknak újra:
- kell egy bluetooth-al rendelkező PC/laptop (ha nincs benne, akkor 1500-2000Ft egy ilyen USB változatban) - kell egy ingyenes szoftver a Sony Ericsson oldaláról, amivel olyan távirányító sablont csinálsz, amilyet csak akarsz... - beállítod a bluetooth programját a gépen arra az üzemmódra, amivel ez működik - elindítod a telefonon a távvezérlést (előtte feltöltöd rá, amit csináltál, vagy használod azokat, amik gyárilag rajta vannak) - és máris távirányítod a MediaPlayert, PowerDVD-t, GOMPLayert,...amit csak akarsz...ingyen...rátartás nélkül...akár a szomszéd szobából is... Üdv Inhouse
Sziasztok!
Az lenne a kérdésem ma vettem ,sajnos látatlanba mert siettem,egy TSOP31238 típusú ir érzékelőt,ezzel is megy vajon a kapcsolás?
Én ahogy nézem, ez ugyanaz, mint a TSOP1738, csak kisebb a fogyasztása...
Üdv Inhouse
Köszönöm a segítséget,megépítettem,és működik rendesen.Már csak azt hiányolom hogy billentyűparancsnál lehetne több választható billentyű.
Gyors voltál.
A parancsok száma nem a szoftvertől függ? Üdv Inhouse
Mondasz valamit,ebbe bele sem gondoltam.Csak leszedtem egy ehhez való szoftvert,de sztem már régi volt a link.Utánajárok.
Szia
"Már csak azt hiányolom hogy billentyűparancsnál lehetne több választható billentyű." Kérdezném,hogy a Girder 3.2.9-es verzióját használod? Ha igen,akkor a "hiányosságot" úgy érted,hogy kevés a parancs,amivel "billenytűzetszerűen" lehetne vezérelni az adott programot távvezérlővel? Próbáld meg **"kattintgatással" vezérelni az adott progit Ehhez itt találhatsz leírást ![]() ** : Úgy értem,hogy azt a funkciót vezérelheted ezzel a módszerrel,amit alapesetben egérrel rákattintva vezérelnél,NEM pedig úgy,hogy megnyomod az adott billentyűt. ...éés nem is kell aktívnak lenni-e a progidnak,hanem elfér a tálcán ![]() Tomi
Sziasztok!
Megépítettem az Igorplug féle infra vevőt.Ezt Bemásoltam driverfile-okat a windows , a system32 és system32/drivers-be is csatlakoztatásnál észleli csak azt írja ki az XP és a Win7 is, hogy nem lehet felismerni, eszközkezelőben drivert próbáltam kézzel beadni nekik de nem engedi. A girderben betöltöttem a plugint és ki is írja, hogy beviteli eszköz működik de tanulásnál nem veszi a jelet. Ponyproggal programoztam, fuse biteket ez alapján lőttembe : Link Tudnátok segíteni?
Nah Xp alatt sikerült működésre bírni.
Ki kellett csarélni a D+ és D- 68R ellenállásokat 470R re és fel is ismerte az xp beadtam neki a drivert és jó lett, girder is veszi az ir jelet. Viszont Win7 alatt is felismeri de nem fogadja el a divert, erre nemtudtok valami megoldást?
Sikerült megoldanom, elég nehezen. Azt elfelejtettem írni, hogy 64 bit -es win7-en nem ment.
Megtaláltam a neten a 64 bit re való drivert és ki kellett kapcsolni a driver aláírás ellenőrzést és így már fent van, veszi a jeleket is, úgyhogy szuper.
Üdv!
Megépítettem én is a vevőt, ezt , de nem működik. A girder azt írja hogy valami gond van a hardverrel. átnéztem nagyon sokszor, méregettem, az 1-es láb helyett a 6osra átforrasztottam a vezetéket, de sehogy sem akar működni. A vevő Out lábán mérek olyan 3.4V-ot, ha közben rányomok a távirányítón egy gombra akkor ez egy kis időre leesik 2.8V-ra, szóval gondolom jó , de valami mégsem jó. nem kellene egy kicsit lejjebb esnie a fesznek? Nem tudom az mennyit számít, de nem tudtam tsop1738-at venni csak tsop31238-at : Bővebben: Link
igen de már most azt sem engedi hogy a settingsre kattintsak
most leszedtem a próbaverziós girder 5-öt és feltettem a 3.2-t, de ugyan úgy rossz. valami a vevővel van csak nem tudom hogy mi.
Szia!
Ne ezt építsd meg hanem ennek a topiknak a legelső hozzászólásában lévő kapcsolást én azt építettem meg a Tsop31238al a girder egyszerre látta! és még driver sem kell neki! Üdv PeTi
köszi csak sajnos nincs zener diódám, valahogy anélkül akarom megépíteni.
Hali!
Nekem ezzel tutira működött!
köszi! még az enyém ettől abban külömbözik, hogy az ötös láb nincs összekötve a 9essel, kipróbálom, hátha ez a probléma.
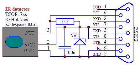
A girderben az Igor plugin beállításoknál az Input signal-t arra állítsd be, amire ráraktad az infravevő kimenetét (az általam csatolt képen a DSR az). Ha így se megy akkor a Priority level-t növeld 8-ra.
|
Bejelentkezés
Hirdetés |





kapcsolásásban.






