Fórum témák
» Több friss téma |
Igen,valóban nem lesz féltáp fesz,mert azt be kell állítani! Az alsó feszültség osztó ellenállás helyére ami ugye szintén 100kOhmos egy 150kOhmos trimmert kell tenni.
Üdv mindenkinek!
Olyan kérdésem lenne, hogy lehet e hídba kötni a 10W-os JLH kapcsolást? nemtudom hogy próbálkoznék e vele, de azért a saját kapcsolásomra rajzoltam be. Azért érdekes lehet és ezért kérdezem, mert próbálkoztam vele a TINA szimulációban de valahogy érdekes jelalakokat kaptam, vagy hibás hálózatra figyelmeztetett. Azt sem tudom hogy egyáltalán lehetséges e, de ha valakinek van ezzel kapcsolatban ötlete vagy tapasztalata, azt szívesen várom. Mellékelek egy képet is ahogy megpróbáltam szimulálni. Arra kérnék tanácsot. Köszönöm előre is Üdv!
A JLH esetében a híd alkalmazása felvet egy további problémát. Lévén, hogy A osztályról van szó, a terhelő ellenállás értéke kritikus és ha egy 4 ohm-os hangszórót kötsz rá, akkor hiába van hídba kötve, nem fog nőni a kimenő teljesítsény, sem az elérhető hangerő, mivel a hídkapcsolás esetében az egy-egy erősítőre eső terhelő ellenállás lefeleződik.
A Tinának nem muszály hinni, kicsit hazudós a hölgy - meg a kollégái is. Azért mindjárt berajzolnám a fázisfordítót is az elejére és úgy szimulálnám, bár ez esetben ez lényegtelen.
Kötöttem már hídba JLH-t, jó, csak nem volt kedvem még két darabot csinálni, maradt 2x10W. A terhelés kétszerese legyen annak, amire méretezve van egy oldal, tehát 4 helyett 8 ohm, 8 helyett 16. Így jön belőle 20W. (és megy be kb.80...) Ja, és hídba kötve a végére nem kell a csatolókondi. A féltápfeszeket, nyugalmi áramot egyformára beállítani.
Ha lejjebb veszi a feszültséget, és több nyugalmi áramot ad, akkor talán 4 ohmon is kijön belőle a 20w, bár akkor gyors számolás alapján valami 6A-nek kellene folynia végfokonként
kb...
Helló
Nagyjából végigtanulmányoztam a topicot, és látom szinte minden infó megvan az elkészítéshez,... RMS 15 Wattos gyári tesla hangdobozokhoz szeretném elkészíteni, a 4 Ohmos verziót! Az lenne a kérdésem hogy ezt a változatát készítette már el valaki? Hogy van vele megelégedve? Köszönöm a segítséget helló
Hello!
Végre haza tudtam jönni. A tranzisztorok hűtőbordán vannak (egyik 2n3055 van csak elszigetelve, a másik a bordával kapcsolatban van, de csak azért, mert nem volt több csillámom ) , a nem megfelelő értékű alkatrészek cserélve, potik berakva a nyákra. 100ohmot raktam a tápfeszültséggel sorba, így limitálva az áramot olyan 400mA-re (40V a tápfesz. kb.).Tesztek során a kicsatoló kondi előtti feszültség ugrál 2 és 24V között (vagy csak ezt mutatta a multi), poti tekerésre nem reagál. Áramfelvétel 150-200mA, ingadozik folyamatosan, áram poti tekerésére nem reagál. Bemenet 1k-ohmmal földrezárva, kimeneten semmi terhelés. Valamiért oszcillál a kapcsolásom. Megpróbálok előterhelni, hátha akkor leáll a rezgés. Folyamatosan vizsgálom, hogy mi lehet a baj. Esetleg a túl kicsi áram? Üdv!
Na úgy látszik, meglett a hiba, egy szerencsétlen nyáktervezés. Most melegítem a bordát 1.5A-rel, a kicsatoló kondi előtt max. 17.8V lehet, a féltápfesz poti maximumon van. Most nem tudom pontosan, mennyi a tápfeszültség ekkora terhelésen, mert csak két multim van, de majd beállítom rendesen! A borda 10perc után szépen kezd langyosodni
Hangszórót még nem raktam rá, mert sajnos mennem kell bulizni. De holnap biztosan letesztelem! Eddig úgy látszik, minden ok ![]() Üdv!
Kézzel megfogva a bemenetet búg a hangszóró, 16ohmos, és ilyenkor leesik az áram 1.5A-ről 1A-re... 10.000µF-dal van pufferelve a táp, egy kicsit belehallatszódik a zaja, de nem zajgép! További módosítások holnap. Csak nem tudtam várni holnapig a hangszórós teszttel
Sziasztok!
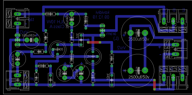
A JLH már egy ideje szórakozik velem. Eddig volt az első nyák. Megépítettem rajta, minden okés volt, 1.5A nyugalmival. Kicseréltem a potikat fix ellenállásokra, és akkor csinálhattam valamit, ami miatt a végső teszt során nem tudtam a nyugalmit feljebb vinni 40mA-nél. Készítettem neki új nyákot, és az összes tranzisztort kicseréltem, kivéve a 2n1613-at, mert az nem volt a boltosnak. Kimérve b-c , és b-e irányban 0.8 mérhető diódaállásban, de csak az egyik felé, c-e között semmi. Szinte ugyanaz, mint az új, és biztosan jó 2n2905-nél, csak a kábelekez kell felcserélni, ugyebár PNP, NPN tranzisztorról van szó. Szóval elviekben jónak kellene lennie mindennek. A hibajelenség: a 40mA nyugalmi miatt ugyebár egy hangerő egy minimális szintig tisztán szól (ebből lehet következtetni, hogy mindkét végtranzisztor kapcsol?), nagyobb hangerőn erősen torzan szól. Felrakom a nyáktervet, és a kapcsolási rajzot, hogy hogyan van megépítve. Lehetséges, hogy azért nem tudok nagyobb nyugalmit beállítani, mert az invertáló 2N1613 meg van szakadva, és az egyik végtranzisztor nem kapcsol, és ez miatt van kis hangerő? Szeretnék a végére járni, mert a dobozolás már teljesen készen van, kivezérlésjelzővel, meg mindennel együtt, és nagyon jól néz ki, és az erősítő hangja is tetszett (amikor rendesen szólt). Azt lehet hallani kis hangerőn, ha csak az egyik tranzisztor nyit ki? Vagy ha füllel rendesen szól, csak kis hangerőn, akkor csak a nyugalmival lehet a baj? Egyébként az áram poti maximumra tekerve sem sokat ér, inkább féltem a tranzisztorokat, nehogy túl nagy áramot kapjanak a bázisukra... Köszi előre is , ha valaki ránéz! Üdvözlettel: kovidivi
Nem tudom megoldódott-e a nyugalmi áram problémád, de a visszacsatolással párhuzamosan kötött 1n-ot szerintem lecsökkentve 100pf-re és R5-öt C3-at elhagyva optimálisabb lesz az eredményed.
C3 nem lehet zárlatos? A kapcsolás lényege az, hogy R8 és R9 összege egy áramgenerátor, amivel a fél tápfeszre vonatkoztatva be lehet állítani a felső végtranyó bázis áramát és majd a visszacsatolás hozzá állítja ehhez az alsó végtranyót úgy, hogy a kimeneten a 100kOhm-os potival beállított érték legyen. Tehát ha nincsen nyugalmi áram, akkor R8+R9 túl nagy érték, az adott végtranyó áramerősítéséhez képest. Ha a kimeneti ponton, még a kimenő kondi előtt a testhez képest 18V-tól jelentősen eltérő feszültséget mérsz akkor azért torzít, mert "félre van billenve". Feltettem neked, hogy multiméterrel, milyen értékeket kellene mérned.
Köszönöm az információkat!
Megnéztem, és a felső 2N3055 bázisa 430ohmon keresztül kapcsolódik a 40V-ra. Így minimum (!) 2-300mA-nek kellene folynia (először sikerült 1.5A-t is folyatni, ennél nagyobb bázisellenállással). A Collector a 40V-on, az emitter pedig a kondik elé csatlakozik. A C3-at kivettem, így is csak pár mA a nyug. áram. Itt szerintem valamelyik alkatrész szórakozik velem. Veszek új kondikat, és új tranzisztort. A végek remélem rendben vannak (ha szól, akkor elvileg nem szakadtak, és nem is zárlatosak?) . Lehet, hogy a visszacsatolással van baj... A kondi előtt 18V volt van, a tápfeszültség 39V... Megmértem a fontosabb helyeket (ami nincs felsorolva, az rendben van, azt mértem, amit kellett.) A nyugalmi áram poti kb. 500ohmos állásban, 20-40mA folyása mellett (megjegyzem, 0ohm állásban 30-40mA folyik) 7: 37V (az én kapcsolásomban ott 420 ohm helyett 100ohm szerepel, a többi stimmel, gondolom ezért magasabb a feszültség.) 13: 19v (szerintem normális) 9: 18.5v (ez is) 14: 18.5v (úgyszintén) 5: 0.6V (ez megdöbbentett. Alig van nyitva a tranzisztor.) 2: 1.2V (ez sem éppen megfelelő...) Lehet ezekből valami következtetést levonni? Egyébként eddig is nagyon tanulságos volt számomra az egész mérés! Holnap új alkatrészeket veszek, és ha akkor sem lesz jó, akkor építek egy hóembert :nemtudom:. Mást nem tudok tenni. Köszi a segítséget mégegyszer! Üdv! szerk: küldök két képet, hogy lássátok, hogy nem gányolás miatt szórakozik velem a JLH...
Egyszerűen nem értem a helyzetet. Készítettem új nyákot, teljesen új félvezetőkészlettel újraépítettem az elsőre már szóló, de valami miatt elhallgató JLH-mat, és egyszerűen nem akar menni... Táp megfelelő, végtranzisztorok megfelelőek, rendesen elszigetelve, jó nagy bordán, a meghajtás valamiért nem megy. De ha egyszer már működött a kapcsolás, akkor most miért nem? Biztosan valami batár egyszerű hiba léphet fel... A legdurvább az lenne, ha a teszthangszórómat nem bírná, egyébként tökéletes lenne az erősítő, de ilyen nem lehetséges. A boltban 2N1613 helyett BC300-at adtak, amire a kereső kidobott NPN adatlapot, és PNP-t is. Az NPN többször helyen szerepel, úgyhogy kicseréltem...
Na majd lesz valami Üdv!
Bakker, és tényleg, hol NPN hol PNP, ezt nem értem, mindegy a lényeg, hogy én kimérném mi a helyzet, a multi dióda vizsgálója azonnal megmondja NPN vagy PNP e, lehet valami transzi tranyó
Az enyémben MPSA 42-92 ők vannak, illetve 2n2219 meg még valamilyen más, talál 2N2905, mindegy, ezeknek semmi bajuk. Mely kapcsolás alapján épült pontosan? Üdv.
Hagynod kellene ezeket a tranzisztorokat. BC 546-BC556-al és 3055-el tökéletesen mennie kéne.
Szerintem is vakvágány. Jók a BC-k is, meg a 2N-ek is.
(A BC300 nálam NPN-ként megy a tápomban.)
Ez nálam most egy becsületbeli ügy lett, hogy nem megy a JLH. Úgy döntöttem megveszem az alkatrészeket ismét, és összerakom egy az egyben a Te kapcsolásod pókolással. Hány ohm-ra van méretezve a kapcsolás? Beállító potikat gondolom igényel. A szokásos helyre kell rakni őket? áram poti: R8 után (/helyette), féltápfesz: R5 helyett?
Köszi mindenkinek a segítséget, Üdv!
Én, az én rajzom szerinti , R6 helyére tenném a 200k-s trimmert a féltápfesznek és R8 helyére tennék egy 470Ohm-os trimmert amit amikor lemértem, akkor a mért értéket szétosztanám egy 80% fix-re és egy 20% trimmerrre.
Az én rajzomon lévő kapcsolás, azokkal az értékekkel, valamelyik ős JHL kapcsolása.
Üdv.
Megnyugodhat mindenki... ( ) ) Meg lett a hiba ![]() Megépítettem Highand kapcsolását. A régi 2n3055-kel kipróbáltam, egyből 1A nyugalmi folyt. Ugyanerre a kapcsolásra ráraktam a nagy hűtőbordára szerelt 2n3055-ket, ekkor ismét 30mA folyt... Megkerestem melyik végtr. szórakozik, és kicseréltem. Csak érdekes, hogy ezeket újonnan vettem, egyből kicseréltem az összes félvezetőt, és ezt művelte akkor is. Hibásan kaphattam? :O Na mindegy. Most örülök, mert elkezdtem gondolkodni egy sztereó JLH-n. Egy 2n3055-ön kívül mindenből kettő van. Csak bírja a borda. Köszönöm mindenkinek a segítséget. Úgy látszik, azért még mindig van mit tanulnom. Kellemes ünnepeket! Üdv!
ST.
Ami még rá van írva:2N3055 9M830 vW 9M 831 MYS (9-es lehet, hogy q ...) Még gondolkozom, hogy lehet az volt a baja, ahogy megszűnik a tápfeszültség. Mikor ki- és kikapcsolom, akkor is pattan a hangszóró. De van koppanásgátlóm is, csak össze kell lapátolni. Üdv!
Nálam tudtommal nem pattan a JLH és nincs benne hangszóróvédelem. De úgy jó egy-másfél éve hallgattam utoljára, így ennyire emlékszem, hogy szerintem.
A trafó ami benne van, bekapcsoláskor megpislantja egy kicsit a lámpákat, plusz a 10.000µF-dot sem egyszerű dolog feltölteni. Lehet ez okoz zavart. Majd kap zavarszűrőt is.
Mennyi minden kell egy erősítőbe
Zavarszűrő van benne nekem is (valami informatikai cuccból kiszedett), meg 26.800µF kondi oldalanként. A trafóm nem túl nagy, csak 2db 100VA-es.
Üdv!
Van értelme a JLH-ba zárlatvédelmet építeni? Ha jól sejtem, akkor bármekkora terhelést rakok rá, fix áram fog folyni? Ha a terhelés 0ohm körüli, akkor mi történik? Még egy elmélkedés: jel nélkül 40V 1.2A-t vesz fel, kb. 48W-ot disszipál el. Teljes kivezérléskor pedig 10W-ot lead, tehát akkor már csak kb. 38W a disszipáció? Köszi a választ! Üdv!
Szia!
Új vagyok a fórumon nagyjából végig olvasgattam, én is készítettem régebben JLH-t. Nem látom értelmét a zárlatvédelemnek, úgy tudom, ha egyik oldal zár a másikon max kétszer nyugalmi folyhat. A 2N3055 áramát az áramgenerátornak említett ellenállás és az után húzó kondenzátor állítják be, én így tudom. Nálam 20000 mikró a szűrőkondi, nincs csattanás és brumm sincs, legalábbis nem hallom a hangsugárzó előtt fülelve sem a nyugalmi áram 1,1A. (A hangja jó, torzítása 0,1% körüli mind a THD, mind az IMD, 84dB a dinamikája. A tranzisztorok kb 60 fokosak.) Üdv!
Üdv!
Isa nyákján kicsit szépítettem,mert valószínűleg megépítem. Feltettem a nyákot,ha valakit érdekel. Szerintem nem sikerült rosszul! |
Bejelentkezés
Hirdetés |





kb...
) , a nem megfelelő értékű alkatrészek cserélve, potik berakva a nyákra. 100ohmot raktam a tápfeszültséggel sorba, így limitálva az áramot olyan 400mA-re (40V a tápfesz. kb.).
Hangszórót még nem raktam rá, mert sajnos mennem kell bulizni. De holnap biztosan letesztelem! Eddig úgy látszik, minden ok 










