Fórum témák
» Több friss téma |
Fórum » Modellvasút trafó, szabályzott feszültséggel
Témaindító: imbra, idő: Márc 18, 2007
Témakörök:
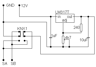
Megnézve a rajzokat és a tpiieket, egyelőre az IC-s megoldás tetszik jobban. (Ráadásul az anyagköltsége az "előírt" alatt van, NyÁK-kal együtt is)
A mozdony érzékeny motorját mindenképpen szeretném kímélni, ezért is tetszik jobban a stabil fesz. És valóban, egy külön dobozt tervezek, amiből szalagkábel(ek) viszi(k) az áramot az asztalhoz. Erről jut is eszembe... A közönséges 40-eres IDE szalagkábelen elmegy a max 12V, nagyságrendileg 500mA - 1A áramerősséggel? (Sajnos változatlanul nem tudom, hogy mekkora az áramfelvétele egy mozdonynak)
És a módosított rajz. (Helyes?)
Nem egészen tiszta azonban, hogy a 10µF kondinak, és a 240-es ellenállásnak mi a szerepe a körben.
Igen a rajz jó.
A 10µF-os kondi "puffer" szerepet tölt be, a 240 Ohm-os ellenállás pedig az áramkorlátozást szolgálja (nagyon leegyszerűsítve a dolgot). Idézet: „változatlanul nem tudom, hogy mekkora az áramfelvétele egy mozdonynak” Én sem, de meg kellene mérni előbb! Ha jól tudom, az IDE kábelek elbírnak ekkora terhelést.
Köszi a segítséget!
Jöhet a következő falat, a NYÁK tervezés. Feltehetem errea témára a rajzokat, ugye?
Persze, egész nyugodtan! De ha kérhetem, inkább képfájl-formátumban, ne kelljen keresgélni a NYÁKtervező progikat, melyik való hozzá, meg elkerülendő az esetleg verzió-ütközéseket.
Szia!
Szerintem a legegyszerűbb megoldás egy LM317-es fesz szabályzó lenne. Itt is fent van az ajánlott kapcsolása: http://www.hobbielektronika.hu/katalogus/alkatresz_9.html Ha csak stabil 12 volt kéne akkor meg egy 78_12-es UGH-t javasolnék.
Sziasztok, a mozdonyok áramfelvétele szeretnék hozzó szólni:
A legtöbb mozdony amelyikben egy motor van és DC rendszerü, tehét nem Märklin, azok kb 100-200mA az áramfelvétel, és ehhez jön hozzó kb 20-30mA a világitás. A Märklin mozdonyok kb 240-350mA közötti áramfelvételüek. A gond a DC vezérlésnél a kefe és a forgórész közötti szikrázás, ill impulzusok. Az LM 317 -re tegyél az induktiv terhelés miatt egy forditva bekötött 1N4002 diódát, és ne feledd a szikrázás miatt egy 100nF is ráköttni a kimenetre. Ha egyszerre több mozdonyt is akarsz ugyanarról a tápról járatni, akkor jobban jársz az LM338-l, ez 5A terhelést is kibir. Vigyázz mind a két IC fém háza nem föld potenciál, elszigetelni a hütöbordától!
Csak még egy kiegészités:
Ha egy 555-l egy astabil multit csinálsz és a 12V-t kapcsolgatod, PWM-t csinálsz, sokkal lassabban tudod a mozdonyt meneszteni. A szabályozóm már 2 éve müködik, a rajzát mindjárt bescannelem.
A rajz. A D dióda helyére Shottky Dióda jobb pl: BSY26-90. Csatoltam a BUZ adatlapot is, hüteni nem kell.
A jobb oldali kapcsokhoz csatlakozik a polaritásváltó kapcsoló. Ide egy középállású a legjobb, hiszen akkor van egy neutrális állás, amikor nincs fesz a sinen. Sok sikert a megépitéshez
Köszi a rajzot! A rövidzárvédelmet, hogy oldottad meg? Esetleg lerajzolnád a polaritásváltó bekötését is?
Szia. Csatoltam a polaritás váltó kapcsoló bekötését, és kapcsolót a HE Storban KNX-4 vásárolhatsz.
A kapcsoló középállásban nem érintkezik egyetlen kimenettel sem, igy a vonat áll, és ha jobb vagy bal oldalra állitod akkor arra megy. A kapcsoló forrcsúcsoknál a szélsőket kösd keresztbe, mint egy X két szára, az a két vezeték megy a táp felé, és a középen üresen maradt kettő pedig a sinre. Rövidzár védelemre én egy 20mm üvegcsöves biztositékot tettem bele. (talán 2x ment tönkre zárlat miatt 10 év alatt.) de kapcs rajzot ezen a fórumon is találsz.
Sziasztok!
Én az alábbi rajzot csináltam meg! Tök jól működik! Közép állásban jogra illetve balra tekerve a potmétert szabályozható előre illetve hátramenetbe! A nyáktervet valahová elraktam és nem találom! Ha lesz egy kis időm megint megtervezem.
Nos itt a folytatás! Mivel nem találtam meg a tervet megint megcsináltam. Remélem nincs benne hiba!
Sikeres utánépítést mindenkinek!
Baresz!
Alkalmasint egy képet is tudsz mutatni a kész műről? Mennyire terhelhető?
Szia! Köszönöm hogy értékeled ezt a kis áramkört!
Már nagyon régóta keresek valami hasonló cuccot a neten, de semmit nem találtam! Ami volt nem igazán tetszett pl. az irányváltós kapcsolás! Mivel hirtelen hátrament nem igazán használ a kis mozdonyoknak. Majd nemrég találtam egy japán oldalon egy hasonlót, igaz az 4 tranyót használt darlingtonba kötve BD 241 és 242 típusokkal. valamint más ic volt benne. Én a TIP sorozatra gondoltam és így lett meg ez a kis modul. A teljesítményét nem igazán mértem mit tud, de az adatok a következők: TIP122 NPN-DARL-POWER 100V 5A 75W TO-220 TIP127 PNP-DARL-POWER 100V 5A 75W TO-220 Tehát kb 2-3 Ampert biztos tud! egy 20W izzót tettem rá terhelésnek és tökéletes volt, bár hűtésről gondoskodni kell!!! Nekem most egy nagyobbacska toroid trafó van benne, de ha találok valami kis kapcsi tápot azt teszem bele pl DVD lejátszó trafóját, mert azon van +- 5 volt is egyébb digitális elektronikának. A csatolt képen nekem csak kis bordák vannak, mivel a kisfiamnak csak 1 kis gőzöse van 1 kör sínnel. Ahhoz bőven elég. Amire vigyázni kell! Az ic max 30 v bír! +- 12,5V bemenő tápnál nekem a kimeneten max 9,98V jön ki! Ez bőven elég a kis mozdonynak! Remélem kielégítő volt a válaszom, ha nem kérdezz bátran! Üdv: thecyrus
Köszönöm a választ. Remek kis "játékszer", bár egy komolyabb terepasztalhoz azért ez már nem elég, de egy kis játszadozáshoz bőven megfelel.
További jó modellezést!
Ha van valami komolyabb rajzod örömmel venném!!!
Sziasztok!
Egyik ismerőstől kaptam feladatot hogy egy foglaltságjelzőt kellene építenem. Próbálkozott már sokmindennel de sajnos az induló állapot feltérképezése nem igazán ment egyik módszerrel sem. Tudtok erre valmi megoldást? Előre is köszi...
Többféle megoldás létezik. Van rá mód, hogy a pálya mellett a legrövidebb jármű hosszánál is sűrűbben optokapukat helyezel el. Lehet a sínszálak közé (ugyancsak a fenti megfontolásból adódó sűrűséggel) pici REED csöveket tenni, a járművek alá pedig mágneseket. (REED helyett hall szenzor is megfelelne, de az nem érzékeli a statikus mágnesességet.)
Ezen felül lehet olyan PIC-es megoldás, ahol a "befejező" állapot EEPROM-ban eltárolódik, így az újrainduláskor az előző befejező állapot a nyitó helyzet. (Hátránya, hogy kikapcsolás után nem szabad a járműveket - kézzel - elmozdítani.)
Kaptam egy kapcsolást egy ismerős modellezőtől, megkísérelem megkeresni, és ha meglelem, fel is teszem.
Köszi a gyors választ!
Hasonlóra gondoltam de bonyolultabbra... Impulzusos, pic stb... De ezt a két diódás verziót nem értem tisztán hogy hova gondoltad Mellékeltem egy képet jól gondolom e az egyik helyét csak a másik nem tudom hova menjen... Későn van már nekem ehhez... ![]()
A veszprémi Baross Gábor Vasútmodellező és vasúbarát klubban mi is LM314-el oldottuk meg a szerelvények irányítását. Polaritásváltással és zárlat-visszajelentéssel.Egy irányítópultban akár 3-4 darab is megtalálható, attól függ, hány kijárata van az állomásnak.
Az egyikkel vezéreljük az állomáson közlekedő szerelvényt, a többivel az állomáson kívüli szakaszokat. Amúgy a kapcsolás 0-14 VDC-t állít elő bemeneti 18 VAC-ból. Még több érdekes információ: Vasútmodellklub
Köszi mindenkinek a segítséget!
Igy már menni fog!
Fotó rengeteg van! PCB és SCH is kell! Ennek is az a baja hogy irányváltó kapcsoló van benne!
Senkinek sincs valami használható ötletre?! Az enyém jó lenne de elvileg csak amatőr kapcsolás! Pedig legalább normálisan működik! Hogy gondolod az irány váltást!? Előbb leveszed a potit és átváltod a forgásirányt?! Hirtelen mozdulatoknál nem túl jó ötlet. A modellezés nem csak a felnőtteké! Gyerekre is gondolni kell!!! Nem lehet így megoldani! Látom ez sem jó, ötlet kész képek vannak, de hogy valaki komplett dologgal álljon elő az nem megy! (Értem az elmélet és a kivitelezés alatt!) Bocsánat a ha sértő és agresszívnak tűnök! Már nagyon rég keresgélek eredménytelenül! Bocs mindenkinek!
"Hogy gondolod az irány váltást!? Előbb leveszed a potit és átváltod a forgásirányt?!"
Pontosan így gondolom! Nekünk semmi bajunk nincs vele, és szerintem, ha nálunk a 10-12 éves gyerekek meg tudják tanulni a kezelést, akkor senkinek nem lehet akadály! Amúgy meg, ha valakinek nem jó az LM317-es kapcsolás, akkor vegyen egy ROCO vagy PIKO trafót több ezer forintért, és azon nem kell kapcsolót állítgatni! Ennyi... Még több érdekes információ: Vasútmodellklub
Nos szerintem már a legvégén a mondandómnak elnézést kértem a hangnemért! Még most sem látok olyan kapcsolást amiről beszélsz! Pl a tranzisztoros megoldásról! Sem az lm317 ről sem az irányváltó kapcsolásról!
Még mindig marad ezek szerint az én verzióm, bár csak 2-3 A ig jó! Lehet hogy 10-12 éves gyerek nem kapcsolja át rögtön, mert ő már tudja! Ha hiszed ha nem egy 18 hónapos kisfiú játszana vele és nagyon tetszik neki! Csak félek hogy hírtelen irányváltás nem tenne jót a kis mozdonynak. Ezért kértem volna valami rajzot hogy oldhatnám meg neki biztonságosan és rövidzár védetten! Mégegyszer elnézést kérek mindenkitől!
Sziasztok, Bármelyik tápegységet megépitheted, a leg problematikus hely a menetirányváltás. Ha PWM -t használsz, sokkal lassabban tudod a modellt vezérelni (bár a srácok csak azt szeretik a rohan a vonat, tudom jól nekem is van 2, sőt unoka is 3). Én a legegyszerübb megoldást részesitettem előnyben a kapcsolót. Ha még egy nyomógombbal is bövited a kapcsolást mely ha zár akkor van a trápfesz a sinen, igy ha leveszi a kezét a gombról megáll a szerelvény.
Ne feledd, hogy tápból többet kell éiteni a DC szakaszolós üzemeltetéshez. |
Bejelentkezés
Hirdetés |






















